- PVSM.RU - https://www.pvsm.ru -
К сожалению, боль является неотъемлемой часть жизни человека. И как результат нежелания ее испытывать были открыты обезболивающие. Несмотря на то, что даже самый обычный парацетамол используется уже десятки лет, полная картина его анальгетических свойств остается неопределенной. Ученые из Еврейского университета (Израиль, Иерусалим) установили, что метаболит парацетамола AM404 блокирует боль еще в источнике ее появления. Ранее считалось, что парацетамол работает исключительно в и стволе
Парацетамол, также известный как ацетаминофен, является широко используемым безрецептурным жаропонижающим и анальгетиком. Он обычно встречается в различных лекарствах и известен своей эффективностью в лечении легкой и умеренной боли. Парацетамол был надежным средством на протяжении десятилетий, однако его анальгетический механизм действия все еще остается спорным. Недавние исследования показали, что анальгезия, опосредованная парацетамолом, обусловлена не только его циклооксигеназным (ЦОГ)-зависимым ингибирующим действием на синтез простагландина (ПГ или PG от prostaglandin) или каналы TRPA1, но в основном метаболитом парацетамола N-арахидоноилфеноламином (AM404). Однако точный процесс, посредством которого AM404 облегчает боль, до сих пор не определен.
Генерация AM404 из парацетамола включает несколько стадий. Сначала парацетамол метаболизируется в печени в 4-аминофенол, который высвобождается в кровоток. Через кровоток 4-аминофенол может достигать всех перфузируемых органов, включая ЦНС (центральную нервную систему). В целевых органах внутриклеточный фермент гидролаза амидов жирных кислот (FAAH от fatty-acid amide hydrolase) использует 4-аминофенол и арахидоновую кислоту для образования AM404. На сегодняшний день предполагаемый первичный анальгетический механизм AM404 связан с его генерацией в центральной нервной системе и его воздействием на рецепторы TRPV1 и CB1 (косвенно, путем ингибирования обратного захвата эндоканнабиноидов), экспрессируемых на нейронах среднего
В рассматриваемом нами сегодня труде ученые решили изучить данную «периферическую гипотезу» анальгетического эффекта AM404 и описать его молекулярные мишени, используя поведенческие, электрофизиологические и молекулярно-биологические подходы.
Было обнаружено, что AM404 генерируется периферическими ноцицепторами и подавляет их активность, что приводит к анальгезии (обезболиванию). Было показано, что AM404 сильно подавляет генерацию потенциала действия (AP от action potential) в соматических клетках первичных ноцицепторных нейронов тройничного (TG от trigeminal ganglia) и дорсального корешкового (DRG от dorsal root ganglia) ганглиев. Этот эффект опосредован индуцированным AM404 ингибированием ноцицептивно-специфических токов NaV. Более того, ученые смогли повторить это явление в гетерологичных системах, экспрессирующих ноцицептивно-специфические человеческие NaV 1.8 или NaV 1.7. Важно, что ингибирование AM404 зависело от использования и состояния, что предполагает механизмы ингибирования, аналогичные местным анестетикам. Действительно, мутагенез классического сайта связывания местного анестетика NaV отменил эффект AM404. Наконец, было показано, что AM404, введенный локально, был достаточным для значительного снижения ноцицептивной реакции на болевые стимулы у крыс (как у контрольной, так и у тестовой группы). Результаты показывают, что ноцицептивные натриевые каналы, экспрессируемые первичными ноцицептивными афферентами, являются целями AM404-опосредованного анальгетического эффекта парацетамола.

Изображение №1
Обильная экспрессия FAAH в периферических ноцицепторах указывает на их способность генерировать AM404 из 4-аминофенола. Действительно, воздействие 4-аминофенола на изолированные тройничные ганглии (TG) приводит к генерации AM404 в зависимости от концентрации (1A). Эти результаты показывают, что периферические нейроны могут генерировать AM404 из метаболита парацетамола 4-аминофенола, что позволяет предположить, что AM404 может действовать периферически.
Несколько исследований показывают, что AM404 является мощным активатором TRPV1, что позволяет предположить, что подобно другим мощным активаторам TRPV1, AM404 может активировать периферические ноцицепторы. Действительно, применение AM404 (1 мкМ) к клеткам HEK293T, экспрессирующим крысиный TRPV1, привело к заметному увеличению внутриклеточного кальция, а также вызвало заметный входящий ток при мембранном потенциале (Vm) −60 мВ (1B). Кроме того, применение AM404 (1 мкМ) к остро диссоциированным ноцицепторам TG, определяемым по реакции на капсаицин, также привело к существенному входящему току при Vm = −60 мВ (1C). Было показано, что применение ~0.2 мкМ капсаицина вызывает аналогичный входящий ток. Поэтому было проведено сравнение влияния AM404 (1 мкМ) и капсаицина (0.2 мкМ) на деполяризацию мембраны (1D). Как и ожидалось, применение капсаицина в этой концентрации вызвало выраженную деполяризацию, за которой последовала активация AP (черный след слева на 1D). Интересно, что применение AM404 (1 мкМ) вызвало меньшую деполяризацию мембраны без активации AP (1D). Следовательно, хотя AM404 является эффективным активатором TRPV1, он не генерирует активацию AP в отличие от других активаторов TRPV1.

Изображение №2
Один из сценариев, который может объяснить отсутствие AM404-индуцированной активации AP, несмотря на выраженный входящий ток, заключается в вопросе, подавляет ли AM404 механизм AP. Чтобы это выяснить было проведено изучение влияния AM404 на активацию AP остро диссоциированных ноцицепторных нейронов TG и дорсального корешкового ганглия (DRG), вызванную применением деполяризующего пандуса (2A). Было установлено, что 0.01 мкМ AM404 обратимо ингибировал вызванную активацию AP, а 1 мкМ AM404 полностью отменил активацию AP в ноцицепторных нейронах TG и DRG (посередине и справа на 2A). Кроме того, AM404 значительно увеличил реобазу (пороговый ток) и время использования (время, необходимое реобазному току для вызова AP), не влияя на входное сопротивление. Было обнаружено, что AM404 подавляет ноцицептивную активность в низком наномолярном диапазоне (для TG: IC50 = 4.6 ± 0.9 нМ (2B); для DRG: IC50 = 8.1 ± 1.2 нМ). Эффект AM404 был постепенным, значительно подавляя срабатывание уже через 2 минуты и полностью отменяя вызванное срабатывание примерно через 8 минут (2C). Эти результаты свидетельствуют о том, что AM404 мощно подавляет ноцицептивную возбудимость.
Будет ли индуцированное AM404 ингибирование активности периферических ноцицепторных нейронов достаточным для получения анальгезии? Ученые исследовали это in vivo путем интраплантарной инъекции AM404 (10 мкл на 10 мМ) в задние лапы самок и самцов крыс и оценили его влияние на реакцию животных на болевые раздражители. Концентрация AM404 была выбрана для имитации дозы, используемой для местных анестетиков. Интраплантарная инъекция AM404 привела к значительному повышению порога реакции на применение механических (фон Фрея) и болевых термических (Харгривза) раздражителей как у самок, так и у самцов крыс (2D). Эффект начался через полчаса после инъекции и достиг пика через час. Поведенческий эффект AM404 был схожим у самок и самцов крыс. В лапе, контралатеральной инъекции, эффекта не было обнаружено. Это позволяет предположить, что наблюдаемый анальгетический эффект AM404 является локальным.
Возможным объяснением опосредованного AM404 ингибирования активации ноцицепторов является деполяризационный блок, возникающий в результате активации TRPV1, аналогичный показанному для капсаицина. Если это правда, эффект AM404 должен быть ослаблен путем ингибирования активности TRPV1. Однако предварительная обработка ингибитором TRPV1 капсазепином не влияет на опосредованную AM404 блокаду активации AP и ослабление ноцицептивных реакций. Таким образом, эти результаты показывают, что на периферии AM404 вызывает свой анальгетический эффект через другие мишени.

Изображение №3
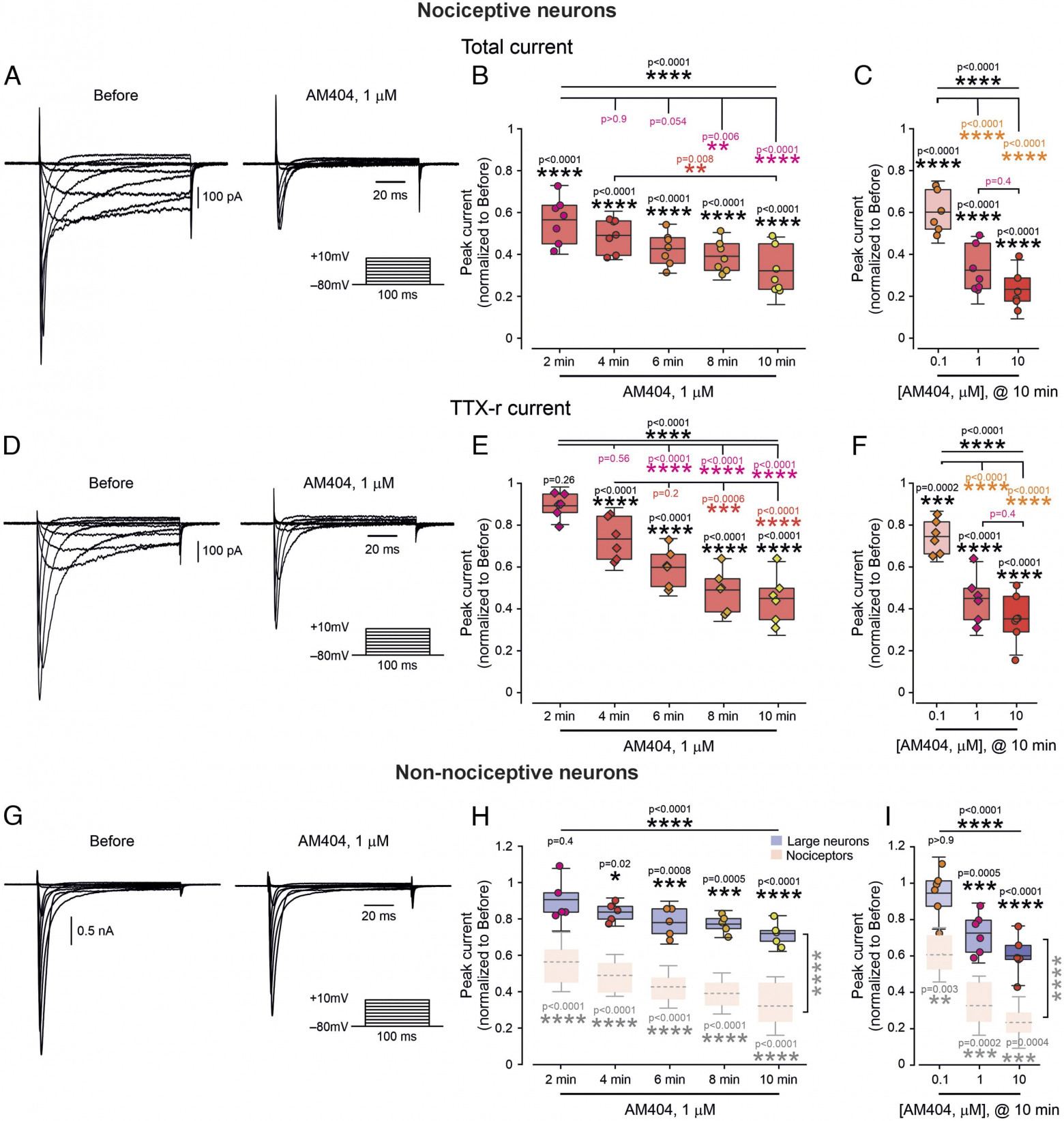
Результаты, демонстрирующие, что AM404 блокирует генерацию AP, предполагают, что он действует, блокируя потенциалзависимые натриевые каналы (NaV). Поэтому было изучено влияние AM404 на ноцицептивные натриевые токи в остро диссоциированных ноцицепторных нейронах TG и DRG. Это показало, что применение AM404 быстро и эффективно подавляет амплитуду общих натриевых токов в зависимости от концентрации (3A–3C). Более того, было обнаружено, что применение AM404 приводит к существенному сдвигу вправо в зависимости от напряжения активации (~5 мВ) и сдвигу влево в быстрой инактивации (~10 мВ) общих натриевых токов, не влияя на время инактивации.
Общий натриевый ток в ноцицепторных нейронах включает как TTX-чувствительные (TTX-s), так и TTX-резистентные (TTX-r) натриевые токи. Поскольку TTX-r переносит основной ток, лежащий в основе AP, необходимо было изучить влияние AM404 на натриевый ток TTX-r в нейронах TG. Было обнаружено, что AM404 значительно ингибирует ток TTX-r и что опосредованное AM404 ингибирование токов TTX-r имеет такую же чувствительность, как и общие натриевые токи (3D–3F). AM404 также влияет на кинетику токов TTR-r, сдвигая зависимость напряжения активации в направлении деполяризации и быстрой инактивации в направлении гиперполяризации, не влияя на время инактивации.
Важно отметить, что эффект AM404 на натриевые токи от остро диссоциированных крупных (> 35 мкм) TG неноцицепторных нейронов был значительно меньше, чем на ноцицепторные нейроны (3G–3I). Эти результаты подразумевают, что в первичных сенсорных нейронах AM404 в основном действует на ноцицепторные нейроны и в первую очередь влияет на ноцицептивно-селективные NaV.

Изображение №4
Ноцицепторные нейроны селективно экспрессируют специфические изоформы NaV: TTX-r, NaV1.8 и TTX-s, NaV1.7. Затем было исследовано влияние AM404 на активность этих каналов. Чтобы исследовать влияние AM404 на NaV1.8, человеческий NaV1.8 (hNaV1.8) экспрессировали в клетках ND7/23. Применение AM404 существенно ингибирует токи hNaV1.8 с IC50 в наномолярном диапазоне [IC50 (−80 мВ) = 55 ± 8.6 нМ и IC50 (−120 мВ) = 264 ± 31 нМ] (4A и 4C). AM404 вызвал значительный сдвиг вправо (~7 мВ) зависимости напряжения активации и сдвиг на ~20 мВ зависимости напряжения быстрой инактивации в направлении гиперполяризации.
Чтобы изучить влияние AM404 на NaV1.7, канал hNaV1.7 экспрессировали в клетках HEK293T. Было показано, что AM404 ингибирует ток hNaV1.7 с эффективностью и силой, схожими с его влиянием на hNaV1.8 [IC50 (−80 мВ) = 21.9 ± 2.7 нМ и IC50 (−120 мВ) = 571 ± 68 нМ] (4B и 4C). Аналогично его влиянию на NaV1.8, AM404 смещал активацию NaV1.7 на ~5 мВ в деполяризующем направлении и быструю инактивацию на ~30 мВ в гиперполяризующем направлении.
В совокупности эти данные указывают на то, что AM404 ингибирует оба ноцицептивных натриевых канала (NaV1.7 и NaV1.8), что позволяет предположить, что эти каналы являются возможными молекулярными коррелятами анальгетического эффекта AM404.

Изображение №5
Каков может быть механизм ингибирования AM404 NaV1.7 и NaV1.8? Действие AM404 на натриевые каналы совпадает с его активацией каналов TRPV1. Интересно, что было показано, что местные анестетики (LA от local anesthetic) оказывают те же эффекты. Более того, латентность AM404 для достижения полного ингибирования предполагает достижение внутриклеточной цели (или прохождение мембраны) аналогично LA. Следовательно, AM404 действует аналогично LA. Одной из важных особенностей LA является их зависимая от использования блокировка. Поэтому ученые проверили, зависит ли блокировка, вызванная AM404, от использования. Ученые сравнили этот блок с зависимостью от использования классического LA бупивакаина от hNaV1.8 (5A–5C) и hNaV1.7. Было обнаружено, что AM404 вызывает выраженный блок зависимости от использования, аналогичный бупивакаину, что предполагает общий механизм действия.
Другой важной особенностью ингибирования, вызванного LA, является его зависимость от состояния. Было обнаружено, что AM404 также значительно стабилизирует состояние инактивации hNaV1.8 и hNaV1.7. Как зависящие от использования, так и зависящие от состояния свойства ингибирования, опосредованного AM404, убедительно свидетельствуют о том, что он действует аналогично LA.
Поэтому далее ученые проверили, действует ли AM404 через сайт связывания LA. Сайт связывания LA канала NaV хорошо охарактеризован. Предыдущие исследования показывают, что точечная мутация фенилаланина в сайте связывания LA достаточна для резкого снижения ингибирования, вызванного LA. На основании этих результатов была сгенерирована соответствующая мутация hNaV1.8 (F1759A), а также проведен анализ ингибирования AM404 на мутированных каналах и сравнение его с эффектом бупивакаина (5D).
Как и ожидалось, в этих условиях ингибирующий эффект бупивакаина был отменен (справа на 5D). Важно отметить, что мутация сайта связывания LA аннулировала ингибирование AM404 (5D), его зависимость от концентрации была существенно смещена вправо (5E), а его зависимый от использования блок был устранен (5F–5H). Другие известные мутации в сайте связывания LA также повлияли на ингибирование, вызванное AM404, но в меньшей степени.
Ингибирование LA является общим для изоформ NaV, однако их эффективность различается. Поэтому была проанализирована эффективность AM404 по отношению к другим изоформам NaV человека. Во-первых, были изучены свойства активации и инактивации изоформ NaV человека и построение протоколов активации соответствующим образом. Чтобы минимизировать эффект медленной инактивации, мембрану удерживали на уровне -120 мВ.
Как и ожидалось, все изоформы NaV ингибировались AM404. Однако анализ показывает явное предпочтение ноцицептивным каналам NaV1.7 и NaV1.8. Кроме того, были протестированы hNaV1.1-1.5 с использованием 1 мкМ AM404, что было насыщающей концентрацией для нейронной активации (2C), ингибирования нейрональных натриевых каналов и изолированных hNaV1.7 и hNaV1.8. Было установлено, что, хотя все протестированные NaV были затронуты этой концентрацией AM404, их восприимчивость была значительно ниже, чем у hNaV1.7 и hNaV1.8. Примечательно, что ингибирование hNaV1.8, опосредованное AM404, было статистически неотличимо от hNaV1.7. Таким образом, AM404 полезен для LA из-за его преимущественного воздействия на натриевые каналы, селективные для боли.

Изображение №6
Является ли этот эффект на ноцицептивные натриевые каналы селективным для AM404 или это общее свойство парацетамола и его других производных? Ученые исследовали, ингибирует ли сам парацетамол ноцицептивные натриевые каналы. Парацетамол сам по себе не влиял на амплитуду токов hNaV1.7 или hNaV1.8 (6A).
Парацетамол метаболизируется до 4-аминофенола и N-ацетил-p-бензохинонимина (NAPQI). Применение любого из них значительно увеличивает ток NaV1.8 и умеренно ослабляет ток NaV1.7, но в диапазоне концентраций мМ (6B). Учитывая, что 4-аминофенол является предшественником AM404 и мощного ингибирования, вызываемого AM404, эти результаты весьма неожиданны. И снова это подчеркивает, что ингибирование натриевого тока, опосредованное AM404, является важным механизмом, лежащим в основе анальгезии, вызванной парацетамолом.

Изображение №7
Поскольку парацетамол используется для лечения патологической боли, ученые затем проверили, достаточно ли местного применения AM404 для уменьшения воспалительной боли. В большинстве случаев парацетамол используется при легкой и умеренной боли, поэтому изучалось влияние AM404 на две модели умеренной боли, вызванной воспалением. Сначала использовалась кратковременная умеренная воспалительная боль, вызванная формалином. Ученые оценили механическую гипералгезию через 60 минут после инъекции формалина в лапу (7A). Местное применение AM404, но не носителя, значительно снизило гиперчувствительность, вызванную формалином, у обоих полов. Затем изучался эффект AM404, нанесенного через два дня после обработки животных полным адъювантом Фрейнда (CFA от complete Freund’s adjuvant), когда механическая гипералгезия достигает пика (7B). Было обнаружено, что инъекция AM404 приводит к значительному снижению болевой гиперчувствительности, которая длилась 1 час после инъекции (слева на 7B). Эффект был схожим у обоих полов (справа на 7B). Эти результаты показывают, что AM404 сам по себе достаточен для уменьшения острой и подострой воспалительной боли.
Для более детального ознакомления с нюансами исследования рекомендую заглянуть в доклад ученых [2] и дополнительные материалы [3] к нему.
В рассмотренном нами сегодня труде ученые решили разобраться с парацетамолом, а точнее с тем, как именно он борется с болью.
Результаты исследования показали, что ацетаминофен (парацетамол) не просто работает в
Уникальность данного открытия заключается в том, что на протяжение долгих лет ученые считали, что парацетамол работает исключительно в
Данное открытие может стать первым шагом к разработке новых типов обезболивающих, которые будут работать в местах появления боли. Поскольку AM404 воздействует только на нервы, передающие боль, его использование может нивелировать онемение, мышечную слабость и побочные эффекты, которые возникают при использовании традиционных местных анестетиков.
Спасибо, что остаётесь с нами. Вам нравятся наши статьи? Хотите видеть больше интересных материалов? Поддержите нас, оформив заказ или порекомендовав знакомым, облачные VPS для разработчиков от $4.99 [4], уникальный аналог entry-level серверов, который был придуман нами для Вас: Вся правда о VPS (KVM) E5-2697 v3 (6 Cores) 10GB DDR4 480GB SSD 1Gbps от $19 или как правильно делить сервер? [5] (доступны варианты с RAID1 и RAID10, до 24 ядер и до 40GB DDR4).
Dell R730xd в 2 раза дешевле в дата-центре Maincubes Tier IV в Амстердаме? Только у нас 2 х Intel TetraDeca-Core Xeon 2x E5-2697v3 2.6GHz 14C 64GB DDR4 4x960GB SSD 1Gbps 100 ТВ от $199 [6] в Нидерландах! Dell R420 — 2x E5-2430 2.2Ghz 6C 128GB DDR3 2x960GB SSD 1Gbps 100TB — от $99! Читайте о том Как построить инфраструктуру корп. класса c применением серверов Dell R730xd Е5-2650 v4 стоимостью 9000 евро за копейки? [7]
Автор: Dmytro_Kikot
Источник [8]
Сайт-источник PVSM.RU: https://www.pvsm.ru
Путь до страницы источника: https://www.pvsm.ru/mozg-2/423081
Ссылки в тексте:
[1] мозге: http://www.braintools.ru
[2] доклад ученых: https://www.pnas.org/doi/epdf/10.1073/pnas.2413811122
[3] дополнительные материалы: https://www.pnas.org/action/downloadSupplement?doi=10.1073%2Fpnas.2413811122&file=pnas.2413811122.sapp.pdf
[4] облачные VPS для разработчиков от $4.99: https://ua-hosting.company/servers/vps/
[5] Вся правда о VPS (KVM) E5-2697 v3 (6 Cores) 10GB DDR4 480GB SSD 1Gbps от $19 или как правильно делить сервер?: https://habr.com/company/ua-hosting/blog/347386/
[6] 2 х Intel TetraDeca-Core Xeon 2x E5-2697v3 2.6GHz 14C 64GB DDR4 4x960GB SSD 1Gbps 100 ТВ от $199: https://ua-hosting.company/servers/dedicated/
[7] Как построить инфраструктуру корп. класса c применением серверов Dell R730xd Е5-2650 v4 стоимостью 9000 евро за копейки?: https://habr.com/company/ua-hosting/blog/329618/
[8] Источник: https://habr.com/ru/companies/ua-hosting/articles/919762/?utm_campaign=919762&utm_source=habrahabr&utm_medium=rss
Нажмите здесь для печати.