- PVSM.RU - https://www.pvsm.ru -

Всем привет!
Перебирая старые запасы на работе, я наткнулся на вакуумные индикаторы, среди них были несколько ИВ-11 и ИВ-6. Выкидывать такую винтажную красоту было жалко, родилась идея сделать стильные настольные часы, но с современной начинкой.
В интернете полно схем на трансформаторах или микросхемах вроде К176ИЕ18, К176ИЕ13, но найти их сейчас сложно, а мотать трансформатор — долго, да еще и проволоку искать.
Поэтому было принято решение сделать все с доступными компонентами.
Требования к питанию индикаторов:
Для ИВ-11: накал — 1,5 В, анодное напряжение — около 50В для динамической индикации.
Для ИВ-6: накал желательно 1,2 В (можно просто добавить резистор в цепь накала).
Поиск по маркетплейсам привёл к простому и дешёвому решению:
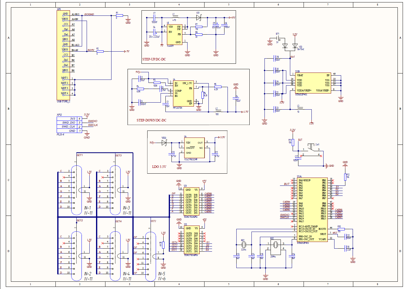
XL6009 (повышающий DC‑DC) — для получения стабильных 45 В из 5 В USB.
MP2307 (понижающий DC‑DC) — для точной регулировки напряжения накала 1,5 В
В качестве «мозга» проекта я выбрал STM32F401CC на плате Black Pill.
Во‑первых, она просто валялась без дела.
Во‑вторых, у него есть аппаратный RTC, что избавляет от покупки отдельного модуля DS3231.
Управлять индикаторами будем с помощью 8-канального высоковольтного транзисторного драйвера верхнего ключа TD62783AP. Если заказываете с AliExpress — берите китайский аналог KID65783AP. Оригинальный TD62783AP там часто подделывают, и он может не работать.
С компонентами определились - пора проектировать плату. Схему и печатную плату я собрал в Altium Designer.
Как-то так, отправляем гербер в поднебесную, теперь осталась только ждать.
А пока ждем можно и написать прошивку, использую STM32CubeIDE. За основу я взял библиотеку segment_lcd с сайта MicroTechnics, она будет перебирать сегменты, в код добавил много комментарий, если кто то захочет в нем ковыряться.
#include "main.h"
#include "segment_lcd.h"
#include "stdio.h"
#include "button.h"
/* Private variables ---------------------------------------------------------*/
RTC_HandleTypeDef hrtc; // Идентификатор RTC
TIM_HandleTypeDef htim3;
TIM_HandleTypeDef htim10; // Идентификатор для обработки кнопок
RTC_TimeTypeDef sTime = {0}; // Структура для хранения времени
RTC_DateTypeDef DateToUpdate = {0}; // Структура для хранения даты
/* Private function prototypes -----------------------------------------------*/
void SystemClock_Config(void); // Настройка тактирования мк
static void MX_GPIO_Init(void); // Инициализация портов
static void MX_RTC_Init(void); // Инициализация RTC
static void MX_TIM10_Init(void); // Инициализация таймера кнопок
int main(void)
{
HAL_Init(); // Сброс периферийных устройств
SystemClock_Config(); // Настройка системной тактовой частоты
// Периферия
MX_GPIO_Init(); // Настройка пинов
MX_RTC_Init(); // Настройка часов
MX_TIM10_Init(); // Настройка таймера для кнопок
HAL_PWR_EnableBkUpAccess(); // Разблокируем доступ к резервной области
//КАЛИБРОВКА=============================================================
// HAL_RTCEx_SetSmoothCalib(&hrtc,
// RTC_SMOOTHCALIB_PERIOD_32SEC,
// RTC_SMOOTHCALIB_PLUSPULSES_SET,
// 270);
//=======================================================================
HAL_RTC_GetTime(&hrtc, &sTime, RTC_FORMAT_BIN); // Получаем текущее время из RTC
HAL_TIM_Base_Start_IT(&htim10); // Запускаем таймер кнопок в режиме прерываний
while (1)
{
HAL_RTC_GetTime(&hrtc, &sTime, RTC_FORMAT_BIN); // Получаем текущее время из RTC
HAL_RTC_GetDate(&hrtc, &DateToUpdate, RTC_FORMAT_BIN); // Получаем текущую дату из RTC
BUTTON_Process();
if (BUTTON_GetAction(BUTTON_SETTINGS) == BUTTON_SHORT_PRESS) // КОРОТКОЕ НАЖАТИЕ: увеличение минут
{
sTime.Minutes++; // Увеличиваем минуты на 1
sTime.Seconds = 0; // Сбрасываем секунды в 0
if(sTime.Minutes >=60) // Если достигли 60 минут
{
sTime.Seconds = 0; // Сбрасываем секунды в 0
sTime.Minutes = 0; // Сбрасываем минуты в 0
}
HAL_RTC_SetTime(&hrtc, &sTime, RTC_FORMAT_BIN); // Записываем новое время в RTC
}
if (BUTTON_GetAction(BUTTON_SETTINGS) == BUTTON_LONG_PRESS) // ДЛИННОЕ НАЖАТИЕ: увеличение часов
{
sTime.Hours++; // Увеличиваем часы на 1
if(sTime.Hours >=24) // Если достигли 24 часов
{
sTime.Hours = 0; // Сбрасываем часы в 0
}
HAL_RTC_SetTime(&hrtc, &sTime, RTC_FORMAT_BIN); // Записываем новое время в RTC
}
BUTTON_ResetActions(); // Сбрасываем флаги действий кнопок
// Обновление 7-сегментного индикатора
SEG_LCD_Process(); // Динамическая индикация (опрос разрядов)
HAL_Delay(1); // Небольшая задержка для стабильности (также земедляят перебор
// Формирование строки для вывода на индикатор
char str[DIGITS_NUM + 2]; // Буфер для строки (4 символа + точка + запас)
// Мигание точки с периодом 2 секунды (проверка четности секунд)
if(sTime.Seconds % 2 == 0) // Четные секунды - показываем точку
{
snprintf(str, DIGITS_NUM +2, "%02d.%02d", sTime.Hours, sTime.Minutes ); // Формат: "ЧЧ.ММ" (например "12.30")
}
else // Нечетные секунды - без точки
{
snprintf(str, DIGITS_NUM +2, "%02d%02d", sTime.Hours, sTime.Minutes );
}
// Отправляем строку в драйвер индикатора
SEG_LCD_WriteString(str);
}
}
void SystemClock_Config(void)
{
RCC_OscInitTypeDef RCC_OscInitStruct = {0};
RCC_ClkInitTypeDef RCC_ClkInitStruct = {0};
// Включаем тактирование блока питания и доступ к резервной области
__HAL_RCC_PWR_CLK_ENABLE(); // Включаем тактирование питания
// HAL_PWR_EnableBkUpAccess(); // Разблокируем домен резервного питания
__HAL_PWR_VOLTAGESCALING_CONFIG(PWR_REGULATOR_VOLTAGE_SCALE2); // Настраиваем осцилляторы
__HAL_RCC_RTC_ENABLE(); // Включаем тактирование RTC
// Настройка генераторов HSE и LSE
RCC_OscInitStruct.OscillatorType = RCC_OSCILLATORTYPE_HSE|RCC_OSCILLATORTYPE_LSE;
RCC_OscInitStruct.HSEState = RCC_HSE_ON; // Внешний кварц 25 МГц
RCC_OscInitStruct.LSEState = RCC_LSE_ON; // Внешний кварц 32.768 кГц для RTC
RCC_OscInitStruct.PLL.PLLState = RCC_PLL_ON; // Включаем PLL
RCC_OscInitStruct.PLL.PLLSource = RCC_PLLSOURCE_HSE; // Источник PLL - HSE
RCC_OscInitStruct.PLL.PLLM = 25; // Делитель: 25 МГц / 25 = 1 МГц
RCC_OscInitStruct.PLL.PLLN = 168; // Множитель: 1 МГц * 168 = 168 МГц
RCC_OscInitStruct.PLL.PLLP = RCC_PLLP_DIV2; // Делитель для системной шины: 168/2 = 84 МГц
RCC_OscInitStruct.PLL.PLLQ = 4; // Делитель для USB/SDIO
if (HAL_RCC_OscConfig(&RCC_OscInitStruct) != HAL_OK)
{
Error_Handler();
}
// Настройка делителей для шин AHB/APB
RCC_ClkInitStruct.ClockType = RCC_CLOCKTYPE_HCLK|RCC_CLOCKTYPE_SYSCLK
|RCC_CLOCKTYPE_PCLK1|RCC_CLOCKTYPE_PCLK2;
RCC_ClkInitStruct.SYSCLKSource = RCC_SYSCLKSOURCE_PLLCLK; // Источник SYSCLK - PLL
RCC_ClkInitStruct.AHBCLKDivider = RCC_SYSCLK_DIV1; // HCLK = SYSCLK (84 МГц)
RCC_ClkInitStruct.APB1CLKDivider = RCC_HCLK_DIV2; // PCLK1 = HCLK/2 (42 МГц)
RCC_ClkInitStruct.APB2CLKDivider = RCC_HCLK_DIV1; // PCLK2 = HCLK (84 МГц)
if (HAL_RCC_ClockConfig(&RCC_ClkInitStruct, FLASH_LATENCY_2) != HAL_OK)
{
Error_Handler();
}
}
static void MX_RTC_Init(void)
{
RTC_TimeTypeDef sTime = {0}; // Временная структура для начальной установки
RTC_DateTypeDef sDate = {0}; // Временная структура для начальной установки
hrtc.Instance = RTC;
hrtc.Init.HourFormat = RTC_HOURFORMAT_24; // 24-часовой формат
hrtc.Init.AsynchPrediv = 127; // Асинхронный делитель (для LSE)
hrtc.Init.SynchPrediv = 255; // Синхронный делитель
hrtc.Init.OutPut = RTC_OUTPUT_DISABLE; // Отключаем выход RTC
hrtc.Init.OutPutPolarity = RTC_OUTPUT_POLARITY_HIGH;
hrtc.Init.OutPutType = RTC_OUTPUT_TYPE_OPENDRAIN;
if (HAL_RTC_Init(&hrtc) != HAL_OK)
{
Error_Handler();
}
HAL_PWR_EnableBkUpAccess(); // Разблокируем доступ к резервной области
//КАЛИБРОВКА=============================================================
HAL_RTCEx_SetSmoothCalib(&hrtc,
RTC_SMOOTHCALIB_PERIOD_32SEC,
RTC_SMOOTHCALIB_PLUSPULSES_RESET,
-142);
//136
//=======================================================================
if (HAL_RTCEx_BKUPRead(&hrtc, RTC_BKP_DR0) != 0x32F2) // Проверяем маркер инициализации в backup-регистре
{
// Первый запуск - устанавливаем корректное время и дату
sTime.Hours = 12;
sTime.Minutes = 0;
sTime.Seconds = 0;
sTime.DayLightSaving = RTC_DAYLIGHTSAVING_NONE;
sTime.StoreOperation = RTC_STOREOPERATION_RESET;
HAL_RTC_SetTime(&hrtc, &sTime, RTC_FORMAT_BIN);
sDate.WeekDay = RTC_WEEKDAY_THURSDAY;
sDate.Month = RTC_MONTH_FEBRUARY;
sDate.Date = 12;
sDate.Year = 26; // 2026 год
HAL_RTC_SetDate(&hrtc, &sDate, RTC_FORMAT_BIN);
// Сохраняем маркер инициализации
HAL_RTCEx_BKUPWrite(&hrtc, RTC_BKP_DR0, 0x32F2);
}
}
static void MX_TIM10_Init(void)
{
htim10.Instance = TIM10;
htim10.Init.Prescaler = 8400-1; // 84 МГц / 8400 = 10 кГц
htim10.Init.CounterMode = TIM_COUNTERMODE_UP;
htim10.Init.Period = 10;
htim10.Init.ClockDivision = TIM_CLOCKDIVISION_DIV1;
htim10.Init.AutoReloadPreload = TIM_AUTORELOAD_PRELOAD_DISABLE;
if (HAL_TIM_Base_Init(&htim10) != HAL_OK)
{
Error_Handler();
}
}
static void MX_GPIO_Init(void)
{
GPIO_InitTypeDef GPIO_InitStruct = {0};
// Включаем тактирование портов
__HAL_RCC_GPIOC_CLK_ENABLE();
__HAL_RCC_GPIOH_CLK_ENABLE();
__HAL_RCC_GPIOA_CLK_ENABLE();
__HAL_RCC_GPIOB_CLK_ENABLE();
// Устанавливаем начальное состояние выходов (все выключены)
HAL_GPIO_WritePin(GPIOB, GPIO_PIN_12|GPIO_PIN_13|GPIO_PIN_14|GPIO_PIN_15
|GPIO_PIN_3|GPIO_PIN_4|GPIO_PIN_5|GPIO_PIN_6, GPIO_PIN_RESET);
HAL_GPIO_WritePin(GPIOA, GPIO_PIN_8|GPIO_PIN_12|GPIO_PIN_10|GPIO_PIN_11, GPIO_PIN_RESET);
// Настройка пина кнопки (PA2) как вход
GPIO_InitStruct.Pin = GPIO_PIN_2;
GPIO_InitStruct.Mode = GPIO_MODE_INPUT;
GPIO_InitStruct.Pull = GPIO_NOPULL; // Без подтяжки (если есть внешняя)
HAL_GPIO_Init(GPIOA, &GPIO_InitStruct);
// Настройка пинов сегментов и разрядов на PORTB как выходы
GPIO_InitStruct.Pin = GPIO_PIN_12|GPIO_PIN_13|GPIO_PIN_14|GPIO_PIN_15
|GPIO_PIN_3|GPIO_PIN_4|GPIO_PIN_5|GPIO_PIN_6;
GPIO_InitStruct.Mode = GPIO_MODE_OUTPUT_PP; // Двухтактный выход
GPIO_InitStruct.Pull = GPIO_NOPULL;
GPIO_InitStruct.Speed = GPIO_SPEED_FREQ_LOW; // Низкая скорость (для индикаторов)
HAL_GPIO_Init(GPIOB, &GPIO_InitStruct);
// Настройка пинов сегментов на PORTA как выходы
GPIO_InitStruct.Pin = GPIO_PIN_8|GPIO_PIN_12|GPIO_PIN_10|GPIO_PIN_11;
GPIO_InitStruct.Mode = GPIO_MODE_OUTPUT_PP;
GPIO_InitStruct.Pull = GPIO_NOPULL;
GPIO_InitStruct.Speed = GPIO_SPEED_FREQ_LOW;
HAL_GPIO_Init(GPIOA, &GPIO_InitStruct);
}
void HAL_TIM_PeriodElapsedCallback(TIM_HandleTypeDef *htim)
{
if (htim->Instance == htim10.Instance) // Если прерывание от таймера 10 - обрабатываем кнопки
{
BUTTON_TimerProcess();
}
}
void Error_Handler(void)
{
__disable_irq();
while (1)
{
}
}
Важный момент в коде, это калибровка, по скольку производитель не удосуживался ставить качественные кварцевые резонаторы часы часто спешат или отстают.
HAL_RTCEx_SetSmoothCalib(&hrtc,
RTC_SMOOTHCALIB_PERIOD_32SEC,
RTC_SMOOTHCALIB_PLUSPULSES_SET,
270);
Кнопка всего одна, длительное нажатие регулирует часы, короткое минуты. Прошиваем, собираем на макете и вроде все работает, В поддельных stm32 часто не работает RTC этот момент тоже стоит проверить.
Пока занимался кодом пришли платы:
Вот они, черненькие, красивые, переносим компоненты из купленных модулей на плату, в репозитории (ссылка ниже) есть фото какие компоненты с плат куда запаивать. Сначала dc-dc преобразователи, проверяем напряжение и в последнею очередь паяем МК, предварительно залив на него прошивку. Так же не забываем про индикаторы.
Теперь нужен корпус. Я перенёс 3D-модель платы в Fusion 360 - так проще точно соблюдать отступы под отверстия, кнопку и разъём Type-C.
В корпусе предусмотрено:
Отверстие под кнопку.
Вырез под USB Type-C.
Отверстия для крепления платы.
Осталось собрать все в кучу и готово!
Ночью смотрятся тоже весьма не плохо.

Спасибо за внимание! Все файлы проекта (Gerber, схема в Altium, исходники прошивки, 3D-модель корпуса и HEX-файл) лежат в открытом репозитории на GitHub - ссылка в конце статьи.
Если у вас есть вопросы - пишите в комментариях, постараюсь ответить.
GitHub [1]
Автор: Nozyl
Источник [2]
Сайт-источник PVSM.RU: https://www.pvsm.ru
Путь до страницы источника: https://www.pvsm.ru/razrabotka/448973
Ссылки в тексте:
[1] GitHub: https://github.com/Nozyl/IV_11-Clock
[2] Источник: https://habr.com/ru/articles/1019954/?utm_source=habrahabr&utm_medium=rss&utm_campaign=1019954
Нажмите здесь для печати.