В данной статье речь пойдёт об усилителе класса D на базе микросхемы TPA3255 от Texas Instruments.Усилитель выполнен по схеме параллельно-мостового подключения (PBTL) для получения максимальной мощности. Рассмотрим его со всех сторон.


На передней панели — кнопка включения питания, Reset, балансный вход для подключения звуковой карты, небалансный вход для смартфона либо другого источника чувствительностью 0.1 Вольт с предусилителем Кус=10 и регулировкой громкости, переключатель входов. Кнопка принудительного включения охлаждения, индикаторы включения кулера, тепловой перегрузки и аварийного режима работы.

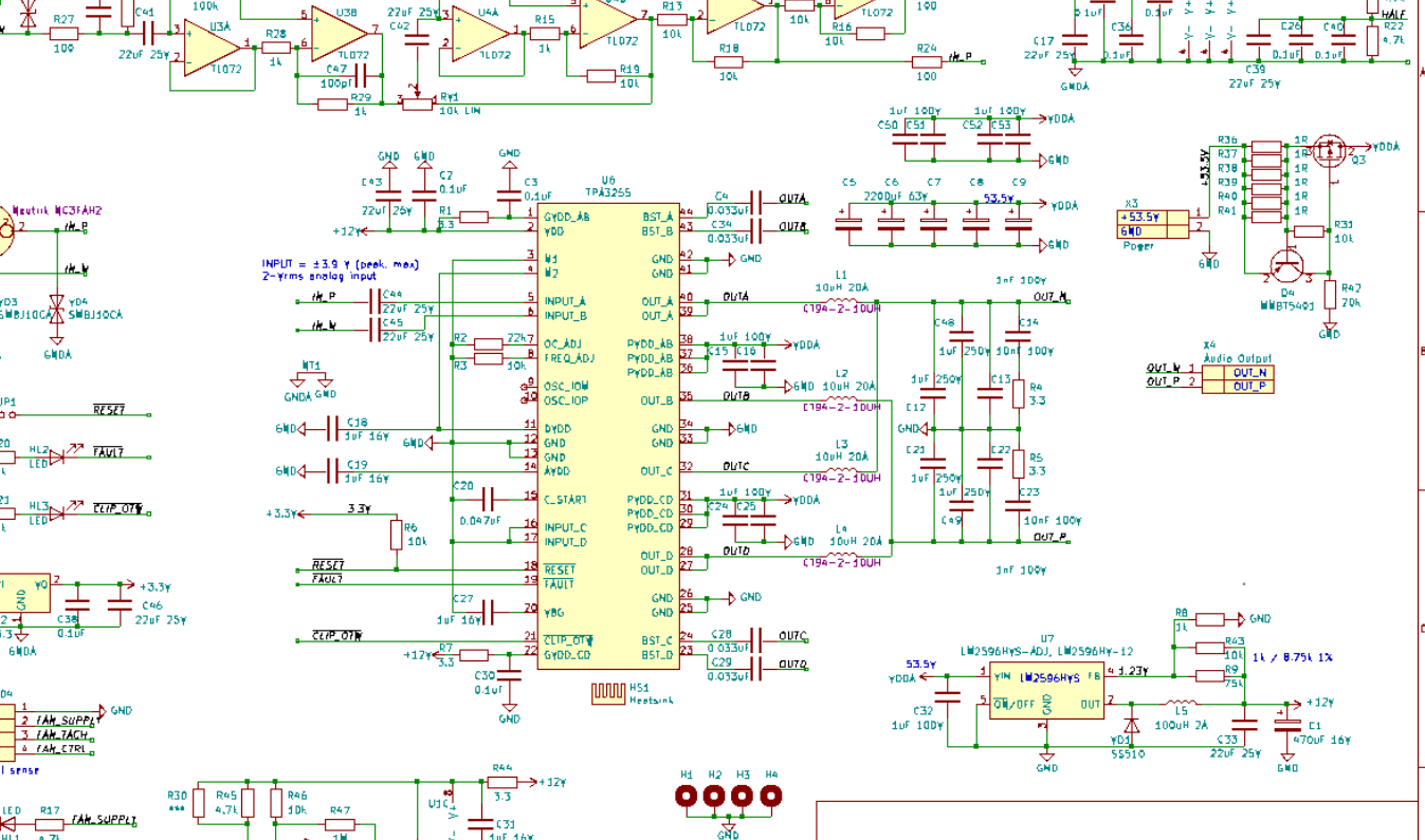
В основу данного проекта легла статья Усилитель звукового сигнала мощностью 600 Вт / Хабр. Рассмотрим некоторые важные моменты. В первую очередь нужно отметить, что автор изменил схему коммутации выходов микросхемы. Так выглядит схема в даташите

Так выглядит схема автора

На каждом выходе установлена индуктивность. Я оставил так, как у автора, полагая, что такое решение более правильное — лучшая фильтрация несущей частоты и меньший нагрев индуктивностей.
Далее автор утверждает, что напряжение питания в его проекте 53.5 Вольт. Эта цифра стоила мне 4-ех микросхем — после нескольких включений загорался красный светодиод аварийного режима работы. Микросхема просто сгорала.

И если мы посмотрим в даташит, то увидим, что напряжение 53.5 Вольт для нагрузки 4 Ом — это максимальное напряжение, а типичное 51. При напряжении 51 Вольт усилитель поработал чуть подольше, далее — те же симптомы гибели чипа. То есть опытным путём установлено, что для нагрузки 4 Ом напряжение питания усилителя выше 50 вольт подавать нельзя. Сейчас у меня выставлено 50 вольт — третья неделя полёт нормальный.

Схема управления вентилятором охлаждения чипа была изменена мною таким образом, чтобы скорость вращения была пропорциональна температуре нагрева. Вот схема автора

Вот моя схема

Теперь о входных сигналах. В исходной схеме балансный вход соединён с выходом предусилителя небалансного входа.

И получается такая картина — сигнал балансного входа смешивается с выходом предусилителя небалансного входа, что приводит к ослаблению сигнала в два раза (на слух) и появляются сильные искажения. Поэтому я вставил в схему переключатель входов, и убрал защитные двунаправленные диоды для уменьшения влияния на сигналах

И последнее изменение — силовая и сигнальная земли разделены сопротивлением 1.5 Ом.
Печатную плату с учётом всех изменений я сделал в Sprint Layout. Для платы применён стеклотекстолит FR-4 c толщиной медного слоя 2 oz.

Измерения характеристик усилителя с помощью программы RMAA.

Звуковая карта Focusrite Scarlett 2i2 3Gen. Эквивалент нагрузки — набор из 10 сопротивлений 39 Ом, общее сопротивление 3.94 Ом. Делитель напряжения (слева направо) 1.5 кОм и два по 100 Ом.Сигнал с выхода усилителя подаётся на вход звуковой карты через трансформатор на пермаллоевом сердечнике, так как прямое соединение приводит к срабатыванию защиты чипа.


Смею предположить, что результаты могли быть значительно лучше — здесь нужно учитывать влияние разделительного трансформатора.
Измеренная максимальная мощность составила 107 Вт. Измерения проводились после часового прогрева синусоидой 1 кГц при выходном напряжении 10 Вольт.
Более полный обзор с прослушиванием можно посмотреть здесь.
Автор: dmandrakov
