
Налоговый мониторинг – это режим взаимодействия налогоплательщика и федеральной налоговой службы. Вместо регулярных проверок, налогоплательщик предоставляет налоговому инспектору прямой доступ в свою информационную систему в виде витрины. В ней раскрывается перечень первичных документов, которые сформировали показатели регламентированной отчетности. Из карточки документа инспектору должны быть доступны сканы-копии с живыми печатями/подписями или электронные документы с ЭЦП. Этот режим особенно актуален для организаций с большим документооборотом. Именно поэтому Ривгош вступил в режим налогового мониторинга с 2023 года.
Долгое время мы не могли выбрать архитектуру систем, которые обеспечат режим налогового мониторинга. Основная проблема, что РивГош находится на пути трансформации ИТ ландшафта из массы разнородных систем 1С в современную 1С ERP Управление холдингом. К сожалению, до миграции налогового учета мы еще не дошли. В настоящий момент регламентированный учет ведется в очень сильно модифицированной 1С Бухгалтерия КОРП 3.0. При этом очень хотелось сделать витрину в целевой системе, чтобы впоследствии ее не переделывать. На сегодня полный объем данных существует только в старых системах, где не существует доступных модулей витрин налогового мониторинга. Дорабатывать их нам показалось очень объемной задачей с непредсказуемым сроком.
Итак, наши вводные данные: витрина в 1С ERP Управление холдингом, данные в 1С Бухгалтерия КОРП. Очевидное решение – сделать постоянную выгрузку из старой в целевую систему. Но тут встает целых две проблемы, одна сложнее другой. Первая проблема: мы до сих пор не знаем, как красиво переложить все эти модификации в целевую систему. Не дошли еще до дизайна регламентированного учета. Грубо говоря, непонятно, куда в ERP выгружать документ Перемещение ОС. Переносить все один-в-один из Бухгалтерия КОРП в ERP Управление холдингом не получится, так как сейчас применение типовых документов сильно отличается от исходной методологии 1С Бухгалтерия. При этом недопустимо замораживать проект налогового мониторинга до тех пор, пока не завершится миграция на ERP Управление холдингом.
Второй проблемой является объем данные и сроки подготовки. Вендор предлагает один из вариантов: закрыли период в исходной системе, выгрузили все в систему витрины. Даже без нагрузочного тестирования было ясно, что этот подход принесет большую задержку готовности данных в витрине. В год в 1С Ривгош создаются миллионы документов, а прирост объема базы в год измеряется в террабайтах. За день-два прогрузить и провести это все через движок 1С – крайне рисковая операция.
Видимая альтернатива – постоянно действующая выгрузка изменений (CDC в плане обмена 1С). Расплата за этого - придется сверять целостность переноса и отслеживать потенциальное влияние изменений в Бухгалтерии КОРП на эту выгрузку. Из-за фрагментации существующего технологического стека, мы и так тратим невероятно много времени на поддержание синхронности изменений во всех системах. Добавлять еще одну систему для отслеживания – очень не хочется.
Чтобы обойти сразу обе проблемы, мы разработали нетривиальное решение этой задачи. Налоговой инспектор, как и мечтали, открывает витрину 1С ERP Управление холдингом. Это штатный платформенный веб-интерфейс 1С с ограниченным доступом к подсистемам и логированием всех его действий. Но при обращении к отчетности, вместо формы регламентированной отчетности ERP, открывается поле HTML документа. В этом поле открываем веб-интерфейс 1С Бухгалтерия КОРП в режиме киоска. Веб-интерфейс 1С работает внутри окна веб-интерфейса 1С! В таком представлении инспектору абсолютно не заметно, что он фактически работает уже не в 1С ERP Управление холдингом, а в Бухгалтерия КОРП: открывает отчеты, расшифровки, оборотно-сальдовые ведомости, сканы документов и так далее.
Когда инспектор возвращается из просмотра отчетности к витрине, он снова в 1С ERP Управление холдингом отвечает на наши обращения, работает с заявленными рисками и прочими функциями витрины.
Решение было реализовано с минимальными затратами и находится в промышленной эксплуатации. Текущие расходы на эксплуатацию и поддержку практически равны нулю. Были, конечно, дополнительные функции, где пришлось интегрировать ERP Управление холдингом и Бухгалтерия КОРП. В частности, из формы документ Бухгалтерии сделать запрос инспектора внутри EPR Управление холдингом. Это так же легко было решено за счет функционала платформы 1С по встраиванию веб-клиента.
Витрина у нас получилась с использованием практически типовых механизмов. Это воодушевляло нас, когда мы приступили к наполнению витрины. Отчетность, расшифровки, карточки документов – это все сразу есть у нас в любой 1С. Нам осталось карточки документов внутри 1С дополнить сканами первичных документов. Назвали этот подпроект Электронный архив.
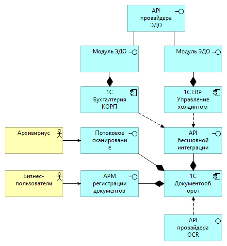
В архитектуре Ривгош первичные документы формируются в множестве систем на платформах 1С и SAP. Собирать их online в 1С Бухгалтерия КОРП нам показалось плохой архитектурной идеей. Все процессы компании станут сильно зависеть от столь тяжелой системы с большими требованиями к технологическим окнам. Поэтому решили не использовать хранение файлов внутри 1С Бухгалтерии, а использовать внешнюю систему 1С Документооборот КОРП.
1С Документооборот КОРП бесшовно встраивается во все современные приложения 1С и имеет развитой API. Пользователь запускает 1С Зарплата и управление персоналом КОРП и не догадывается, что работает с файлами внутри Документооборота. Визуально все выглядит как файл, приложенный к первичному документу непосредственно в 1С Зарплата и управление персоналом КОРП. Это удобный механизм называется бесшовной интеграцией.
Одновременно одну базу 1С Документооборот КОРП мы бесшовно подключили к нескольким базам 1С: ERP Управление холдингом, Бухгалтерия КОРП, Зарплата и управление персоналом КОРП.
Бонусом является сохранение связи документов учетных систем с образами внутри 1С Документооборот при обмене данными. Пример: Создаем в 1С ERP Управление холдингом документ «Приобретение услуг» и прикладываем к нему скан-образ. На самом деле, конечно, файл бесшовно передается на хранение в 1С Документооборот. Выгружаем «Приобретение услуг» из 1C ERP Управление холдингом в 1С Бухгалтерию КОРП. При этом нам не надо передавать и дублировать файлы скан-образов. Документ из 1С Документооборот будет связан сразу с двумя документами – и в ERP, и в Бухгалтерии. Из любой системы можно посмотреть скан-образ.
На момент начала работ по электронному архиву в компании уже был развернут 1С Документооборот КОРП. Объем данных ежесуточно был небольшой: порядка 2 000 документов в сутки, 400 пользователей и около 10 комплексных бизнес-процессов. Проблемы с производительностью были, но в целом решались малой кровью.
Электронный архив добавляет в 1С Документооборот еще порядка 40 000 документов в сутки – в 20 раз больше. Прирост файлохранилища за года порядка 4Тб. Это стало вызывать сложности. Приходится заниматься существенной оптимизацией модулей 1С и постоянно подключать новые тома хранения.

Каналы внесения сканов-образов тоже самые разнообразные: штрихкодирование, ручной ввод (в небольшом объеме), электронный документооборот и конечно же OCR.
Со штрихкодированием проще всего. Формируем первичный документ со штрихкодом, распознаем его штатным механизмом 1С Документооборот и подвязываем скан к документу.
Ручное внесение используется для небольшого количества документов, с каждым из которых и ранее было много работы. Например, для акта выполненных работ необходимо резервировать бюджет, создавать расход, проводить платеж. В подобных случаях внесение скан-образа не привело к значимому увеличению нагрузки на персонал.
Часть электронных документов начинает и завершает жизненный цикл внутри компании – акты списания, кассовые ордера, авансовые отчеты и так далее. Их вывели из бумажного процесса во внутренний электронный документооборот. Для подписания мы выпускаем усиленные неквалифицированные подписи сотрудников. Процессы обработки таких документов теперь в 1С Документооборот КОРП.
В Ривгош большой объем документации поступает от контрагентов через юридически значимый электронный документооборот. Их мы тоже завернули в 1С Документооборот. Большую помощь за минимальную цену оказали наши операторы документооборота. Потребовались минимальные доработки модулей.
Мы попробовали разные технологии и поставщиков решений OCR. В конце концов остановились на едином подрядчике, который одновременно обеспечивает и архивное хранение бумажной документации, и формирование скан-копий, и OCR, и ручную корректировку при выявлении ошибок распознавания. У всех систем OCR точность распознавания не превышала 95%, а иногда скатывалась еще ниже (на малоконтрастной печати). Вместо организации процесса устранения ошибок распознавания, обратились к подрядчику. Он же обеспечивает 100% точность.
В итоге, мы наполнили витрину налогового мониторинга и передали ее в эксплуатацию с самыми минимальным доработками. При этом текущие системы практически не претерпели изменений.
Автор: Oleynik_Alexei
