Приветствую, уважаемые читатели. В ходе своей основной деятельности часто приходится проектировать различные DC/DC преобразователи на разные напряжения и мощности. Одной из самых распространенных микросхем помимо TL494 является разработанная фирмой Texas Instruments микросхема SG3525. Немного информации о данной микросхеме:
Основные особенности SG3525:
-
Двойной ШИМ-выход – два противофазных выхода (A и B) с регулируемой скважностью (можно использовать для управления MOSFET или IGBT).
-
Рабочая частота – регулируется внешними компонентами (резистором и конденсатором), обычно от 100 Гц до 500 кГц.
-
Встроенный источник опорного напряжения – 5,1 В (±1%) для задания опорных уровней.
-
Защитные функции:
-
Защита от перенапряжения (отключение при превышении порога).
-
Регулируемое ограничение тока (через вход "Shutdown" или "Current Limit").
-
-
Синхронизация – возможность синхронизации с внешним тактовым сигналом.
-
Регулировка dead-time (мертвого времени) – предотвращает сквозные токи в ключевых транзисторах.
-
Широкий диапазон питания – от 8 В до 35 В (максимальное напряжение питания).
-
Наличие Soft Start - возможность плавно выходить на рабочий режим, задается внешним конденсатором.
-
Наличие мощных встроенных драйверов - до 500мА на каждый канал, что позволяет напрямую управлять довольно "тяжелыми" затворами MOSFET транзисторов, без использования внешних драйверов.
Одним словом микросхема очень удачная и позволяет реализовать широкий спектр DC/DC преобразователей. Мною были реализованы на данной микросхеме пуш-пул, полумост, полный мост и даже двухтактный buck преобразователь. Ниже приведу структурную схему из даташита.
Отдельно нужно рассказать о ножке 10 Shutdown. По идее разработчика она предназначена для аварийного отключения выходных каскадов. Тоесть подать 1 на ножку 10 то шим на выходе будет равен нулю. Но тут есть подвох. Так как транзистор имеет между эмитером и землей резистор 5К то он не может быстро притянуть к земле ножку 8, тем более что на ней висит конденсатор SoftStart, который в некоторых моих БП дододил до емкости в 470uF. Таким образом такая защита не работает. Лично я по началу спалил не одну кучу транзисторов до конца не разобравшись с особенностью работы ножки Shutdown. Более правильным является следующая схема с использованием внешнего ключа.

Еще одной неприятностью которая стоила мне кучу транзисторов и времени является следующее. По какой-то причине при подаче напряжения питания на микросхему, на одном из ее выводом появляется довольно длинный от 300мкс нескольких мс импульс. Амплитуда паразитного импульса варьируется от 2 до 5-6В в зависимости от микросхемы. Так как импульс довольно длинный то он успевает напрочь выжечь силовые транзисторы. Причем описание данной бяки нигде не встречается. Бороться с данной проблемой пытался я значит разными способами.
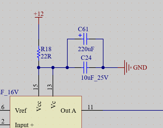
Первое что приходит на ум это держать на земле 8 ножку микросхемы. Но это тоже не дает результата. Самым эффективным оказалось использование резистора в 20R по цепи питания и буферный кондер.
Данный метод дает свои результаты, но даже в таком случае время от времени, скажем в 1 из 20 включений на выходе появляется паразитный импульс, но к счастью его амплитуда не превышает 1В, что недостаточно для открытия затворов более менее мощный силовых ключей. Как альтернатива можно конечно подавать питание на ножку 13 (питание выходных каскадов) с запаздыванием через P канальный или PNP транзистор, но 20Ом резистор вполне решает данную проблему.
Автор: Lekian
