Всегда возникает много вопросов как происходит расчет стоимости услуг связи в роуминге. Специалистов по роумингу мало, и как правило им не до написания статей. Попробую кратко описать возможные варианты, технологии и обозначу проблемы.
Классификация и определения.
С точки зрения оператора роуминг бывает двух типов:
- Въездной (inbound). В случае въездного роуминга счет выставляется оператору, чьи абоненты приехали в сеть.
- Выездной (outbound). А в этом случае оператор выставляет счет своим абонентам, и сам получает счет от оператора, в сети которого регистрируются абоненты.
Операторы обмениваются между собой т.н. TAP файлами, в которых сообщают какими услугами и в каком объеме пользовался абонент. На основании этих записей операторы каждый месяц ведут взаиморасчет между собой.
С абонентом сложнее, есть целый набор технологий и методов.
В основном они делятся на две:
- Пост-оплатный
- Предоплатный.
Про них в своем посте рассказал ansaril3 (а на самом деле спровоцировал написание), поэтому я не буду повторяться. Скажу что есть всякие комбинации, но они уже «от лукавого» и к продуктологу который выдумывает всякие сложные услуги надо присмотреться повнимательнее.
Какие услуги могут быть оказаны абоненту в роуминге:
- Голос;
- Передача данных;
- Короткие сообщения;
- USSD;
(* на самом деле их больше, но зарываться в всякие TSxx и прочие не буду, может быть потом)
С постоплатой вроде бы все понятно:
- Абонент воспользовался услугой;
- Оператор из CDR выбрал записи гостей и сгенерировал TAP файл;
- Домашний оператор получил TAP файл, произвел оценку, оплатил услуги партнера, снял деньги с абонента и счастливо положил доход к себе на счет.

В реальности все несколько сложнее.
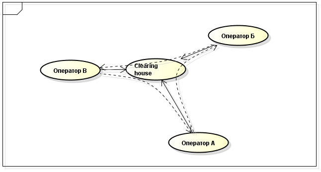
Современный человек — существо часто летающее, потому хочет чтобы его роуминг работал где только можно, во всех странах мира. А это больше двух сотен операторов, каждый оператор должен отправить каждому файлы, вовремя, корректно, по безопасным каналам. Количество работы потребовалось бы просто потрясающее. Но рынок штука гибкая, и на него вышли компании называемые clearing-house (их несколько, называть не буду, отлично ищутся в сети). Они являются своеобразными хабами для передачи данных между операторами. Теперь сетевику и биллингисту не надо отправлять файлы каждому оператору партнеру (и получать), а просто надо настроить работу с одной организацией.
Ура, работает! Да, есть задержка, но что поделать, файловый интерфейс, куча проверок на каждой стороне, человеческий фактор, данные могут задерживаться. И тут начинается проблема, и называется она billshock.
Пользователь уезжает в роуминг, беззаботно пользуется услугами (или модный смартфон решает скачать обновление без ведома хозяина). Приезжает домой и получает счет для оплаты которого ему надо продать квартиру или машину. Печалька.
Денег у пользователя нет. Оператор конечно потрепет нервы, но раз денег нет, то откуда их взять то, и под натиском общественного мнения и ради спасения репутации долг спишет. Но договор меду операторами никто не отменял, абонент пользовался услугой, потому взаиморасчет должен быть, и домашний оператор теряет деньги, репутацию, не говоря уже о приключениях абонента.
Никого такая ситуация не устраивает. Какие могут быть решения?
Внедрение полностью предоплатного способа расчетов кажется наиболее логичным, но не тут то было.
Огромную часть прибыли из роуминга дают корпоративные клиенты. Их сажать не prepaid нельзя. Почему? Да по ряду причин, некоторых конечно можно, но большинство — нельзя.
Операторы-партнеры во всяких экзотических для нас стран, мягко говоря, могут быть не сильно компетентны, у них может и не быть нужных технологий для организации препейда «по рекомендациям»… А абонент хочет говорить, а оператор снизить свои риски.
И начинается самое интересное, внедрение технологий, которые не дадут абоненту проговорить все свое имущество:
NRTRDE (Near Realtime Roaming Data Exchange)
Технология предназначена для смягчения возможного billshock. В чем суть, TAP файл штука медленная, и может прийти и в следующем месяце, на его основании абоненту выставляют счета. NR файл должен приходить минимум каждые 4 часа (вообще чаще, и у нормальных операторов мониторинг поднимает панику, если такие файлы перестали приходить), а специальная система анализирует стоимость услуг, счет абонента, кредитный лимит и не дает уйти в пике.
Да, за 4 часа можно скачать серию Интернов, но не все сезоны. Это в какой то мере защищает и абонента, и оператора от злых партнеров, которые выставляют цены на роуминг данных с потолка (да, я считаю что цены на передачу данных берут с потолка, внятного обоснования таим ценам на интерконнект я не вижу, соответственно достается и абоненту).
Плюсы: просто, GSMA сделало процедуру обмена NR файлами обязательной, работает для всех видов услуг и принимающая абонента сторона простимулирована отправлять NR файлы, т.к. если файла не было, а огромный счет есть, то никто такому оператору платить не будет, clearing-house организует доставку файлов между операторами, не надо плодить сущности.
Минусы: файловый интерфейс и все присущие ему проблемы.
Технология описана в рекомендации GSMA TD.35, к сожалению не могу ее выложить, но в сети можно поискать.
CAMEL в роуминге
Как ясно из названия оценка услуг в роуминге возложена на протокол CAMEL. Только вот CAMEL'ы бывают разные, а в частности делятся на фазы с 1й по 4ю. Каждая фаза добавляет что то новое, интересное и дорогое. Да, производители оборудования лицензируют каждую фазу отдельно, и если CAP2 (CAMEL Application Part phase 2) почти у всех, CAP3 есть у большинства, но не у всех, то CAP4 почти ни у кого (стоит дорого, а DIAMETER функциональнее, но об этом ниже). Полное сравнение приводить не буду, таблица большая с кучей умных аббревиатур, я их не все по памяти расшифрую.
- CAP1 — самая первая реализация. Сейчас отдельно не используется
- CAP2 — Позволяет проводить оценку голоса.
- CAP3 — К голосу добавляются исходящие SMS (только исходящие), и услуги передачи данных
- CAP4 — Полный контроль SMS и еще много всего, но рассматривать здесь не буду
Как уже сказал выше, CAP2 есть почти у всех, а CAP3 — не у всех, и если с голосом все более или менее, то для оценки SMS приходится реализовывать один из трех вариантов, даже если на оборудовании в домашней сети есть CAP3.
- Завернуть весь SMS трафик на Prepaidплатформу и пусть работает как прокси. Решение работоспособное, достаточно простое, но и минусы всем понятны: еще одна точка отказа, лишняя нагрузка;
- Реализовать нестандартный протокол между SMSC и Prepaid, их много, особенно это популярное явление в моновендорной сети, очень любят производители подсаживать на свои протоколы, притом все подряд. Видимо осталось в виде атавизма, т.к. DIAMETER стабилизировался несколько лет назад.
- Прикрутить к SMSC DIAMETER. Всем решение хорошо, только вот апгрейд старых SMSC очень часто обходится в астрономическую сумму. Вендоры то не дураки, знают что оператор рано или поздно купит.
Оценка данных в CAP3/4 — в зачаточном состоянии, не поддерживается оценка контента, для роуминга подходит хорошо, но если есть DIAMETER, то зачем плодить сущности.
Call-Back.
Так уж складывается тарифная политика, что входящий звонок в роуминге дешевле чем исходящий, а USSD с порядковым номером <149 всегда должны попадать на домашний HLR, бесплатно. Из всего этого и родилась следующая схема работы.
Абонент А, вместо обычного набора номера абонента Б (+7xxxyyyzzww) набирает ussd команду (*abc*7xxxyyyzzww#) которая в любом случае попадает на домашний HLR. Дальше вступает в дело потомок IVR и совершает 2 исходящих звонка, сначала абоненту Б, и Б робот предлагает повисеть на линии, потом А, и проключает оба канала. Этакая конференция инициированная исходящим IVR. Для А звонок идет по цене ниже чем обычный исходящий, Б — просто получает входящий звонок. Все довольны за исключением принимающей стороны.

Методика оценки — абсолютно стандартная. Есть минус, некоторые операторы (в частности некоторые арабские) плевать хотели на правила доставки USSD, и не доставляют эти сообщения в домашнюю сеть, редиски.
Diameter и OCS.
Протокол DIAMETER является логичным развитием RADIUS, если интересно могу потом рассказать про них отдельно. Изначально он описывался RFC 3588 Diameter Base Protocol, потом получил развитие в рамках RFC 4006 Diameter Credit Control Application, и комитет 3GPP развил и описал его использование в нескольких рекомендациях, например 3gpp 32.299.
Отличный протокол, логично выстроен, просто расширяем, лишен детских болезней RADIUS. Но есть одно но, с учетом того что рекомендаций DIAMETER много, 3gpp выпустил много версий спецификаций, и каждый производитель оборудования волен добавлять в него свои структуры. В итоге у при использовании оборудования разных вендоров есть шанс получить железки с DIAMETER, но они будут несовместимы. Сейчас ситуация выправляется, но даже пару лет назад интеграция могла преподнести неприятные сюрпризы. Особенно это заметно на больших сетях. В полной мере это оказывает влияние и на оценку SMS.
Итого
Попробую резюмировать. Описать целиком оценку услуг в роуминге в одной статье не представляется возможным, но тем не менее:
- Технически есть все средства для корректной оценки в роуминге;
- Операторы не меньше абонентов должны быть заинтересованы в нормальной оценке;
- Корректной оценке услуг адекватных операторов мешают операторы-партнеры, которые не реализовали по той или иной причине функционал для онлайн оценки.
В следующей статье (если не разленюсь) попробую рассказать про применение DIAMETER и RADIUS.
Автор: strib
