В.С. Кухарук, В.А. Ухин
В статье рассмотрены основные возможности и маршрут анализа линий передачи и переходных отверстий в САПР SimPCB Lite. Данная программа предназначена для обеспечения целостности сигналов и снижения потерь в высокоскоростных цифровых и в высокочастотных аналоговых устройствах, реализованных на печатных платах.
SimPCB Lite - система численного анализа линий передачи, виртуальная исследовательская лаборатория. В ее основе лежит математический 2D-решатель, в котором реализован метод граничных элементов. С помощью данного решателя вычисляются четыре первичных параметра: емкость (С), проводимость диэлектрика (G), индуктивность (L) и сопротивление (R). C и G рассчитываются через энергию электрического поля, L и R - магнитного. Все остальные параметры (волновое сопротивление, задержка, потери и т. д.) определяются на их основе.
Аналогичной зарубежной САПР с похожим методом расчета является Si9000 (Polar). При этом SimPCB Lite в чем-то ее опережает. Например, при вычислении параметров переходного отверстия в САПР от компании “ЭРЕМЕКС” используется его реальная модель, а в Si9000 в основе - коаксиальный кабель. Понятно, что во втором случае погрешность вычисления будет значительной [1]. Кроме этого, SimPCB Lite частично покрывает возможности ANSYS (модуль 2D Extractor) и HyperLinks (Siemens) [2].
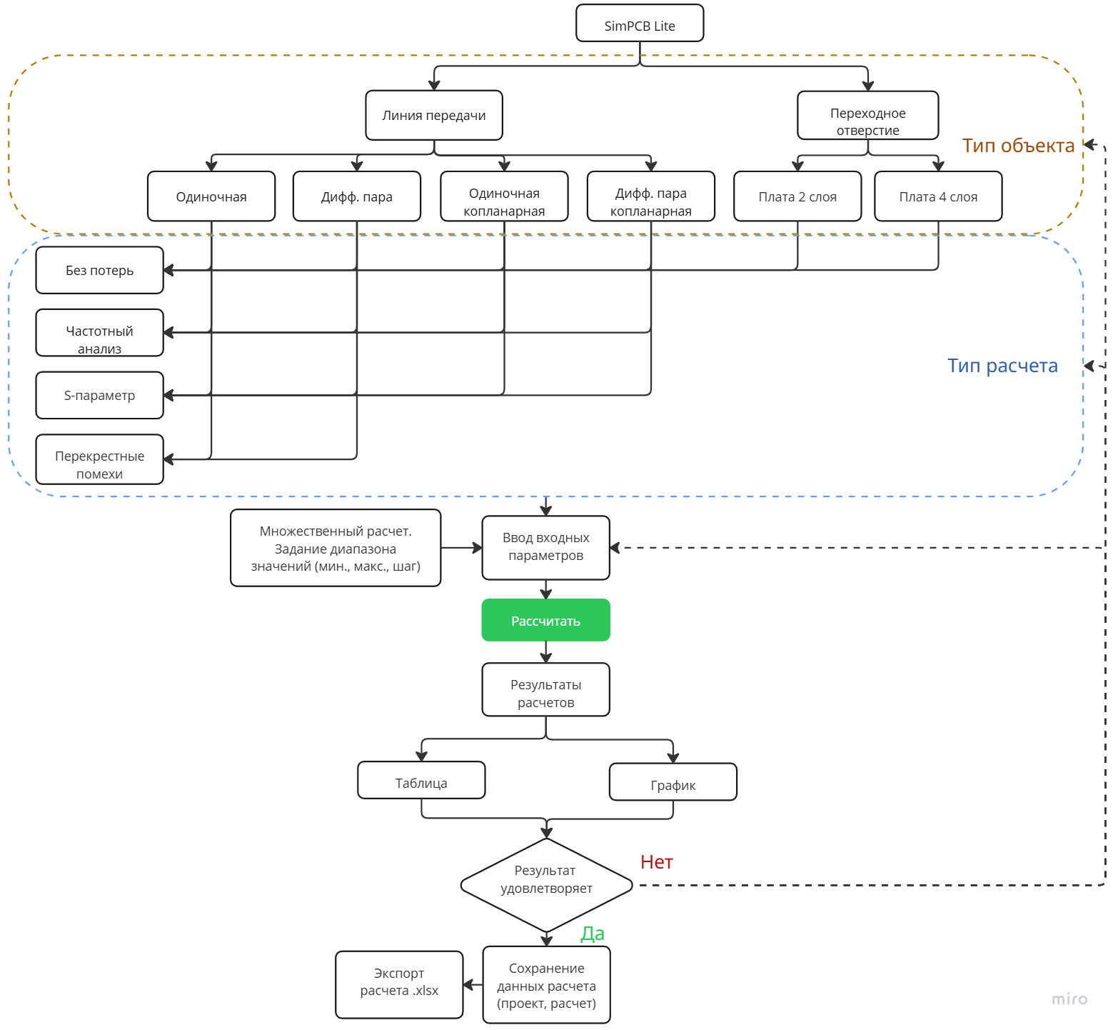
Рекомендуемая последовательность действий для расчета и анализа параметров линий передач (ЛП) и переходных отверстий (ПО) в САПР SimPCB Lite состоит из определенного набора шагов:
-
Выбор типа объекта, который инженер будет исследовать, вычислять его параметры;
-
Выбор типа расчета (анализа);
-
Ввод входных параметров, геометрических и электрофизических;
-
Получение результата и его обработка;
-
Сохранение расчета, если результат удовлетворяет заданным критериям;
-
Переход к пункту номер три, если требуемый результат не достигнут.
Схема маршрута представлена на рисунке 1.
Рассмотрим более детально интерфейс программы. Он состоит из пяти основных частей (рис.2).
-
Меню содержит разделы: “Файл”, “Вид”, “Справка” - для создания, открытия проектов и расчетов, сохранения изменений, отмены и повтора действий, экспорта в формат *.xlsx. Кроме этого из данного меню запускаются настройки проекта. В разделе “Основные” задаются единицы измерения, а также взаимосвязь между частотой сигнала (Fc) и длительностью фронта (tr). По умолчанию используется зависимость Fc=1/10tr. В данном выражении численный множитель - редактируемый. В вкладках “Линии передачи” и “Отверстие” устанавливается диапазон значений, в котором будет рассчитываться параметр под заданное волновое сопротивление и шаг ввода параметра в основном меню программы (рис.3).
Рис.3. Панель управления -
Панель проекты. В SimPCB Lite инженер работает с проектами или проектом, в который входит модель линии передачи и расчет. Проект может содержать любое количество моделей, а модель, в свою очередь, произвольное количество расчетов. Здесь же доступна возможность создать группу. Группа включает в себя модели и расчеты, для которых характерен общий признак, например, вычисления под конкретный интерфейс передачи данных (USB 3.0, DDR4). Также доступна функция создать/переименовать/переместить/удалить проект, группу и расчеты.
-
Область входных данных. Предназначена для назначения пользователем следующего:
-
Объект расчета. Вычисления выполняются для линий передачи (ЛП) или переходных отверстий (ПО).
-
Тип объекта. Для ЛП: одиночная, дифф. пара, копланарная одиночная, копланарная дифф. пара, ПО: 2-х и 4-х слойная печатная платы. В каждой группе доступны для выбора готовые модели ЛП (Рис.4) и ПО (Рис.5) [3].
Рис. 4 Выбор модели ЛП и ввод геометрических и электрофизических параметров
Рис. 5. Выбор модели ПО и ввод геометрических и электрофизических параметров -
Тип расчета. В SimPCB Lite реализовано четыре типа: без потерь, частотный анализ, S-параметры, перекрестные помехи. Для ПО доступен только расчет без потерь. Рекомендуется на первом шаге использовать тип расчета без потерь. Данный тип расчета позволит определится с моделью ЛП и ПО под требуемое значение импеданса или погонной емкости, индуктивности.
-
Ввод геометрических и электрофизических параметров. Набор входных данных зависит от объекта и типа расчета (Рис.4, 5).
-
-
Область выходных данных. Результаты вычислений могут быть представлены в виде таблицы и графиков, одновременно или отдельно друг от друга.
-
Настройка результатов расчета. Указывается тип выходных данных (таблица, график, режим вычислений), а также цветовое представление графиков.
Рассмотрим более детально типы расчетов, доступные в САПР SimPCB Lite
Расчет без учета потерь
Расчет предназначен для оценки волнового сопротивления, погонной емкости, индуктивности ЛП, а также для определения ее геометрических, электрофизических параметров под конкретное значение импеданса.
Для вычисления волнового сопротивления необходимо задать толщину диэлектрика (или диэлектриков, если в модели их несколько), диэлектрическую проницаемость, ширину и толщину проводника, толщину и диэлектрическую проницаемость маски при ее наличии. При этом радиокнопка должна располагаться напротив параметра Zo или Zdiff (зависит от типа объекта). После нажатия на кнопку Рассчитать вычисленный импеданс отобразится в поле Zo или Zdiff (рис. 6). Остальные значения (задержка, емкость, скорость распространения сигнала, индуктивность и эффективная диэлектрическая проницаемость ) доступны в таблице (Рис.7).
Рис. 6. Расчет волнового сопротивления
При вычислении геометрического или электрофизического параметра ЛП под конкретное волновое сопротивление необходимо включить радиокнопкой параметр, задать импеданс и нажать кнопку Рассчитать. На рисунке 8 показан пример вычисления H1 для дифференциальной микрополосковой линии с волновым сопротивлением 90 Ом.
При анализе ПО необходимо заполнить входные параметры, отредактировать структуру (исключить или добавить маску, опорный слой) и нажать кнопку Рассчитать. Результаты вычислений отобразятся в четвертой области интерфейса в виде таблицы. Пример показан на рисунке 9.
Кроме этого, у пользователя есть возможность проводить множественный расчет, то есть задать входной параметр в виде диапазона с шагом. В этом случае инженеру будут доступны зависимости не только в табличной форме, но и в виде графиков (рис. 10).
Частотный анализ
Данный вид расчета используется для более детального исследования ЛП. С помощью него вычисляются следующие параметры в зависимости от частоты:
-
волновое сопротивление;
-
индуктивность;
-
активное сопротивление;
-
проводимость диэлектрика;
-
ослабление сигнала в проводнике, диэлектрике и общее ослабление;
-
фаза и скорость фазы;
-
максимальную длину проводника, если известны потери в ЛП.
Для выполнения частотного анализа необходимо задать дополнительные параметры:
-
электропроводность;
-
тангенс угла диэлектрических потерь;
-
длину ЛП;
-
частоту или фронт сигнала (Рис.11).
S-параметры
S-параметры позволяют оценить энергетическую эффективность ЛП, а именно, определить на каких частотах, например, возвратные потери будут минимальными, рассчитать потери в самой линии. Фактически S-параметры – это модель ЛП, которую пользователь может применять для дальнейшего моделирования более сложных систем, схем, учитывая межкомпонентные связи. Специально для этого в SimPCB Lite предусмотрена возможность выводить S-коэффициенты в виде комплексного числа.
Для выполнения расчета расчета необходимо заполнить поля в дополнительных параметрах, а также указать импеданс источника и приемника (Ом). Пример расчета представлен на рисунке 12.
Перекрестные помехи
Программа SimPCB Lite позволяет вычислять перекрестные помехи для двух или трех одиночных линий передачи и для такого же количества дифференциальных пар в зависимости от частоты. Расчет выполняется без учета потерь. Это означает, что учитываются только параметры L и C. Следует отметить, что такие программы как HyperLinks (Siemens), Si9000 (Polar) также считают перекрестные помехи без учета потерь. Связано это, в том числе, с тем, чтобы рассматривать наихудший случай, когда ослабление сигнала игнорируется.
Для вычисления перекрестных помех необходимо задать дополнительные параметры: длина проводника, напряжение на каждом проводнике, зазор между проводниками, частоту или фронт сигнала. Рассчитывается напряжение и фаза на дальнем и ближнем конце ЛП (Рис. 2).
Заключение
SimPCB Lite - программа, предназначенная для быстрого исследования различных моделей ЛП. Включение данной САПР в маршрут проектирования устройств на основе печатных плат позволит сократить время разработки и избежать ошибок. Преимущества SimPCB Lite от компании “ЭРЕМЕКС” следующие:
-
возможность быстро и с высокой точностью провести расчеты без привязки к конкретной структуре печатной платы. Инженеру нет необходимости тратить время на проектирование stackup. Достаточно просто выбрать модель ЛП и провести необходимые расчеты. В тоже время, инженер может собрать из моделей ЛП структуру печатной платы;
-
большой выбор готовых моделей ЛП. В распоряжении специалиста более сотни линий, если учитывать возможность переворачивать сигнальный проводник. Такое количество покрывает значительную потребность современного инженера;
-
точный расчет параметров ПО и ЛП с помощью современных численных методов;
-
наличие различных типов расчетов: без потерь, частотный анализ, S-параметры, перекрестные помехи;
-
возможность представлять посчитанные данные в различных вариантах: таблица, графики;
-
выгрузка результатов расчета в файл формата *.xlsx;
-
возможность использовать S-параметры в качестве моделей ЛП для дальнейшего анализа более сложных систем.
Список литературы
-
Оценка влияния и учет параметров переходного отверстия на передачу высокочастотного сигнала. В.А. Ухин, В.С. Кухарук, Д.С. Коломенский, В.С. Кухарук, О.В. Смирнова. - Современная электроника, №9/2023. - 37-39стр.
-
Методы расчета волнового сопротивления линий передач на печатных платах. В.А. Ухин, Д.С. Коломенский, В.С. Кухарук, О.В. Смирнова. - Современная электроника, №9/2023. - 40стр.
-
Обзор основных возможностей инструмента SimPCB для расчета параметров. линий передач в программе Delta Design. В.С. Кухарук, Д.С. Коломенский, В.А. Ухин, О.В. Смирнова. Современная электроника, №5/2024. 34-36стр.
-
Автор: Skat-Pro
