Популярность обратноходовых источников питания (ОИП, Flyback) последнее время сильно возросла в связи с простотой и дешевизной этого схемного решения – на рынке можно часто встретить интегральные схемы, включающие в себя практически всю высоковольтную часть такого источника, пользователю остается только подключить трансформатор и собрать низковольтную часть по стандартным схемам. Для расчета трансформаторов также имеется большое количество программного обеспечения – начиная от универсальных программ и заканчивая специализированным ПО производителей интегральных схем.
Сегодня же я хочу поговорить о ручном расчете импульсного трансформатора. «Зачем это нужно?», может спросить читатель. Во-первых, ручной расчет трансформатора подразумевает полное понимание процессов, происходящих в источнике питания, чего зачастую не происходит, если начинающий радиолюбитель рассчитывает трансформатор в специальном ПО. Во-вторых, ручной расчет позволяет выбирать оптимальные параметры функционирования источника (и иметь представление, какой параметр в какую сторону надо изменить для достижения заданного результата) еще на этапе разработки.
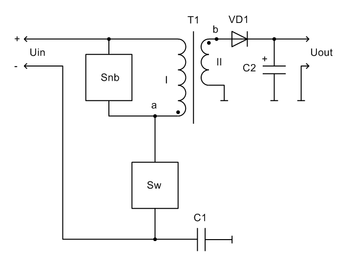
Итак, начнем. Структурная схема ОИП представлена на рис. 1. Он состоит из следующих основных функциональных узлов: ключ Sw, трансформатор Т1, выпрямитель выходного напряжения VD1 и C2, фильтр высокочастотных помех С1 и снаббер Snb.

Рис. 1
Работает такой источник следующим образом (см. упрощенные графики на рис. 2): в начальный момент времени t0 ключ Sw открывается, подавая входное напряжение Uin на первичную обмотку трансформатора Т1. В это время напряжение на нижнем выводе обмотки I (точка а) равно нулю (относительно отрицательного провода входного напряжения), в обмотке I начинает линейно нарастать ток, а на обмотке II появляется напряжение, пропорциональное коэффициенту трансформации Т1 (UoutInv). Но полярность этого напряжения оказывается отрицательной (на верхнем по схеме выводе обмотки II, точка b), поэтому диод VD1 закрыт и напряжение на выходной конденсатор С2 не проходит. За промежуток Ton (от t0 до t1) ток через обмотку I линейно нарастает до значения Imax, и энергия запасается внутри трансформатора Т1 в виде магнитного поля.

Рис. 2
В момент времени t1 ключ Sw резко закрывается, ток через обмотку I прекращается и в ней возникает ЭДС самоиндукции, направленная так, чтобы продолжить прекратившийся ток. В этот момент обмотка I сама становится источником напряжения. Так получается потому, что энергия в катушке индуктивности запасается в виде тока (на самом деле, в виде магнитного поля, но он пропорционален току через катушку, поэтому формула энергии в катушке A = LI²/2), но по закону сохранения энергии она не может исчезнуть бесследно, она должна куда-то перейти. Следовательно, ток в катушке не может прекратиться мгновенно, поэтому катушка сама становится источником напряжения, причем любой амплитуды (!) – такой, чтобы обеспечить сразу после закрытия ключа продолжение того же самого тока Imax. Это является первой важной особенностью катушки индуктивности, которую следует запомнить – при резком прекращении тока в катушке, она становится источником напряжения любой амплитуды, пытаясь поддержать прекратившийся в ней ток, как по направлению, так и по амплитуде. Какой же именно «любой» амплитуды? Достаточно большой, чтобы, например, вывести из строя высоковольтный ключ или образовать искру в свече зажигания автомобиля (да, в зажигании автомобиля использует именно это свойство катушек индуктивности).
Все, что описано выше так и происходило бы, если бы обмотка I была единственной обмоткой трансформатора Т1. Но в нем еще есть обмотка II, индуктивно связанная с I. Поэтому, в момент времени t1 в ней тоже возникает ЭДС, направленная так, что в точке b оказывается плюс по отношению к земле. Эта ЭДС открывает диод VD1 и начинает заряжать конденсатор C2 током I2max. Т.е. заряд конденсатора C2 и передача энергии в нагрузку происходит в тот момент времени, когда ключ Sw закрыт. Именно поэтому источники питания, построенные по такому принципу, называют обратноходовыми – потому что в них нет прямой передачи энергии из высоковольтной части в низковольтную, энергия сначала запасается в трансформаторе, а потом отдается потребителю.
В интервал времени от t1 до t2 линейно спадающий от I2max до 0 ток I2 вторичной обмотки поддерживает магнитное поле внутри катушки в соответствии с законом сохранения энергии и не дает напряжению на первичной обмотке (т.к. они индуктивно связаны) вырасти до неконтролируемого значения. Напряжение на обмотке I в этот момент становится равно напряжению выхода, умноженному на коэффициент трансформации Т1. Однако, полярность этого напряжения такова, что оно складывается с входным напряжением Uin и прикладывается к закрытому ключу Sw. Т.е. на закрытый ключ Sw прикладывается напряжение больше входного! Это также является важной особенностью ОИП, которую следует запомнить.
В момент времени t2 энергия, запасенная в трансформаторе Т1 заканчивается, диод VD1 закрывается, напряжение в точке b становится равным нулю, в точке a – входному напряжению питания, и все процессы в схеме прекращаются до момента t3, когда весь цикл повторяется с самого начала. При этом, в интервалах времени t0-t1 и t2-t4 питание нагрузки осуществляется исключительно за счет энергии, запасенной выходным конденсатором С2.
Описанный режим работы ОИП называется режимом разрывных токов – т.е. за интервал Toff (t1-t3) вся энергия, запасенная в трансформаторе Т1 передается в нагрузку, поэтому, в момент t3 ток через первичную обмотку I начинает нарастать с нуля. Существует также режим неразрывных токов, когда на момент t3 некоторая часть энергии еще продолжает находиться в трансформаторе Т1, и ток через обмотку I в момент t3 начинается не с нулевого значения. Данный режим имеет свои особенности, преимущества и недостатки, о которых мы поговорим в следующий раз.
Итак, какими основными особенностями обладает ОИП в режиме разрывных токов? Выпишем основные пункты:
- Передача энергии от источника к потребителю в ОИП не идет напрямую, энергия сначала запасается в трансформаторе, а затем передается в нагрузку. Это однозначно определяет фазировку первичной и вторичной обмоток, а также заставляет использовать только однополупериодный выпрямитель на выходе блока. Также отсюда следует неявный вывод 2, который, как показала моя личная практика, к сожалению, не до конца понимают даже достаточно опытные конструкторы блоков питания.
- Максимальная мощность, которую может выдать ОИП в нагрузку, кроме всего прочего, ограничена максимальным количеством энергии, которую может запасти трансформатор! А это, в свою очередь, определяется конструктивными особенностями сердечника и не зависит от обмоток и количества их витков (ниже в статье я рассмотрю данный «парадокс» отдельно и приведу математические доказательства). Эта особенность ограничивает применение ОИП там, где нужны большие выходные мощности.
- Низковольтная цепь ОИП состоит из диода, конденсатора и, возможно, дополнительных фильтрующих элементов. Однако, в ОИП первым всегда стоит диод, затем идет конденсатор и никак иначе.
- В установившемся режиме работы ОИП количество энергии, полученное первичной обмоткой I трансформатора Т1 за время Ton равно (без учета потерь) количеству энергии, отданному обмоткой II за время Toff. Поскольку скорость приема или отдачи энергии катушкой определяется напряжением на ней, то зависимость между напряжением «заряда» и «разряда» определяется именно интервалами Toff и Ton. Т.е., по сути, в самом сложном режиме работы блока Duty cycle (коэффициент заполнения, D), равный Ton/(Ton + Toff) определяет отношение обратного напряжения на обмотке I к напряжению питания Uin. Этот пункт будет пояснен подробнее ниже.
- По закону сохранения энергии, ток I2max, отдаваемый обмоткой II в нагрузку в момент времени t1 численно равен току Imax, только что протекавшему в первичной обмотке, умноженному на отношение количества витков в обмотке I к количеству витков в обмотке II (пояснение ниже).
- Импульсное значение тока I2max значительно превышает средний выходной ток блока питания (в 2.5 и более раз), поэтому на выпрямительном диоде VD1 может рассеиваться значительная мощность. Именно эта особенность ограничивает применение ОИП там, где нужны большие выходные токи.
- То же самое (высокое импульсное значение тока) относится и к вторичной обмотке II.
- Обратное напряжение на диоде VD1 в несколько раз выше выходного напряжения. Это происходит из-за того, что обычно обратное напряжение на первичной обмотке (которое является прямым для диода) выбирается в несколько раз ниже входного, поэтому входное (которое является обратным для диода) после трансформации оказывается в несколько раз выше выходного.
Пояснение к п. 4. Из физики мы помним формулу для катушки индуктивности:
U(t) = L*(dI(t)/dt),
которая означает, что напряжение на катушке прямо пропорционально ее индуктивности, умноженной на скорость изменения тока в ней. Что это нам дает? Прежде всего, то, что если мы прикладываем к катушке постоянное напряжение U, то скорость изменения тока в ней постоянна. Это позволяет переписать формулу для постоянного напряжения без дифференциалов:
U = L*(ΔI/Δt),
и именно в соответствии с этой формулой графики тока на рис. 2 прямые. Далее, если мы прикладываем напряжение Uin к катушке на время Ton, ток в ней возрастет до значения
Imax = Uin*Ton/L
Теперь мы хотим (в самом нагруженном режиме работы), чтобы вся энергия катушки, которую мы только что набрали, была передана в нагрузку за интервал Toff, т.е. на момент t3 ток в катушке должен упасть до нуля. Здесь для упрощения представим, что мы как подаем, так и снимаем напряжение/ток с одной и той же катушки I, позже я объясню, почему такое допущение возможно. Посчитаем, на какое напряжение мы можем «разряжать» катушку, чтобы ток в момент t3 достиг нуля:
Udis = L*Imax/Toff,
Подставляем и упрощаем:
Udis = L*Uin*Ton/(L*Toff) = Uin*Ton/Toff
Т.е. напряжение, на которое мы должны «разряжать» катушку в моменты закрытия ключа Sw зависит только от входного напряжения и интервалов «заряда»-«разряда». Вспомним формулу коэффициента заполнения D:
D = Ton/(Ton + Toff),
таким образом:
Udis = Uin*D/(1 – D)
Но, напряжение, на которое мы «разряжаем» катушку – это и есть то обратное напряжение, которое возникает в первичной обмотке в моменты закрытия ключа. Т.е. мы получили, что оно зависит только от входного напряжения и коэффициента заполнения D и определяется формулой:
Uinv = Uin*D/(1 – D)
При работе в реальных условиях значение коэффициента заполнения D будет меняться в зависимости от входного напряжения и нагрузки блока питания. Свое максимальное значение D будет принимать при минимальном входном напряжении и максимальной выходной мощности — этот режим работы считается самым сложным, и данное максимальное значение D и задается при проектировании блока. Что будет в те моменты, когда входное напряжение блока будет выше или нагрузка будет неполной? D будет принимать меньшие значения, т.к. от более высокого напряжения энергия быстрее «запасется» в первичной обмотке, или же (в случае меньшей нагрузки) надо просто «запасать» меньшее количество энергии. В любом случае, обратное напряжение на первичной обмотке будет всегда одинаковым, т.к. оно жестко связано с выходным напряжением, а то, в свою очередь, стабилизируется схемой. Итак, максимальное обратное напряжение на ключе равно:
Usw = Umax + Umin*D/(1 – D)
Это важный момент при проектировании ОИП, т.к. обычно максимальное обратное напряжение на ключе является исходным параметром, т.е. максимальный коэффициент заполнения D также является исходной величиной. На практике обычно применяют следующие максимальные значения D: 25% (1/4), 33% (1/3) и реже 50% (1/2). Как вы понимаете, в последнем случае максимальное обратное напряжение на ключе будет равно удвоенному минимальному входному напряжению, что усложняет выбор полупроводникового прибора. Более низкие максимальные значения D, в свою очередь, снижают максимальную мощность при том же токе Imax, затрудняют процесс управления ключом Sw и снижают стабильность работы блока.
Почему же здесь мы применили допущение, что мы как подаем энергию, так и снимаем ее с первичной обмотки I, и что будет в реальности, когда снимается энергия с катушки II? То же самое. Напряжение на выводах любой обмотки трансформатора пропорционально скорости изменения магнитного поля в сердечнике (а поле пропорционально току, поэтому напряжение пропорционально скорости изменения тока). Поэтому не важно, с какой обмотки мы будем снимать энергию, если мы будем делать это с одной и той же скоростью, магнитное поле в трансформаторе будет уменьшаться одинаково, а на выводах первичной обмотки будет одно и то же напряжение. Но на какое напряжение надо «разряжать» вторичную обмотку, чтобы снятие энергии происходило с той же самой скоростью? Для этого сначала рассмотрим ток во вторичной обмотке.
Пояснение к п. 5. Пусть обмотка I имеет N1 витков, в то время как обмотка II – N2. Магнитное поле создается током, проходящим через каждый виток катушки, т.е. оно пропорционально произведению I*N. Тогда, получаем Imax*N1 = I2max*N2 (исходя из того, что обе обмотки намотаны в абсолютно одинаковых условиях), отсюда начальный ток вторичной обмотки:
I2max = Imax*N1/N2
Итак, ток во вторичной обмотке будет в N1/N2 раз выше, чем в первичной. Но на какое напряжение мы должны «разряжать» вторичную обмотку, чтобы к моменту t3 потратить всю энергию, запасенную в трансформаторе? Очевидно, что делать это мы должны с точно такой же скоростью; т.е. в каждый отдельный момент времени трансформатор будет терять одно и то же значение энергии dA(t). Но в первом случае dA(t) = Udis*I1(t)*dt (получено из A = W*T, W = U*I), а теперь это будет dA(t) = Uout*I2(t)*dt. Приравняем эти две функции:
Uout *I2(t) = Udis*I1(t), следовательно, в самом начале «разряда» моментальные мощности разряда должны быть равны:
Uout*I2max = Udis*Imax,
Uout = Udis*Imax/I2max = Udis*Imax/(Imax*N1/N2) = Udis*N2/N1
Т.е. для того, чтобы потратить всю энергию трансформатора к моменту t3, мы должны «разряжать» вторичную обмотку II на напряжение Udis*N2/N1, при этом ток разрядки будет линейно падать от Imax*N1/N2 до нуля. Таким образом, мы установили связь между выходным напряжением блока, количеством витков в обмотках и обратным напряжением на первичной обмотке трансформатора.
На этом сугубо теоретическая часть заканчивается, и мы можем перейти к практике. Первый вопрос, который, скорее всего, возникает на данный момент у читателя – это с чего вообще начать разработку ОИП? Ниже я приведу рекомендованную последовательность шагов. Начнем с ситуации, когда трансформатор планируется изготовить полностью самостоятельно (на него нет жестких ограничений).
- Определяем выходные напряжения и токи источника питания.
- Увеличиваем выходные напряжения на величину, падающую на выпрямительных диодах (VD1). Лучше всего воспользоваться справочной информацией, но в первом приближении можно брать 1В для обычных кремниевых диодов и 0.3В для диодов Шоттки. Особую точность следует соблюдать, когда ОИП имеет несколько выходных обмоток с разным напряжением, т.к. стабилизовать напряжение возможно только на одной из них.
- Считаем суммарную выходную мощность трансформатора.
- Считаем расчетную входную мощность блока как Pin = Pout/0.8 (здесь берется КПД блока 80%).
- Определяем частоту преобразования F. Обычно выбирается частота от 20КГц до 150КГц. Частоты ниже 20КГц могут быть слышны человеческому уху (блок будет «пищать»), частоты выше 150КГц накладывают более серьезные ограничения на элементную базу, также увеличиваются потери на переключение полупроводников (ключа и диодов). Увеличение частоты преобразования позволяет уменьшить габариты трансформатора, наиболее распространенный диапазон частот для ОИП: от 66 до 100 Кгц.
- Вычисляем максимальное входное напряжение, от которого нам придется работать. Обычно оно вычисляется как выпрямленное напряжение сети +20%, т.е. Umax = Uсети*1.7 (391В для сети 230В). На это напряжение также должен быть рассчитан конденсатор входного фильтра (не менее 400В в данном случае).
- Вычисляем минимальное входное напряжение, от которого нам придется работать. Обычно вычисляется как минимальное допустимое рабочее напряжение -20%, минус просадка напряжения на фильтрующем конденсаторе за полупериод входного напряжения. Для сети 230В и емкости конденсатора входного фильтра из расчета не менее 1мкф на 1 ватт нагрузки, можно брать (в среднем) значение Umin = 220В. Если представить, что напряжение на конденсаторе вообще не просаживается от одного полупериода входного напряжения до другого, то Umin можно взять 260В.
- Определяем коэффициент заполнения D исходя из максимально допустимого обратного напряжения на ключе (считается по формуле Uinv = Umax + Umin*D/(1 – D)).
- Рассчитываем количество энергии, которую необходимо передать во вторичную обмотку за один импульс: Aimp = Рin*1s/F = Рin/F.
- Решаем систему уравнений для самого тяжелого режима работы: A = LImax²/2, Umin = LImax*F/D, получаем L = Umin²*D²/(2*Aimp*F²), Imax = Umin*D/(L*F) – это будет требуемая индуктивность первичной обмотки и максимальный ток, протекающий через нее.
- Исходя из полученного Imax выбираем ключ.
- Если Imax получился несколько больше, чем может обеспечить имеющийся (выбранный) ключ, меняем исходные параметры – увеличиваем D (насколько возможно исходя из допустимого обратного напряжения ключа), увеличиваем емкость фильтрующего конденсатора, чтобы поднять Umin. На первый взгляд может показаться удивительным, но максимальный ток в первичной обмотке не зависит от частоты – если всё подставить в формулы, получим Imax = 2*Pin/(Umin*D). Исходя из этой формулы, можно было рассчитать максимальный ток и на этапе 8 (сразу после выбора D), но там было бы сложно объяснить, откуда взялся такой расчет.
- Если значение Imax все равно оказывается больше допустимого и увеличить его никак нельзя, следует рассмотреть конструкцию ОИП в режиме неразрывных токов.
- Исходя из требуемой индуктивности первичной обмотки и максимального тока в ней, выбираем сердечник трансформатора, рассчитываем необходимый зазор и количество витков первичной обмотки (формулы будут ниже в статье).
- По формуле N2 = Uout*N1*(1 – D)/(Umin*D) рассчитываем количество витков вторичной обмотки.
- Определяем среднеквадратичное значение токов в обмотках трансформатора по формуле Irms = Imax*SQRT(D/3), исходя из которых рассчитываем диаметр провода, необходимого для намотки. Чаще всего в импульсных источниках питания применяется плотность тока от 2 до 5 А/мм².
- Мотаем трансформатор по всем правилам намотки трансформаторов для ОИП.
- Для того, чтобы убедиться в правильности намотки, измеряем индуктивность первичной обмотки.
Теперь немного рассмотрим сам трансформатор и его конструкцию. Традиционно для импульсных источников питания трансформатор изготавливается на каком-либо сердечнике, выполненном из материала с высокой магнитной проницаемостью. Это позволяет при том же самом количестве витков обмоток сильно увеличить их индуктивность, т.е. сократить количество витков для достижения заданной индуктивности, и, следовательно, уменьшить габариты намотки. Однако, применение сердечника добавляет и недостатки – за счет магнитного гистерезиса в сердечнике теряется некоторая часть энергии, сердечник нагревается, причем потери в сердечнике растут с увеличением частоты (еще одна причина, из-за которой нельзя сильно повышать частоту преобразования). Также добавление сердечника вносит новое, ранее нигде не озвучиваемое ограничение – максимально допустимую плотность потока магнитной индукции Bmax. На практике это проявляется в том, что если увеличивать ток через обмотку, в определенный момент времени, когда ток достигнет определенного максимального значения, сердечник войдет в насыщение и дальнейшее увеличение тока не будет вызывать такое же как раньше увеличение магнитного потока. Это, в свою очередь, приведет к тому, что «относительная индуктивность» обмотки резко упадет, что вызовет еще более быстрое нарастание тока через нее. На практике, если не предусмотреть защиту ключа Sw ОИП от входа сердечника в насыщение, ключ просто сгорит от перегрузки по току. Поэтому во всех схемах ОИП, за исключением простейших блокинг-генераторов, применяется контроль тока через ключ Sw и досрочное закрытие ключа при достижении максимально допустимого тока через первичную обмотку.
Насколько же велико это максимальное значение плотности потока магнитной индукции? Для наиболее распространенного материала сердечников – феррита – оно считается равным 0.3Т. Это – среднее значение, оно может отличаться для каждого конкретного материала, поэтому здесь неплохо обратиться к справочнику. Также, оно зависит от температуры сердечника и, как вы, наверное, уже догадались, падает с ее увеличением. Если вы проектируете ОИП, предназначенный для работы в экстремальных условиях, где температура сердечника может доходить до 125 градусов, уменьшайте Bmax до 0.2Т.
Основная формула, которой вам придется пользоваться при расчете трансформаторов – это индуктивность обмотки по ее габаритам:
L = (μ0*μe*Se*N²)/le, где
μ0 – абсолютная магнитная проницаемость вакуума, 4πе-7,
μe – эффективная магнитная проницаемость сердечника,
Se – эффективная площадь сечения магнитопровода, м².
N – количество витков
le – длина средней магнитной линии сердечника, м
Плотность потока магнитной индукции в сердечнике:
B = (μ0*μe*I*N)/le, где
I – ток через обмотку, А
Таким образом, исходя из максимальной допустимой плотности потока магнитной индукции, максимально допустимый ток для обмотки будет равен:
Imax = (Bmax*le)/(μ0*μe*N)
А теперь еще один очень важный момент – на практике, если подставить реальные данные трансформатора в вышеприведенные формулы, окажется, что максимально допустимый ток в первичной обмотке оказывается в несколько раз меньше того, который нам нужен! Т.е. сердечник будет введен в насыщения еще до того, как мы сможем «вкачать» в него требуемую энергию Aimp. Так что же делать, не увеличивать же габариты трансформатора до неприличных значений?
Нет. Надо вводить в сердечник немагнитный зазор! Введение немагнитного зазора сильно снижает эффективную магнитную проницаемость сердечника, позволяя пропускать через обмотки значительно больший ток. Но, как вы понимаете, это потребует большего числа витков для достижения требуемой индуктивности обмотки.
Рассмотрим формулы для сердечника с зазором. Эффективная магнитная проницаемость сердечника с зазором:
μe = le/g, где
g – суммарная толщина зазора, м.
Следует отметить, что данная формула справедлива только если получаемая μe много меньше исходной магнитной проницаемости (несколько раз), а g много меньше размеров поперечного сечения сердечника. Итак, рассмотрим формулу индуктивности обмотки на сердечнике с зазором:
L = (μ0*Se*N²)/g
Формула от введения зазора стала только проще. Максимально допустимый ток через обмотку:
Imax = (Bmax*g)/(μ0*N)
Ну и последняя формула, которую можно вывести и самостоятельно. Размер зазора для заданного тока:
g = (I*μ0*N)/Bmax
А теперь сделаем интересный вывод. Как вы помните, энергия, запасенная в катушке, выражается формулой A = LI²/2. Так какую максимальную энергию можно запасти в каком-то абстрактном сердечнике? Подставим данные в формулы.
Amax = (μ0*Se*N²)*(Bmax*g) ²/((μ0*N) ²*2g) = Se*g*Bmax²/2μ0
Сейчас вы можете удивиться, но максимальная энергия, которую можно запасти в сердечнике, не зависит от того, какие обмотки на нем намотаны! Но это и логично, ведь энергия выражается в магнитном поле, а обмотки лишь позволяют его менять в ту или другую сторону! Количество витков в обмотках определяет только скорость, с которой магнитная индукция может достигнуть своего максимального значения при данном подведенном напряжении, но это максимальное значение определяется только конструкцией сердечника!
Данный вывод имеет огромное значение при проектировании ОИП на унифицированных сердечниках. Если перед вами стоит именно такая задача, то, прежде всего, вам необходимо рассчитать, какое максимальное количество энергии способен «впитать» выбранный сердечник за один импульс, чтобы понять, подходит ли он для вашей мощности блока. Как вы понимаете, в этом случае максимальную мощность блока можно повысить только за счет повышения частоты преобразования – чем чаще мы будем перекачивать энергию Amax от входа на выход, тем большую мощность блока в результате сможем получить.
Также, из полученной формулы видно, что количество энергии, которое может «уместиться» в сердечнике прямо пропорционально немагнитному зазору! Это позволяет использовать маленькие сердечники на больших мощностях за счет увеличения зазора в них. Ограничением теперь будет только физические размеры – увеличение зазора вызывает уменьшение магнитной проницаемости, что требует большее количество витков.
А теперь вернемся к структурной схеме ОИП на рис. 1. В ней остались два блока, о которых я ничего не сказал – это конденсатор С1 и снаббер Snb.
Назначение конденсатора С1 – заземление выходной части блока по высоким частотам. Дело в том, что любой трансформатор, даже намотанный по всем правилам с экранами, имеет какую-то межобмоточную емкость. Прямоугольное высокочастотное напряжение огромной амплитуды из точки а проходит через эту емкость в выходные цепи блока. Конденсатор С1, имеющий емкость намного больше емкости трансформатора Т1, заземляет выход блока по высоким частотам. Значение емкости этого конденсатора в ОИП чаще всего выбирают в районе 2нф, напряжение – около киловольта. Если предполагается жесткое заземление выхода блока (например, используется только розетка с заземлением), С1 можно не ставить.
Необходимость в Снаббере Snb также вытекает из неидеальности трансформатора Т1, но уже совсем другого рода. Не смотря на то, что обмотки I и II индуктивно связаны между собой, эта связь не составляет 100%. В схемотехнике ОИП принято говорить, что обмотка I представляет собой две части, соединенные последовательно, где первая полностью индуктивно связана с обмоткой II, а вторая – полностью изолирована от нее. Эту вторую часть обмотки I называют «индуктивностью рассеяния».
Когда в момент t1 ток в первичной обмотке (обоих частях ее) резко прекращается, индуктивность рассеяния также пытается его продолжить. А так, как она не связана ни с какой другой обмоткой, она генерирует высоковольтный импульс, прикладываемый к закрытому ключу Sw. Энергия этого импульса во много раз меньше полезной энергии Aimp (чем лучше трансформатор, тем она меньше вообще), но и ее может оказаться достаточно, чтобы повредить ключ (в случае с биполярным транзистором, например, ее вполне хватит для лавинного пробоя). Для защиты ключа от этого импульса, он гасится на специальном схемном решении.

Рис. 3
Самый простой вариант – RCD снаббер, выполненный из диода, конденсатора и резистора (см. рис. 3). Обратное напряжение, возникающее на обмотке I, открывает диод VD и начинает заряжать конденсатор С. В результате, вся энергия импульса передается в конденсатор. В перерывах между импульсами конденсатор разряжается через резистор R. Т.е. энергия, снимаемая с индуктивности рассеяния, превращается в конечном счете в тепло на резисторе R, поэтому мощность этого резистора должна быть значительной (достигает единиц ватт). Преимуществом снаббера можно считать его схемную простоту, и то, что часть энергии из конденсатора С можно выкачать обратно в трансформатор Т применяя медленный диод VD, но эти процессы уже несколько сложней нашей простой статьи. Основным же недостатком снаббера является то, что на нем падает и полезная мощность! Ведь рабочее обратное напряжение первичной обмотки Vinv также заряжает конденсатор до этого значения, т.е. полезная мощность Uinv²/R теряется впустую.
Схемным решением, лишенным этого недостатка является супрессор. Он представляет собой последовательно соединенный быстрый диод VD1 и мощный и быстрый стабилитрон VD2. Когда индуктивность рассеяния генерирует свой высоковольтный импульс, он открывает диод VD1, пробивает стабилитрон VD2 и энергия импульса рассеивается на нем. Стабилитрон VD2 выбирается с большим напряжением пробоя, чем обратное напряжение Uinv, поэтому он не рассеивает полезной мощности блока. К недостаткам супрессора можно отнести более высокий уровень электромагнитных помех, связанный с резким открытием и закрытием полупроводниковых приборов.
Что будет, если этот высоковольтный импульс не погасить ничем? В случае биполярного ключа, скорее всего, в нем возникнет лавинный пробой и блок питания перейдет в режим кипятильника. Современные же полевые транзисторы устойчивы к лавинному пробою и позволяют рассеивать некоторое количество энергии на стоке (это описано в документации), поэтому такой транзистор может работать и без снаббера или супрессора – его роль будет выполнять сам транзистор. Более того, я встречал некоторые дешевые китайские блоки питания, в которых так и было сделано. Однако, я настоятельно не рекомендую такой режим работы, т.к. он дополнительно снижает надежность блока. Супрессорный диод (стабилитрон) стоит очень дешево и рассчитан на колоссальные импульсные мощности (600W, 1.5KW), так почему бы не применять его по назначению?
Также из вышеописанного следует еще один вывод. Независимо от того, решили ли вы применять снаббер или супрессор, обратное напряжение на закрытом ключе будет еще выше, чем рабочее рассчитанное значение Usw! Это следует иметь в виду при выборе ключа.
Обычно современные ключевые транзисторы и микросхемы имеют допустимое обратное напряжение 600 – 800 вольт. При Umax = 391В, Umin = 220В, обратное напряжение на ключе Usw будет иметь следующие значения (в зависимости от D): D = 25%, Usw = 464B; D = 33%, Usw = 501B; D = 50%, Usw = 611B. Это означает, что для ключей с максимальным обратным напряжением 600В следует выбирать только D = 33% или меньше. Для ключей с обратным напряжением 700В можно выбирать D = 50%.
Ну и в завершении статьи приведу простой пример расчета ОИП. Допустим, мы хотим сделать простой блок питания, позволяющий получить на своем выходе 12В 1А. Рассчитаем его по пунктам:
- Выход блока – 12В 1А.
- До выходного диода (будем применять обычный кремниевый) должно быть 13В.
- Выходная мощность трансформатора – 13Вт.
- Расчетная входная мощность блока Pin = 13/0.8 = 16Вт.
- F = 100 КГц.
- Umax = 391В.
- Umin = 220В (емкость конденсатора входного фильтра – 22мкф).
- D = 33%, Uinv = 110В, Usw = 501В. Будем ориентироваться на ключи с обратным напряжением 600В.
- Aimp = 16/100000 = 1.6e-4Дж = 160мкДж.
- L = 1.65е-3Гн = 1.65мГн, Imax = 0.44А
- Производим выбор сердечника, расчет параметров намотки и зазора.
А теперь, для сравнения рассчитаем тот же ОИП для случая, когда допустимое напряжение сети может быть в интервале 85-230В. В чем будут отличия?
- Umax = 391B
- Umin = 85B (емкость конденсатора фильтра надо будет увеличить до 47мкф)
- D = 60%, Uinv = 128В, Usw = 519В, Будем ориентироваться на ключи с обратным напряжением 600В.
- Aimp = 16/100000 = 1.6e-4Дж = 160мкДж.
- L = 813мкГн, Imax = 0.63А
Заметьте, что параметры максимального тока через ключ изменились не столь значительно — с 0.44А до 0.63А, индуктивность упала в два раза, однако диапазон допустимых входных напряжений расширился очень существенно. В этом заключается еще одно преимущество ОИП — легкость в создании источников питания, работающих от широкого диапазона входных напряжений.
Возможно, в данной статье не до конца рассмотрены все нюансы построения ОИП, однако ее объем и так получился больше, чем планировалось. Но тем не менее, я надеюсь, что она сможет помочь начинающим радиолюбителям понять принципы и самостоятельно создавать обратноходовые источники питания.
Автор: kdekaluga
