
Решил немного написать про свою поделку. Несколько раз попадались разнообразные diy линейки. Захотелось сделать себе что-то подобное, многофункциональное. Форм-фактор линейки мне не очень подходил, решил сделать в виде блокнота.

В блокнот кроме более-менее стандартного наполнения

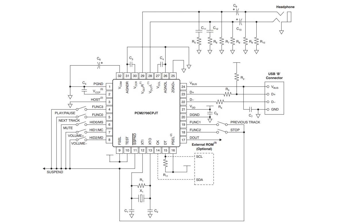
(сантиметровая линейка, посадочных мест для многих популярных элементов, размеров выводов) добавил генератор частот (звуковую карту) на PCM2706

ЦАП развел в соответствии с мануалом на микросхему

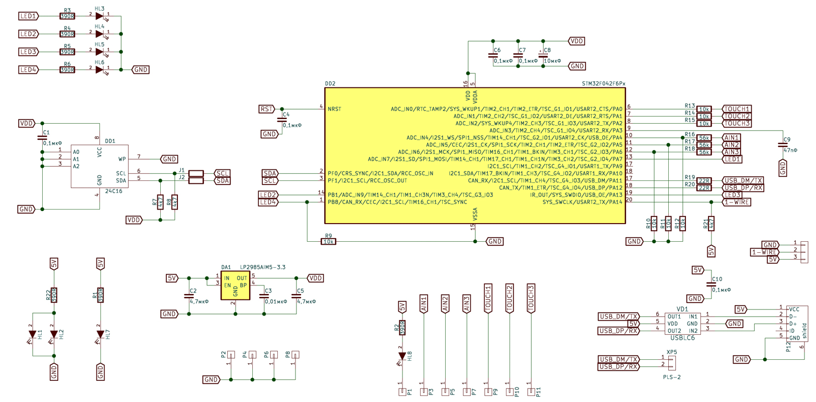
Еще на плату добавил карточную лабораторию из проекта с сайта чип дип на базе микроконтроллера STM32F042F6P6

Возможности:
- 3-х канальный осциллограф с диапазоном входных напряжений 0 – 20 В,
максимальная частота дискретизации 282 кГц – 800 кГц - анализатор логического уровня
диапазон входного напряжения: 0 – 20 В - записная книжка (максимальное количество символов: 4000)
- «прозвонка» цепей
- проверка устройств 1-Wire
отображение кода устройства
отображение текущего значения (датчика температуры) - проверка светодиодов
универсальное посадочное место для 2-выводных smd-корпусов и dip-корпусов


Для подключения дополнительных устройств на плате сделана макетная область. Переходник SMD микросхем. Календарь (добавил, чтобы чем-нибудь свободное место заполнить). Файл с платой, insta
Вывод:
Можно поспорить о реальной практической пользе, но мне просто понравилось как выглядит. Интересная штука, но наверно больше подойдет как сувенир.

Автор: Максим
