Ультрафиолетовая бактерицидная лампа может применяться для дезинфекционной обработки помещений как одна из мер против короновируса.
«Эффект обеззараживания основан на прямом губительном воздействии ультрафиолетовых лучей в спектре с длиной волны 200—300 нм и максимумом бактерицидного действия 260 нм … ультрафиолетовые лучи могут воздействовать не только на обычные бактерии, но и на споровые организмы и вирусы» — Справочник химика [1].
Подробную информацию об использовании ультрафиолетового излучения для обеззараживания можно найти в [2].
Профессиональные бактерицидные установки стоят недешево и предназначенные для них лампы в обычный патрон не вкрутишь. В этой статье пойдёт речь об изготовлении и применении недорогой бактерицидной лампы со стандартным патроном Е27 или Е14 с питанием от сети 220В на основе УФ лампы с цоколем 2G7 или G11 и электронного балласта б/у энергосберегающей лампы.

Меры предосторожности при использовании УФ-лампы.
- Воздействие ультрафиолетового излучения на кожу приводит к ожогам разной степени, может вызывать рак кожи. При облучении глаз вызывает ожог роговицы. Ультрафиолет коротковолнового диапазона (100—280 нм) может проникать до сетчатки глаза. Обработка помещений должна проводиться только без людей!
- При работе УФ ламп образуется озон, обладающий высокой токсичностью. После обработки помещение необходимо проветрить. Это не относится к УФ лампам из увиоливого стекла, не генерирующим озон по причине поглощения стеклом спектра излучения, создающего молекулы озона.
- Многие полимеры, используемые в товарах широкого потребления, деградируют под действием УФ-света. Не рекомендуется надолго оставлять изделия из полимеров вблизи работающих УФ ламп.
В зависимости от соотношения мощностей УФ лампы и электронного балласта, возможны 3 варианта:
- Если мощность лампы и балласта совпадают, задача проста: подключить лампу к балласту и прикрепить к корпусу.
- Если мощность лампы больше мощности балласта, если повезёт, работать будет, но не на полную мощность, а в соответствии с мощностью балласта. Балласт ограничивает выходной ток, поэтому подключение ламп избыточной мощности не выведет его из строя.
- Если мощность лампы меньше — требуется вмешательство в конструкцию балласта с целью уменьшения мощности. Об этом — следующий раздел.
Устройство и работа электронных балластов.
На эту тему написано немало статей. Рассмотрим первую схему из статьи «Схемы, устройство и работа энергосберегающих ламп» [3].

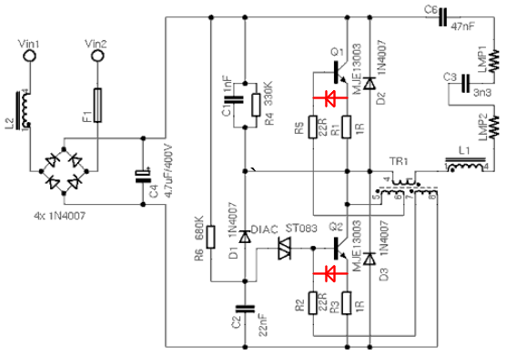
Рисунок 1: cхема электронного балласта лампы.
Из всех элементов схемы нас интересуют:
- Лампа. На схеме обозначены её катоды LMP1, LMP2. Сюда будем подсоединять УФ-лампу.
- Пусковой конденсатор С3. Во время запуска, напряжение на конденсаторе C3 достигает порядка 600В. Если колба энергосберегающей лампы была повреждена, вероятен выход из строя конденсатора C3 и транзисторов. Поэтому, при использовании балласта от неисправной лампы, необходимо проверить их исправность. Да и все остальные детали желательно проверить до первого включения.
- Терморезистор RT1 с положительным температурным коэффициентом сопротивления, также называемый позистором или PTC. Устанавливается в некоторых лампах. Он предотвращает перенапряжение на выходе преобразователя: в момент поджига лампы он холодный и протекающий через него ток разогревает катоды лампы, чтобы облегчить запуск, снизить износ, потом PTC нагревается, увеличивает своё сопротивление и не препятствует дальнейшей работе лампы.
- Предохранитель F1, необходимый для обеспечения пожаробезопасности.
- Выходной дроссель L1. Ограничивает ток через лампу.
- Трансформатор обратной связи TR1. Намотан на ферритовом кольце и является насыщающимся. От его параметров зависит частота генерации, а от неё — индуктивное сопротивление дросселя и ток через лампу.
Напряжение на лампе зависит от её характеристик и остаётся почти постоянным в рабочем режиме, поэтому для изменения мощности нужно менять ток.
В документе «Electronic Lamp Ballast Design» [4] приведена методика расчёта электронных балластов при разработке с нуля. При переделке готовых электронных балластов пригодятся формулы:
- Формула (1) на с. 3 — зависимость индуктивного сопротивления от частоты.
- Формула (3) на с. 3, и ненумерованная чуть ниже, связывающие индуктивность дросселя и ток через лампу.
- Формула (16) на с.8, определяющая частоту генерации.
- Формула (18) на с.10, связывающая ток протекающий через лампу с числом витков первичной обмотки и периметром сердечника трансформатора обратной связи. Ток протекающий через лампу равен току первичной обмотки.
Из этих формул следует, что ток через лампу обратно пропорционален числу витков первичной обмотки трансформатора обратной связи. Чтобы уменьшить ток, нужно домотать больше витков. А увеличивать ток нежелательно — могут не выдержать транзисторы и другие детали.
- Формула (6) на с.7 — напряжение на вторичной обмотке трансформатора обратной связи, которое не должно превышать максимальное напряжение базы транзистора.
- Лучше добавить обратные диоды в базовые цепи транзисторов, чтобы они не вышли из строя от превышения напряжения базы после домотки трансформатора. Это, вероятно, было причиной неудачи с первым вариантом доработанного балласта: он сгорел с бабахом. Обуглились все резисторы в цепях баз, пробило транзисторы. Дешевая китайская схема, значит, была рассчитана впритык. Шунтирование эмиттерных переходов обратными диодами, которые показаны на схеме красным цветом, предотвратит пробой.
Методика переделки электронных балластов под любую нужную мощность (в меньшую сторону)
- Определение тока. Измерьте напряжение U на штатной колбе б/у лампы, мощность которой P1 указана на корпусе. Ток I1 = P1 / U1. Если колба б/у лампы неисправна, примем допущение, что напряжение U1 на старой и новой U2 лампах примерно равны U1 = U2. Ток УФ-лампы I2 = P2 / U2. Соотношение токов I1/I2 определяет изменение числа витков первичной обмотки трансформатора обратной связи.
- Домотка первичной обмотки трансформатора обратной связи. Посчитайте количество витков первичной обмотки Np. Нужно домотать N = Np * (I1/I2 — 1) витков.
- Добавление обратных диодов в базовые цепи транзисторов. Напряжение и ток диодов малы, поэтому годятся почти любые быстрые диоды. Например, UF4007 или аналогичные, из других б/у балластов.
- Добавление терморезистора (если его не было) параллельно пусковому конденсатору.
- Добавление предохранителя F1 (если его не было). Номинальный ток предохранителя Iпр = 2P / Uсети выбирается по расчетному току нагрузки с учетом пусковых токов. Можно брать из других б/у балластов такой же или большей мощности.
- Испытание. Проводить в защитных очках.
- Временно подключить УФ-лампу. При первом включении подсоединить лампу накаливания мощностью 60-100 Вт последовательно с фазой питающей сети для предотвращения выхода из строя балласта в случае допущенных ошибок.
- Кратковременно включить питание без добавочной лампы, измерить ток, сравнить с рассчитанным.
- Сравнить реальную мощность на лампе с номинальной.
- Если номинальная мощность превышена на 2Вт и более, домотать ещё 1 виток первичной обмотки трансформатора обратной связи и повторить этот пункт.
Методика изготовления бактерицидной лампы
- Разборка лампы. Подогрейте корпус феном в области шва чтобы пластмасса стала эластичнее, просуньте тупой нож или плоскую отвёртку и отожмите защёлки.
- Доработка балласта — описана выше, делается при несовпадении мощностей УФ-лампы и балласта.
- Удаление колбы. Отсоедините выводы колбы от платы балласта. Подогрейте феном клей, которым приклеена колба, и расковыряйте его ножом, чтобы отделить колбу от корпуса.
- Доработка корпуса и установка УФ-лампы. Конкретные действия зависят от конструкции корпуса. В моём случае оказалось достаточно срезать часть пластика и сделать отверстия для выводов УФ-лампы. После припаивания проводов УФ лампа оказалась достаточно хорошо зафиксирована. Если планируется замена УФ-ламп, установите патрон.
- Сборка лампы. Проложите прокладку из изолирующего материала между платой и выводами УФ-лампы / патрона и соедините половинки корпуса.
Демонстрация предложенной методики.
Лампа ультрафиолетовая ESL-PL-9/UVCB/2G7/CL (аналог ДКБУ-9) мощностью 9Вт. Напряжение в лампе 60±6В.
Электронный балласт от лампы Happy Light мощностью 15 Вт. Колба неисправна.
I1 = 15 / 60 = 0,25 A
U1 = U2
I2 = 9 / 60 = 0,15 A
N = 4,67 округляется до 5 витков
Измеренное значение мощности 8,08Вт отличается в меньшую сторону от номинальных 9 Вт, что допустимо, т. к. незначительно влияет на эффективность и не снижает надёжность.

Рисунок 2: Крышка корпуса до доработки

Рисунок 3: Трансформатор обратной связи с домотанной первичной обмоткой.

Рисунок 4: Тестовое подключение УФ-лампы к балласту.

Рисунок 5: Подключение щупов осциллографа.

Рисунок 6: Осциллограммы тока и напряжения.

Рисунок 7: Осциллограмма мощности.

Рисунок 8: Доработанная крышка корпуса с установленной УФ-лампой

Рисунок 9: Окончательное подключение УФ-лампы к балласту.

Рисунок 10: Готовая лампа.

Рисунок 11: Работающая лампа.
Автор: AlenchikN
