Магистр Георгий
Главный инженер компании ProSMD
Magnum Opus Crustulum solidaturam
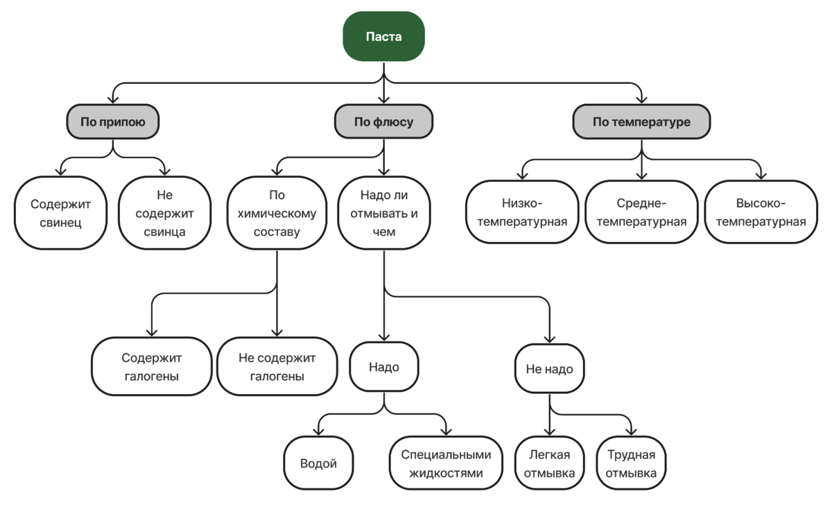
Что такое паяльная паста
Паяльная паста — это материал, который используется при поверхностном и иных видах монтажа для обеспечения электропроводящего соединения между контактными площадками платы и выводами устанавливаемых компонентов.
На вид это густое, тяжелое вещество со слабо заметной неоднородностью, несколько напоминающее мороженое. Оно состоит из смеси порошкообразного припоя, связующего и других добавок, в зависимости от назначения. Флюсовая составляющая пасты содержит канифоль или синтетические смолы, активаторы, добавки для контроля вязкости, стабилизаторы и растворители.
Одним из важнейших достоинств пасты является ее многофункциональность и технологичность применения. Паста лучше твердого припоя за счет меньшего количества брызг, способности фиксировать детали до пайки, что также позволяет автоматизировать процесс.
Припой – Как выбрать?
Важнейшим компонентом, определяющим свойства пасты, является припой. Содержание припоя в пасте задает высоту проводящего слоя, осадку и растекание, и указывается в процентах массы. Высокое содержание металла присуще пастам для трафаретной печати, меньшее — дозирующим.
Высота оплавленного припоя отличается от толщины нанесенной пасты и составляет 50-90% исходного слоя при содержании металла 25-90%. Наиболее типичное содержания металла находится в диапазоне 80-90%
Состав припоя подбирается в зависимости от предназначения пасты:
Пайка общего назначения в ремонтируемых узлах осуществляется оловянно-свинцовым припоем (ПОС), состава аналогичного припоям ПОС, однако, каждый крупный производитель включает в линейку специализированные сплавы с добавлением легирующих присадок. Так, введение серебра в состав расплава повышает электрические свойства, радикально улучшает смачиваемость и растекаемость, стабилизирует структуру при кристаллизации, что позволяет значительно увеличить показатели прочности и долговечности полученного соединения.
Еще прочность состава увеличивает медь. Она же улучшает адгезию к медьсодержащим поверхностям. Добавление сурьмы предполагается в случае вибростойкого соединения, а в общем случае, помогает выровнять время расплавления по всей площади изделия.
Экологические требования, особенно в потребительской электронике, зачастую предполагают бессвинцовую рецептуру пасты. В этом случае свинец заменяют висмутом, который, кроме этого, способствует уменьшению поверхностного натяжения и снижает температуру плавления припоя.
Соответствующая рецептура подбирается под уровень надежности, определяемый в зависимости от специфики изделий.
В соответствии со стандартом IPC, электронные изделия делятся по классам:
-
1 класс — Изделия общего назначения, бюджетная потребительская электроника. Допустимо некоторое количество дефектов, критерии надежности мягкие;
-
2 класс — Изделия ответственного изготовления, бытовая техника, автоэлектроника;
-
3 класс — Изделия, с повышенными требованиями к надежности;
-
3A — авиакосмическая техника;
-
3B — военная техника;
-
3C — медицинская, аналитическая техника.
Фракция припоя
Классификация паст по размерам частиц припоя согласно стандартам IPC/EIA J-STD-005 и ASTM B-214
|
Тип |
Размер частиц припоя, мкм |
|
Обозначение сетки по ASTM B-214 |
||||
|
Не более по øD, чем: |
Менее 1% имеют больший øD, чем: |
Минимум 80% имеют øD в диапазоне: |
Максимум 10% имеют меньший øD, чем: |
Средний øD частиц |
Отношение S/V |
||
|
1 |
160 |
150 |
150-75 |
20 |
н.д. |
н.д. |
-100/+200 |
|
2 |
80 |
75 |
75-45 |
20 |
60 |
1,00 |
-200/+325 |
|
3 |
50 |
45 |
45-25 |
20 |
35 |
1,71 |
-325/+500 |
|
4 |
40 |
38 |
38-20 |
20 |
31 |
1,93 |
-400/+500 (635) |
|
5 |
30 |
25 |
25-15 |
15 |
18 |
3,33 |
-500/+635 |
|
6 |
20 |
15 |
15-5 |
5 |
н.д. |
н.д. |
-635 |
По ASTM B-214, размер частиц оценивается густотой ячеек сетки, через которую может пройти определенное количество частиц. Например, параметр –200/+325 означает, что по крайней мере 99% частиц по массе пройдут через сетку в 200 ячеек/кв. дюйм и менее 20% — через сетку в 325 ячеек/кв. дюйм. Распределение фракций порошка влияет на реологию паяльных паст, текучесть, стабильность печати. Размер апертур трафарета определяется размером контактных площадок на печатной плате так, что максимальный размер апертуры меньше или равен ее размеру.
Подбор фракции по типу компонента
|
Тип компонента |
Шаг выводов (расстояние между серединами соседних выводов компонентов) |
Ширина контактной площадки компонента |
Длина контактной площадки компонента |
Ширина апертуры (отверстия) трафарета |
Длина апертуры трафарета |
Диапазон толщин трафарета |
Тип пасты |
|
PLCC |
1.25 mm [49.2 mil] |
0.65 mm [25.6 mil] |
2.00 mm [78.7 mil] |
0.60 mm [23.6 mil] |
1.95 mm [76.8 mil] |
0.15-0.25 mm [5.91-9.84 mil] |
3 |
|
QFP124 |
0.65 mm [25.6 mil] |
0.35 mm [13.8 mil] |
1.50 mm [59.1 mil] |
0.30 mm [11.8 mil] |
1.45 mm [57.1 mil] |
0.15-0.175 mm [5.91-6.89 mil] |
3 |
|
QFP156 |
0.50 mm [19.7 mil] |
0.30 mm [11.8 mil] |
1.25 mm [49.2 mil] |
0.25 mm [9.84 mil] |
1.20 mm [47.2 mil] |
0.125-0.15 mm [5.91-5.91 mil] |
3 |
|
QFP196 |
0.40 mm [15.7 mil] |
0.25 mm [9.84 mil] |
1.25 mm [49.2 mil] |
0.20 mm [7.87 mil] |
1.20 mm [47.2 mil] |
0.10-0.125 mm [3.94-4.92 mil] |
4 |
|
QFP312 |
0.30 mm [11.8 mil] |
0.20 mm [7.87 mil] |
1.00 mm [39.4 mil] |
0.15 mm [5.91 mil] |
0.95 mm [37.4 mil] |
0.075-0.125 mm [2.95-3.94 mil] |
5 |
|
0402 |
- |
0.50 mm [19.7 mil] |
0.65 mm [25.6 mil] |
0.45 mm [17.7 mil] |
0.60 mm [23.6 mil] |
0.125-0.15 mm [4.92-5.91 mil] |
4 |
|
0201 |
- |
0.25 mm [9.84 mil] |
0.40 mm [15.7 mil] |
0.23 mm [9.06 mil] |
0.35 mm [13.8 mil] |
0.075-0.125 mm [2.95-3.94 mil] |
4 |
|
BGA256 |
1.25 mm [49.2 mil] |
CIR 0.80 mm [31.5 mil] |
CIR 0.80 mm [31.5 mil] |
CIR 0.75mm [29.5 mil] |
CIR 0.75mm [29.5 mil] |
0.15-0.20 mm [5.91-7.87 mil] |
3 |
|
BGA1528 |
0.50 mm [19.7 mil] |
CIR 0.30 mm [11.8 mil] |
CIR 0.30 mm [11.8 mil] |
SQ 0.28 mm [11.0 mil] |
SQ 0.28 mm [11.0 mil] |
0.075-0.125 mm [2.95-3.94 mil] |
3 |
Приведенные типы пасты являются минимально достаточными для эффективной пайки. В настоящее время, для пайки компонентов 0201 и более миниатюрных, рекомендуется применение паяльных паст фракции 6. Ввиду малого размера частиц в них, пайка должна производиться в условиях инертной атмосферы.
Необходимая фракция припоя подбирается из соотношения «минимальная ширина окна = 5 частиц припоя»
Флюс
Флюс является вторым важнейшим компонентом паяльной пасты. Растворяя оксидную/сульфидную пленку, жировые следы, он улучшает адгезию к паяемым поверхностям, чем повышает химическую и механическую стабильность готового соединения.
Таблица для тех, кому интересно, чем ROM0 отличается от ORM0
|
Основа |
Активность флюса (% галогенидов) |
Индекс флюса по IEC |
Индекс флюса по ISO 9454-1 |
|---|---|---|---|
|
Канифоль (RO) |
Низкая (0%) |
ROL0 |
1.1.1 |
|
|
Низкая (<0.5%) |
ROL1 |
1.1.2.W, 1.1.2.X |
|
|
Средняя (0%) |
ROM0 |
1.1.3 |
|
|
Средняя (0,5–2.0%) |
ROM1 |
1.1.2.Y, 1.1.2.X |
|
|
Высокая (0%) |
ROH0 |
1.1.3.X |
|
|
Высокая (>2%) |
ROH1 |
1.2.2.Z |
|
Смола (RE) |
Низкая (0%) |
REL0 |
1.2.1 |
|
|
Низкая (<0.5%) |
REL1 |
1.2.2.W, 1.1.2.X |
|
|
Средняя (0%) |
REM0 |
1.2.3 |
|
|
Средняя (0,5–2.0%) |
REM1 |
1.2.2.Y, 1.1.2.X |
|
|
Высокая (0%) |
REH0 |
1.2.3.X |
|
|
Высокая (>2%) |
REH1 |
1.2.2.Z |
|
Органическая (OR) |
Низкая (0%) |
ORL0 |
2.2.1, 2.2.3.E |
|
|
Низкая (<0.5%) |
ORL1 |
- |
|
|
Средняя (0%) |
ORM0 |
- |
|
|
Средняя (0,5–2.0%) |
ORM1 |
2.1.2, 2.2.2 |
|
|
Высокая (0%) |
ORH0 |
2.2.3.0 |
|
|
Высокая (>2%) |
ORH1 |
2.2.2 |
|
Неорганическая (IN) |
Низкая (0%) |
INL0 |
Не применим |
|
|
Низкая (<0.5%) |
INL1 |
- |
|
|
Средняя (0%) |
INM0 |
- |
Основа флюса
Флюсы на органической основе — OR
Изготавливаются на основе органических кислот и растворителей, которые совместно испаряются в процессе пайки. К их преимуществам относится высокая активность, которая сочетается с малым – меньше чем у канифольных флюсов, количеством остатков, которые, к тому же, легко удаляются. Из недостатков можно отметить низкую температурную стабильность, которая ограничивает возможности пайки.
Обладает большей температурной стабильностью, отличается относительно простым процессом очистки после пайки, а главное, позволяет закупить и списать 50 литров спирта ежегодно. Но, поскольку канифоль, будучи природным материалом, обладает отчасти варьируемыми свойствами, параметры пайки могут отличаться. Такие флюсы подходят для изделий без требований к климатическим условиям.
Флюс на синтетической основе – RE
Состоят из синтетических смол достаточно стабильного состава, что позволяет широко варьировать свойства готового продукта. Более того, возможно получение остатков с заданными свойствами, например, влаго-/теплостойких. Именно такие флюсы использует большинство производителей электроники мирового класса.
Активирующая способность паяльных паст оценивается по способности активирующих добавок флюса удалять оксидную пленку. Активаторы, в основном разделяются на две группы:
-
на основе галогенов;
-
на основе органических кислот.
И те, и другие реагируют с окисленными покрытиями и очищают их. Реакционная способность зависит от конкретных компонентов флюса. Галогенсодержащие соединения обладают более высокой химической активностью, но при этом впоследствии способны вызвать коррозию в паяном соединении. Окончание 1 или 0 в наименовании флюса является бинарным показателем наличия галогенов.
У более активных паст заметно лучше паяемость, но часто они проигрывают низкоактивным пастам по надежности, что, например, может проявиться в снижении сопротивления изоляции готового монтажа. Таким образом, паяемость и надежность, в большинстве случаев, – взаимоисключающие факторы
Отмывка
Необходимость отмывки зависит от химических свойств флюса. А они меняются в зависимости от состава. Так как вариаций состава много, свойства меняются постепенно, поэтому не всегда можно просто посмотреть на банку и сказать, нужна ли отмывка после пайки. Несмотря на это, с практической точки зрения, пасты можно условно разделить примерно следующим образом:
-
Требующие отмывки: с простой промывкой
-
Вода
-
Мыльный раствор
-
Органические растворители: требовательные к промывке
-
Деионизированная вода
-
Специализированные средства
-
Применение УЗ ванн, душей
-
Не требующие отмывки:
-
отмывка желательна, но не обязательна
-
отмывка не производится, либо запрещена
Водорастворимые флюсы заслуживают дополнительной ремарки – они могут применяться в пастах, предназначенных для работы с плохо паяемыми материалами – никель, сталь и пр. Содержащая их паста, как правило, требует обязательной отмывки из-за высокой активности.
Отмывают (желательно) в последовательности: обычной, дистиллированной и деионизированной водой, на каждом этапе применяя струйную отмывку или ультразвук. Для водных паст, не требующих обязательной отмывки, можно ограничиться дистиллированной водой.
Если в документации на пасту указано, что требуется промывка, то промывка строго обязательна. Если такой маркировки нет, нужно исходить из дополнительных требований к изделию: нанесения покрытия, типа рабочих условий.
Для техпроцессов, в которых промывка затруднена, существуют флюсы, не требующие отмывки (No-Clean), отличающиеся малым количеством остатков после пайки.
Тара – Растаривание – Хранение
Упаковка паяльной пасты
Форма упаковки зависит от способа нанесения: шприцы для дозирования, картриджи для автоматов (0,5-1,5кг), банки 0,5кг.
Касательно шприцев – следует помнить, что зарубежный производитель зачастую указывает емкость в унциях (oz.), при этом, обычно, имеется в виду жидкостная унция (fl.oz).
Наиболее популярный форм-фактор банки имеет цилиндрическую/слабоконическую форму с выступающей крышкой, наподобие гильзы, что облегчает извлечение банки при использовании, такие банки изготавливаются под метрическую емкость 0,5 кг, их диаметр, как правило, находится в пределах 60-67мм. Также можно встретить банки нестандартной формы/емкости, у часто встречающихся паст они имеют диаметр в диапазоне 53-60мм, либо 67-84.
Хранение паяльной пасты
Рекомендуемая температура хранения составляет 4-5°С, что предотвращает испарение растворителя, замедляет окисление и дегомогенизацию. Некоторые производители указывают температуры в диапазоне -5-20С . Хранение вне холодильника уменьшает срок годности, не менее, чем в 2 раза. В таких случаях, температура поддерживается строго не более 25°С при относительной влажности не более 60-75%. Не ставьте в холодильник открытые банки с пастой, если иное не указано в инструкции, это приводит к конденсации водных паров. Храните емкости вертикально, во избежание газации и расслоения.
Срок годности у разных паст отличается. Как правило, срок годности пасты с водосмываемыми флюсами 3-6 мес. в холодильнике, безотмывочной пасты — 6-12 мес. Паста меньшей фракции, теряет годность раньше из-за ускоренного окисления. Открытая паста может хранится 1-3 нед. Во избежание появления дефектов, следует использовать пасту до истечения срока годности, отдавая предпочтение банкам, которые были открыты первыми. Намного дешевле воспользоваться новой пастой, чем заменять брак.
Дабы блеснуть эрудицией в кругу коллег, тему условий хранения я предпочитаю начинать с фразы: "Согласно эмпирической экспоненциальной зависимости Вант-Гоффа...", однако, на практике это формулируется проще.
При расчете сроков хранения, можно пользоваться следующим правилом — старение пасты ускоряется в 2-4 раза при возрастании температуры на каждые 10℃.
Подготовка к применению паяльной пасты
При использовании, паяльную пасту следует извлечь из холодильника и дать ей нагреться естественным образом. Во избежание образования конденсата, не открывайте пасту, пока она не нагрета до комнатной температуры - поглощение влаги приводит к окислению припоя, вызывает брызги, провоцирует непропай.
При открытии банки производится визуальный осмотр пасты. Она должна иметь глянцевитую поверхность серого цвета, без крупных неоднородностей и комков, без корки и пузырей.
Типичное время нагрева/стабилизации — 4-6 часов, однако, может составлять до 12 часов. Избегайте использования нагревательных приборов — это может вызвать необратимую потерю свойств пасты.После согревания паста перемешивается 0,5-3 минуты.
Распространены устройства, разогревающие и гомогенизирующие пасту без вскрытия, что гарантирует отсутствие пузырьков при вымешивании, отсутствие окисления и водопоглощения. Такие аппараты обеспечивают результат, независимый от квалификации пользователя. Время подготовки пасты в таком устройстве сокращается до 15 минут.
Паста в картридже не требует подобных мер, если производителем не указано иное — ее реологические свойства восстанавливаются за счет давления в процессе экструзии.
В ином случае, рабочие характеристики восстанавливаются выдержкой при определенной температуре. Также промышленность выпускает миксеры/центрифуги с универсальным креплением, которые могут использоваться, в том числе, для подготовки паст в стандартных картриджах.
На фото тот самый миксер для быстрой подготовки. Со своим бронированным окном и семисегментным дисплеем он придает офису вид настоящей лаборатории. Эта же модель кастомизируется до 4-х посадочных мест, которые, к тому же могут быть разных диаметров. А еще его используют как бюджетный заменитель лабораторной центрифуги) Благо посуда доступна и прочна, будучи рассчитана на тяжелый металл внутри. Однако, мне он милее в изначальной ипостаси — уж очень много воспоминаний с ним связано.
На этой теплой ноте прощаюсь до следующей недели.
Жду возмущенных комментариев.
Автор: Master_Georgy
