
Привет! Как только у меня появляется педаль дилея, кто-нибудь из знакомых обязательно предлагает обменять её на что-нибудь интересное из мира гитарной электроники или около того.
Отказывать творческим людям, которые создают прекрасную музыку, — не лучшая идея, особенно если это означает ещё и отказать себе в возможности получить новый экземпляр для исследований. Но ведь я тоже очень люблю играть с эффектом эха!
К моей великой радости, в ходе очередной уборки как раз обнаружились два давно забытых предмета: китайский радиоконструктор микрофонного предусилителя с дилеем для караоке и заготовка деревянной шкатулки — корпус, совсем не подходящий для педалборда, зато прекрасно смотрящийся в домашней студии.
Итак, пора браться за новый проект выходного дня. Надеюсь, что хотя бы этот непрактичный дилей у меня выпросят нескоро. Хотя творческие люди любят всё непрактичное.
Вот такая красивая педалька эффекта эхо в стимпанковом оформлении пробыла у меня всего несколько дней.

Зато взамен появилась очень редкая педаль, которую давно хотелось найти. И снова нет дилея, кроме предоставляемого цифровым мультиэффектом в составе гибридного усилителя, через который я обычно записываю звуковые дорожки для видео.
Но мне не хочется «раскочегаривать» лампы всякий раз, когда появляется несколько минут свободного времени, чтобы поиграть на электрогитаре. А все имеющиеся комбики транзисторные, без дилея и без ревербератора.
Кстати, надо будет однажды всё же дополнить усилитель ограничителем тока накала радиоламп, чтобы минимизировать расход их ресурса. Давно назрела необходимость в таком несложном модуле, но совершенно некогда им заниматься. И это уже совсем другая тема.
▍ Радиоконструктор с Aliexpress
В Японии, Китае и странах Юго-Восточной Азии очень любят караоке, давно уже ставшее неотъемлемой частью их национальных культур. Поэтому электроника для караоке чрезвычайно распространена и попадается на торговых площадках весьма часто, в виде как готовых устройств и модулей, так и комплектов для самостоятельной сборки.
Некоторое время назад среди рекомендаций на Aliexpress мне попался весьма дешёвый набор компонентов микрофонного предусилителя для караоке. И он был незамедлительно заказан в надежде переделать для электрогитарных нужд, когда на это найдётся время и настроение.

Несмотря на низкую цену, качество односторонней печатной платы из стеклотекстолита с красной паяльной маской и белой шелкографией меня порадовало. Видимо, для китайцев караоке — это святое дело, где в грязь лицом ударить нельзя.
Остальные компоненты в наборе также весьма приличные. Правда, все неэлектролитические конденсаторы не плёночные, а керамические многослойные в окукленном исполнении.
Однако это практически то же самое, что и вожделенные палладиевые КМ из СССР, которыми многие аудиофилы отнюдь не брезгуют. На фото ниже такие конденсаторы наблюдаются в темброблоке продвинутой советской электрогитары Форманта 241-БЛ.

Данный предусилитель называется WM-002, производится под торговой маркой CIRMECH, а также другими брендами, и продаётся в виде как конструктора, так и готового модуля.
▍ Исследуем плату
Никакой документации не прилагается, если не считать картинки с посадочными размерами на странице описания товара. На шелкографии платы просто указаны номиналы для каждого компонента. Чтобы переделать устройство для своих нужд, придётся произвести реверс-инжиниринг.
В случае печатной платы с дорожками на одной стороне это сделать проще простого, особенно если воспользоваться фотокамерой и программой для обработки изображений, в качестве которой я применяю GIMP.

Сначала фотографируем плату с обеих сторон.

Затем на снимке стороны с шелкографией создаём альфа-канал цвета паяльной маски.

Теперь отзеркаливаем сторону с дорожками и совмещаем изображения.

Исходная картинка для работы в принципе готова, но можно ещё пропустить её через фильтр для повышения читаемости. Для этой цели хорошо подходит фильтр «Cartoon» — «Мультипликация».

Разумеется, можно было сделать совмещённое изображение более качественным. Напишите в комментариях, какими способами.

Следует отметить, что все эти манипуляции проводятся не с целью «украсть» и без того общеизвестную схему, а чтобы определить, за что отвечает в ней каждое из посадочных мест на данной печатной плате, и собрать модифицированный вариант под свои нужды с минимумом проб, ошибок и разрезанных дорожек.
По ходу увлекательной работы по изучению платы каждый компонент получил свой порядковый номер.

▍ Вносим модификации
А вот и принципиальная схема микрофонного предусилителя с эффектом цифрового эха. Что нужно в ней изменить, чтобы получился гитарный дилей?

Во-первых, резисторы R1 и R2 служат для питания электретных микрофонов со встроенным предусилителем. Для электрогитары они нам не понадобятся, как не понадобятся и два входа. Поэтому заменяем R3 перемычкой, а R4 не устанавливаем.
Одно из гнёзд под джек, а именно, J2 (MIC2) станет выходным. Разъёмы в комплекте стереофонические, и это значит, что выходное гнездо будет работать по совместительству выключателем питания.
Когда в разъём выхода вставлен монофонический гитарный джек, средний контакт гнезда, куда подсоединяется минус батарейки «Крона», оказывается подключённым к земле устройства, и оно работает. А если вытащить штекер, то батарейка отключается и не разряжается.

Далее, для микрофонов требовался огромный коэффициент усиления, тогда как для гитары достаточно единичного. Точнее, минус единичного, так как обе половинки «аудиофильского» операционного усилителя NE5532 используются здесь в инвертирующем включении.
Однако нам требуется высокое входное сопротивление. Поэтому R6 и R7 пусть будут по 510 килоом, как в схеме педали Rebote Delay. А номинал R5 увеличим до 2.2 мегаом.
Параллельно R7 припаяем дисковый керамический конденсатор на 10 пикофарад, чтобы предотвратить самовозбуждение операционного усилителя.

А C1 уменьшим до 0.22 мкФ. Для плёночного конденсатора посадочное место маловато, но у меня имеются электролиты такого номинала.
▍ Схема питания
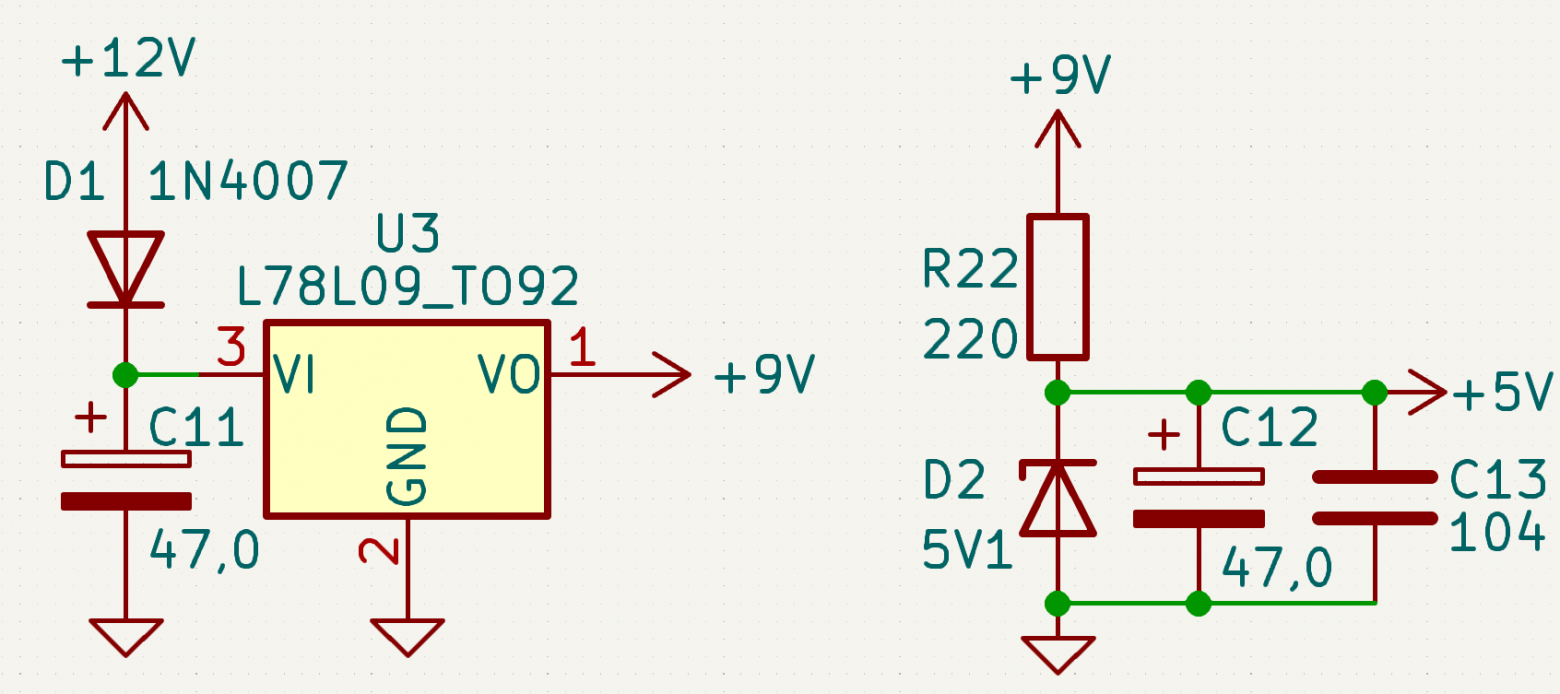
Звуковоспроизводящая аппаратура для караоке бывает разная, с разными напряжениями питания. Там может быть и 12, и 15, и 18, и даже 24 вольта. Поэтому модуль CIRMECH WM-002 предусматривает интегральный стабилизатор 78L09 для питания сдвоенного операционного усилителя.
А питание цифровой линии задержки PT2399 организовано вообще неуклюже — шунтирующим параметрическим стабилизатором напряжения на стабилитроне, включённым после 78L09.

Наш самодельный эффект будет питаться от девяти вольт, как и большинство гитарных педалей. Поэтому микросхему 78L09 можно убрать, а диод защиты от переполюсовки перевернуть из последовательного прямосмещённого в параллельный обратносмещённый.

Внимательное изучение трассировки платы показывает, что вместо 78L09 можно впаять 78L05, только также перевернув. Тогда мы получим плюс пять вольт там, где был катод защитного диода.
▍ Что ещё нужно переделать?
Огромный коэффициент усиления U2B нам не нужен. Вполне хватит минус единичного. Поэтому R12 и R13 будут по 22 килоома. Параллельно R13 не помешает 100-пикофарадный конденсатор. Удобнее всего будет использовать конденсатор для поверхностного монтажа.

Стереофонические входы и выходы не нужны, поэтому резисторы c R16 по R18 не устанавливаем. Сопротивление R14 маловато. Вместо него можно впаять освободившийся 47-килоомный.
Далее гитарному дилею, в отличие от микрофонного предусилителя, не требуется регулятор громкости входного сигнала. Зато необходим регулятор громкости эффекта.
В оригинальной схеме WM-002, как и в первом поколении Rebote Delay, исходный сигнал проходит на выход через первый фильтр нижних частот LPF1 микросхемы PT2399. Это заставило разработчиков платы снизить ёмкость C3 до 100 нанофарад, чтобы скомпенсировать завал высоких частот.
Для караоке это может быть хорошо, но мне совсем не хочется портить гитарный сигнал. Поэтому он пойдёт с выхода U2A на инвертирующий вход U2B через дополнительный резистор R29.

Номинал C3 мы увеличиваем до 10 микрофарад. Вместо керамики прекрасно войдёт электролитический конденсатор, предназначавшийся на место C1.
Режем дорожку от минусового вывода C6 и соединяем его с минусовым выводом C22. Можно и с плюсовым: работать будет в любом случае. Теперь на вход U2B будет поступать сигнал не со входного, а с выходного фильтра нижних частот LPF2 микросхемы линии задержки U1.
Выключателем целесообразнее сделать всё-таки входной разъём, а не выходной, хотя бы потому, что вокруг нужной нам контактной площадки у него нет земляного полигона.

А ещё потому, что выходное гнездо дилея у меня будет постоянно соединено со входом комбика, тогда как длинный шнур для подключения электрогитары я отсоединяю, чтобы его не дёргали кошки.
Вместо резистора R23 подсоединяем линейный переменный резистор R30 на 50 килоом последовательно с ограничительным 2.2-килоомным резистором R31. Это будет регулятор тактовой частоты записи и воспроизведения сигнала микросхемой PT2399, задающий длительность эха.
Итак, для сборки гитарного дилея из данного радиоконструктора на плате достаточно разрезать одну дорожку, добавить три перемычки, изменить номиналы и расположение нескольких компонентов, а также припаять со стороны дорожек один резистор и два конденсатора.
Можно было бы перенести регулятор громкости эффекта со входа цифровой линии задержки на её выход, но в таком случае потребуется резать больше дорожек и паять больше перемычек. Это отнимет больше времени и сил, а результат получится менее эстетичным.
▍ Приступаем к пайке
И, наконец, монтажная схема приведена в более эстетичный и удобочитаемый вид. Освободившиеся дорожки и монтажные отверстия использованы по максимуму.

Убрано лишнее и добавлено подключение тумблера с двумя контактными группами на два положения (DPDT) для реализации небуферизованного обхода эффекта.
Так выглядит плата, собранная со всеми вышеописанными модификациями.

А это её нижняя сторона.

▍ Настало время подумать о корпусе
Пару лет назад мной была приобретена заготовка шкатулки для декорирования Mr. Carving PP-003. Её размеры 120 х 68 х 83 мм. Тогда у меня ещё не было рецепта удобной токопроводящей краски из смазочного графита и акрилового лака на водной основе.

Приходилось пользоваться графитовым лаком в аэрозольном баллончике, а с ним и работать труднее, и выходить на балкон нужно, и результат не всегда получается аккуратным, особенно если в экранируемом корпусе есть щели.

Так и лежала себе эта испорченная заготовка, пока не выяснилось, что она просто идеально подходит для сегодняшней печатной платы.

Сверлим необходимые отверстия.

Украшаем корпус при помощи декупажа. Так как заготовка очень сильно испачкана графитовым лаком, и все её стенки представляют собой плоские поверхности, вместо гибких декупажных карт я наклею непрозрачные листочки обычной офисной бумаги с изображениями, нанесёнными посредством цветного лазерного принтера.

Все слои лака полимеризовались, и можно монтировать в получившемся корпусе плату в сборе, регулятор времени задержки, светодиод, тумблер и разъём питания.

▍ Наслаждаемся результатами
Самодельная гитарная «примочка» при первом включении заработала сразу же, причём именно так, как мне хотелось. Получился хороший винтажный дилей в оригинальном корпусе, который останется у меня надолго.
Видео на Youtube
На самом деле, переделка существующих электронных устройств под свои нужды зачастую требует столько же, если не больше времени и усилий, чем изготовление печатной платы, даже если её приходится разрабатывать, как в случае моего балансного микрофонного предусилителя с фантомным питанием.

Но далеко не каждый любитель электроники рисует, травит и сверлит платы. И не каждому это нужно. Кастомы на базе уже существующих приборов, модулей и конструкторов имеют гораздо более низкий порог вхождения, и этим они ценны.
Можно ли таким образом получить достойный результат? Применительно к гитарному усилению — определённо да. Ведь здесь требуется не воспроизведение оригинального сигнала с максимальной точностью, а его искажение, применимое в музыкальном контексте.
На базе китайского радиоконструктора за пятьсот рублей получился весьма достойный эффект эха, адекватно делающий всё то, для чего предназначены простые педали с тремя ручками регулировки.
Профессиональным музыкантам, выступающим в составе групп, сегодня требуются более гораздо сложные педали задержки и модуляции. Прежде всего, они должны синхронизироваться по MIDI, чтобы пульсации вибрато или повторы эха происходили точно в такт с ритмом исполняемого произведения.
Однако даже в новые модели недешёвых ламповых усилителей до сих пор часто встраивают винтажные схемы тремоло без внешней синхронизации. Дело в том, что музыкальное творчество не ограничивается выступлениями на сцене, а выступления — запрограммированными последовательностями действий.
Гитарный эффект задержки может быть применён множеством разных способов, которые далеко не всегда подразумевают внешнюю синхронизацию и возможность «настучать» темп нажатиями на педаль.
Винтажные дилеи были и остаются эффектами-любимцами гитаристов и их слушателей. Поэтому мою сегодняшнюю поделку, которую может повторить любой человек с паяльником, никак нельзя назвать устаревшей или ущербной.
© 2025 ООО «МТ ФИНАНС»
Автор: Lunathecat
