В лондонском Институте Фрэнсиса Крика совместно со швейцарской компанией AlveoliX разработали первую дышащую модель «лёгкое-на-чипе», созданную исключительно из клеток одного человека. Эта технология открывает новые возможности для изучения таких заболеваний, как туберкулёз, и для разработки персонализированных методов лечения.
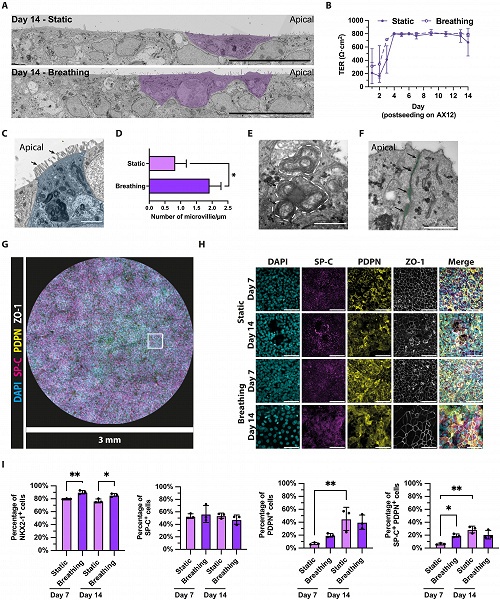
Модель представляет собой миниатюрное устройство, имитирующее структуру и функцию лёгочной ткани. Главное отличие от предыдущих разработок – использование индуцированных плюрипотентных стволовых клеток (iPSCs, – клетки, полученные из зрелых клеток организма, которые были перепрограммированы в состояние, близкое к эмбриональным стволовым клеткам, способным дифференцироваться в любой тип клеток организма) одного донора. Это позволяет создать генетически идентичную микроэкосистему, точно отражающую биологию конкретного человека.
«Учитывая растущую потребность в технологиях, не связанных с использованием животных, подходы "орган-на-чипе" становятся всё более важными для воссоздания человеческих систем, избегая различий в анатомии лёгких, составе иммунных клеток и развитии заболеваний между животными и людьми», – отметил Макс Гутьеррес, руководитель лаборатории взаимодействий хозяина и патогена при туберкулезе в Институте Крика и старший автор работы.

Источник: 10.1126/sciadv.aea9874
Система AlveoliX имитирует дыхание с помощью ритмичного трёхмерного растяжения, которое воспроизводит расширение и сжатие легких. Этот механический стресс необходим для развития микроворсинок – крошечных структур, важных для нормальной работы легких. Для имитации инфекции в чип вводят макрофаги (иммунные клетки) того же донора и бактерии туберкулеза. Это позволяет наблюдать за развитием болезни в единой генетической среде.
Учёные смогли наблюдать за формированием «некротических ядер» – скоплений мёртвых иммунных клеток – за пять дней до полного разрушения лёгочного барьера.
«Туберкулез – медленно развивающееся заболевание, между инфицированием и появлением симптомов проходят месяцы, поэтому растёт потребность в понимании того, что происходит на ранних стадиях», – говорит Яксон Лук, научный сотрудник лаборатории взаимодействий хозяина и патогена при туберкулезе и главный автор работы.
Хотя текущая модель ориентирована на туберкулез, команда уже планирует использовать технологию для изучения гриппа, COVID-19 и рака лёгких.

