Обычно мы пишем статьи, основанные на нашем практическом опыте, но в этот раз решили немного порассуждать теоретически на тему дистанционного обслуживания рекламодателей в области печатных СМИ. В данной статье мы принципиально постараемся избегать названий и имен, а сосредоточиться на самой идее.
Мы все уже привыкли, что дистанционное обслуживание стало де-факто стандартом для многих сервисов, и это понятно, ведь речь идет о более оперативной реакции для конечного потребителя, с одной стороны, и снижении издержек – с другой.
Мы столкнулись с тем, что работа с рекламодателями в печатных СМИ поставлена, как говорится, «по старинке». Все в основном завязано на конкретных менеджеров по рекламе с минимальной автоматизацией – в основном, это таблички в Excel и разложенные по папочкам документы.
Чтобы не изобретать велосипед, мы посмотрели на успешную автоматизацию наиболее близких по смыслу и бизнес-процессам областей. Самая близкая к печатной реклама в интернете – медийная. Но автоматизирована она, с нашей точки зрения, скорее плохо – там до сих пор существует большой процент ручной работы и ручного согласования.
Ключевое отличие медийной рекламы в интернете и рекламы в печатных СМИ – количество степеней свободы при определении рекламной кампании и материалов. В печати количество вариантов конечно и невелико (типы рекламных позиций в одном журнале всегда одинаковые, условия размещения меняются редко, технические требования к макетам вообще, по сути, не меняются и зависят скорее от оборудования), тогда как в интернет-медийке существует множество переменных (десятки и сотни вариантов рекламных позиций, сроки размещения, таргетинг, техтребования, целевая аудитория и т.д.).
Т.е. в печатной рекламе все немного проще и немного по-другому. В печатном издании все условия заранее зафиксированы: напечатался и уже ничего не меняешь. Плюс возможности размещения существенно меньше варьируются, чем в интернете.
Наиболее близкий пример хорошей автоматизации в интернете – это контекстная реклама. При том, что у контекстной рекламы в интернете более высокий уровень гибкости по сравнению с печатной (по таким параметрам, как демография целевой аудитории, количество показов, способ ценообразования за показы/за клики и т.д.) и есть возможность настройки рекламных кампаний «на лету», решения для управления контекстной рекламой хорошо автоматизированы. При этом в контекстной рекламе изначально все строилось по принципу автоматизации услуг с типичными этапами:
- Регистрация.
- Личный кабинет.
- Условия размещения.
- Управление контентом.
- Управление размещением, частотой, аудиторией и т.д.
- Статистика.
Иными словами все, что возможно было автоматизировать, автоматизировалось изначально, работа и принятие малозначительных решений максимально перекладывались на рекламодателя.
Перенесем этот опыт на печатные СМИ и на дистанционное обслуживание их рекламодателей.
Почему это возможно и зачем это надо?
- Требования к публикации контента в издании обычно стандартны и хорошо описаны. Например, в рамках договора прописывается четко «Объем текста рекламного сообщения для публикации в Журнале составляет не более 2000 знаков с учетом пробелов. Текстовый файл предоставляется в формате MS Word. Иллюстрации — в качестве, пригодном для печати (JPEG в разрешении 300dpi, CDR, AI).”
- Перечень услуг, стоимость, возможные варианты размещения тоже формализованы и расписаны на несколько номеров печатного СМИ вперед. А значит, это хорошо алгоритмизируется и автоматизируется.
- В рамках продажи и подготовки печатной рекламы существует приличный объем ручной работы, например, по составлению договора, дополнительного соглашения, согласованию материалов, калькуляции нескольких вариантов размещения и т.д., которые можно делать в полностью автоматическом или полуавтоматическом режиме.
Важно заметить, что речь не идет о полной замене менеджеров по продажам и уходе от индивидуальной работы. Наоборот, речь идет о том, чтобы освободить непродуктивное время менеджеров, ведь за них большую часть работы могут проделывать системы или сами клиенты. Это позволит фокусироваться именно на индивидуальной работе с рекламодателями и развитии клиентской базы.
Хорошим примером удачной автоматизации выступают менеджеры и модераторы рекламных акций в социальных сетях. После того, как клиент самостоятельно определился с параметрами своей рекламы, отдельные вопросы, такие, как модерация макетов, обрабатываются в ручном режиме, но до этого момента вмешательство менеджера не требуется.
Как подступиться к автоматизации?
Посмотрим на печатные СМИ, их ИТ-системы и работу с рекламодателями в деталях.
Учетная система, которая лежит в основе автоматизации бизнеса, это обычно 1C УПП “Управление рекламой для печатных СМИ ПРОФ ”. В ней есть все, что надо для ведения профильной деятельности – контрагенты, справочник услуг, план размещения, выставление счетов, учет доходов и т.д. И заменять ее каким-то другим решением большого смысла нет.
У менеджеров по рекламе есть постоянные клиенты, которые дают основной доход, и они же занимают основное время работы. С рекламодателями согласовываются типовые договоры, обговаривается план размещения, уточняются ценовые предложения, делаются специализированные предложения и т.д. Каждый менеджер ведет отдельного клиента так, как привык и так, как сложилось исторически, с учетом, конечно же, требований конкретного издательства.
Если взглянуть на новых клиентов, которые приходят сами, то обычно все начинается со звонка или письма в отдел рекламы. Клиент попадает к одному из менеджеров и с ним, по сути, начинается индивидуальная работа по описанному выше процессу.
Мы не будем давать оценку хорошо это или плохо. Так есть, так довольно успешно работают профильные подразделения издательств, и не нам их учить.
Идея, которую мы хотим обсудить с читателим – Портал для дистанционного обслуживания рекламодателей.
Мы предлагаем взять все самое хорошее от интернет-решений, интегрировать с уже используемой 1С, автоматизировать рутинные операции и предоставить всем участникам процесса простые и прозрачные инструменты для совместной работы.
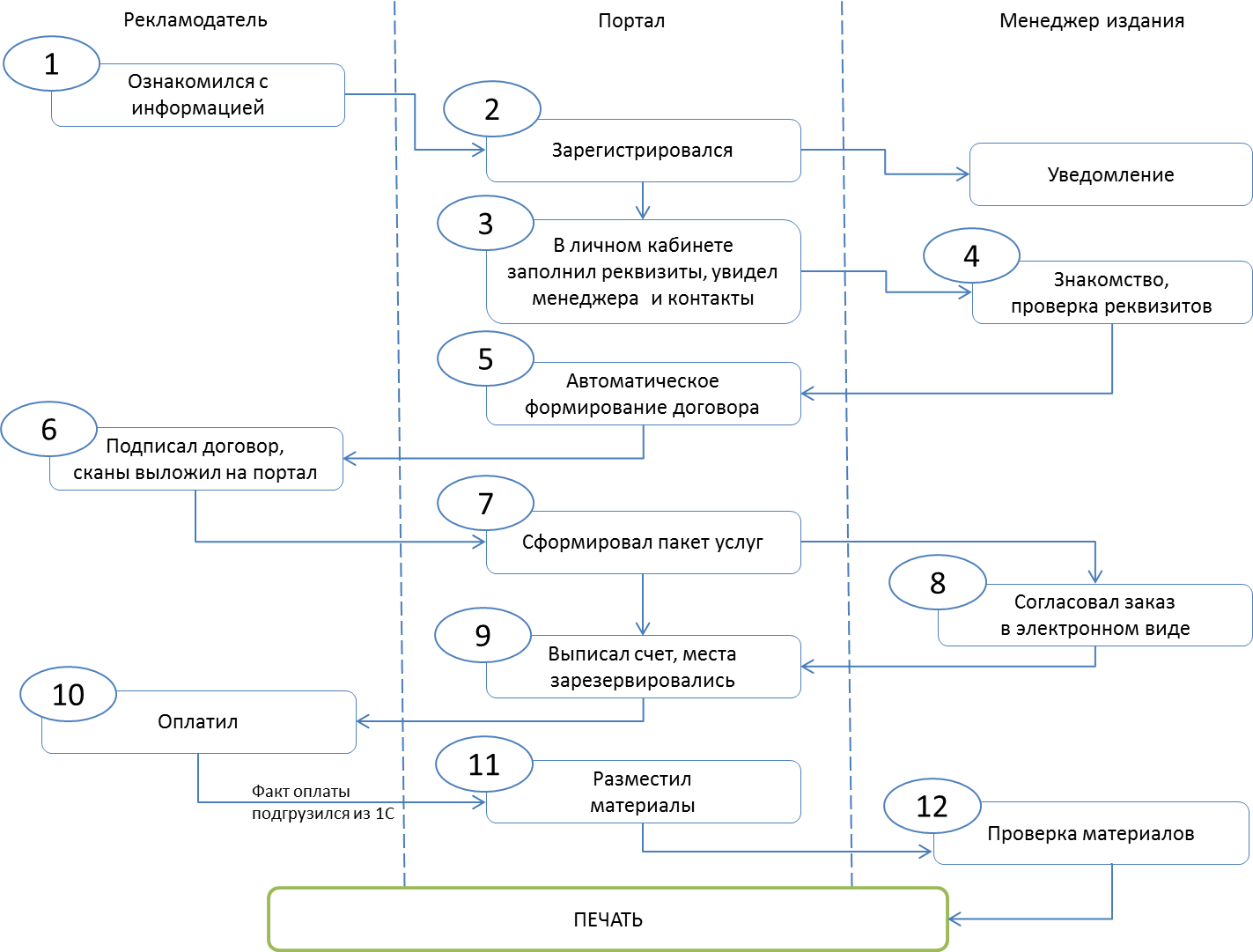
Процесс с участием портала выглядит так:

- Подписанные Договор, Соглашения и Акты также выкладываются в виде сканов на портал, а суммы помечаются как актированные.
- В личном кабинете доступна вся история, все документы, все рекламные материалы, все оплаты и акты. Т.е. рекламодатель видит полную картину работы со СМИ, а менеджер согласовывает все в электронном виде.
В итоге:
- Для издания. Мы существенно снижаем нагрузку на менеджеров по рекламе и перекладываем основную работу либо на портал, либо на самого рекламодателя. Это позволяет сосредоточиться на индивидуальной работе и развитии своих клиентов. Дополнительно набирается вся история работы менеджеров и добавляется координация между ними в плане работы с контрагентами, планом размещения и рекламными материалами.
- Для рекламодателя. Появляется единое окно работы с изданием, он видит все свои рекламные материалы, затраты, юридические документы и полную историю взаимоотношений.
Заключение
Мы провели небольшую аналитическую работу, описанную выше. Плюс с этой идеей мы вышли на рынок и предложили ее нескольким нашим потенциальным и действующим клиентам. Интерес есть, техническая возможность для реализации есть, планируем стартовать проект.
Вопрос к хабраобществу – может мы чего-то недопонимаем? Возможно, уже есть зарекомендовавшие себя решения? Краткое исследование рынка не выявило таких решений.
И второй вопрос к уважаемым участникам, работающим в СМИ: какие описанные функции вы хотели бы иметь на мобильном телефоне/планшете? Мы четко понимаем, что мир мобилизуется ударными темпами и, наверняка, имеет смысл продумать вопросы будущей интеграции с мобильным приложением.
Автор: eastbanctech
