Разгадка про обратный набор веса после похудения от Мичиганского университета - https://www.michiganmedicine.org/health-lab/weighing-facts-tough-truth-about-weight-loss Weighing the Facts: The Tough Truth About Weight Loss
Заодно ответ про - я толстею из ничего, вот у меня особый метаболизм и поэтому... а ещё у меня щитовидка волшебная, она всё в жир, а у других она всё сжигает.
В США до сих пор популярно шоу, как толстые начинали резко худеть, кто больше похудел, тому ещё и денег дадут. Приходили туда реально жирные люди, средний обмен веществ у них был 2607 ккал, ведь обмен веществ завязан на рост, вес и возраст и чем больше вес, тем больше обмен веществ. Толстяки для похудения много занимались физухой, мало ели - по итогу опускался до 2000 ккал суточный обмен веществ. А что бы совсем "осчастливить" бывших толстяков, шокированный организм через выкручивание химических балансов на минимум, за последующие 6 лет уронил обмен веществ до 1900 ккал в сутки. Само собой все обратно поразжирели.
Тут ответ простой - начиная с возникновения предков, например простейшего организма ФУКА и его потомка ЛУКА и вообще всех бактерий, лягушек и динозавриков, главной проблемой было всегда иметь еду-энергию. Голод был нормой с момента зарождения жизни и до людей. Голодать надо уметь, выживать на минимуме калорий это равно - продолжить род когда еда появится. А вот жрать в три глотки организмы на планете хоть и умеют, но от этого жиреют и если еду "продлить", начинают погибать. Собак вспомните, даже домашние просто крокодилы. Жрут просто глотая, лишь бы в глотку затолкать и будут жрать пока не уберёшь миску.
Вообще на счёт "разогнать метаболизм" у меня новости плохие - в природе баланс гормонов всегда так работал, так выживал, что бы тратить как можно меньше, даже если движений надо сделать много. https://onlinelibrary.wiley.com/doi/full/10.1111/obr.12785 Hunter-gatherers as models in public health - это исследовали охотников современных, которые живут на севере Танзании и ряд других людских групп, которые по образу жизни много двигаются.
С одной стороны в таких племенах и группах низкий процент ожирения. Менее 2% хадза, ( племена в Африке ), имеют лишний вес. Ещё охотники, да и просто земледельцы много ходят - по 6-9 часов в день. Например амиши в США могут ходить по 8 часов вдень. Женщины охотников собирателей ходят по 9,5 км в день, а мужчины по 14,1 км в день.
Собственно люди - хомо сапиенс, намного выносливее любой ныне живущей обезьяны. Всякие там шимпанзе, гориллы и макаки рядом с нами не стояли по способности долго и нудно идти, что-то делать постоянно.
Замерили расход калорий и суточный обмен веществ у племён. Но с пометкой - люди там почти все реально худющие, средняя масса мужиков всего 50 - 51 кг, а женщин 44 - 45 кг.
У мужчин хадза суточный обмен веществ - 2542 ккал. У женщин - 1939 ккал. У мужиков расход заметно выше, в том числе за счёт совсем низкого уровня жира и высокого уровня мышц.
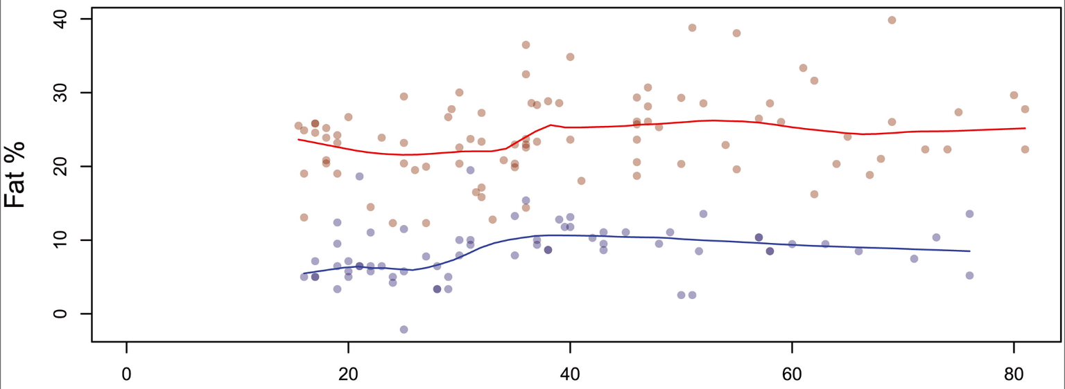
Размеры и состав тела хадза на протяжении жизни. Красный: женщины ( n = 202), синий: мужчины ( n = 166). Суммарные значения толщины кожных складок получены на трицепсах, бицепсах, подлопаточной и надподвздошной поверхностях и пересчитаны в процентное содержание жира в организме, для участников старше 15 лет в соответствии с инструкциями производителя штангенциркуля (Lange, Beta Technology). Линии соответствуют кривым наименьшего размера. ИМТ — индекс массы тела.
Единицы среди хадза имеют массу 70 кг, а 80 - 100 просто не фиксируется.
Процент безжировой массы у мужчин FFM - 43,7 ± 4,3 кг, у женщин - 34,4 ± 4,5 кг. В эту массу входят и мышцы, они лучше всего тот самый обмен веществ поддерживают и разгоняют.

Body mass index - индекс массы тела.

Кожная складка для расчёта массы жира в организме.

Жир в организме.

Вывод - современные люди это просто потомки диких племён каменного века и вообще древних приматов. Нам генетически неоткуда высосать суточный разгон обмена веществ даже до 3000 ккал, 99% людей никогда столько мышц не нарастит. Да, профи спортсмены олимпийского уровня, в короткие промежутки перед соревнованиями, раскачиваются до 10 000 ккал. Вот только это куча стимуляторов крайне вредных для здоровья и 8 часов тренировок в сутки, 6 дней в неделю. Те же фигуристки крутят на льду фигуры по 12 часов 5 дней в неделю. Такой уровень физухи спортики держат строго в виде арочного моста - медленный разгон вверх, пик и аккуратный спад тренировок, как раз после соревнований, потом плато - отдых и новый мост. Никто в спорте не может и не пробует давить 10 000 ккал в сутки всё время.
На счёт питания - у ныне живущих хадза, сан и просто диких племён каменного века, которые давно вымерли, не было гипермаркета и вкусной, обработанной еды круглые сутки.
Плотность энергетическая - это сколько ккал содержится в 1 грамме еды.
Вот у дикарей она - 1,65 ± 0,38 ккал на грамм.
У хадза ещё меньше получилось - 1,46 ± 0,19 ккал грамм.
Современные люди едят еду с энергетической плотностью явно выше. Отдельно изучили пищевые привычки худых и толстых.
Современные худые - 1,78 ± 0,40 ккал на грамм.
Современные толстые - 1,89 ± 0,37 ккал грамм.
В частности хадза добывают много мёда - 15% их энергетических потребностей он покрывает. Порой они едят до 50% энергии в виде мёда, а иногда 1 %, зависит от сезона. А когда хадза охотники ходят, то мёд достигает 16-20% годового потребления энергии. Плюс хадза активно едят личинки пчёл.
Они едят 80 - 150 г пищевых волокон в день. Например современные городские люди 20 г едят и то считается хорошо.
У диких племён даже анализы взяли, решил сравнить со своими. Перевод таблицы через яндекс картинки. %Толстый - жиры.
Минус таблицы - в ней показатели холестерина в мг на дл. а в России в основном моль на литр.
Пересчитывал через этот онлайн калькулятор - https://www.rlsnet.ru/med-calculators/laboratornaya-diagnostika/kalkulyator-edinic-izmereniya-laboratornyx-pokazatelei-53#head3
Общий холестерин.
Хадза - 2,98 моль на литр.
Цимане - 3.96
Шуар - 3,96
США - 5,46
Мой - 4,5 на 2025 год.
Липопротеины высокой плотности - полезные, скажем оливковое масло и орехи.
Хадза - 0,88
Цимане - 1,01
Шуар - 1,06
США - 1,42
Мой - 1,25
Липопротеины низкой плотности - вредные, скажем растительное жареное масло и жареный. животный жир.
Хадза - 1,61
Цимане - 2,41
Шуар - 2,31
США - 3,5
Мой - 2,94
Триглицериды. Вредные, лезут вверх от избытка плохого жира, алкоголя. Я кстати вообще не пью никакого алкоголя и никогда не был пьяным и не курил никогда.
Хадза - 0,9
Цимане - 1,2
Шуар - 1,48
США - 1,19
Мой - 0,91
Глюкоза.
Хадза - 3,72
Цимане - нет данных
Шуар - 4,33
США - 5.11
Мой - 4,6

Вернусь к толстым, которые резко похудели.
Резко схуднув, они уронили обмен веществ на минимальный для их возраста, веса и роста, а заодно от гормонов хотели жрать без конца. Вопрос - они разжирели потому что их волшебный организм начал всё в жир пихать? Нет, они разжирели только потому что стали жрать, не посматривая внимательно она весы 1 раз в неделю.
Если бы бывшие толстые увидев плюс 1 кг, сбавили бы с 2500 ккал до 2300, они бы увидели замедление прибавки веса в следующую неделю и подрезали бы ещё 200 ккал, вес замедлил бы рост ещё раз. Тогда они бы с 2100, урезали ещё на 200 ккал и на третью неделю взвешивание показало бы - нет лишней прибавки веса, ну или 100 грамм. Тогда умные люди срезали ещё 100 ккал, вышли на 1800 - 1850 и жили бы отлично. За 1 месяц они могли просто скорректировать базовую, общую для всех формулу, дающую само собой разбег в обмене веществ до 1000 ккал, учитывая что людей миллиарды и все разные по габаритам и возрастам.
Не помогает таким обжорам и операция на желудок. Наблюдали в университете Дьюка за людьми, внимательно смотрели. За 10 лет 75% тех кому желудок урезали, не разжирели до прежнего веса, но остались всё равно толстыми. Они не худели низе 110 кг, причём заодно и мышцы не наращивали. Виноваты хирурги или опять мифическая жиронесжигающая щитовидка?
________________________________________
База.
1 - Не существует никаких волшебных людей, которые могут сожрать 5000 ккал и всё сжечь. Такие "умельцы" банально помрут от перенагрузки печени. Спортсмены и дикие племена жгут калории за счёт движения, за счёт сокращения мышц. А при попытке делать это лёжа и кушая некие гормоны, мы просто грохнем печень.
2 - Наш базовый обмен веществ редко может завалить даже за 3000 и то при росте 190 и большом весе. Вся генетика людей длиной в миллионы лет, это про экономию энергии.
3 - Есть очень точная формула расчёта суточного обмена веществ - Миффлина Сан Жеора - моментально находится в виде онлайн калькулятора. Точность 10 - 15%, дальше надо самому через взвешивания 1 раз в неделю и убавить-прибавить 200 ккал. За месяц себя и вычислите. Вот про точность формулы статья - https://www.clinicalnutritionjournal.com/article/S0261-5614(16)31346-2/abstract Validity of a population-specific BMR predictive equation for adults from an urban tropical setting
Например вот такие показатели ввёл. https://www.rlsnet.ru/med-calculators/gastroenterologiya-i-gepatologiya/formula-mifflina-san-zeora-52

4 - А если вы резко срежете калорийность с этих самых 3100 ккал до 1500, то организм перебалансируется в итоге на обмен веществ в 1800 - 1900. И чем больше и дольше вы попытаетесь голодать, скажем на 500 ккал в сутки, тем сильнее перекосится и замедлится организм - вы потеряете все мышцы, и можете уйти в обмен 1000 - 1200 ккал в сутки, на грани смерти.
5 - Не худейте резко. Минус 300 ккал в сутки и это уже 2100 ккал в неделю, 8400 ккал в месяц, а это минус 1 кг веса в месяц, минус 12 кг в год. Не худейте к лету, начиная с февраля, это невозможно.
6 - Как можно больше ходите, минимум на до 120 минут в неделю, но лучше 180, а лучше каждый день по 2 часа ходьбы.
7 - Погрешности в калорийности на продуктах, легко поправляются взвешиванием 1 раз в неделю и корректировкой съедаемых калорий. Не находите оправдание в том, что производители вас обманули, это люди всегда сами себе врут.
8 - Даже если разогнать обмен веществ с 1900 до 2600, это в итоге 600 ккал, а для поддержания такой мышечной массы надо будет есть в балансе белки-жиры-углеводы, но никак не жрать торты с салом. К тому же 600 ккал это один пончик с обливкой из шоколада. А в реальности для сохранения обмена веществ, надо будет эти 600 ккал добирать с куриной грудкой, белками из яиц и скажем гречкой. Пичалька, плаки плаки. Никуда от весов не убежать и от калорий тоже.
Автор: butivskiydm
