
«Был ли у Бога выбор, когда он создавал Вселенную?» (Альберт Эйнштейн)
«То, что мы живём на дне глубокой гравитационной ямы, на поверхности окутанной газовой оболочкой планеты, вращающейся на расстоянии в девяносто миллионов миль вокруг огненного ядерного шара, и считаем, что это нормально, вне всяких сомнений — свидетельство колоссального вывиха нашего восприятия реальности» (Дуглас Адамс)
«Мы не должны удивляться тому, что устройство Вселенной пригодно для жизни — ведь это не является доказательством того, что Вселенная была задумана для жизни» (Стивен Хокинг)
«Если в физике есть нерешённая проблема, то это говорит о наличии сверхъестественного объяснения не больше, чем нераскрытое преступление – о том, что оно было совершено привидением» (Дэвид Дойч)
«Мы являемся свидетелями процессов определенного типа, потому что процессы другого типа протекают без свидетелей» (Абрам Зельманов)
Тонкая настройка Вселенной – последний оплот сторонников разумного замысла в сражении с атеистами, прибежище для тех, кто уже не в силах отрицать законы физики и дарвиновскую эволюцию, но всё ещё верит в сверхъестественную силу, которая заблаговременно позаботилась о нашем благополучии и предопределила наперёд всю космологическую эволюцию. Якобы невозможность существования разумной жизни во вселенных с другими значениями фундаментальных констант – самое явное доказательство, что мир был сотворён Богом, настроившим физические параметры так, чтобы мы могли появиться и жить в разумно устроенном мире. Научной альтернативой этому объяснению считается инфляционная мультивселенная, в которой существуют все возможные миры со всеми значениями констант. Большинство этих миров необитаемы, а наша вселенная пригодна для жизни просто потому, что в других вселенных некому задавать вопросы о тонкой настройке. В данной статье мы попробуем кратко разобрать столь обширную тему с точки зрения современной космологии и понять, какая теория ближе всех подошла к решению этой проблемы. В процессе мы выясним, поставила ли наука точку в вопросе о наличии или отсутствии в эволюции Вселенной разумного замысла, а также узнаем, есть ли сегодня хоть какое-то основание для антропоцентризма и веры в Творца.
Тонкая настройка физических констант
Всё разнообразие известных физических явлений сводится к четырём фундаментальным взаимодействиям (гравитационному, электромагнитному, слабому и сильному), уравнения которых содержат постоянные величины. Физики насчитывают примерно 26 свободных параметров, которые не выводятся из теории, а измеряются экспериментально. Самыми известными среди фундаментальных констант являются скорость света (c), гравитационная постоянная (G), постоянная Планка (ℎ), массы электрона и протона и элементарный заряд (e). На первый взгляд численные значения этих параметров случайны и не подчинены никаким закономерностям. Но учёные заметили, что если немного изменить любую из констант, результат будет катастрофическим: существование сложных структур, начиная с атомов и заканчивая звёздами и галактиками, не говоря уже о живых организмах, окажется невозможным. Гипотеза тонкой настройки Вселенной (англ. fine-tuning) говорит о том, что значения этих констант не произвольные, а строго определённые, поскольку другие значения исключают возможность существования разумной жизни. Вот самые наглядные примеры тонкой настройки:
-
Если бы разность масс нейтрона и протона (1,3 МэВ) была меньше массы электрона (0,5 МэВ), протон вступал бы во взаимодействие с электроном, и атом водорода распадался бы всего за 30 часов, что делало бы невозможным существование всей остальной материи.
-
Если бы разность масс нейтрона и протона (1,3 МэВ) была больше энергии связи ядра дейтерия (2,2 МэВ), или заряд электрона был больше на 10%, во Вселенной не образовались бы атомы тяжелее водорода и гелия.
-
Если бы протон был тяжелее нейтрона на 0,25%, он распадался бы на стабильный нейтрон и позитрон, атомные ядра потеряли бы электрический заряд и не могли бы удерживать электроны, которые аннигилировали бы с позитронами и оставляли мир, состоящий из одних нейтронов. А если бы протон был заметно легче, нейтроны распадались бы внутри атомного ядра на протоны, которые отталкивались бы друг от друга и делали невозможным существование атомов тяжелее водорода.
-
Если бы масса электрона была в 2.5 раза больше, во Вселенной не было бы ничего, кроме нейтрино.
-
Если бы сила протон-нейтронного взаимодействия (их связанное состояние называется дейтроном) была бы немного меньше или больше, процесс термоядерного горения водорода шёл бы медленнее, и звёзды светили бы менее интенсивно, что не способствовало бы появлению жизни. Отсутствие ядер с 5 и 8 адронами позволяет звёздам надолго оставаться стабильными на Главной последовательности.
-
Если бы мера ядерной эффективности синтеза водорода в гелий (ε), определяемая значением константы сильного взаимодействия, составляла 0,006, протон не мог бы связаться с нейтроном и образовать атомы сложнее водорода, а если бы она была выше 0,008, то два протона смогли бы образовать стабильный дипротон (ядро гелия-2), и весь водород выгорел бы в гелий в первые дни существования Вселенной. Актуальное значение этой величины находится ровно посередине: когда четыре нуклона сливаются в ядро гелия, 0,007 (0,7%) их массы преобразуется в энергию.
-
Если бы постоянная тонкой структуры α (1/137) была меньше разницы масс нижнего и верхнего кварков, делённой на эту константу, протоны были бы нестабильны. Даже её уменьшение до 1/138 коренным образом изменяет время жизни атомов и их химические свойства.
-
Если бы константа сильного взаимодействия отличалась на 0,5%, а электромагнитного – на 4%, то отсутствовал бы резонанс Хойла с энергией 7,66 МэВ в спектре возбуждений ядра углерода-12, ускоряющий процесс горения гелия на конечных стадиях звёздной эволюции. Без него вероятность случайного столкновения трёх альфа-частиц (ядер гелия-4) была бы ничтожной, и углерода оказалось бы недостаточно для синтеза большого количества тяжёлых элементов, образования планет и зарождения жизни.
-
Если бы слабое взаимодействие было намного сильнее, нейтрино не могли бы вырваться из ядра коллапсирующей звезды, а если бы оно было намного слабее, нейтрино свободно проходили бы сквозь внешние слои звезды, не увлекая их за собой. И в том, и в другом случае не происходило бы взрывов сверхновых, и в космосе был бы дефицит тяжёлых элементов, необходимых для существования жизни.
-
Если бы плотность воды была ниже плотности льда, океаны замерзали бы снизу вверх, и на поверхности Земли не осталось бы воды в жидком состоянии.
-
Если бы значение гравитационной постоянной было больше, температура в недрах звёзд была бы выше, и они выгорали бы намного быстрее без образования поверхностных конвективных слоёв. Усиление гравитации в миллион раз уменьшит массы звёзд в миллиард раз (примерно до массы Луны) и сократит срок их жизни до 10000 лет, недостаточных для зарождения жизни. А если бы гравитационная постоянная была меньше, то звёзды были бы слишком холодными для протекания термоядерных реакций и взрывов сверхновых. В нашем мире гравитация в 1036 раз слабее электромагнетизма.
-
Если бы среднее значение поля Хиггса в электрослабой теории было в пять раз больше, чем оно есть, во Вселенной не смогли бы образоваться достаточно сложные наборы химических элементов.
-
Если бы пространственных измерений было больше или меньше трёх, разумная жизнь не могла бы существовать. Например, в четырёхмерном мире поведение физических систем нельзя надёжно предсказать решением дифференциальных уравнений, а протоны и электроны распадаются на частицы большей массы, чем они сами. Однако нельзя исключать существования дополнительных свёрнутых измерений, как в 11-мерной М-теории.
-
Если бы плотность вещества во Вселенной (Ω) была намного меньше критической, расширение происходило бы слишком быстро для образования галактик, а если бы плотность оказалась намного больше критической, Вселенная схлопнулась бы задолго до возникновения и развития жизни. Для иллюстрации «подгонки» исходного значения плотности вещества во Вселенной (1 с точностью до одной стотриллионной) Митио Каку привёл пример карандаша, стоящего на острие грифеля несколько лет.
-
Если бы величина первичных флуктуаций плотности была в 10 раз меньше, в галактиках было бы намного меньше звёзд, а при увеличении флуктуаций в 10 раз звёзд было бы слишком много, что повышало бы вероятность их столкновений и приводило бы к образованию большого количества чёрных дыр.
-
Если бы космологическая постоянная Λ (отношение плотности тёмной энергии к критической плотности энергии-массы Вселенной) была меньше 0, её не хватило бы для преодоления силы гравитации, и Вселенная сейчас не расширялась бы с ускорением, а коллапсировала, что привело бы к невозможности дальнейшего поддержания жизни из-за интенсивного излучения квазаров. Если же плотность энергии вакуума будет эквивалентна одному атому водорода на кубический метр, то есть в 1027 раз меньше плотности воды, галактики не успеют сформироваться прежде, чем энергия вакуума начнёт доминировать над гравитацией. Квантовая теория поля предсказывает либо нулевое значение энергии вакуума, либо величину порядка 1094 г/см3, при которой ядра атомов практически мгновенно разрываются на части. По оценке Стивена Вайнберга, диапазон её значений, совместимый с существованием жизни – от нуля до одного порядка выше средней плотности барионной материи во вселенной. По итогам измерений плотность тёмной энергии оказалась вдвое выше плотности обычной и тёмной материи – как раз в нужном диапазоне. Она составляет примерно 10-29 г/см3. Это в 10123 раз меньше, чем должно быть – учёные называют такое вопиющее несоответствие «вакуумной катастрофой» и «наихудшим предсказанием, когда-либо сделанным научной теорией».
Суммируя все эти факты, можно сделать вывод, что вероятность случайного совпадения необходимых значений констант чрезвычайно мала. Так, Ли Смолин оценил вероятность образования звёзд как 1 из 10229, а Роджер Пенроуз оценил вероятность существования такой низкоэнтропийной Вселенной, как наша, как 1 из 10^10^123.
Ну что, шах и мат, атеисты?
Если Бога нет, тогда кто настроил все эти параметры?
Я не считаю себя атеистом, но моя задача – показать, что никакой «тонкой настройки» нет, и законы физики нашей Вселенной вовсе не гарантируют появление разумной жизни. Вы спросите: да кто я такой, чтобы спорить со знаменитыми учёными: Мартином Рисом, Роджером Пенроузом, Полом Дэвисом, Стивеном Хокингом, Хью Россом и многими другими? На самом деле данные о тонкой настройке немного устарели, и сейчас всё больше учёных перестают в неё верить. Давайте разберёмся, почему так.
А есть ли тонкая настройка?
Самый простой способ решения проблемы – сказать, что никакой проблемы нет. Наиболее последовательно эту точку зрения отстаивал американский астрофизик и философ Виктор Стенджер, автор научно-популярных книг «Бог: неудачная гипотеза», «Бог и мультивселенная» и «Заблуждение тонкой настройки: почему Вселенная не создана для нас». В 2000 г. он разместил в Интернете простейший вариант симуляции других вселенных – программу MonkeyGod («Обезьяний бог»), вычисляющую, допускают жизнь случайно выбранные значения констант во вселенной или нет. Программа позволяет вручную выбрать любые значения массы протона и электрона, а также констант сильного и электромагнитного взаимодействия, и узнать, какие параметры будут у атомов, звёзд и планет в такой вселенной. Оказалось, что примерно в половине таких случайно настроенных вселенных время жизни звёзд превышает миллиард лет, а числа Вейля и Дирака примерно в 5% случаев совпадают по порядку величины. То есть диапазон совместимых с жизнью параметров намного больше, чем кажется на первый взгляд. Хотя по отдельности менять фундаментальные постоянные довольно опасно, при их совместном изменении могут получаться вполне пригодные для жизни миры.
За последние годы вышло несколько исследований, подтверждающих позицию Стенджера. Так, в отчёте «Степень тонкой настройки в нашей вселенной – и других», подготовленном в 2019 г. группой астрофизика Фреда Адамса для Института фундаментальных вопросов FQXi, приводятся убедительные свидетельства, что большинство констант можно изменять в очень широких диапазонах – на несколько порядков. Авторы отсчёта сравнивают эти диапазоны с настройкой частот радиоприёмника, необходимой для захвата радиостанции – 1:100 для AM-диапазона (535-1605 кГц) и 1:500 для FM-диапазона (88-108 МГц), и приходят к выводу, что «настройка, необходимая для того, чтобы некоторые из этих физических параметров дали начало жизни, оказывается менее точной, чем настройка, необходимая для захвата станции на вашем радио».
«Звёзды более надежны, чем думает большинство людей: диапазон фундаментальных констант, которые позволяют работать звёздам, огромен. Звёзды существуют, в то время как тонкая структура и гравитационные константы изменяются на много порядков величины. Скорость ядерной реакции может изменяться в 1021 раз, и звёзды всё равно будут функционировать. Можно полностью устранить слабое взаимодействие, сделать дейтерий нестабильным или сделать дипротоны стабильными, и звёзды всё равно будут светить. И не только звёзды продолжат работать как стабильные ядерно-горящие сущности, их выходная мощность, температуры поверхности и время жизни соизмеримы со значениями, которые считаются подходящими для обитаемости»
«…несмотря на свои биофильные свойства, наша вселенная не полностью оптимизирована для появления жизни. Можно легко представить себе более благоприятные вселенные…
Возможные улучшенные космические свойства включают большую первичную амплитуду флуктуации Q, большее отношение барионов к фотонам η, меньшую постоянную тонкой структуры α, стабильный бериллий-8 и меньшую темную энергию (меньшее ρΛ). Такие изменения могут привести к большему количеству галактик, звёзд и потенциально обитаемых планет, которые предоставляют больше возможностей для биологического развития. Вселенная удивительно устойчива к изменениям своих фундаментальных и космологических параметров, независимо от того, реализуются ли такие изменения в других областях пространства-времени или являются просто мысленными по своей природе».
Что следует из этого отсчёта? Во-первых, настройка не такая тонкая, как её представляют. Во-вторых, некоторые константы взаимосвязаны, и при их синхронной настройке диапазон значений становится ещё больше. В-третьих, ни один учёный и ни один суперкомпьютер не рассчитают все потенциальные возможности для образования сложных структур, которые могли бы возникнуть при альтернативных значениях констант – неизвестные нам физические и химические процессы. Смоделировать среду с другими физическими законами – сверхсложная, а может и вовсе невычислимая задача. В принципе существуют программы, позволяющие моделировать на суперкомпьютере вселенные с разными физическими характеристиками. Например, есть проект UniverseMachine, разработанный астрономом Питером Бехрузи и его группой из обсерватории Стюарда в Университете Аризоны. Исследовательская группа сгенерировала более 8 миллионов вселенных и не менее 9,6*1013 галактик, но симуляция ограничена крупномасштабной структурой вселенных и вариацией только одного параметра – плотности тёмной материи. Создание более детальных моделей вселенных с возможностью настройки всех физических постоянных пока не представляется возможным.
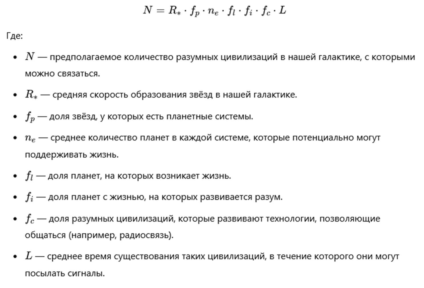
Наконец, мы не знаем, существуют ли в нашей Вселенной другие формы жизни и разума, и если да, то насколько они распространены. В уравнении Дрейка, позволяющей рассчитать количество внеземных цивилизаций, с которыми у нас есть шанс вступить в контакт, слишком много неизвестных переменных: доля пригодных для жизни планет, на которых жизнь зародилась, доля обитаемых планет, где появилась разумная жизнь, среднее время существования цивилизации, способной вступить в контакт, и т.д. Мы занимаемся поисками жизни, похожей на нашу, в основе которой – углерод и включающие его органические соединения. Но такой подход обоснованно критикуют как «углеродный шовинизм»: хотя углерод и чемпион среди элементов по образованию ковалентных химических связей, вполне можно представить себе биохимию на основе химически более активного кремния. Мы даже не знаем, возможна ли жизнь с другим генетическим кодом, с другой молекулой-репликатором, с другим растворителем вместо воды и т.д. Теоретически разумная жизнь может существовать в самых экстремальных формах, например, обрабатывать информацию перемещением нейтронов на поверхности нейтронной звезды, как в научно-фантастическом романе Роберта Форварда «Яйцо дракона» (Dragon’s Egg).
Но даже если ограничивать область пригодных для жизни сред планетами, похожими на Землю, можно показать, что некоторые комбинации значений фундаментальных констант или космологических параметров дают на выходе вселенные, более благоприятные для развития жизни, чем наша. Например, трудно отрицать, что вероятность появления жизни повышается с увеличением количества звёзд во вселенной: чем больше звёзд – тем больше планет. Недавние расчёты Даниэля Сорини показали, что наша вселенная не оптимальна с точки зрения скорости звёздообразования. Эта величина напрямую зависит от значения космологической константы. Учёные смоделировали миры с разными значениями космологической константы и пришли к выводу, что максимальная доля барионного вещества (28%) преобразуется в звёзды при её значении в 10 раз меньшем, чем в нашей вселенной (23%). Но если считать все её значения равновероятными, вероятность, что она окажется равной или меньше наблюдаемого значения, составляет всего 0,5%, тогда как в большинстве миров она будет превышать это значение в 30 и больше раз, значительно уменьшая звёздообразование. То есть нам повезло, что в нашей вселенной достаточное количество звёзд, но их могло бы быть ещё больше.
Также нельзя не упомянуть о последних исследованиях коллаборации Dark Energy Spectroscopic Instrument (DESI), которые говорят о том, что тёмная энергия может оказаться вовсе не константой. Хотя данных пока недостаточно, распределение 40 миллионов галактик свидетельствует в пользу альтернативной модели тёмной энергии, называемой «квинтэссенцией». Если в стандартной космологической модели плотность энергии вакуума постоянна, то гипотеза квинтэссенции предполагает, что она может меняться со временем – нарастать или убывать. Так вот, измерения барионных акустических колебаний показали, что ускоренное расширение вселенной постепенно ослабевает, то есть плотность тёмной энергии уменьшается. Это отчасти решает проблему космологической постоянной или «вакуумную катастрофу».
Как однажды сказал Ричард Фейнман, «…со мною ночью случилась поразительная вещь. Я видел во сне машину с номером ARW 357. Какова вероятность увидеть именно этой ночью из множества миллионов номеров машин именно этот номер? Поразительно!»
Здесь мистер Фейнман, кажется, немного шутит, поскольку константы всё же не полностью случайные, но и не тонко настроенные. Поэтому мы продолжим поиски объяснения уже не тонкой, а скорее «толстой» настройки, допускающей вариации в широком диапазоне.
Сильный и слабый антропный принцип
Идея тонкой настройки Вселенной имеет давние корни, но активное её обсуждение учёными, философами и теологами ведётся с начала 70-х гг. Одним из первых предложенных тогда объяснений стал антропный принцип. Это философская позиция, согласно которой законы природы и фундаментальные константы, определяющие структуру и свойства Вселенной, зависят от факта нашего существования. Или, если посмотреть с другой стороны, научное наблюдение Вселенной было бы невозможным, если бы законы Вселенной были несовместимы с развитием разумной жизни. Впервые подобную мысль высказали в середине 50-х гг. советские учёные Абрам Зельманов и Григорий Идлис. Сам термин «антропный принцип» предложил в 1973 г. на съезде Международного астрономического союза, посвящённом 500-летию со дня рождения Коперника, австралийский физик Брэндон Картер. Его целью было показать, при анализе результатов наблюдений необходимо учитывать особенности нашего местоположения во Вселенной. Ведь случайно выбранная точка во Вселенной с наибольшей вероятностью окажется межгалактическим пространством с плотностью газа несколько атомов на кубометр, а случайно выбранный космический объект – астероидом или кометой на орбите красного карлика или звезды-гиганта, не способных поддерживать существование жизни. Большая часть Вселенной совершенно непригодна для жизни, так что место нашего обитания далеко не рядовое.
В астрономии есть понятие «зона Златовласки», или зона обитаемости – область звёздной системы, где планеты имеют условия на поверхности, близкие к условиям на Земле, в первую очередь температуру и давление, обеспечивающие существование воды в жидкой фазе. Нетрудно посчитать, что жизнь на Земле может существовать лишь при значениях массы Солнца от 1,6*1030 до 2,4 1030 кг, иначе климат Земли был бы холоднее, чем на Марсе, или жарче, чем на Венере. Фактическая масса Солнца (2*1030 кг) попадает в этот интервал значений отнюдь не случайно, учитывая, что массы звёзд занимают диапазон от 1029 до 1032 кг. Просто на орбите голубых гигантов или красных карликов вероятность зарождения жизни намного ниже. Кажущееся совпадение объясняется существованием множества планетных систем и фактором отбора – наша планета должна быть пригодной для жизни. Впрочем, Земля на протяжении своей истории находилась в состояниях, которые трудно назвать благоприятными для жизни – от раскалённого вулканического шара времён поздней тяжёлой бомбардировки до полностью замёрзшей «Земли-снежка» криогенового периода. А через миллиард лет Земля выйдет из зоны обитаемости из-за увеличения светимости Солнца. Тем не менее, наша планета оставалась в этой зоне достаточно времени, чтобы жизнь эволюционировала и дала начало разуму.
Брендон Картер выделил в своём докладе два варианта формулировки антропного принципа: слабый и сильный. Слабый антропный принцип звучит так: «наше положение во вселенной является привилегированным в той степени, в которой оно совместимо с нашим существованием в качестве наблюдателей». Или, в альтернативной формулировке Юргена Шмидхубера, условная вероятность оказаться во вселенной, совместимой с вашим существованием, всегда равна 1. То есть мы наблюдаем Вселенную именно с такими значениями фундаментальных констант, потому что во вселенной с другими их значениями нас бы просто не было. Здесь тонкая настройка является только кажущейся, результатом ошибки выжившего. В самом деле, у нас есть данные об одной Вселенной, где разумная жизнь «выжила», но нет данных о других вселенных, где она не могла появиться. Только во вселенных с разумными наблюдателями может возникнуть вопрос, почему константы кажутся «тонко настроенными». Большинство учёных принимают слабый антропный принцип без оговорок, хотя некоторые считают его самоочевидной тривиальной банальностью, не заслуживающей внимания серьёзной науки. В любом случае почти все согласны, что к «антропным» аргументам следует прибегать только в особых случаях, когда другие объяснения исчерпаны.
Сильный антропный принцип, согласно Картеру, звучит так: «Вселенная (и, следовательно, фундаментальные параметры, от которых она зависит) должна быть такой, чтобы допускать создание наблюдателей внутри неё на каком-то этапе». Иначе говоря, характеристики Вселенной настроены именно так, чтобы в какой-то момент её истории появилась разумная жизнь. В этой формулировке нет никаких указаний на сверхъестественное происхождение Вселенной или телеологию, однако в монографии Джона Барроу и Фрэнка Типлера (1986) приводятся и более радикальные версии сильного антропного принципа, например «существует одна возможная Вселенная, спроектированная с целью создания и поддержания наблюдателей» или даже «наблюдатели необходимы для обретения Вселенной бытия». Последняя фраза, называемая антропным принципом участия, принадлежит Джону Уилеру, автору гипотезы «всё из бита». В 1979 г. он поднял странный вопрос: «Порождая на некотором этапе своего существования наблюдателей-участников, не приобретает ли в свою очередь Вселенная посредством их наблюдений ту осязаемость, которую мы называем реальностью?» и «не замешан ли человек в проектировании Вселенной более радикальным образом, чем мы это себе представляем?» Получается, что существование Вселенной в прошлом объясняется ее свойствами, которые проявятся только в будущем. Но это приводит к солипсизму, ретропричинности, последнему четвергизму и прочим неразумным объяснениям, которые мы уже неоднократно разбирали.
Другие варианты сильного антропного принципа – это разумный замысел и гипотеза симуляции. Рассмотрим их подробнее.
Разумный замысел
До сих пор самая популярная гипотеза, объясняющая тонкую настройку – гипотеза о разумном замысле. Вселенная такая, какая она есть, потому что она создана Творцом (Высшим Разумом, Богом), и наше существование, по-видимому, тоже входило в его планы. Именно он настроил фундаментальные константы и начальные условия Большого взрыва так, чтобы Вселенная могла эволюционировать и создавать всё более сложные структуры вплоть до человеческого разума. В такой формулировке сильный антропный принцип совместим с религиозными доктринами о творении или по крайней мере не противоречит им, поэтому его часто берут в качестве аргумента креационисты и сторонники «разумной веры». В основном речь идёт о теистических эволюционистах, признающих, что Вселенная образовалась в результате Большого взрыва 13,8 млрд лет назад, а человек появился путём дарвиновской эволюции. Для младоземельных креационистов, убеждённых, что Бог сотворил мир 6000 лет назад искусственно состаренным, тонкая настройка едва ли может служить подтверждением их теории, поскольку эта теория согласуется с любым фактическим состоянием вселенной и любыми значениями физических констант.

Современным христианским апологетам приходится прибегать к изощрённым логическим спекуляциям, чтобы доказать существование Бога. Так, философ Уильям Крейг усовершенствовал каламический аргумент в пользу бытия Бога, представив его в виде классического силлогизма:
-
Всё, что начинает существовать, имеет причину своего существования.
-
Вселенная начала существовать.
-
Следовательно, Вселенная имеет причину своего существования.
Далее Крейг отрицает существование актуальных бесконечностей и приводит список свойств, какой должна быть первопричина:
-
Беспричинной, иначе возник бы бесконечный регресс причин.
-
Вневременной (следовательно, неизменной), внепространственной, нематериальной и чрезвычайно мощной, способной создать пространство-время и его содержимое из ничего.
-
Конкретной, поскольку абстрактные объекты вроде чисел или невоплощённых умов причинно бесплодны.
-
Личностной, обладающей недетерминированным намеренным действием (свободной волей или агентностью) в создании Вселенной из вневременного состояния (без предшествующих определяющих условий), поскольку никакое научное объяснение не может дать причинного объяснения происхождения вселенной
-
Единичной, согласно бритве Оккама, при отсутствии веских оснований верить в существование более чем одной беспричинной причины.
В результате Крейг приходит к заключению:
«Если у вселенной есть причина, то существует беспричинный, личностный Творец вселенной – вневселенский, безначальный, неизменный, нематериальный, вневременный (вечный), внепространственный (вездесущий) и чрезвычайно могущественный (всемогущий)».
Дополнением к этому дедуктивному выводу служит индуктивный аргумент Ричарда Суинбёрна, основанный на байесовской вероятности и «на метафизической интуиции, что что-то не может возникнуть из ничего»:
«Есть реальная возможность того, что если Бог существует, Он создаст что-то вроде конечной и сложной вселенной. Очень маловероятно, что вселенная могла бы существовать беспричинно, но гораздо более вероятно, что Бог может существовать беспричинно. Существование вселенной … можно объяснить, если мы предположим, что она сотворена Богом»
На самом деле у Вселенной есть физическая причина или перводвигатель – это вакуумные флуктуации скалярного поля инфлатона, о которых мы рассказывали в статье «Правда и мифы о Большом взрыве». Существование флуктуаций вакуума экспериментально подтверждается эффектом Казимира и лэмбовским сдвигом уровней атома водорода, а примерами скалярного поля являются поле Хиггса и тёмная энергия, отвечающая за ускоренное расширение Вселенной. Сам Уильям Крейг утверждает, что квантовое состояние вакуума, содержащее измеримую энергию, не может быть охарактеризовано как ничто, поэтому явления, возникающие из квантового вакуума, не могут считаться беспричинными.
«Виртуальные частицы не возникают буквально спонтанно из ничего. Скорее, энергия, запертая в вакууме, спонтанно флуктуирует таким образом, чтобы превратиться в исчезающие частицы, которые почти сразу же возвращаются в вакуум».
Космолог Александр Виленкин также утверждает, что «отсутствие пространства, времени и материи … настолько близко к ничто, насколько это возможно», но всё же не может быть по-настоящему определено как «ничто», учитывая, что в нём всё ещё присутствуют законы физики. Но это просто отодвигает проблему на ещё один шаг назад, заставляя искать причину не наблюдаемой вселенной, а породившего её скалярного поля или самих законов физики, допускающих её существование. А энергия вакуума, мультивселенная или законы физики вполне могут существовать вечно, не имея причины – тем более, если они допускают разные значения физических констант.

Некоторые теологи буквально представляют физические константы как большое количество циферблатов, которые должны быть настроены в чрезвычайно узких пределах, чтобы жизнь была возможна в нашей вселенной. Разумеется, никакого «пульта управления Вселенной» не существует, и законы физики не записаны на небесной сфере – они являются контрфактуалами, или своего рода элементарными логическими вентилями, определяющими, какие операции во Вселенной возможны, а какие нет. Обычно сторонники разумного замысла отрицают существование мультивселенной, поскольку о ней ничего не говорится в священных писаниях, да и зачем Творцу понадобилось бы создавать множество необитаемых миров? Однако идея тонкой настройки не имеет смысла без отсылки к другим вселенным – хотя бы воображаемым. Все вышеперечисленные вариации констант начинаются с сослагательного оборота «если бы», т.е. являются контрфактическими: мы не узнаем, действительно ли наша вселенная «тонко настроена», пока не рассмотрим другие значения констант или другие законы физики.
Думаю, верующим не понравится, если я начну рассматривать Творца как универсальную машину Тьюринга, но фактически любой известный нам разум именно ею и является. В реальном мире творение – это всегда многоступенчатый накопительный процесс вариации и отбора, будь то выработка биологических адаптаций в ходе дарвиновской эволюции или создание новых научных теорий как результат творческого . И то, и другое по сути является вычислением – обработкой информации по заданному алгоритму. А разумный замысел – это единственный акт отбора, выполненный сверхестественным существом. Он усложняет проблему тонкой настройки необходимостью объяснения тонкой настройки самого Творца – каким образом Бог мгновенно осуществил вычисление, на которое вселенной потребовалось бы 13,8 млрд лет пошаговой эволюции, и узнал, что именно такие значения констант приведут к разумной жизни. Такое вычисление называется сверхтьюринговым, или гипервычислением с оракулом, и оно невозможно в нашей вселенной. Даже если считать Творца вечным, избегая вопроса о том, кто его сотворил, креационизм не объясняет, как устроен разум Творца (оракул) и каков механизм творения из ничего. Он просто помещает происхождение знания в область необъяснимого, прикрываясь универсальной формулой «пути Господни неисповедимы».
В 2006 г. математик Майкл Икеда и астроном Уильям Джефферис в статье «Антропный принцип не поддерживает сверхъестественность» математически доказали, что тонкая настройка является скорее аргументом против теории разумного замысла и поддержания жизни. Учёные сравнили байесовские вероятности существования разумного Творца при условии тонкой настройки и без такового, и пришли к выводу, что в случае, когда законы физики благоприятны для существования жизни, вероятность вмешательства в эти процессы Творца ниже, чем в случае произвольных законов природы, при которых жизнь всё же существует – просто потому, что в первом случае во вмешательстве Творца меньше необходимости. Таким образом, теорема Икеды-Джеффериса формализует логический аргумент Джона Стюарта Милля об отсутствии необходимости Творцу сначала предопределять историю мира разумным замыслом, а потом активно вмешиваться в процесс эволюции. Аналогичное следствие имеет «теорема о деизме» математика Дэвида Вулперта, доказавшего, что всезнающая «машина вывода», подобная демону Лапласа, могла взаимодействовать с нашей вселенной лишь однажды – например, в момент творения.
Так значит, тонкая настройка склоняет чашу весов в сторону деизма? Но почему она является доказательством существования именно христианского или мусульманского Бога? Почему создателем и настройщиком Вселенной – необходимым существом – обязательно должен быть Бог? Учитывая, что единственным известным нам на сегодня разумом является человеческий разум, с точки зрения науки гораздо более вероятно, что автором разумного замысла был именно он или подобная ему форма жизни. То есть наша вселенная создана программистами или учёными в лаборатории, которые всего лишь настроили физические константы и больше в её эволюции не участвовали. Возможно, в будущем технологии позволят и нам создавать дочерние вселенные, предварительно определяя значения фундаментальных констант. Инфляционная космология это вполне допускает. Но такие вселенные не будут идеальными. Скорее всего, потребуется множество попыток, чтобы создать вселенную, пригодную для жизни. А Богу, если он действительно всемогущий и всезнающий, хватило бы и одной попытки. Тогда главный вопрос в том, идеальна ли наша Вселенная для разумной жизни?
Здесь мы не будем оригинальничать и снова процитируем Виктора Стенджера:
«…необъятность, красота и многокомпонентность структуры, которую мы наблюдаем невооруженным глазом и при помощи телескопов, создают ложное впечатление, что космос очень сложно организован, а значит, является результатом в высшей степени замысловатого плана. На самом деле Вселенная в целом довольно проста и организована по большей части случайным образом. Из 99,5 % невидимой и не имеющей четкой организации массы Вселенной 69 % темной энергии не входят ни в какие структуры, а 26 % темной материи не определены столь точно, как видимые объекты, которые она окружает. Более того, численно во Вселенной преобладают фотоны и нейтрино, количество которых в миллиард раз больше, чем атомов. При этом примерно одна из 100 000 этих частиц движется совершенно случайным образом. Наша Вселенная отнюдь не похожа на проект высшего бесконечно разумного существа, скорее она выглядит как сумма вероятностей»
Заодно приведём ряд стандартных аргументов в пользу того, что наш мир далеко не идеален:
-
Вселенная слишком избыточна, для существования жизни не нужно такого количества вещества (в образовании звёзд участвует только 3% газопылевых облаков), астрономических объектов (100 млрд галактик, в каждой из них 100 млрд звёзд и примерно столько же планет), тёмной материи (её в четыре раза больше, чем обычной материи), элементарных частиц (например, 2-го и 3-го поколений фермионов, нейтрино) и пустого пространства;
-
во Вселенной очень мало мест, пригодных для жизни – планет земного типа, имеющих определённый химический состав (наличие достаточного количества воды, углерода, кислорода, кремния и т.д.), расположенных в зонах обитаемости около звёзд солнечного типа;
-
в то же время есть много мест, где жизнь потенциально может зародиться, но довольно быстро будет уничтожена (большинство звёзд – красные карлики, которым свойственны непредсказуемые вспышки опасной для жизни радиации, большинство планет имеют нестабильные орбиты, что приводит к их столкновениям или выбросу за пределы системы, и т.д.);
-
даже на Земле жизнь не менее пяти раз оказывалась на грани исчезновения из-за угроз из космоса (астероиды, кометы, взрывы сверхновых) и природных катастроф (вулканическая активность, резкие перемены климата, изменение химического состава атмосферы), а нынешнее глобальное потепление, угроза ядерной войны и другие антропогенные факторы – вполне реальные причины для вымирания нашего вида;
-
даже в спокойное время бОльшая часть поверхности Земли непригодна для жизни человека (океаны, пустыни, горы, ледники); и даже в «идеальных» для нас природных условиях есть множество факторов, угрожающих существованию нашего вида (вирусы, бактерии, паразиты, хищники, нехватка пищевых ресурсов и т.д.).

Всё это свидетельствует о том, что не мир спроектирован для человека, а человек в ходе эволюции адаптировался к тем далеко не самым благоприятным для жизни условиям, которые сложились на Земле за 4,5 млрд. лет её существования. Конечно, борьбу за выживание тоже можно считать частью разумного замысла, но с таким же успехом в планы Творца может входить и уничтожение всего живого (например, Всемирный потоп) для последующего его воссоздания в более совершенном виде. Тогда проблема тонкой настройки снимается, но возникают сомнения в благосклонности по отношению к нам самого Творца и в его всемилостивой божественной природе. Здесь следует вспомнить фразу Эйнштейна «Бог изощрён, но не злонамерен», сказанную в несколько ином контексте. Поэтому гораздо более вероятно, что Вселенную сотворил не добрый авраамический Бог, а какой-нибудь языческий божок, дьявол, Летающий Макаронный Монстр или учёный-экспериментатор из вселенной уровнем выше. А ещё вероятнее, что Вселенная образовалась сама по себе в результате инфляции, а жизнь и разум – продукты универсальных физических законов.
Мультивселенная
Мультивселенная (Multiverse) – идея о том, что наша наблюдаемая вселенная не единственная. По сути это игра слов, так как само понятие «Вселенная» (Universe) уже включает в себя всё, что существует, и формально должно употребляться только в единственном числе. Но мы достоверно не знаем, есть ли что-то за пределами нашей Метагалактики, поэтому она для нас и является наблюдаемой Вселенной, а за горизонтом будут уже другие вселенные. Гипотеза об их существовании объясняет тонкую настройку с помощью простой логики. Мы живём на планете Земля, которая пригодна для жизни. Никто не спрашивает, почему она «тонко настроена», ведь это и так очевидно: в нашей галактике порядка 100 млрд. звёзд и как минимум столько же планет; есть планеты с твёрдой поверхностью; некоторые из них расположены в «зоне обитаемости», где температура позволяет воде находиться в жидком состоянии; часть из этих планет имеют нужный химический состав для образования органических молекул и т.д. То есть на Земле просто совпали все условия, необходимые для зарождения жизни, а на других планетах Солнечной системы таких условий нет, и жизни там тоже нет. По аналогии с этим можно ответить на вопрос: почему наша Вселенная пригодна для жизни? Потому что есть много вселенных с разными условиями, и некоторые из них пригодны для жизни.

По той же логике можно заключить, что наша вселенная не идеальна для жизни. Рене Хеллер и Джон Армстронг доказывают существование сверхобитаемых экзопланет, которые подходят для жизни лучше, чем Земля, и которых может быть даже больше, чем землеподобных экзопланет. Также возможны сверхобитаемые звёздые системы. Например, Шон Рэймонд смоделировал Максимально Уплотнённую систему с 416 планетами в зоне обитаемости. Аналогично могут быть и сверхобитаемые вселенные, подходящие для жизни лучше, чем наша вселенная. Более типичные вселенные, например те, которые моложе нашей, почти одинаково пригодны для обитаемости и при этом гораздо более многочисленны.
«Мультивселенная предлагает очень простое и совершенно естественное решение проблемы точной настройки. Пусть наша Вселенная — лишь одна из неограниченного количества отдельных вселенных, которые простираются на неограниченные расстояния во всех направлениях и на неограниченное время в прошлое и в будущее. В таком случае нам просто случилось жить в такой Вселенной, которая подходит для нашего типа жизни. Не наша конкретная Вселенная точно настроена под нас, а мы точно настроены под неё» (Виктор Стенджер)
Как вы знаете из статьи «Иерархия мультивселенных», мультивселенные бывают разными. В контексте объяснения тонкой настройки нас интересует в основном инфляционная мультивселенная II уровня по классификации Макса Тегмарка – множество миров с разными значениями физических констант. Квантовая мультивселенная III уровня, предсказанная многомировой интерпретацией Эверетта, и эквивалентная ей мультивселенная I уровня, состоящая из миров за нашим космологическим горизонтом, к тонкой настройке отношения не имеют, поскольку в этих мирах различаются только начальные условия, а законы физики работают одни и те же. Но можно принять гипотезу математической вселенной Макса Тегмарка и просто сказать, что существуют все математически возможные миры – мультивселенная IV уровня. Как пишет Александр Виленкин,
«в случае успеха эта программа полностью вывела бы Творца за рамки картины мира. Инфляция оставляет ему лишь работу по заданию начальных условий в момент Большого взрыва, квантовая космология снимаете него бремя создания пространства, времени и запуска инфляции, а теперь его изгоняют и из последнего прибежища — выбора фундаментальной теории».
Однако формула «слабый антропный принцип + мультивселенная» решает проблему тонкой настройки подозрительно легко. Это больше похоже на уклонение от проблемы.
«…есть гипотеза, что эта вселенная не уникальна, но что существуют все возможные вселенные, и мы, что неудивительно, находимся в той, которая содержит жизнь. Но это отговорка, которая избавляет от попытки что-либо объяснить. И без гипотезы множественных вселенных наблюдение, что если бы жизнь не возникла, нас бы здесь не было, не имеет значения. Человек не показывает, что что-то не требует объяснения, указывая на то, что это условие его существования. Если я прошу объяснить тот факт, что давление воздуха в трансконтинентальном самолете близко к давлению на уровне моря, то не будет ответом указать, что если бы это было не так, я бы умер» (Томас Нагель, "Разум и космос")
Критики мультивселенной говорят, что в плане фальсифицируемости эта гипотеза ничем не лучше сверхъестественного Творца, ведь никто не видел ни Бога, ни другие вселенные. Однако мультивселенная является прямым следствием других теорий – квантовой механики и теории инфляции. В первой она предстаёт в виде универсальной волновой функции, если отбросить метафизический постулат о коллапсе. Во второй она имеет вид швейцарского сыра с дырками, в котором хаотически надуваются пузыри новых вселенных, а пространство между ними экспоненциально расширяется. Даже если интерпретацию Эверетта и вечную инфляцию Линде не получится проверить экспериментально, это по крайней мере математически формализованные трудноварьируемые теории, объясняющие целый ряд наблюдаемых экспериментальных фактов. Но у гипотезы мультивселенной есть более серьёзная проблема, чем её нефальсифицируемость.
Проблема меры, или что не так с антропным принципом
Антропный принцип – это критерий отбора в мультивселенной, предполагающий существование миров, где фундаментальные константы принимают другие значения. Но одного антропного принципа недостаточно для объяснения тонкой настройки, как в своё время показал астрофизик Дэннис Сиама. Если взять только одну константу и рассмотреть диапазон её значений, при которых возможно существование разумной жизни, то наше значение, скорее всего, окажется ближе к середине этого диапазона. Но если взять сразу несколько констант, предсказание меняется на прямо противоположное. Да, маловероятно, что любая из констант окажется у края своей области значений, но чем констант больше, тем более вероятно, что по крайней мере одна из них там будет. Это хорошо видно на иллюстрации, где число констант соответствует числу пространственных измерений, а понятие «у края» определяется как «не далее чем в 10% от края по отношению ко всей области значений». По мере роста числа размерностей всё больше значений окажутся «у края», и в случае с сотней измерений их будет уже 99,9999999%! Следовательно, чем больше констант, тем ближе типичная вселенная с разумной жизнью к тому, что разумной жизни в ней нет.

В общем-то антропный принцип в версии Сиамы хорошо объясняет парадокс Ферми об отсутствии признаков внеземной жизни. Учитывая, что физические константы в нашей Вселенной едва ли могут привести к появлению разума, то неудивительно, что это произошло лишь однажды на планете Земля. Конечно, можно предположить, что в других вселенных жизни нет вообще, а значит, наша вселенная всё-таки тонко настроена. Но Дэвид Дойч в своей книге «Начало бесконечности», используя антропную аргументацию, приходит к противоположному выводу: в любой вселенной с любыми значениями констант вероятность существования разумной жизни не равна нулю. Опираясь на гипотезу математической вселенной Макса Тегмарка, он предполагает, что логически возможных законов физики и фундаментальных констант бесконечно много, и все они так или иначе реализуются в параллельных вселенных. Но тогда большинство таких вселенных будут кардинально отличаться от нашей, например, содержать один лишь больцмановский
Среди всех логически возможных сущностей лишь немногие обладают свойством саморефлексии, т.е. способны познавать себя. Тот факт, что законы физики объяснимы и вычислимы человеческим разумом, уже является свидетельством тонкой настройки и не может быть следствием случайного самозарождения. Во вселенной, где верны только неразумные объяснения, физика непознаваема, и нет никаких научных инструментов, больцмановский
Кроме того, как отмечает Дэвид Дойч, антропные аргументы могут обойтись и без альтернативных законов физики. Все математические функции, которые используются в физике, принадлежат относительно узкому классу аналитических функций. Если аналитическая функция не равна нулю хотя бы в одной точке, то во всей области определения она может проходить через ноль только в изолированных точках, т.е. в абсолютном большинстве точек она ненулевая. Это правило применимо и к условной функции вероятности существования наблюдателей, зависящей от физических констант. Единственное, что нам достоверно о ней известно – она не равна нулю как минимум для одного набора значений констант (нашего). А значит, она не равна нулю практически для любых значений, даже если в большинстве вселенных вероятность появления наблюдателей невообразимо мала. Отсюда следует, что практически для любых констант в нашей Вселенной наблюдателей должно быть бесконечно много, поскольку альтернативных версий вселенной с такими константами тоже бесконечно много, и в каждой из них есть наблюдатели. Получается, что антропное объяснение тонкой настройки отменяет само себя: наблюдатели существуют независимо от того, есть тонкая настройка или нет.
Несостоятельность антропного принципа так или иначе сводится к проблеме меры в космологии. Поскольку все фундаментальные константы являются иррациональными числами, их можно варьировать бесконечно. Но дело в том, что существует бесконечно много порядков бесконечности, как доказал математик Георг Кантор с помощью диагонального метода. Обычно физики используют только один или два из них: бесконечность натуральных чисел и бесконечность континуума. Эти бесконечности не равны. Бесконечность, которую можно поставить во взаимно однозначное соответствие с последовательностью натуральных чисел, является бесконечным счётным множеством. Все его элементы можно пронумеровать, и в принципе до каждого элемента можно дойти, если считать их в некотором подходящем порядке. А континуум – бесконечное несчётное множество. Он вмещает на конечном отрезке бесконечное количество точек, и, если каждой точке поставить в соответствие натуральное число, на отрезке между точками 0 и 1 снова поместится бесконечность точек, соответствующая бесконечности дробных чисел между 0 и 1. Бесконечное множество порядков бесконечности тоже несчётное: каждый из этих порядков слишком велик, чтобы его можно было поставить во взаимно однозначное соответствие с более низкими порядками.
Бесконечные множества обладают необычными свойствами, которые противоречат нашим интуитивным представлениям о «типичном» и «нетипичном», «вероятном» и «невероятном», «среднем», «редком» и «частом». Мы точно знаем, что половина натуральных чисел нечётна, а половина – чётна, поэтому делаем вывод, что в бесконечном множестве чётные и нечётные числа будут встречаться одинаково часто. Но интуитивное понятие доли элементов к бесконечным множествам неприменимо. Можно выполнить перестановку, в результате которой нечётные числа будут встречаться в два раза реже, чем чётные, или выпадать один раз на миллион, или в любой другой пропорции:

Теперь возьмём бесконечное несчётное множество вселенных с одними и теми же законами физики, различающихся значением конкретной физической константы – D. Антропный принцип предполагает, что в каких-то вселенных возможно существование разумных наблюдателей, измеряющих ту самую константу, а в других они никогда не появляются. Пронумеруем вселенные так, что все те, где наблюдатели есть, будут чётными, а те, где их нет – нечётными. Но это не значит, что наблюдатели есть в половине вселенных. В бесконечном несчётном множестве количество как чётных, так и нечётных чисел останется бесконечным, даже если мы сгруппируем числа так, что нечётное будет не каждым вторым, а каждым третьим или каждым триллионным. Можно пометить вселенные так, что наблюдатели будут в каждой третьей или каждой триллионной. То есть является ли наличие наблюдателей правилом или исключением, зависит от выбранного нами способа пометки вселенных. Следовательно, с антропным объяснением тонкой настройки что-то не так. Антропная аргументация сама по себе не может ничего предсказать, поэтому её нельзя считать научным объяснением.
Гипотеза мультивселенной тоже не имеет объяснительной и предсказательной силы, если не ввести меру – особое правило назначения «веса» разным типам вселенных. В противном случае где-то в мультивселенной происходит всё, что может произойти, и любое потенциальное наблюдение согласуется с теорией. Как пишет Дэвид Дойч в «Структуре реальности»,
«там, где есть бесконечно много одинаковых копий наблюдателя (например, во множественных вселенных), вероятность и пропорции имеют смысл, только если вся эта совокупность имеет структуру, подчиняющуюся законам физики, наделяющим её смыслом. У простой бесконечной последовательности вселенных подобной структуры нет, а значит, для объяснения кажущейся «тонкой настройки» физических констант одних только антропных рассуждений недостаточно».
«…бесконечное множество вселенных с различными значениями [константы] D – уже не просто множество. Это единая физическая сущность, мультивселенная с внутренними взаимодействиями, связывающими различные её части между собой и тем самым придающими уникальный смысл, называемый мерой, пропорциям и средним, взятым по разным вселенным».
«Ни одна из основанных на антропном принципе теорий, которые были предложены для решения задачи тонкой настройки, такой меры не даёт… Но есть в физике одна теория, которая уже описывает мультивселенную исходя из независимых соображений. Во всех её вселенных одни и те же физические константы, а взаимодействия этих вселенных не подразумевают путешествия из одной в другую или измерений одной из другой. Наконец, эта теория даёт меру для вселенных. Это квантовая теория [в интерпретации Эверетта]…».
Таким образом, любая теория, включающая в себя антропный аргумент, должна предоставить меру в бесконечном множестве вселенных. Пока такую меру даёт только интерпретация Эверетта, описывающая мультивселенную III уровня. Ни в космологической теории пространственно бесконечной Вселенной (мультивселенной I уровня), ни тем более в мультивселенных II и IV уровней такой меры нет. Можно вслед за Максом Тегмарком постулировать, что все возможные законы физики реализуются в Мультивселенной IV уровня (Конечном Ансамбле), и попытаться объяснить те, которые мы наблюдаем, как результат отбора. Но если это бесконечное несчётное множество, к нему применимо всё, что мы говорили об инфляционной мультивселенной: в одном и том же множестве вселенных может быть много наблюдателей, если вести измерения согласно одному набору законов физики, и их там может практически не быть при измерениях по другим законам, т.е. одна и та же последовательность событий может быть конечной или бесконечной в зависимости от законов физики. Только здесь всё гораздо сложнее, поскольку нам трудно даже представить, какими могут быть альтернативные физические законы, не говоря уже о моделировании их на компьютере. Всё, что мы знаем, включая наш
Струнный ландшафт и струнное «болото»
Многие учёные надеются, что проблему тонкой настройки решит будущая «теория всего», которая объединит КТП и ОТО. Возможно, она будет включать некий закон, из которого неизбежно следуют именно те значения констант, которые мы имеем, и они просто не могут быть другими. Но пока наиболее перспективные кандидаты на теорию квантовой гравитации не содержат такой формулы и описывают огромное количество разнообразных вселенных. Например, математический аппарат теории струн и производной от неё М-теории допускает возможность существования большого, но конечного множества вселенных с различными физическими константами и начальными условиями. Разумеется, среди них найдётся и такая вселенная, где значения констант подходят для образования звёзд и зарождения жизни. В 2000 г. Джозеф Полчински и Рафаэль Буссо подсчитали, что дополнительные измерения в пространстве Калаби-Яу могут сворачиваться невероятным количеством способов и порождать порядка 10500 различных состояний вакуума. Это множество назвали ландшафтом теории струн.
Большинство миров в струнном ландшафте необитаемы из-за слишком высокой энергии вакуума (космологической константы), но нам повезло жить в мире с необычайно низким значением этой константы – оно на 120 порядков ниже, чем предсказывает КТП. Проблема в том, что теория струн не объясняет, почему её значение такое низкое. Зато теория вечной хаотической инфляции Андрея Линде допускает реализацию всех её значений в отдельных «пузырях» истинного вакуума, где энергия скалярного поля ложного вакуума скатилась в локальный минимум, конденсировавшись по ходу в частицы материи. Инфляция порождает множество таких вселенных с разными физическими константами. Какие-то из них сразу коллапсируют в сингулярность из-за низкой энергии вакуума, какие-то разрываются на части слишком высокой энергией вакуума, а какие-то остаются стабильными миллиарды лет и являются пригодными для жизни.
Струнный ландшафт инфляционных вселенных можно сравнить с адаптивным ландшафтом в эволюционной биологии. Значение констант в нашей вселенной – это локальный максимум адаптации, достигнутый определённой комбинацией генов в ДНК. Факт «тонкой настройки» вселенной или генов означает, что любые отклонения в значении константы или в последовательности нуклеотидов, приводят к падению в пропасть несовместимости с жизнью. Но это не исключает возможности существования других совместимых с жизнью настроек констант и других локальных максимумов адаптации. Мы не знаем, какие там возможны формы жизни, но чтобы туда попасть, нужно менять значения всех констант вместе, или вносить мутации в разные гены и отбирать среди них нейтральные или полезные. Пропасть между обитаемыми «островами» кажется непреодолимой, однако всегда находятся места, где они соединены «болотом» нейтральных или не сильно вредных мутаций, где жизнь теплится на грани исчезновения. Аналогичное «болото» существует и в мультивселенной.
В 2005 г. струнный теоретик из Гарварда Кумрун Вафа опубликовал статью, в которой предложил очертить границы струнного ландшафта, накладываемые теориями квантовой гравитации. Он вывел простую формулу, определяющую, какие типы вселенных могут существовать, а какие запрещены из-за несовместимости с общими принципами квантовой гравитации. Эта формула оставляет в ландшафте только эффективные теории поля без аномалий и выносит за его пределы математически противоречивые решения, которые Кумрун Вафа называет «болотом» (The Swampland). Интересно, что «болото» намного больше самого ландшафта, и в нём среди прочих оказались вселенные де Ситтера с положительной космологической постоянной, включая нашу вселенную согласно Стандартной космологической модели ЛCDM. Как же так? Всё в порядке, просто формула Вафы предсказывает, что тёмная энергия является квинтэссенцией, убывающей со временем. И это подтверждается наблюдениями DESI, о которых мы писали выше.
Струнное болото напоминает т.н. «трясину Тьюринга» в информатике – множество языков программирования, которые являются полными по Тьюрингу, но обладают крайне примитивными синтаксисом и семантикой. Как правило, это всевозможные эзотерические языки, крайне неудобные для практического пользования из-за трудности написания программ и низкой производительности, но подходящие для доказательства невычислимости некоторых функций, иллюстрации базовых принципов программирования и т.п. задач. В предыдущей статье «Реализм против Теории Пыли» мы доказали с помощью индукции Соломонова, что произвольная упорядоченная строка битов с наибольшей вероятностью является результатом выполнения короткой программы на универсальном языке, чем случайным выводом из множества эзотерических языков (трясины Тьюринга). При измерении алгоритмической вероятности строки решающим фактором является длина самой краткой программы на универсальных языках, а не количество языков или программ, которые могут её вывести. Как мы выяснили в статье «Бесконечные обезьяны, больцмановские мозги и другие чудеса статистической механики», эта закономерность действует и в мультивселенной: например, вероятность возникновения из квантовых флуктуаций вакуума целой вселенной выше, чем вероятность появления больцмановского
Как вы помните из статьи «Меры сложности», эффективная сложность – всегда результат эволюции. Если мы наблюдаем трудноварьируемую, «тонко» или по крайней мере «толсто» настроенную вселенную, это требует объяснения. Возможно, существует механизм отбора в мультивселенной, который делает образование одних миров более вероятным, чем других. Или делает большинство возможных миров нестабильными и необитаемыми, а меньшинство стабильных – обитаемыми. Кроме того, некоторые значения констант могут порождать «странные» миры, где нарушаются законы физики. Например, в коллапсирующих мирах с нулевой космологической постоянной становятся возможными гипервычисления (выполнение бесконечного количества операций за конечное время), в маловероятных мирах Эверетта не соблюдается правило Борна (распределение вероятностей возможных результатов измерений), а в мирах, где постоянная Планка ħ стремится к нулю (классический предел) или скорость света c стремится к бесконечности, нарушается принцип защиты хронологии. На сегодняшний день алгоритм отбора вселенных ещё не обнаружен, но его поиски активно ведутся в рамках теории конструкторов, цифровой физики и других вычислительных моделях.
Так, ученый-компьютерщик Юрген Шмидхубер из Лугано (Швейцария) считает, что если мир создан «Великим программистом», то он скорее всего создаст программу, которая выводит все возможные вселенные, включая совершенно безумные. Такая программа является самой простой из всех, что можно себе представить. В противном случае ей пришлось бы тонко настраивать бесчисленные параметры, чтобы создать именно ту вселенную, в которой мы живём. Однако в ансамбле из миллиардов вселенных пригодные для жизни миры встречаются без особой причины. Макс Тегмарк в рамках своей гипотезы вычислимой вселенной также предположил, что мерой по всем возможным мирам со всеми возможными законами физики может быть алгоритмическая сложность закона, если представить его как компьютерную программу. Но это поднимает другой вопрос: сложность согласно какой теории вычислений? Ведь классические и квантовые вычисления имеют разные теории сложности. По мнению Дэвида Дойча, само понятие сложности укоренено в физике, поэтому физика необходимо предшествует любой концепции вычисления. А значит, нам нужно найти эволюционный механизм отбора среди возможных законов физики.
Космологический естественный отбор
Эволюционная логика лежит в основе гипотезы космологического естественного отбора Ли Смолина, выдвинутой им в книге «Возвращение времени» (1997) с отсылками на теорию петлевой квантовой гравитации. По мнению учёного, каждый раз при формировании новой чёрной дыры под её горизонтом событий образуется новая вселенная, дочерняя по отношению к нашей, которая, кстати, могла возникнуть таким же образом. Каждая из этих дочерних вселенных наследует параметры родительской, но с незначительными «мутациями». Далее среди них идёт что-то вроде дарвиновского отбора: «потомство» оставляют только те вселенные, характеристики которых позволяют сформироваться внутри них чёрным дырам, и чем больше будет чёрных дыр, тем больше у такой вселенной родится «потомков». Например, при высокой плотности вещества вся материя могла коллапсировать в сверхмассивные чёрные дыры ещё на ранней стадии космологической эволюции, но в таком случае вселенная породила бы меньше «потомков», чем за 13,8 млрд лет в процессе звёздной эволюции и образования огромного количества чёрных дыр звёздной массы.
Согласно Ли Смолину, жизнь, включая человеческий разум, является побочным продуктом космологического естественного отбора, поскольку вероятность её возникновения коррелирует со способностью вселенной порождать чёрные дыры. Такую корреляцию можно подтвердить наблюдениями «тонкой настройки» на образование большого количества чёрных дыр, безразличной к существованию жизни, и фальсифицировать, если обнаружится «тонкая настройка» на существование жизни, безразличная к формированию чёрных дыр. Например, можно показать, что наша Вселенная более плоская, гладкая и масштабно инвариантная, чем это требуется для жизни. Впрочем, может оказаться, что разум – наиболее эффективный создатель чёрных дыр и дочерних вселенных. Тогда вселенные, «настроенные» на зарождение жизни и разума, оставляют больше всего «потомства». Аналогичный механизм отбора действует в теории хаотической инфляции Андрея Линде: расширяются и остаются стабильными только те «пузыри», в которых не нулевое, но и не слишком большое значение космологической константы. «Почкование» вселенных, переходящих из одного минимума энергии в другой, - это механизм космических мутаций. А в тех вселенных, которые оказались пригодны для жизни, разумные цивилизации осваивают технологию создания дочерних вселенных и запускают в них процесс инфляции, необитаемые же вселенные не оставляют потомства.
Гипотеза космологического отбора ставит важный вопрос: почему именно разум должен играть во вселенной особую роль? Может пора уже отказаться от антропоцентризма и признать, что мы всего лишь промежуточное звено в цепи универсальной эволюции? Пастафариане и вовсе могли бы сказать, что Вселенная тонко настроена Летающим Макаронным Монстром на создание пшеницы и помидоров, а человек нужен лишь для того, чтобы их выращивать, собирать и превращать в макароны и кетчуп. Но мы не будем заходить так далеко. Как пишет физик Пол Дэвис, «Сейчас среди физиков и космологов существует общее согласие в том, что Вселенная в нескольких отношениях «тонко настроена» для жизни. Но вывод заключается не столько в том, что Вселенная тонко настроена для жизни; скорее, она тонко настроена для строительных блоков и сред, которые требуются для жизни». То есть законы физики способствуют существованию не жизни как таковой, а её отдельных компонентов, и в первую очередь – молекул-репликаторов. Основой жизни являются биологические репликаторы – гены, а основой разума – культурные репликаторы – мемы. Не значит ли это, что именно они, а не их носители, необходимы Вселенной для познания и моделирования самой себя?
Антропный принцип предполагает прямую причинно-следственную связь между инфляцией, которая "настроила" константы, и разумной жизнью. Для установления такой связи нужно доказать, что другие значения констант не приводят к существованию разумной жизни, и что существование разумной жизни неизбежно при тех же значениях констант. Первое требование мы уже обсуждали в контексте инфляционной мультивселенной, а второе имеет прямое отношение к мультивселенной Эверетта. Решение проблемы тонкой настройки зависит от ответа на вопросы: «детерминирован ли эволюционный процесс?», «можно ли предсказать ход эволюции в будущем по текущему состоянию системы?» и «сохраняется ли в ходе эволюции информация?» Ответ «да» свидетельствует в пользу гипотезы разумного замысла, а ответ «нет» предполагает вероятностный характер физических законов и принципиальную невозможность настроить Вселенную с определённой целью. В статье «Квантовая случайность против детерминизма» мы уже ответили на эти вопросы однозначным «нет». Вычислительная неразрешимость проблемы остановки не позволяет заранее предсказать, приведёт данная настройка констант к появлению разумной жизни или нет – можно задать только вероятности, или доли обитаемых и необитаемых миров.
Идея тонкой настройки основана на телеологической когнитивной ошибке, заставляющей нас верить, что во всём происходящем есть какая-то конечная цель. В данном случае целью существования Вселенной считается человек как венец творения и мера всех вещей. Но такой антропоцентричный телеологический подход несовместим с научной картиной мира. Причины любого события должны находится в световом конусе прошлого, а следствия – в световом конусе будущего. Будущее событие не должно влиять на прошлое – ретропричинность невозможна. В законах физики не заложено никакой цели, будущее не предопределено. Никакая «тонкая настройка» в начале времён не может гарантировать нашего существования в будущем. В подавляющем числе параллельных миров с теми же константами, что и у нас, нас не существует. Но это как раз и выделяет нас среди неодушевлённых физических объектов – мы не можем существовать в большинстве возможных вселенных, но в тех, где мы существуем, мы устроены примерно одинаково и сохраняем узнаваемый вид. То есть мы обладаем трудноварьируемыми признаками – эффективной сложностью. Однако являемся ли мы самыми эффективно сложными объектами во Вселенной? Кажется, уже нет.
А может, Вселенная «тонко настроена» на создание универсального компьютера, искусственного интеллекта или универсального конструктора? Законы природы должны быть такими, чтобы мог появится универсальный компьютер, способный смоделировать Вселенную с её законами, или универсальный конструктор, способный выполнить любое физически возможное преобразование. Как мы уже показали в статье «Вычислительная мощность Вселенной», Вселенная – это один большой квантовый компьютер, вычисляющий сам себя по заданному алгоритму (законы физики и значения констант). Тогда то, что мы называем тонкой настройкой, на самом деле является результатом выполнения квантового алгоритма, наделяющего большим «весом» те вычислительные «ветви», в которых существуют такие же компьютеры в миниатюре. Здесь нет никакой телеологии или ретропричинности: алгоритм не детерминирован и выполняется пошагово. Он всего лишь способствует образованию диссипативных структур, которые наиболее эффективно преобразуют материю в энергию излучения и рассеивают её в расширяющемся пространстве, повышая энтропию. Ещё недавно с этой задачей лучше всего справлялись люди, но сейчас, похоже, на первое место вышли нейросети – следующее эволюционное звено на пути к универсальному конструктору.
Вывод
Итак, мы выяснили, что слабый антропный принцип и гипотеза мультивселенной разрешают проблему тонкой настройки, но являются скорее философскими, чем научными аргументами. К тому же их нельзя назвать хорошими объяснениями, поскольку их легко варьировать и с их помощью можно объяснить всё, что угодно. Но они могут быть частью более фундаментальной теории или объяснения, которая предоставит меру по инфляционным вселенным и позволит рассчитать вероятности зарождения жизни в мирах с разными значениями физических констант. С другой стороны, разумный замысел и сильный антропный принцип – ещё более сомнительные гипотезы, приводящие к солипсизму, бесконечному регрессу или постулированию существования сверхъестественных сил, чудесным образом получающих знание о Вселенной из ничего.
Если бы всё в мире было абсолютно детерминировано, идеально упорядочено, имело ясное предназначение и описывалось бы совершенными математическими формулами – это было бы самым очевидным доказательством высшего замысла, тонкой настройки и бытия Бога. Если бы всё в мире было абсолютно случайным, хаотичным, не имело бы никакого смысла и не подчинялось бы никаким правилам – не было бы ни нас, ни кого-либо ещё, и ни единой возможности познать этот мир. Но вся прелесть нашего мира в сочетании детерминизма и случайности, порядка и хаоса, смысла и бессмыслицы, красоты и уродства. Будущее предопределено прошлым, но не до конца, а лишь с определённой вероятностью. Во Вселенной есть островки порядка, но в целом она скатывается в хаос тепловой смерти. Мир можно познать и осмыслить, но не до конца и с признанием, что наша картина мира всегда будет неполна. Во Вселенной и в её законах есть красота и элегантность, но вместе с ними остаётся место и для какого-то иррационального безобразия. Всё это наглядно свидетельствует, что наша Вселенная статистически находится близко к середине нормального распределения всех математически возможных миров, и ничего удивительного в её законах нет. Чтобы объяснить наше существование, не нужно выдумывать гипотезы разумного замысла и тонкой настройки, потому что случайно выбранная вселенная будет с большой вероятностью похожа на нашу.
Таким образом, можно сделать вывод, что тонкая настройка Вселенной – всего лишь иллюзия, обусловленная неверной оценкой вероятностей, неточностью расчётов, религиозными предубеждениями и логическими ошибками. Чем больше наука узнаёт об окружающем мире, тем дальше она отходит от антропоцентризма – веры в то, что Вселенная настроена под нас, и что человек являемся венцом творения. Достаточно взглянуть на эволюцию Вселенной с точки зрения цифровой физики, и становится ясно, что человек – всего лишь один из инструментов, используемых ею для решения фундаментальной задачи, определённой природными законами: повышения энергетической эффективности процесса обработки информации. Возникновение и эволюция эффективно сложных структур вроде жизни и разума – это прямой результат работы Второго начала термодинамики, принципа наименьшего действия, принципа минимизации свободной энергии или более фундаментального закона, лежащего в их основе. В тонкостях процесса универсальной эволюции мы будем разбираться в следующих статьях.
Автор: dionisdimetor
