
Привет! Сегодня мы изучим весьма занятную педаль перегруза, которая наверняка заинтересует любителей «тяжёлых» жанров гитарной музыки. Хотя и в контексте блюз-рока она, как это ни странно, вполне применима.
Удивительное устройство выпускается компаниями Twinote и Nux-Cherub под названиями, соответственно, Pπ Fuzz и HG6 Modern High Gain Distortion.
Его звучание нравится многим, но никто не может ответить, по какой схеме собрано данное чудо. Сегодня мы это исправим.
▍ Встречают по одёжке
Итак, вот она — одна из немногих педалей гитарных эффектов, доставшихся мне в состоянии новой, с фирменной упаковкой и инструкцией. Обычно я либо вожусь со всяким старьём, либо собираю что-то своё, либо довожу до ума электрогитары с заводскими дефектами и недоработками. А тут появилась такая интересность, да ещё в таком состоянии.

Упаковка состоит из двух частей. Внутренняя коробка из тонкого гофрокартона, жёсткость которой обеспечивается двойным дном и двойными боковыми стенками, заключена во внешнюю «суперобложку» с двухцветной печатью, изготовленную из мягкого однослойного картона.

Такая коробка выглядит хлипко и дёшево, однако при небольшой массе и габаритах, незначительно превосходящих размеры педали, прекрасно защищает её при транспортировке. А ещё она весьма экологична, так как полностью биоразлагаема. Судя по фактуре и цвету, как коробка, так и инструкция сделаны из переработанного сырья.

Сразу вспоминается также компактная и лёгкая, хотя и не настолько экологичная пенопластовая упаковка, благодаря которой моя любимая электрогитара Tinar GT-500, купленная на Ozon за 6760 рублей, включая доставку, доехала из далёкого Китая в полной целости и сохранности.

Однако с ультрадешёвой гитарой мне пришлось немало повозиться, чтобы довести её до играбельного состояния, тогда как педалька от Twinote, также приобретённая по весьма привлекательной цене, не потребовала никаких доработок.

Переменные резисторы и разъёмы смонтированы должным образом. Всё сделано весьма аккуратно и эстетично. Лакокрасочное покрытие нанесено, по всей видимости, порошковым способом.

Отсек для девятивольтовой батарейки 6F22, которую мы называем «Кроной», закрывается съёмной пластиковой крышечкой на защёлке. Ко внутренней поверхности крышечки заботливо приклеена полоска пенорезины, чтобы батарейка не болталась в отсеке.
Итак, для замены «Кроны» нет необходимости раскручивать корпус педали. Однако нам интересно посмотреть, что внутри, особенно после того, как данный эффект перегруза проявил себя в действии.
Как обычно, примеры звучаний этой красной китайской педальки ждут нас в конце статьи. Предоставляемая эффектом звуковая палитра очень богата, во многом благодаря «волшебной» четвёртой ручке.
▍ Функциональные особенности
Мы привыкли, что у педали перегруза три регулятора — усиления, громкости и тембра. Иногда, как, например, в случае классического овердрайва DOD 250, ручки тембра вообще нет, и «подрезание» басов происходит по мере увеличения коэффициента усиления. Тогда как на другом конце спектра — у монстров наподобие Krank Distortus Maximus — вместо одной ручки тона предусмотрен целый трёхполосный эквалайзер (тонстек), прямо как у «взрослого» гитарного усилителя.
А у рассматриваемой сегодня педали ручки четыре: три общепринятые плюс регулятор «Scoop», отвечающий за провал средних частот, необходимый для игры «джентовых» риффов на электрогитарах с пониженным строем и/или расширенным звуковысотным диапазоном, что означает семиструны, восьмиструны и так далее.

Также проваленные средние частоты могут понадобиться для «многоэтажных» прогрессивных аккордов с диссонирующими интервалами, характерных для модерновых стилей гитарной музыки.
Поворот ручки «провала» против часовой стрелки делает звучание более «винтажным», «серединистым», «жирным», что позволяет комфортно играть блюз-рок и подобные ему жанры.
Только для этого придётся повернуть влево и регулятор усиления (Gain), причём даже если сделать это до упора, то получается весьма плотный кранч, а не лёгкая блюзовая «подгруженность на грани срыва», плавно переводящая звучание из чистого в «грязное» в зависимости от силы атаки.
▍ Как это устроено?
Диапазон коэффициентов усиления гитарного сигнала у этой красной китайской педали просто запредельный. А название «Pπ Fuzz» намекает на происхождение схемы эффекта от Electro-Harmonix Big Muff Pi.
Мне доводилось собирать и ремонтировать несколько вариантов этого классического фузз-дисторшн-сустейнера на разной элементной базе — операционных усилителях и биполярных транзисторах, в том числе советских.

Однако прилагаемая к педали инструкция по эксплуатации утверждает, что здесь применены полевые транзисторы, благозвучно искажающие гитарный сигнал, подобно электронным лампам.

Полевые транзисторы с управляющим переходом (JFET) действительно способны создавать «тёплые ламповые» искажения, что давно успешно используется в гитарных предусилителях с перегрузом и просто бустерах, ненавязчиво подкрашивающих сигнал.

Чтобы, наконец, определить, на каких принципах работает и по мотивам каких педалей создан могучий Pπ Fuzz, придётся отвернуть четыре винта, удерживающих нижнюю крышку его корпуса, предварительно вытащив силиконовые ножки.

Именно так: они представляют собой не приклеенные цилиндры или линзы, а мягкие стаканы, вставленные в колодцы крепёжных винтов. Просто прекрасная конструкция, надёжная, эстетичная и полностью разборная!

С внутренней стороны крышки приклеена толстая плёнка из прозрачного пластика, предотвращающая электрический контакт выводов элементов на плате с крышкой.

Кроме большой платы со всей электроникой, которую, кроме четырёх винтов крепления крышки, удерживают в корпусе 3PDT-переключатель и гнёзда под джек, предусмотрена маленькая плата управления и индикации с четырьмя переменными резисторами и светодиодом.

Последнюю удерживают четыре винта. Корпуса потенциометров не крепятся к корпусу.

Это считается не лучшим техническим решением для гитарной педали, поскольку имеется риск сломать переменные резисторы или плату, неудачно наступив на педаль или уронив на неё что-нибудь.
▍ К вопросу о педалбордах
На концертах всё должно быть прочным. Поэтому на педалбордах звёздных гитаристов мы часто наблюдаем педали в крупногабаритном исполнении, хотя те же самые производители предоставляют и более миниатюрные варианты, идеальные для тех, кому приходится тащить всё своё оборудование на себе, либо просто требуется компактность.
В последние годы стали набирать популярность двухъярусные педалборды, где педали с повышенной хрупкостью, а также те, на которых однозначно не предполагается изменять никаких настроек, размещаются в нижней секции под откидной крышкой.

Коммутация требуемых последовательностей эффектов в гитарном аудиотракте осуществляется посредством программируемых ножных контроллеров-селекторов со множеством кнопок и индикаторов.
С их помощью можно включить или выключить несколько педалей одним нажатием кнопки, что чрезвычайно удобно для гитариста на сцене. Хотя многим звёздным музыкантам переключают петли эффектов и даже нажимают педаль «квакушки» их верные гитарные техники.
Это можно делать и дистанционно, ведь в подавляющем большинстве случаев такие контроллеры поддерживают цифровой интерфейс музыкальных инструментов MIDI, в разработке которого принимал активное участие основатель японской компании Roland Икутаро Какехаши.

Кроме дешёвых переменных резисторов с креплением за печатную плату, к числу конструктивных недостатков данной педали можно отнести расположение входного и выходного разъёмов по бокам корпуса, что не позволяет располагать эффекты на педалборде вплотную друг к другу.
У моего нового самодельного дилея расположение гнёзд под джек верхнее, «дружественное к педалбордам». Но надо признаться, что это сделано просто по причине того, что иным образом расположить всё необходимое в корпусе не получилось бы.

В остальном следует отметить прекрасное качество исполнения корпуса Twinote Pπ Fuzz. Его разработчики явно проявили внимание к деталям, даже мельчайшим. Взять, например, отверстие под 3PDT-переключатель.

Здесь предусмотрено и эстетичное углубление для гайки с шайбами, и даже выступ, предотвращающий прокручивание резьбовой части переключателя.
Две платы соединены между собой широким одиннадцатипроводным шлейфом, концы которого щедро залиты термоклеем, чтобы предотвратить отламывание тонких жил.

Кроме потенциометров и светодиода, маленькая плата содержит плёночный конденсатор номиналом 22 нанофарада, соединяющий «нижнюю» ножку регулятора тембра с землёй.
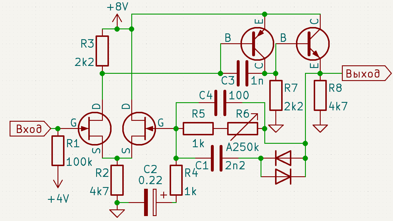
▍ Что мы видим на плате?
Итак, это не Big Muff Pi или какая-нибудь из его вариаций. И даже не Catalinbread Carma Suture — педаль, представляющая собой просто бутиковый двухтранзисторный фузз с несколькими «наворотами».

Catalinbread Sabbra Cadabra — овердрайв на пяти полевых и одном биполярном транзисторе, повторяющий культовое звучание Тони Айомми из одноимённой песни группы Black Sabbath — это уже ближе, но всё равно не то.

На входе этого бутикового эффекта располагается вариация схемы винтажного однотранзисторного бустера Dallas Rangemaster, после которой следует предусилитель по мотивам Laney Supergroup.
Внимательное изучение платы Pπ Fuzz показало, что перед нами хайгейновый перегруз, схема которого построена на основании Boss DS-2 TURBO Distortion с добавленным активным фильтром на сдвоенном операционном усилителе JRC4558.

Как нетрудно догадаться, этот фильтр отвечает за работу регулятора провала средних частот, который отсутствует у прототипа от Boss. Схема аналогична ручке «Контур» педали Marshall Jackhammer JH-1, только с фиксированной центральной частотой, чтобы не требовался хитроумный строенный потенциометр коаксиальной конструкции.

Принцип работы Турбо Дисторшна DS-2, Турбо Овердрайва OD-2, а также Блюзового Драйвера BD-2 от гитарного подразделения компании Roland весьма самобытен и непохож на подавляющее большинство других гитарных педалей.
Здесь для получения перегруза используются операционные усилители, однако не привычные нам интегральные, а выполненные на трёх дискретных транзисторах, два из которых — полевые с управляющим переходом — образуют дифференциальную пару.

Третий транзистор — биполярный — включён по схеме с общим эмиттером, обеспечивающей максимально возможное усиление при довольно высоком выходном сопротивлении.
В DS-2 и Pπ Fuzz используется четырёхтранзисторный вариант данного схемотехнического узла, на выход которого добавлен эмиттерный повторитель.

Также в цепь отрицательной обратной связи параллельно регулятору усиления добавлены два полупроводниковых диода и конденсатор, подобно схеме транзисторного Big Muff Pi.

▍ Примеры звучаний
Это один из лучших дисторшнов, с которыми мне когда-либо приходилось иметь дело. Он способен хорошо звучать как в «яркие», так и в «тёмные» усилители с самыми разными электрогитарами и звукоснимателями.
Видео на Youtube
От Big Muff Pi здесь действительно унаследован не только маленький кусочек схемы, но и сама философия — море усиления и сумасшедший сустейн.
Некоторое приближение к звучанию винтажного фузза здесь получить можно, как и довольно жирный блюз-роковый кранч. Однако эта педаль явно предназначена для модерновых стилей, причём способна и на выразительные прогрессивные соло, и на шред, и на бескомпромиссные тяжёлые риффы.
По сравнению с цифровым дисторшном из 2010-х годов, звучание данного аппарата на двенадцати транзисторах и одной микросхеме — просто небо и земля. Хотя лично мне более по душе грязноватый звук более классических аналоговых педалей, парочка из которых уже давно лежит в очереди на сборку и ждёт своего часа.
© 2025 ООО «МТ ФИНАНС»
Автор: Lunathecat
