Введение
В уже далеком 2000 году посчастливилось мне побывать на всероссийском слете экологов в Пушкиногорье. Много интересного там приключилось, но остановлюсь на одном воспоминании.
Во время маршрутного учета птиц нашли мы в озере пластинку загадочного красного цвета с записями сказок А.С. Пушкина. Группа лиц по предварительному сговору нашла на турбазе швейную иголку, лист бумаги и карандаш. После чего полчаса все, кроме одного, наслаждались завораживающими сюжетами в исполнении приятного бархатного голоса. Тот один с помощью естественного интеллекта крутил пластинку на карандаше с нужной скоростью и аккуратно прижимая иглу, воткнутую в рупор из бумаги, к дорожкам. Видеозаписей того момента история не сохранила, но люди достаточно регулярно воспроизводят сию технологию.(https://www.youtube.com/watch?v=A81V-F4q7iQ)
Так и родилась убежденность в преимуществе физических носителей перед цифровыми в части сохранности и удобства воспроизведения. Отложилось это крепко, и сейчас понравившиеся книги покупаю, читаю и ставлю на полку, а хорошую, запавшую в душу музыку ищу в записи на пластинке.
А по поводу долговечности приведу пример пластинок, которым около ста лет и больше (Рис. 1). До сей поры можно легко воспроизвести то, что создал человеческий гений 5 поколений назад.
Для домашнего воспроизведения музыки хочется использовать нечто более удобное и качественное, чем иголка с рупором из листа бумаги, потому и возникла мысль сделать себе хороший «фонокорректор» или усилитель-корректор.
Что такое «фонокорректор» ясно из названия: «фоно» - звук, «корректор» - исправитель. Для чего же исправлять звук, который снимается с пластинки? Из-за особенностей процесса механической звукозаписи, когда формируется специальная форма кривой АЧХ (Рис.2). Не буду подробно об этом останавливаться, сошлюсь на статью, где можно почитать. https://ru.wikipedia.org/wiki/%D0%9A%D1%80%D0%B8%D0%B2%D0%B0%D1%8F_RIAA , https://habr.com/ru/articles/727736/.
Для создания любого устройства необходимо составить техническое задание (ТЗ). Спросите, для чего составлять ТЗ? Мой опыт в разработке говорит, что без него обычно получается ХЗ.
Техническое задание
Техническое задание на усилитель – корректор:
· Чувствительность по входу не хуже 2мВ (СКЗ) при выходном сигнале 1В (СКЗ)
· Регулировка входной емкости: в диапазоне 50-500пФ
· Регулировка входного сопротивления: в диапазоне 10КОм – 100КОм.
· Соотношение сигнал/шум: не хуже 80дБ.
· Уровень гармонических искажений: не хуже 0,05%
· Отклонение амплитудно-частотной характеристики от стандарта RIAA: не более ±0,1 дБ
· Перегрузочная способность по входу: не менее +40дБ.
Подробнее разберем характеристики.
Чувствительность. Попробуем посчитать. Так как величина сигнала, выходящего с ММ-преобразователя фонокорректору не известна, он должен иметь возможность работать в диапазоне от 2 мВ. Чтобы получить стандартное выходное напряжение 1В, сигнал нужно усилить в 500 раз или 54дБ, в то же время сигнал может быть и 5мВ, тогда его нужно усилить в 200 раз или на 46дБ. Усилитель-корректор должен обеспечивать регулируемое усиление в диапазоне от 45 до 55дБ.
Перегрузочная способность по входу. Стоит рассмотреть этот пункт подробнее. В чем основная проблема пластинок как носителя информации? Они часто повреждаются при механических воздействиях. При воспроизведении звука на различного рода повреждениях происходит искажение воспроизводимой информации. Игла картриджа получает ненормированное механическое воздействие, которое приводит к тому, что выходной сигнал вместо нормальной амплитуды в 1- 5мВ может достигать величины в сотни мВ. Этот сигнал легко может перегрузить входной каскад. Реакция входного каскада на такие перегрузки и определяет в большой мере характер и комфортность звучания каждого индивидуального фонокорректора.
Посчитаем. Мы уже определили, что необходимо усиление в 500 раз для слабых сигналов. Теперь возьмем сигнал, который возник во время перегрузки с уровнем 200мВ (в 100 раз больше или +40дБ) и также усилим его в 500 раз, получим выходное напряжение в 100В. Вот такой размах напряжения должен обеспечивать усилитель, чтобы не входить в перегрузку. В момент расцвета звукозаписи на виниле некоторые компании создавали корректоры с питанием +- 48В и даже +- 65В, но видим, что и этого напряжения недостаточно.
Для удовлетворения таким требованиям по перегрузочной способности хорошим решением выглядит применение радиолампы в первом каскаде усилителя. Отдельно стоит отметить, что искажения, возникающие при перегрузке в усилительном каскаде на радиолампе приятнее для восприятия человеку, потому они и сохранили свое доминирующее положение в усилителях для электрогитары.
Регулировка входной емкости и сопротивления. Любая электрическая цепь имеет три основных параметра: емкость (обозначается буквой C), индуктивность L и сопротивление R. Все они действуют совместно, оказывая влияние на передаваемый сигнал, и способны образовывать резонансный контур LCR (Рис.3).
Две из трех этих величин, а именно емкость и индуктивность, меняют степень своего влияния на сигнал в зависимости от частоты последнего. Можно сказать, что с ростом частоты импеданс индуктивности по отношению к сигналу растет, а емкости - снижается. Но более интересным является то, что в полном соответствии со своим названием у такого контура есть резонансная частота — на ней амплитуда сигнала резко возрастает.
К счастью, в этой схеме есть и третий элемент — сопротивление R, величина которого от частоты не зависит. Он в определенной степени гасит этот резонансный выброс, хотя и не устраняет его полностью.
Так как все звукосниматели имеют различные характеристики импеданса, то для согласования с нагрузкой в виде фонокорректора неплохо иметь возможность регулировки входного сопротивления фонокорректора и входной емкости фонокорректора для настройки образующегося контура. Если мы знаем индуктивность и емкость, мы можем определить резонансную частоту. Например, традиционным значением индуктивности для ММ-картриджа является 500 мГн. Общая емкость, на которую он работает, составляет обычно 200 пФ. Несложный расчет покажет, что частота, с которой начнется спад характеристики, составит 16 кГц. Это значение было бы приемлемым на заре высококачественного звуков воспроизведения, но сейчас уже вряд ли обрадует меломана. Меняя величину входной емкости фонокорректора или индуктивности звукоснимателя, можно менять и эту частоту резонанса. Например, если бы индуктивность нашего звукоснимателя составляла 400 мГн, спад характеристики начался бы уже на 18 кГц при той же входной емкости в 200 пФ. А если бы это значение составило 600 мГн, то, наоборот, характеристика при тех же условиях сократилась бы на высоких частотах до 14,5 кГц. Наглядный пример влияния параметров входной цепи на результирующую АЧХ показан на рисунке 4.
Обычно для регулировок достаточен диапазон сопротивлений 10КОм – 100КОм и диапазон емкостей от 50пФ до 500пФ. Дискретность выбирается по желанию. Стоит сказать, что в силу слабости сигналов, которые проходят по этой цепи, необходимо обеспечить хороший контакт. СССР был достаточно богат, потому выпустил ряд переключателей с золотыми контактами. Вот такие переключатели гарантированно будут служить столетия. Я, ввиду наличия таких замечательных переключателей ПГ2-6-12 на 12 положений, разделю диапазон на 12 значений.
Отклонение от кривой RIAA. Есть различные способы получения скорректированной кривой.
1. Коррекция осуществляется в цепи обратной связи. У этого способа есть один фундаментальный недостаток – ненормированная частотная зависимость реального коэффициента обратной связи, который накладывается на частотную зависимость корректирующей цепочки.
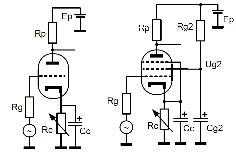
2. Последовательная или параллельная коррекция с помощью пассивных цепей между усилительными каскадами. У этого способа хорошая точность коррекции, но пассивные цепи вносят дополнительное затухание, которое необходимо скомпенсировать увеличением суммарного коэффициента усиления фонокорректора. Пример схем коррекции представлен на рисунке (Рис.5):
Подробнее останавливаться здесь на выборе номиналов не будем. Существует ряд готовых калькуляторов(https://keith-snook.info/calculators/RIAA-1.html; https://www.kabusa.com/riaa.htm). Стоит сказать, что лучшим вариантом являются калькуляторы, учитывающие сопротивление источника и нагрузки. Также отметим, что для хорошего соответствия кривой RIAA ни один стандартный набор сопротивлений и емкостей даже из ряда E192 не подойдет. Требуется использование наборов из нескольких элементов.
Соотношение сигнал/шум. С этим параметром все достаточно просто. Чем выше соотношение, тем лучше. Фактически:

Так-как нами задан уровень входного сигнала 2мВ (СКЗ), то соответственно можно вычислить уровень шума, который должен обеспечивать входной каскад при заданном SNR в 80дБ. Это ужасающе малая величина в 200нВ (нановольт СКЗ). Тут могут быть вопросы с выбором компонентной базы и схемными решениями. Отдельно стоит отметить такую составляющую шума радиолампы как виброшумы, которые в рамках статьи буду называть микрофонным эффектом. Микрофонный эффект – это особенность радиоламп, когда ток в цепи анода модулируется механическими колебаниями радиолампы. Испытания обычно проводят при частотах воздействия 50Гц и 2КГц с различными ускорениями, величиной до 10-12g. Измеряется уровень микрофонного шума в мВ на какой-либо стандартизированной нагрузке в анодной цепи. Данные микрофонного шума приводятся в справочном листке на радиолампу. Величина этого шума может достигать значительной величины в сотни милливольт и даже единиц вольт. Данный эффект не сильно мешает высокочастотным усилителям, но для низкочастотных является значительной проблемой.
Так как любая готовая конструкция - это всегда некоторый многопараметрический компромисс, то лучше всего выбирать идеальное сочетание нужных именно тебе параметров. Я считаю, что пластинки год от года лучше не становятся, число царапин на них возрастает и, следовательно, перегрузочная способность фонокорректора – ключевой параметр при итоговом выборе компонентной базы.
Как писал выше, для обеспечения высокой перегрузочной способности каскад на радиолампе видится оптимальным решением.
Выбор радиолампы
Верным будет утверждение, что на качество входного каскада влияет не только сама радиолампа, но и схема ее включения. Схемные реализации входного каскада мы рассмотрим в следующей статье, а пока все же определим лучших кандидатов на почетное место в первом каскаде усиления.
Выбор радиолампы во входной каскад фонокорректора, такая с виду не сложная задача, превратилась в долгую работу с созданием стенда и проведением множества измерений.
В состав стенда, реализующего измерительные схемы включения радиоламп (Рис. 8) вошла следующая аппаратура (Рис.9):
1) аудиокарта Motu UltraLight mk5 для оценки уровня спектральных составляющих шума и гармонических искажений;
2) осциллограф Tectronix 2465B для измерения уровней сигналов и оценки формы синусоиды;
3) вольтметр переменного тока Rigol DM3058 для измерения напряжений на электродах радиолампы и оценки уровня шума после малошумящего предварительного полосового усилителя;
4) полосовый самодеятельный усилитель с коэффициентом усиления в полосе 20Гц-20КГц 10 000 раз и уровнем собственных шумов в полосе 20Гц-20КГц не выше 150нВ на основе отобранных AD797 (Рис. 11);
5) источник питания высоковольтный (питание анодных цепей) KUAIQU используется для «тренировки» радиоламп перед измерениями;
6) источник питания низковольтный (питание накала) GPD-733303D;
7) батарея АКБ на 220В для проведения измерений уровней шума и гармонических искажений (Рис.10);
8) бокс измерительный – экранирующий (Рис.12)
Лампы, которые достались нам в наследство от СССР, имеют возраст от 35 лет и старше. Самые старые лампы, которые участвовали в отборе, имеют возраст 65 лет (рис.13). Столь возрастным элементам необходима «тренировка» - прогрев катодного узла в течение получаса при номинальном напряжении накала 6,3В, затем подаются напряжения на остальные электроды, равные приблизительно половине номинального их значения, из расчета, чтобы мощность, рассеиваемая на аноде и остальных электродах, составила 0,4 - 0,5 мощности в номинальном режиме. По истечении 10 - 30 мин (в зависимости от размеров внутренней арматуры лампы) напряжение анода и остальных электродов плавно или ступенями доводится до номинального (с 5 - 10 минутной выдержкой на каждой ступени) и выдерживается не менее 30 мин. При появлении пробоев внутри радиолампы, напряжение анода снижается до их прекращения и выдерживается в этом режиме 5 -10 мин, после чего вновь повышается. Для предохранения лампы от повреждений в результате пробоев при тренировке в анодную цепь лампы включается обычно сопротивление, превышающее обычное рабочее в 5 – 10 раз. Лампы, которые показывали значительные колебания анодного тока, выбывали из испытаний как негодные. Были выбраны сверхминиатюрные радиолампы косвенного накала с минимальным уровнем микрофонного шума в соответствии с таблицами 1 и 2. Все радиолампы с уровнем микрофонного шума более 100мВ не участвовали в дальнейших исследованиях. Проводились измерения для 3-х ламп каждого типа. В таблице 3 представлены средние значения измерений.
Сопротивления в катоде и аноде радиоламп подбирались по минимальному уровню гармонических искажений. Коэффициент усиления определялся в точке минимальных искажений. Напряжение смещения на первой сетке радиолампы выбиралось как можно ближе к 0В, так как обычно при этом обеспечивался наименьший уровень гармонических искажений, в тоже время проводился контроль сеточных токов. Уровень сеточного тока определялся по падению напряжения на сопротивлении в цепи сетки. Обычные значения смещения, полученные при уровне сеточного тока не более 0,1мкА составляли от минус 0,4 до минус 1,2В.
Уровень гармонических искажений измерялся в трех точках. При величине входного напряжения 4,3мВ СКЗ, 43мВ СКЗ (+20дБ) и 430мВ СКЗ (+40дБ).
Из таблицы 3 видно, что шум уровнем менее 450нВ получить не удалось. Это означает, что без дополнительных ухищрений соотношение сигнал/шум 80дБ при входном уровне 2мВ достичь не удастся. Скорректируем ТЗ по фактическим измерениям. Установим значение сигнал/шум 73дБ. Также из спектрограмм сигнала (Рис.14) можно увидеть, что шум радиолампы окрашен, в низкочастотной области шум наибольший, он определяется неравномерной эмиссии электронов с поверхности катода при его нагреве. Потому стоит отбирать радиолампы с малым низкочастотным шумом. Хорошо себя показали 6ж45б в триоде, 6с31б, 6н28б, 6с28б, 6с29б, 6ж39г.
Анализ таблицы показал, что уровень гармонических искажений в тестируемой схеме самый низкий у радиолампы 6н28б, спектр гармоник резко спадающий, в тоже время у нее в отличие от других радиоламп проявляется в спектре 3-я гармоника, но так как ее уровень очень низок и она по мощности меньше 2-й, характерного "транзисторного" звучания удается избежать. ("Ламповое" звучание обычно ассоциируется с выраженными четными гармониками, которые приятны на слух).
Итоговый мой рейтинг радиоламп входного каскада:
1) 6Н28Б-В
2) 6С31Б
3) 6Ж45Б в триоде
4) 6Ж39Г-В
5) 6Ж9Г-В
В ходе исследований были обнаружены удивительные радиолампы 6С26Б и 6С27Б с минимальным и нормированным уровнем микрофонных шумов. Также в справочниках описано сущестование 6Ж31Б-К, 6К11Б-К с такой же виброустойчивой конструкцией, но мне достать их не удалось. Видимо эти радиолампы были рассчитаны на применение на танках и другой технике с высокими вибрациями и выпускались ограниченными тиражами. Была найдена уникальная серия радиоламп в составе: 6Н28Б, 6Ж45Б, 6Ж46Б и 6К14Б. В конце статьи будет небольшая заметка про них. Пока скажу, что 6Ж45Б в триодном включении дает чрезвычайно малые шумы в том числе и микрофонные, при этом отлично работает при напряжении от 27В на аноде. Вот ее можно смело встраивать в электрогитару, как усилительный элемент. Питание подавать фантомное, как на микрофоны с микшерного пульта +48В, а накал реализовать от литиевой АКБ. Получается, что такой низкий уровень анодного напряжения позволяет сделать всю конструкцию безопасной к применению внутри гитары.
Пока же постройка идеального фонокорректора продолжается. В следующей части рассмотрим компоненты для цепей коррекции. Сопротивления и емкости. Их типы и подробные характеристики.
PS
Почему все-таки радиолампы?
Это радиоэлементы, которые решают задачу создания входного каскада фонокорректора с прекрасными объективными и субъективными параметрами. Единственный их минус – редкость в связи с окончанием производства многие десятилетия назад.
Спросите, зачем в таблице характеристик приведены входные емкости радиоламп? Отвечу – эффект «Миллера». Суммарная входная емкость усилительного каскада на триоде = проходная емкость радиолампы, умноженная на Ку в сумме с входной емкостью Ci. Для некоторых неудачных сочетаний (к примеру, при использовании прекрасной радиолампы 6с31б) величина может достигать 50-80 пФ, что уже нужно учитывать.
Лирическое отступление
В те самые приятные моменты перерыва творчества на обед, когда еды на тарелках уже не осталось, сытость истомой растекается по телу, так приятно потратить 5-10 минут на непринужденную беседу с коллегами, потягивая насыщенный компот.
Как заядлый любитель изучения научного прогресса в СССР и мире в 50- 70-е годы 20 века иногда поддразниваю в беседе: «Когда же мы начали отставать от США в радиоэлектронной промышленности?». Молодежь сразу начинает рассказывать про революцию транзистора, про первую интегральную микросхему Texas Instruments в 1958 году (https://habr.com/ru/articles/39855/). Я же вспомнил каталог от широко известной в узких кругах компании Raytheon. (https://disk.yandex.ru/i/p7X36g9-YL3aVg) В нём благодарные читатели найдут характеристики почти трех десятков различных радиоламп, выпускавшихся крупносерийно и рекомендуемых к включению в новые разработки. Год издания данного каталога 1961. Также в моих закромах нашлась радиолампа этой компании от декабря 1973 года выпуска (Рис.15). Хотя наверняка всем казалось, что вся Америка уже перешла на транзисторы и микросхемы. Нет. Изделия на радиолампах еще долго и успешно служили людям и в США и в СССР.
Стоит отметить, что в 1964 году в СССР была разработана уникальная по своему совершенству серия сверхминиатюрных сеточных радиоламп с косвенным накалом, не путайте со стержневыми радиолампами в таких же корпусах. Их особенностями были не только хорошая экономичность для ламп с подогревными катодами, но и сверхнизкое рабочее анодное напряжение в 50В( нормальная работоспособность сохраняется и при 27В), самым же удивляющими параметрами стали: гарантированная работа с вероятностью 98% – в течение 2000 часов при нормальных условиях и 50 часов при температуре окружающей среды 200 градусов Цельсия и общий уровень отказов 1^10-5. Видимо среди сверхминиатюрных радиоламп они самые надежные. Брошюра с параметрами этих радиоламп во вложении (https://disk.yandex.ru/i/7Vs3wkfxQbrWzg ). Эта брошюра – пример отличного справочного листка 60-летней давности, приведены как нормируемые параметры, так и не нормируемые, схемы применения, сравнительный анализ; очень редкий современный «datasheet» так хорошо сделан.
Автор: iliusmaster
