
Привет! Мне подарили новогоднюю птичку в шапочке, а ещё посчастливилось приобрести очень интересное изделие неизвестного мастера, собранное по схеме легендарного VOX AC-4.

В этот уютный январский день мы сможем рассмотреть и послушать его во всех подробностях, а заодно открыть для себя страницы истории великого бренда гитарной аппаратуры.
История компании VOX
Знаменитая торговая марка VOX из Великобритании — это не только уродливые электрогитары с новаторскими дизайнами, что называется, «на любителя», но и, прежде всего, культовые усилители, подарившие миру незабываемое звучание Битлз. А также другие значимые продукты, но давайте обо всём по порядку.

Основатель бизнеса, который впоследствии станет одним из титанов гитарного усиления, Томас Уолтер Дженнингс родился в лондонском боро Хакни 28 февраля 1917 года и уже с юного возраста научился виртуозной игре на аккордеоне.

Будучи призванным на воинскую службу в ходе Второй Мировой войны, Томас служил в Корпусе королевских инженеров-электриков и механиков до 1942 года, когда он был демобилизован по состоянию здоровья, однако продолжил вносить свой вклад в победу над гитлеровской коалицией, работая на оружейном заводе Виккерс в графстве Кент.
Там он познакомился с гитаристом Диком Денни, который разделял его интерес к электронике и играл в местном биг-бенде. Два друга стали совместно играть музыку и изобретать актуальные на тот момент гаджеты для неё, но поначалу это было просто увлекательное хобби.

В 1944 году Дженнингс начал подрабатывать ремонтом аккордеонов и перепродавать подержанные инструменты. Два года спустя он открыл собственный магазин в Дартфорде и стал импортировать музыкальные товары из других стран.
Инновационные разработки
На фоне оглушительных духовых секций в джазовых ансамблях того времени электронное усиление требовалось не только гитарам и вокалистам, но даже аккордеонам.

Разработка ламповых усилителей Univox и акустических систем для них стала специализацией Денни, трудившегося в компании Дженнингса на правах наёмного работника, тогда как сам основатель сконцентрировался на создании новаторского продукта, ставшего абсолютным совершенством с маркетинговой точки зрения.

Это был одноголосый клавишный музыкальный инструмент, основой которого являлся релаксационный генератор на тиратроне — предельно простая и дешёвая в производстве конструкция, не требовавшая использования в частотнозадающих цепях самых дорогих и сложных деталей — катушек индуктивности, не говоря уже о механических многополюсных тон-генераторах электромашинного типа, применявшихся в знаменитом орга́не Хаммонда.
Новинка снискала просто грандиозный успех, чему способствовали не только доступная цена и возможность автономного питания от химических батарей, но и весьма приятный тембр звучания, достигавшийся благодаря пилообразной форме колебаний напряжения между обкладками времязадающего конденсатора. Это похоже на звук традиционных смычковых инструментов.

Когда-то один из моих любимых писателей — Иван Ефремов — посмотрел на осциллограмму колебаний тиратронного генератора и удивился её сходству с кардиограммой.
Мне неизвестно, был ли когда-либо построен упомянутый в «Туманности Андромеды» кардиостимулятор на базе тиратрона и возможно ли это вообще. Напишите в комментариях, если знаете что-нибудь по этому вопросу.
Как бы то ни было, звуковые колебания с пилообразной формой волны радуют человеческое сердце, если понимать последнее как эмоциональную сферу нашей психики.
Взлёты и падения
Электронные музыкальные инструменты с полифонией также производились компанией Дженнингса и стали весьма популярными благодаря неизменно новаторскому подходу. Прекрасным примером может служить многоголосый портативный орга́н Vox Continental.

Инструмент, схема которого была полностью построена на германиевых транзисторах, производился в течение девяти лет, начиная с 1962 года, и был ограниченно переиздан в 2017 году.

Несмотря на то, что Vox Continental успешно использовался многими звёздными музыкантами, включая самого Джона Леннона, большинство групп продолжали отдавать предпочтение тяжёлым громоздким «Хаммондам».
Кроме всего прочего, последние могли похвастаться культовым звучанием вращающихся громкоговорителей «Лесли». И они не расстраивались, в отличие от капризных схем на германиевых транзисторах с их температурным дрейфом параметров.
Дела Jennings Musical Instruments пошли не очень хорошо, и в 1964 году основатель продал контрольный пакет акций британскому холдингу Royston Group, под управлением которого была учреждена новая компания Jennings Electronic Industries с подразделением Vox Sound Equipment, которое специализировалось на усилителях.
Предательство и банкротство
Финансовое положение не становилось лучше, зато по настоянию Royston Group был принят на работу второй ведущий разработчик усилителей — Майкл Эдвард Хакл. С Диком Денни он прекрасно поладил, и началось плодотворное совместное творчество.
Майкл Хакл сыграл ключевую роль в усовершенствовании самого знаменитого и по сей день востребованного изделия компании — усилителя VOX AC30, определившего бессмертное звучание ливерпульского квартета «Битлз» и многих других звёздных исполнителей.

Однако это не привело к доминированию на британском рынке гитарного усиления, поскольку как раз в те годы пальму первенства навсегда захватил великий и могучий конкурент.

19 сентября 1967 года в попытке сохранить контроль над предприятием недовольный Дженнингс принял наихудшее из всех возможных решений. Он посчитал нужным сократить штат сотрудников, причём уволил не кого-нибудь, а своего старого верного друга и ведущего разработчика Дика Денни.
Вслед за Денни вскоре ушли по собственному желанию Стив Джайлс, Ник Браунинг и Ки Майер, а также другие инженеры с их уникальным опытом и преданностью новаторским идеям, заложенным в музыкальную электронику Vox. Крах стал неминуемым. Той же зимой компания Jennings Musical Instruments прекратила своё существование.
Скандалы, интриги, расследования
В настоящее время бренд Vox принадлежит корпорации Korg, а торговую марку «JMI» приобрели в 1997 году отец и сын Харрисоны — Ричард и Джастин. Эта династия акул электрогитарного мира начала торговлю музыкальными инструментами в 1974 году и окружена множеством скандалов.
В 2000-х годах Харрисоны будут осуждены за торговлю крадеными винтажными электрогитарами огромной коллекционной ценности. Также они подозреваются в продаже подделок знаменитых авторских усилителей Говарда Дамбла.
Однако в 1997 году Джайлс, Браунинг и Майер не были посвящены в страшные тайны семьи Харрисонов, которой на тот момент принадлежал не только респектабельный бутик винтажных инструментов Music Ground Ltd., но и престижный бренд HIWATT.

Трое талантливых инженеров, влюблённых в гитарную электронику, были просто счастливы возможности возродить JMI и принялись воссоздавать исторические усилители, кабинеты и педали, разработанные под руководством Дика Денни.
В 2011 году Джайлс, Браунинг и Майер разорвали свои связи с опороченной торговой маркой JMI. Новый бренд British Pedal Company, согласно данным с его официального сайта, основан теми же самыми инженерами, что дали вторую жизнь JMI. Однако на создание нового производства почему-то потребовалось целых три года.
Речь идёт не о многослойных печатных платах со сверхвысокочастотной трассировкой и микропроцессорами, для которых нужно написать и отладить софт. И даже не о громоздких ламповых усилителях, чья сборка требует более-менее значительных площадей.

Педали эффектов British Pedal Company монтируются по винтажным спецификациям в корпусах из гнутой листовой стали, окрашенных молотковой эмалью. Схемы собираются навесным монтажом на платах из голого нефольгированного гетинакса.
Правда, на сайте компании ещё написано, что они производят транзисторы. Видимо, помещают китайские транзисторы или, в лучшем случае, аналоговые эмуляторы винтажных транзисторов из нескольких SMD-компонентов в подходящие корпуса. Либо просто стирают маркировку и наносят свою.

Как бы то ни было, их главным британским дилером является Hanks Guitar Shop по адресу 27 Denmark Street, London. Это тот самый бутик Music Ground, только с другой вывеской. Напрашивается очевидный вывод, что Джайлс, Браунинг и Майер действительно ушли из JMI, но к British Pedal Company они отношения не имеют, за исключением того, что последняя производит педали по восстановленным ими конструкциям и схемам.
Именно поэтому семейке Харрисонов потребовалось целых три года, чтобы найти специалистов, способных нарезать гетинакс, просверлить в нём отверстия, спаять навесным монтажом десяток деталей и закрепить всё это в корпусе дедовской конструкции наподобие фузз-вау «Inga», только гораздо проще.

Кстати, хорошие друзья подарили мне на Новый Год ещё одну рижскую квакушку, некомплектную и в гораздо более худшем состоянии, но однажды я её восстановлю и покажу.
Как бы то ни было, судя по отзывам на форумах, эффекты производства British Pedal Company сто́ят дорого, а звучат при этом плохо. А ещё, компания ничуть не стесняется выпускать педаль с названием «Dumble Overdrive Special».
Возвращаемся к усилителям
Ламповый комбик VOX AC-2, оснащённый громкоговорителем диаметром шесть с половиной дюймов, впервые увидел свет в 1958 году. Двумя годами спустя он был переименован в AC-6, что обозначало не диаметр динамика, а пиковую мощность в ваттах.
Однако продажи продолжали идти плохо вплоть до 1962 года, когда громкоговоритель догадались заменить на восьмидюймовый, что уже тогда считалось абсолютным минимумом для достижения приемлемого гитарного звука. Обновлённое изделие получило название AC-4.

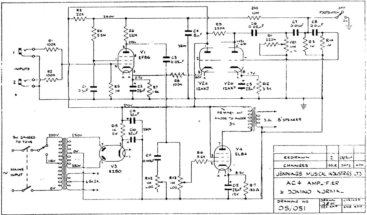
Комбоусилитель имел два одинаковых входа для одновременного подключения двух инструментов. Каждый из входов соединялся с первой сеткой входного пентода EF86 через резистор номиналом 100 килоом.

В те далёкие времена усилители и акустические системы были очень дорогими, поэтому предполагалось, что в один аппарат смогут играть две шестиструнные электрогитары или шестиструнка и бас.
Двухполупериодный выпрямитель анодного питания был сделан «правильно» — на старом добром кенотроне, а не мерзком мосте из селеновых столбов, содержащих ядовитый кадмий и выделяющих в случае пробоя высокотоксичный газ с отвратительным запахом.

Бутиковые гитарные усилители до сих пор выпускаются с кенотронами, хотя прекрасные выпрямительные диоды на основе кремния успешно применяются уже много десятилетий. О нитриде галлия вообще промолчу.

Вольтамперная характеристика электровакуумного диода отличается от соответствующей характеристики полупроводникового, и на передачу атаки при звукоизвлечении это влияет. Другой вопрос состоит в том, насколько заметно это различие при прослушивании студийного микса или концертного выступления.
На выход анодного выпрямителя присоединён П-образный RC-фильтр, сглаживающий пульсации и накапливающий энергию для работы однотактного выходного каскада класса А на одном пентоде EL84.

Коэффициент передачи однокаскадного предусилителя модулируется генератором гармонических колебаний на трёх фазосдвигающих RC-цепочках и двойном триоде ECC83.

В доставшемся мне экземпляре мастерового усилителя этот эффект тремоло, оно же амплитудное вибрато, не предусмотрен.

Зато есть переключатель напряжений анодного питания в виде тумблера на два положения: 4 и 0.4 ватта.
MT Home Series VOX AC4 clone

Именно так называется этот шедевр работы неизвестного мастера, и выполнен он с любовью.

Основательные резиновые ножки изготовлены из пробок для химической лабораторной посуды.

Чтобы предотвратить доступ кошек внутрь корпуса комбоусилителя, мне пришлось установить съёмную алюминиевую крышку с прорезями для проветривания.

Она изготовлена из врезной вентиляционной решётки 480 х 80 мм.

Громкоговоритель здесь не особый гитарный, а простой винтажный 4ГД-35-65. Это старое обозначение динамической головки прямого излучения 8ГДШ-1-4, знакомой всем любителям советской аудиотехники.

Высокочастотный излучатель в виде маленького конуса не был удалён, поскольку конструкция этого дешёвого ширпотребовского динамика не предусматривала такой роскоши.

История гитарного усиления сложилась так, что изначально никаких специализированных инструментальных динамиков не существовало. Те громкоговорители со значительными подъёмами и провалами амплитудно-частотной характеристики, что мы сегодня называем гитарными, в те годы считались широкополосными и даже... хайфайными.

Архаичный восьмидюймовый динамик 4ГД-35-65 является продуктом технологий как раз того времени, и по параметрам весьма близок к громкоговорителям, которые тогда устанавливали в маломощные комбики для музыкальных инструментов.
Сегодняшние гитарные динамики, с одной стороны, ближе к совершенству, поскольку созданы с учётом десятилетий музыкального опыта многих тысяч исполнителей и техников.
С другой стороны, они более прочные и мощные, что означает более низкую чувствительность. Это проявляется на малых громкостях, с которыми мы чаще всего играем в жилых помещениях.
Вот и настало время послушать!
Включаем комбоусилитель в сеть, берём со стойки Epiphone Les Paul Special Satin E1, Vintage Worn Heritage Cherry Sunburst, только что вернувшийся от мастера, исправившего плохую проклейку головы грифа, и даём катодам ламп немного прогреться.
Эта электрогитара оснащена двумя хамбакерами с магнитами из сплава ЮНДК, а темброблок предусматривает отсечку и противофазу, что делает инструмент особенно подходящим для тестирования усилительных трактов.
Видео на Youtube
Надежды оправдались. Дешёвый широкополосный динамик из СССР работает на комнатной громкости вполне достойно. Вдобавок к этому, могучая ручка тембра творит чудеса, предоставляя неожиданно широкий и глубокий диапазон настроек.
Итак, в обмен на одну из электрогитар мне досталась отличная педальная платформа, которая и без дополнительных эффектов звучит сама по себе хорошо. Начало нового 2026 года более чем радует. Остаётся пожелать, чтобы такие удачи продолжались весь год.
© 2026 ООО «МТ ФИНАНС»
Автор: Lunathecat
