Тема использования криптовалют в расчётах и в качестве объекта инвестиций становится с каждым днём всё более и более популярной. Количество добытых биткоин-монет на сегодня составляет 14 164 575 BTC (за последние сутки добыто 38 750 BTC). Средний рыночный курс на момент написания статьи 969-975 долларов США. Таким образом, оборот биткоина в долларовом эквиваленте — 13,7 миллиардов долларов. На пике в 2014-м его рыночная котировка приближалась к $1200, потом было плавное движение вниз до отметки $270-300. Но с середины 2015 курс биткоина неуклонно растёт. При этом движение курса биткоина связано с высокой волатильностью, привлекающей трейдеров. Но объём торгов биржевой площадки зависит от количества пользователей, частоты использования в расчётах, репутации площадки, сервисов.

Многие аналитики много раз делали заявления, что поведение биткоина не в полной мере укладывается в рамки известных методик маржинальной торговли. Экономисты делали заявления, что фундаментальный курс обсусловлен только стоимостью амортизации оборудования и израсходованной электроэнергии на вычисления хеш. А расход электроэнергии на майнинг не маленький. В 2015 он оценивался в 1,46 тераватт-часов в год, это эквивалентно годовому потреблению 135 000 американских домов.
Как эксперты оценивают ближайшие перспективы биткоина? Тут есть несколько важных трендов. Во-первых, законодательства и финансовые регуляторы многих стран адаптируются к новой реальности. Например, в США необходима лицензия для функционирования таких площадок. В Евросоюзе и Великобритании всё очень пока либерально. В Китае биткоин является инструментов хеджирования в условиях ограничений на покупку валюты и переводы за рубеж. Он более популярен даже по сравнению с золотом. В Индии после начала активной борьбы с неконтролируемым наличным оборотом (который превышает 90% всего денежного оборота страны), интерес к биткоину бьёт рекорды. В России отказались от идеи уголовного преследования, но пока не определились со стратегией государства. Собственно, доля России в мировом обороте криптовалют микроскопична.

В 2017 по ожиданиям многих финансовых и банковских аналитиков в США и Великобритании, в том числе Barclays, Goldman Sachs, NASDAQ, UBS, BNP Paribas могут усугубиться финансовые проблемы (может, наконец, лопнуть пузырь) в Китае и Индии. Это вполне способно спровоцировать новый мировой финансовый кризис. И это с высокой вероятностью приведёт к росту курсовой стоимости биткоина. Широко известны факты, о чём писали интернет-СМИ, когда крупные венчурные фонды инвестировали в последние годы в технологии безопасного (холодного) хранения биткоинов, в технологии анализа истории транзакций, в технологии автоматизации биржевых операций на торговых площадках биткоина.
Как вскочить в вагон уходящего поезда
Да, это сейчас оживило умы многих талантливых предпринимателей в области финтеха. С этой же целью мы начали сотрудничество с российской площадкой, зарегистрированной в Великобритании, SpaceBTC. Она была запущена в течение 2015 года.

Вот какие главные цели мы сформулировали:
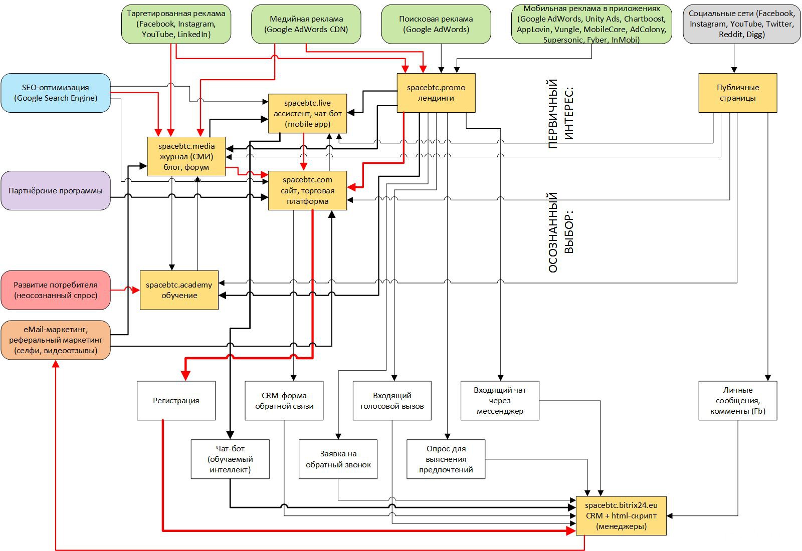
1. Увеличение недельной аудитории
a. Стратегии первичного привлечения пользователей через рекламные каналы
b. Стратегии привлечения из органического поиска
c. Стратегии удержания с помощью социальных пабликов
d. Стратегии удержания с помощью форумов
e. Стратегии удержания с помощью eMail и RSS подписок
f. Стратегии удержания с помощью кампаний ремаркетинга
2. Вовлечение аудитории
a. Формат контента и формирование постоянной читательской аудитории
b. Регистрации, рейтинг пользователей, расширенные возможности для зарегистрированных пользователей
c. Стимулирование комментов и шэринга
3. Стимулирование виральной петли
a. Программы лояльности для новых клиентов
b. Аффилиативная бонусная программа
Сегментирование целевой аудитории
Без сегментирования невозможно добиться управляемости главными метриками ROI, CPL, LTV, ARPU. Аудитории по геотаргетингу для медиа и для торговой площадки имеют отличия. Для медиа они менее сегментированы (шире аудитория). Также с точки зрения гео, они ориентированы для всех носителей языка.

Какие основные сегменты потребителей мы выделили:
1. Бизнес-аудитория: трейдеры, middle и top менеджеры, b2b клиенты (владельцы и финансовый менеджмент).
Их выгоды, к которым они стремятся: [мода], [диверсификация инвестиций], [основной доход], [маркетинг], [анонимность], [безопасность]
2. Инноваторы: хипстеры, стартаперы, венчурные инвесторы, high tech предприниматели, гики
Выгоды этой группы: [мода], [дополнительный доход], [диверсификация инвестиций], [анонимность], [безопасность], [глобализация]
3. Геймеры: покер, ставки, казино
Здесь актуальны следующие бенефиты: [острые ощущения], [мода], [анонимность], [безопасность]
Реализация и бизнес-процесс продвижения
Было предложено использовать исключительно международную доменную зону и брендовое наименование – spacebtc.media
Лента публикаций должна содержать более 12 инфоблоков в день, включая выходные и праздники. Для этого необходимо настроить внутренние бизнес-процессы и взаимодействие команды: копирайтеры, дизайнер, баннер-мейкер, контент-менеджер, комьюнити-менеджер, редактор. Только с помощью новостной ленты невозможно создать увлекательный контент для привлечения и удержания ЦА. Поэтому форматов и способов взаимодействия должно быть много и каждый необходимо тщательно протестировать.

Способы взаимодействия:
1. Медийный блог (>50%): истории, кейсы, lifehack, интервью
Контент: видеоблог + краткий анонс + подкаст для скачивания; текст + картинки + видео;
2. Аналитический блог (~20%): аналитический обзор, сравнительные кейсы, сценарии, прогнозы, запись видеоконференций, блоги трейдеров
Контент: инфографика (full screen); видеоблог + анонс + подкаст; текст + картинки + видео; платные подписки; персональный ассистент;
3. Образовательный блог (~10%): образовательные статьи, фрагменты книг с комментарием эксперта, видеолекции, запись вебинаров, мастер-классы
Контент: summary (книга за 10-20 минут), инфографика (full screen); видеоблог + анонс + подкаст; текст + картинки + видео; платные подписки; индивидуальные занятия;
4. Новостная статья (~20%): новости отрасли, компаний, банков, права
Контент: текст + картинки;
Даже из этого списка видно, что новостной контент – самый бедный по своим возможностям, наименее уникальный и наименее интересный для вовлечения и удержания целевой аудитории! Чтобы получить интересный ресурс мало собирать инфоповоды и сюжеты, нужно генерить контент и создать условия для многочисленного пользовательского контента (хорошо администрируемого).

Глубокому осмыслению и анализу подлежат меню, рубрики, категории (теги), хештеги.
Дизайн: только тонкий шрифт, увеличенный кегль в заголовках, расположение плитка, параллакс, AJAX.
Дополнительные плагины: eMail-подписки, RSS, регистрация, уровни доступа и рейтинг пользователей, рейтинг трейдеров (обособленная категория пользователей), рейтинг материалов, счётчик просмотров, форум, счета пользователей и реферальные бонусы, SMO.
Возможности: без регистрации – только чтение; с регистрацией – комменты, форум, аналитические и образовательные разделы.
Таргетирование
Каналы: Google, YouTube, Facebook, Instagram, Twitter, LinkedIn, Reddit, Digg, мобильные сети.
Акцент на медийную рекламу, мобильный трафик и видео в настройке кампаний – потому что пользователь преимущественно не ищет то, что мы предлагаем (новый контент).
SEO (organic) – контент-маркетинг, пользовательский контент, продвижение через видео, через инфографику, через картинки (если уникальные), гостевой постинг, ручной линкбилдинг. Большое СЯ (>100,000 keywords) преимущественно низкочастотных и среднечастотных запросов. Keyword research: парсинг (с учётом гео), анализ конкурентных профилей, анализ поисковых подсказок, латентный-семантический анализ (LSA), реактивный сбор семантики (каждый месяц более 20% запросов – новые).
Доля поисковой рекламы – небольшая, в основном — ремаркетинг.
Геотаргетинг – предложено начать с Великобритании, Нидерландов, Швейцарии, Германии, Австрии и Италии. Отработать работу в команде и следующим этапом переключиться на Индию и Китай.
Интересы, темы, плейсмент, расписание показа нужно тестировать. Могу сказать только, что стоимость лида из каналов медийной, мобильной и видео рекламы может быть ниже, чем даже органический поиск, а охват аудитории однозначно будет больше. Ещё обратил внимание, что конкуренты в основном берут траф из organic, в то время, как конкуренция в display, paid search, referral вероятно низкая.

Кто конкуренты? И насколько их следует бояться на растущем рынке?
Kraken
Основанная в 2011 в Сан-Франциско, Kraken на сегодняшний день крупнейшая биткоин-площадка в мире. Торги проводятся в долларах США, евро, а также в канадских долларах, британских фунтах и японских иенах. Kraken признана независимыми СМИ лучшей и наиболее безопасной торговой площадкой для обмена криптовалют. Kraken была первой биткоин-площадкой, цены и объём торгов которой стали публиковаться на Bloomberg Terminal, ей доверяют Правильство Японии и финансовый регулятор Германии.
Bitstamp
Bitstamp — биткоин-площадка в Великобритании. С сентября 2014 явлется второй по величине оборотов. Имеет разрешения на торговлю между USD, EUR, GBP и биткоин. Была основана в 2011 в Словении, но сменила юрисдикцию на Великобританию в апреле 2013.
Bitfinex
Bitfinex — торговая платформа в бета-фазе тестирования. Создана при содействии iFinex Inc. (Bvi). На данный момент прошла все стадии лицензирования. Имеет штат экспертов, перешедших из разных банков и компаний: аналитиков, разработчиков, маркетологов.


Метрики Kraken
Метрики Bitstamp
Метрики Bitfinex
Вместо заключения
Я прихожу к выводу, что 98% усилий команд направлено на продукт. Рынок расширяется приблизительно с той же скоростью, что и Вселенная. Если учесть не только факторы риска из Китая и Индии, а также среднесрочные факторы риска из Евросоюза, конфликты между членами ОПЕК, снижение стоимости вырабатываемой электроэнергии, замещение углеводороводов и атомной энергии на возообновляемые источники, прогресс в разработке чипов и процессоров следущего поколения, развитие технологий блокчейн в документарных операциях с активами, недвижимостью и коносаментами, то прогноз вовлечения криптовалют наш оборот, я бы добавил — замещения традиционных национальных валют, уже представляется в более понятных контурах.

Мне понравилась фраза из выступления шведского профессора и автора книги «Бизнес в стиле фанк» Кьелла Нордстрема о будущем технологической отрасли и человечества в целом: «Через 50 лет не будет стран, будут только города». «Через 50 лет вместо 218 стран будет 600 городов. Уже через 25 лет не будет, например, Австрии, потому что уже сейчас Австрия — это Вена и какие-то там городишки рядом. Это произойдет из-за смены системы восприятия информации, развития транспорта и технологий в целом.»
Вот он — голубой океан. Вы ещё не передумали нырнуть в него с головой?

Автор: Nostros









































































