Привет! Эксперименты с котообразной электрогитарой продолжаются. Сегодня я испытываю инновационный широкополосный датчик, который легко изготовить из обычного хамбакера.
Такой самодельный звукосниматель может служить прекрасной заменой P-90 в нековой позиции.
Попутно выяснился интересный факт касательно экранированных китайских P-90, оказавшийся для меня неожиданностью.
▍ Пентиум-90?
В данном контексте обозначение P-90 не имеет отношения к винтажным процессорам Intel. Речь идёт о специфических однокатушечных звукоснимателях, подмагниченных особым образом.

В обыкновенных синглах, устанавливаемых на стратокастеры и телекастеры, используются либо стержневые магниты перпендикулярно каждой струне, либо цилиндрические стальные магнитопроводы под каждой струной и полосовой керамический магнит, приклеенный снизу.

Оба магнитных полюса в любом случае ориентированы перпендикулярно плоскости струн. То же самое верно и в отношении джазмастера с парой магнитов по бокам магнитопроводов.

Полосовые магниты P-90 расположены так же, но намагничены иным образом — одноимёнными полюсами навстречу друг другу. Разумеется, это заставляет их отталкиваться и поэтому требует станины в форме ванночки с бортиками, не позволяющими магнитам «убежать».

Кстати, на фото выше представлен бесшумный P-90 Mojotone 56 Q. Coil Dogear, имеющий не одну катушку вокруг магнитопроводов, а две — вокруг каждого из магнитов. Это сделано для подавления синфазной помехи, как у хамбакера.

Колебания струн электрогитары — это стоячие поперечные волны с пучностями и узлами гармоник в определённых местах. Поэтому гармонический состав сигнала в катушке звукоснимателя зависит от рисунка силовых линий магнитного поля, модулируемого колебаниями струны.
▍ История вопроса
При попытке установить 13-миллиметровые магниты из сплава ЮНДК (алнико 5) в штатные датчики изумрудного синглката IRIN выяснилось, что используемые там керамические магниты имеют ширину 14 миллиметров.

Поэтому мне пришлось позаимствовать недостающие стальные бруски с отверстиями из пары керамических хамбакеров, стоявших на котогитаре до их замены на мои любимые экранированные P-90.

Далее в мои планы входило собрать эти запасные хамбакеры с 14-миллиметровыми керамическими магнитами от датчиков IRIN и потом куда-нибудь их применить или обменять на что-либо интересное.
Однако у меня имеется шесть цилиндрических магнитов ЮНДК, предназначенных для синглов стратовского типа.

Этого хватит для сборки опытного образца широкополосного хамбакера по мотивам иллюстраций 7 и 8 из патента Сета Лавера номер US2896491A от 28 июля 1959 года.

Подобный эксперимент мной уже производился и дал хороший результат, но тогда переделка обычного 10-килоомного керамического хамбакера Powersound PTP2001-EG4-BLK-F-1P из «народной» электрогитары Cort KX100 сводилась к удалению половины стержневых магнитопроводов, по три из каждой катушки.

Однако в настоящих широкополосных хамбакерах используются не полосовые магниты под катушками параллельно плоскости струн, а индивидуальные стержневые магниты перпендикулярно каждой струне, расположенные внутри катушек. Иными словами, так же, как в синглах.
▍ Удивительный сплав
В широкополосном звукоснимателе Fender этих магнитов должно быть двенадцать, причём аутентичным материалом для них является редкий магнитный сплав CuNiFe, состоящий из 60% меди, 20% никеля и 20% железа.

Данный сплав обладает рядом необычных свойств. Во-первых, его линейный коэффициент теплового расширения такой же, как у некоторых сортов стекла, что позволяет использовать CuNiFe для выводов электровакуумных приборов, включая электронные лампы.
Во-вторых, подавляющее большинство сплавов, пригодных для изготовления хороших постоянных магнитов, являются очень твёрдыми и хрупкими. В отличие от них, CuNiFe пластичен настолько, что из него можно вытянуть гибкую проволоку c диаметром, равным одной восьмой доле миллиметра.
И, наконец, в-третьих, этот сплав обладает прекрасной коррозионной устойчивостью, в том числе к морской воде. Поэтому из него изготавливают трубы и фитинги для морских судов, буровых платформ, а также водопроводов премиум-класса.
Одним из производителей последних является швейцарская компания GEBERIT, подарившая миру сливной бачок «Феникс» с поплавковым клапаном, автоматически поддерживающим заданный уровень воды.

До фундаментальных изобретений такого уровня мне далеко как до Луны, и магнитов из чудесного сплава у меня нет. Зато ничто не мешает опробовать идею переделки хамбакера в устройство с шестью обычными стержневыми ЮНДК магнитами.
▍ Странности китайских звукоснимателей
Чтобы на электрогитаре успешно работали несколько электромагнитных датчиков, их необходимо фазировать. Для этого требуется небольшой ненамагниченный предмет из ферромагнитного материала (подойдёт имбусовый ключик или отвёртка) и чувствительный индикатор полярности электрического импульса.
В качестве последнего я использую самодельный цифровой осциллограф DSO138. Сгодится и мультиметр в режиме омметра, показания которого будут возрастать или снижаться в зависимости от полярности электродвижущей силы, наведённой в катушке.

Прикладывая стальной предмет к магниту или магнитопроводу датчика, мы увеличиваем индукцию магнитного поля в катушке. Отрыв предмета её уменьшает. То же самое происходит при приближении и отдалении колеблющейся струны электрогитары.
Обычно я не проверяю фазировку звукоснимателей, когда они поставляются в виде комплекта, особенно если он прилично упакован в красивую коробочку с контурной поролоновой вкладкой под прозрачным окошком.

Однако любой товар, приобретённый на Aliexpress и подобных торговых площадках, следует перепроверять всегда, и сегодняшний случай в очередной раз убедил меня в необходимости соблюдать это нехитрое правило.
В отличие от комплекта, установленного на кастомный синглкат «Обсидиан», новые звукосниматели SLP-CR-BK 2C MU1622-3 имеют верное расстояние между магнитопроводами крайних струн — 52 мм для бриджевого и 50 мм для некового. Это предусматривается по причине того, что струны электрогитары расходятся под острым углом от узкого верхнего порожка до широкого нижнего.

У бриджевого звукоснимателя с чёрным экранированным кабелем к струнам обращён южный магнитный полюс, тогда как у некового с кабелем в красной изоляции — северный.
В среднем положении трёхпозиционного переключателя, когда два датчика соединены подобно катушкам параллельного хамбакера, это должно подавлять синфазную помеху. Ведь направления обмоток противоположны, как и полярность магнитов.
Однако выяснилось, что катушки датчиков из установленного на котогитару комплекта присоединены к выводным кабелям в одном направлении.
Отрыв имбусового ключа от магнитопровода вызывает на выходе некового звукоснимателя импульс отрицательной полярности, направленный на экране осциллографа вниз. Тогда как в случае бриджевого звукоснимателя полярность этого импульса положительная, отклоняющая виртуальный электронный луч вверх.

То есть, котогитара получила противофазную комбинацию звукоснимателей, как в стимпанковом полуакустическом телекастере. Только там полярность бриджевого датчика можно переключать при помощи «тяни-толкая».

Для этого потребовалось заменить одножильный экранированный кабель на двухжильный.

Чтобы создать возможность такого переключения в случае китайских экранированных P-90 или просто инвертировать полярность выходного сигнала, понадобится частичная разборка звукоснимателя, начинающаяся с отделения хромированной крышки, припаянной к станине двумя каплями припоя.

Если инверсия фазы не нужна, то можно и воздержаться от этих трудоёмких операций. Я просто сфазирую самодельный широкополосный хамбакер так, чтобы полярность его сигнала совпадала со вторым датчиком электрогитары.
▍ Куда ставить новый звукосниматель?
Но какой именно из двух P-90 котогитары имеет смысл заменить на хитрый хамбакер?

Шикарный подписной инструмент известного гитарного эксперта, композитора, музыканта и продюсера Хеннинга Паули оснащён хамбакером в бриджевой позиции и «мыльницей» P-90 в нековой.

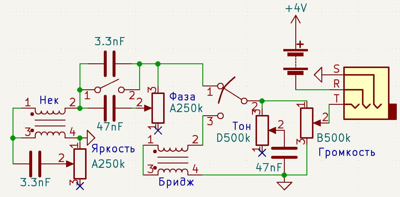
Бриджевый хамбакер идеален для риффов, а нековый P-90 — для соло. Однако на моей котогитаре, благодаря последовательной катушке индуктивности, шунтируемой переменным резистором на 25 килоом, P-90 звучит лучше всего как раз в бриджевой позиции.

Такой нехитрый схемотехнический узел добавляет звучанию «жира». При максимальном сопротивлении переменного резистора P-90 звучит как хамбакер.
А что касается некового P-90, то его «обезжиривающий» фазосдвигающий узел унаследован от предыдущей версии котогитары, на которой стояли штатные хамбакеры из конструктора Harley-Benton.

С хамбакером такая схема работает лучше, чем c P-90, которому она только добавляет «ядовитости» звучания. Поэтому решено: экспериментальный широкополосный хамбакер будет установлен в нековую позицию.
С учётом неожиданного открытия переполюсовки комплекта P-90 и его хорошего звучания в такой конфигурации, я всё же добавлю новому датчику инверсию фазы, заменив переменный резистор регулятора общего тембра на «пуш-пуш» со встроенным DPDT-переключателем.

Зачем делать переключаемой полярность именно некового хамбакера, а не бриджевого сингла? — Потому что в таком случае не придётся разбирать бриджевый датчик. А отсечки катушек с данным широкополосным хамбакером работать всё равно не будут, поскольку каждой из струн достаётся не два магнита, а всего один.
▍ Фазируем звукосниматель
Мне хочется, чтобы при утопленной ручке тембра полярность звукоснимателей была одинаковой, а при поднятой — противоположной. Чтобы достичь этого, необходимо правильно ориентировать магниты и соединить катушки.
В нековом хамбакере из гитарного конструктора Harley-Benton «нижняя» (то есть, соединённая с экраном кабеля и станиной) катушка обёрнута липкой лентой чёрного цвета и снабжена шестью цилиндрическими стальными сердечниками, контактирующими с южным полюсом керамического магнита.

«Верхняя», соединённая с центральной жилой катушка обмотана синей липкой лентой и расположена со стороны северного магнитного полюса.

В каркас данной катушки вворачивались шесть регулируемых винтовых магнитопроводов. Под последние предусмотрена резьба, в отличие от звукоснимателей изумрудного синглката IRIN, где винты держались за счёт парафина.

При такой конфигурации звукоснимателя отрыв имбусового ключа от сердечника катушки вызывает импульс положительной полярности, как и у бриджевого P-90 котогитары.
То есть, полярность хамбакера должна остаться прежней, и для этого магниты чёрной катушки нужно направить южным полюсом в сторону струн, а тогда как у синей катушки — северным.
▍ Переделка звукоснимателя
Удалить со станины лишний припой можно с помощью бокорезов.

Извлекаем стержневые магнитопроводы из чёрной катушки.

Отверстия в синей катушке придётся расширить до 5-миллиметрового диаметра, соблюдая предельную аккуратность, чтобы не снять в каком-либо месте слишком много материала. Последнее приведёт к обрыву обмотки.

Пластик очень податливый, поэтому я рекомендую использовать ступенчатое сверло без дрели, проворачивая его вручную. На режущих кромках сверла не должно быть металлической стружки.

Три из шести отверстий можно было и не расширять. Далее устанавливаем стержневые ЮНДК магниты в шахматном порядке, соблюдая полярность.

Теперь не помешает изготовить проставку по форме полосового магнита, чтобы крепёжные шурупчики прижимали к ней каркасы катушек. Я воспользуюсь кусочком микрогофрокартона.

Белую жилу экранированного кабеля паяем к «горячему» выводу хамбакера, красную — к «холодному», а экран — к станине звукоснимателя.

Экспериментальный широкополосный хамбакер установлен и подсоединён. В полости темброблока стало ещё теснее.

Осталось поиграть и послушать, насколько обоснованными были все эти труды.
▍ Наслаждаемся результатами
Надежды оправдались, и получилось именно такое звучание, какого мне хотелось. Звукосниматель умеренно перкуссивный для лёгких риффов и достаточно певучий для соло.
В отличие от керамического P-90 в нековой позиции, звук совсем не «ядовитый». И перегруженный усилитель не захлёбывается басами даже без дополнительной педали овердрайва. Гитара сохранила прекрасно выраженный «твэнг» и получила отличное «стекло».
Отсутствие экранирующей крышки усугубило помехи с RGB-светодиодов, так что я заменю тумблер активации встроенного фузза на трёхпозиционный со средним положением «выключено», чтобы можно было отключать светомузыку.
© 2025 ООО «МТ ФИНАНС»
Автор: Lunathecat
