Источники бесперебойного питания (ИБП) нашли широкое применение, как в быту, так и в промышленности. Они призваны обеспечить необходимым питанием оборудование из резервных источников в случае «пропажи» основного питания. Резервными источниками в таких ИБП в основном служат аккумуляторы. Поэтому эти ИБП обеспечивают питанием оборудование ограниченное время, от нескольких минут до пары тройки часов. В продаже имеется огромное количество подобного оборудования, как говорится, на любой вкус и цвет «карман», с различными характеристиками и разнообразными функциями.
Рассмотрим сферу применения в быту.
В каждом доме имеется холодильник. Основные модели используют компрессор, приводимый в действие двухполюсным однофазным асинхронным электродвигателем. Мощность бытовых холодильников 100-200 Вт. Пропадание основного питания (а-ля 220 вольт) на несколько часов может привести к размораживанию холодильника. Это не критично, но неудобно. Но обычный компьютерный ИБП здесь не поможет: двигатель компрессора не обрадуется форме напряжения, предоставляемого таким ИБП. Для такого рода потребителям необходим синус на выходе ИБП.
Пример, скажем честно, самый реальный, но не самый необходимый для применения ИБП.
Частный дом, система отопления, циркуляционный насос. Те же проблемы. Современные газовые котлы в основе своей имеют его в своей конструкции. При пропадании электропитания от компьютерного ИБП тоже работать особо не хотят. Правда, пару часов пережить можно и без электричества и работающего котла, благо дом за пару часов не остынет до отрицательных температур.
Продолжим искать применение ИБП с синусом на выходе в быту.
Такой же частный дом, циркуляционный насос в системе отопления, но сама система отопления не на газу, а на дровах. Вот значит вы после работы растопили печурку и греете дом, насос качает жидкость по трубопроводам системы отопления. БАЦ! Отключили электроэнергию. Котел начал дико перегреваться, из-за отсутствия циркуляции, но ведь это не вентиль газовый перекрыть, печку тушить придется, в прямом и переносном смысле. А если бы был ИБП, то спокойно за часик полтора можно было протопить печку и дальше ждать, пока горэлектросеть не восстановит снабжение природным газом электричеством. Уже реальнее. Далее.
Деревня, есть природный газ, есть напольный котел типа АОГВ-11,6-3. Вот его описание: предназначен для электронезависимых автономных систем отопления домов, дач площадью до 110 кв.м. Значит для его работы электричества не нужно. А вот для циркуляции теплоносителя используется циркуляционный насос. Отсутствие электричества на работе котла никак не сказывается, а вот из-за отсутствия циркуляции вода в котле начинает кипеть и её выдавливает через расширительный бак со всеми вытекающими последствиями. Так что в такой ситуации приходится выключать котел. Но если хозяев нет дома, или это происходит в ночное время?
Вот для такого конкретного случая и понадобился ИБП с синусом. Разрабатывать полноценный ИБП для такой задачи нет смысла. Если время перехода с сети на резервный источник будет составлять 5-10 секунд, ничего критичного не произойдет, как с системой отопления, так и с самим насосом.
Из всего вышесказанного и вытекает задача: разработать маломощный резервный источник питания 220 В, 50 Гц с синусом на выходе.
Предисловие
Обратимся к рынку и изучим имеющиеся предложения. Для этого зададимся некоторыми критериями к выбираемому оборудованию. Запросы будут скромные.
- Мощность – 200 Вт,
- «Чистый» синус на выходе,
- Ну и… хватит.
Гугл по запросу «ИБП 200 Вт с синусом» результатами не порадовал. Практически первая же ссылка рассказывает о расчете и подборе ИБП к газовому котлу отопления. Правде, цена на ИБП не радует глаз, особенно если взглянуть еще на аккумуляторы, которые в комплект к ИБП не входят — вообще грустно становится. По остальным ссылкам такая же история, что не радует обычного смертного представителя среднего класса.
Введение
На рынке представлено множество различных ИБП, зачем что-то разрабатывать? Ответов на этот вопрос несколько:
- Цена предлагаемых устройств пусть и не заоблачная, но все-таки высокая,
- Функция «чистого» синуса стоит дороже и встречается далеко не повсеместно,
- Понять принцы построения таких систем,
- Набраться опыта в проектировании, разработке силовой электроники,
- Опыт в программировании МК
- Каждый может продолжить список для самомотивации…
Про цену разработанного устройства пока умолчим, так как пока конкретных «цифирек» нет. Но после испытаний устройства подсчитаем все затраты на расходные материалы.
Исходные данные
Начнем с необходимых расчетов. Прикинем мощность, которую РИПу необходимо отдавать в нагрузку, время автономной работы и т.д. Приступим.
Нагрузкой у нас будет выступать циркуляционный насос. Посмотрим на распространенные модели на рынке. Вот что выдал гугл: ссылка на характеристики циркуляционных насосов.
Для домов небольшой площади до 100 кв.м используются насосы мощностью до 100 Вт. Причем редко кто использует третий мощностной режим насосов. Так что остановимся на 60 Вт потребляемой мощности. Вот от этой мощности и будем отталкиваться при расчетах.
Напряжение на выходе РИПа 230 В. Мощность 60 Вт. Следовательно, ток составит I=P/U=60/230=260 мА.
Теперь зададимся КПД преобразователя 12 В DC -> 230 В АС в районе 90%, тогда при напряжении питания от АКБ в 12,4 Вольта ток потребления с АКБ составит:

Вот на эти цифры будем опираться, как при выборе радиоэлектронных компонентов, так и при изготовлении печатной платы.
Структурная схема РИПа
Для преобразователя 12->220 в основе своей применяется схема повышающего ИИП. То есть с помощью импульсного повышающего трансформатора получают 310 Вольт постоянного напряжения, а дальше мостовой схемой, управляемой синусоидальным шимом и LC фильтром, получают «чистый» синус 220 вольт на выходе. В данном подходе используется множество компонентов от интегральных микросхем до высокоскоростных диодов и т.д. Как-никак импульсная схемотехника.
Для данного РИПа с его ничтожной малой мощностью можно пойти немного другим путем.
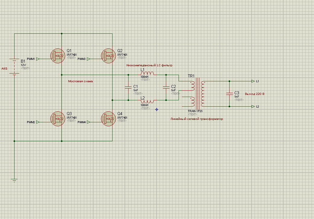
С так называемого звена постоянного тока, которым в нашем случае будет шина АКБ, то есть 12 вольт, через мостовую схему, управляемую синусоидальным шимом, подать на первичную обмотку обычного линейного сетевого повышающего трансформатора. Со вторички снять уже необходимые 220 вольт синусоидального напряжения. Благо для такой мощности и габариты трансформатора будут не большие. Сам трансформатор послужит фильтром и сгладит форму напряжения почти до узнаваемого синуса. А если между мостом и первичной обмоткой трансформатора поставить низкоимпедансный LC фильтр, то можно получить форму напряжения на выходе трансформатора очень близкую к синусу.
Получается примерно такая схема.
В данной примерной схеме компоненты взяты для показа основной мысли схемотехники РИПа, и их номиналы не соответствуют расчетам, которые мы будем производить ниже. Сама схема усложнится по мере проектирования устройства.
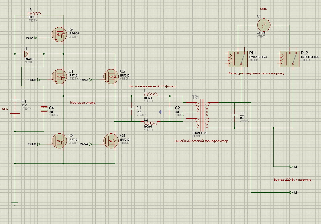
Во время, когда насос работает от РИПа, АКБ разряжается, и после перехода с РИПа на сеть есть смысл заряжать АКБ до номинальной емкости. Когда «электричество присутствует в розетке», то насос работает от сети, а выходную схему РИПа можно использовать для зарядки АКБ. То есть на вторичную обмотку трансформатора (она же высоковольтная) подать напряжение сети, а с первичной обмотки (она же низковольтная) снять переменное напряжение, выпрямить на диодном мосту, сгладить конденсатором и заряжать им АКБ. Рассмотрим изменения, которые необходимо внести в схему для такого подхода.
То есть пока есть напряжение в сети, реле подтянуты, и сетевое напряжение через контакты реле поступает в нагрузку, а также на высоковольтную обмотку трансформатора. Далее с низковольтной обмотки снимается напряжение. Напряжение выпрямляется паразитными диодами транзисторов (для правильности стоит указать, что в реальной схеме мы их использовать не будем, установим параллельно транзисторам внешние быстродействующие диоды на необходимый ток), сглаживается конденсатором и через P-канальный транзистор, управляемый схемой управления на МК, закачивает необходимый зарядный ток в АКБ через сглаживающий дроссель.
Когда электроэнергия «кончится» в сети, реле разомкнуться, и схема будет работать в обратном порядке. Из 12 вольт АКБ через мост транзисторов, фильтры и трансформатор напряжение будет подводиться к нагрузке.
Для того, чтобы не лепить синхронизацию с сетью и т.д. для практически мгновенного перехода с АКБ на сеть и обратно, банально, при пропаже сети, обесточится нагрузка, разомкнуться реле, схема подготовит все и всех для работы от АКБ и начнет генерить напряжение в нагрузку. При восстановлении сети схема остановит генерацию напряжения, убедится, что все хорошо, и замкнет реле для перехода на сеть и зарядки АКБ. Функции схемы управления обрисуются в процессе разработки.
Структурную схему и основной принцип работы РИПа разобрали и на этом позитивном настроении приступим к расчетам необходимых компонентов схемы и выбору аппаратной платформы, как для «мозгов» устройства, так и для силовых элементов. Правда уже в следующей статье.
Заключение
В следующих частях мы рассмотрим расчеты разрабатываемого РИПа, подготовим электрическую схему устройства, выберем аппаратную платформу, разработаем топологию печатной платы для РИПа. Произведем разбор функций устройства, напишем программы для МК, проведем полный цикл наладки и испытаний устройства на оборудовании, а также сдадим все это реальному заказчику.
P.S.: Правда, разработка займет некоторое время, и дальнейшие публикации будут выходить в свет по мере продвижения проекта. Ориентируюсь еще на три статьи, с интервалом примерно в 2-3 недели.
Автор: Helixa


