
Поскольку визитная карточка является как бы лицом компании или частного лица, то владельцы визиток стараются делать их более интересными и запоминающимися. Вариантов креативных визиток — огромное количество, а теперь появился еще один.
Компания MobilECG создала высокотехнологичную визитку со встроенным пульсометром. При этом электронная схема устройства выложена в открытом доступе и не защищена авторским правом. Для того, чтобы считать собственный пульс при помощи такой визитки, нужно просто приложить пальцы к электродам на карточке.
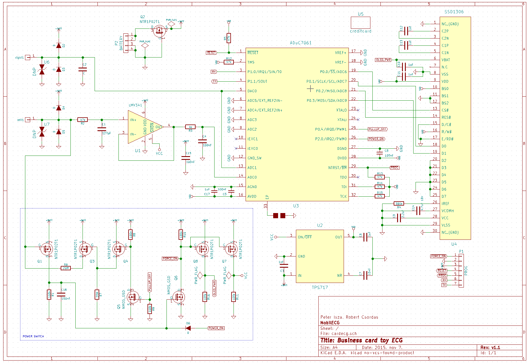
При этом показания не стоит считать настолько точными, как в случае диагностического оборудования в больницах — об этом предупреждают сами разработчики. Кроме схемы, они выложили еще и чертежи своего гаджета.
Визитка такого типа имеет прямое отношение к тому, чем занимается MobilECG — компания разрабатывает электрокардиографические системы с открытым код. Компания <a href='http://mobilecg.hu/blog.html">утверждает, что гаджет может без проблем снимать ЭКГ показания, как показано на рисунке ниже.

Что касается ПО, оно доступно на GitHub. Схема представлена в pdf формате здесь.


Автор: Medgadgets
