Привет! Сегодня я расскажу про свою новую самоделку. Это компактная моноблочная стереоколонка с сабвуфером и 5-вольтовым питанием от USB.
Роль звукоизлучателя сабвуфера выполняет сам корпус устройства, благодаря применению вибрационного громкоговорителя.
Теперь это одна из моих самых любимых поделок. Как и балансным микрофонным предусилителем с фантомным питанием, ею я пользуюсь постоянно. Но усилитель просто лежит в тумбочке, выполняет свою функцию, и я о нём забываю. А стереосистема стоит на столе и радует не только слух, но и глаз.
▍ Выбор корпуса
Изначально у меня появилась идея добавить вибрационный громкоговоритель и, соответственно, кроссовер к моей многострадальной самодельной блютус-колонке с эффектами, которой сильно не хватало басов.
Однако потом захотелось чего-то более компактного и эстетичного, чем коробка из обрезков стеновых панелей и оцинкованной направляющей. Поэтому основой корпуса стала заготовка для шкатулки Mr. Carving ВД-366. Да, деревянная шкатулка может служить не только футляром, но и корпусом.

Боковые стенки этого ящичка размером 16 х 16 х 8 см выполнены из сосновых дощечек, а верхняя и нижняя стенки — из трёхслойной фанеры. Верхние грани крышки хорошо скруглены. Также приятно, что каждая из четырёх боковин ящичка и крышки изготовлена из одной и той же дощечки, образуя цельный рисунок древесины.
▍ Вибрационный громкоговоритель
Для сабвуфера было решено использовать 44-миллиметровый широкополосный вибропреобразователь марки AIYIMA сопротивлением 8 Ом и мощностью 20 Вт.
Стальной корпус этого громкоговорителя очень тяжёлый — 192 грамма. Здесь масса просто необходима, поскольку не обладая инерцией, громкоговоритель не смог бы передавать изменяющееся в такт аудиосигналу усилие той поверхности, которая служит излучателем звука.

В нашем случае это будет деревянная шкатулка на резиновых ножках, передающих вибрации столу, на котором она стоит.
Передача механических колебаний через ножки из плотной резины широко используется производителями гитарных кабинетов и комбоусилителей, например, компанией Orange в линейке PPC — Power Projection Cabinet.
Зато съёмный алюминиевый фланец у виброизлучателя очень лёгкий — всего 6 граммов.
▍ Усиление и питание
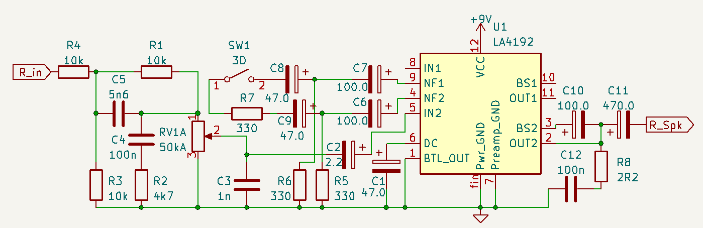
В качестве усилителя мощности звуковой частоты — УМЗЧ — я буду использовать модуль Adafruit PAM8302. Это очень миниатюрная плата усилителя класса D. При габаритах 24 на 15 миллиметров она выдаёт до двух с половиной ватт на 4-омную катушку громкоговорителя и до полутора ватт на 8-омную.
Такой крошечный модуль УМЗЧ получилось установить прямо на плату кроссовера, вместе с миниатюрным импульсным преобразователем напряжения DD1912PA, обеспечивающим двуполярное питание ±9 вольт для операционных усилителей.

Этот повышающе-понижающий (buck-boost) преобразователь построен на микросхеме XL6007 и способен выдавать до восьми ватт, чего хватит на питание не только активного темброблока, но и УМЗЧ сателлитов, позаимствованного из компьютерных колонок Genius Fantasia.
Такой УМЗЧ на микросхеме LA4192 весьма чувствителен к помехам по линии питания, но модуль DD1912PA работает на частоте 400 кГц и обеспечивает весьма чистую фильтрацию питающего напряжения, достаточную даже для фантомного питания конденсаторного микрофона.
В силу того, что сателлиты будут располагаться на боковых стенок маленькой шкатулки, расширитель стереобазы имеет смысл сделать неотключаемым. Для этого вместо переключателя SW1 на печатную плату УМЗЧ впаяна перемычка.

▍ Кроссовер
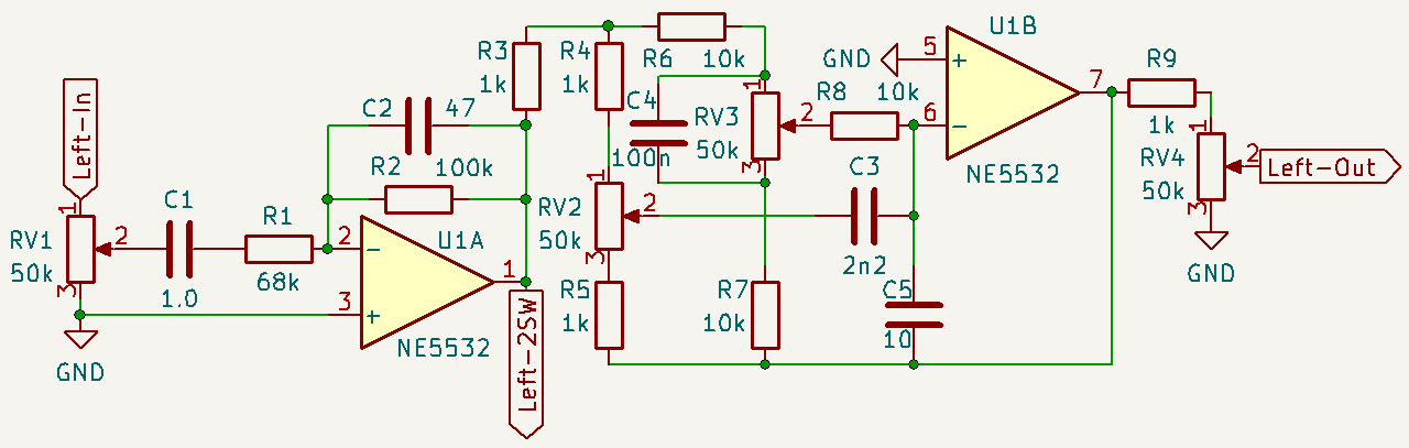
Плата кроссовера собрана из китайского радиоконструктора, содержит целых четыре сдвоенных операционных усилителя (ОУ) NE5532 и снабжена пятью регуляторами: общей громкости, низких и высоких частот, громкости сабвуфера и частоты среза между сабвуфером и сателлитами.
Принципиальная схема канала левого сателлита изображена на рисунке. Как нетрудно догадаться, схема правого канала полностью идентичная.

Потенциометр RV1 на входе модуля — это регулятор общей громкости. Существует версия радиоконструктора с шестью потенциометрами, снабжённая ещё и отдельным регулятором громкости сателлитов. Он подключён к выходу темброблока и обозначен на схеме как RV4.
На операционном усилителе U1A собран инвертирующий усилитель с коэффициентом передачи
-R2/R1 = -1.5.
Конденсатор С2 предназначен для предотвращения самовозбуждения ОУ на высоких частотах. В гитарных педалях с однополярным девятивольтовым питанием эти конденсаторы предусматривают не всегда. Но при более высоком, как у нас, напряжении питания операционных усилителей скорость нарастания выходного напряжения выше.
Возрастает и вероятность того, что схема засвистит, причём этого свиста мы можем и не услышать, если его частота окажется за пределами диапазона слышимых звуков. Но искажения в усиливаемый сигнал самовозбуждение привнесёт.
Активный регулятор тембра собран на ОУ U1B и состоит из регулируемых частотнозависимых цепей в петле отрицательной обратной связи (ОС) операционного усилителя.
Потенциометр RV2 регулирует коэффициент передачи в области высоких частот звукового диапазона, а RV3 — в области низких частот. Подобным образом устроен регулятор тембра в классическом гитарном овердрайве Ibanez Tube Screamer.
Аудиотракт сабвуфера содержит четыре операционных усилителя. На U2A собран неинвертирующий усилитель с коэффициентом передачи 11.

ОУ U2B обеспечивает работу фильтра верхних частот (ФВЧ) Саллена-Ки с частотой среза 49 Гц. Далее идёт фильтр нижних частот (ФНЧ) с граничной частотой 157 Гц, также построенный по топологии Саллена-Ки на ОУ U3A.
И наконец, на U3B собран ФНЧ Саллена-Ки, частота среза которого настраивается переменным резистором RV5 в пределах от 58 до 158 Гц. Потенциометр RV6 служит регулятором громкости сабвуфера.
▍ Устройство акустической системы
Плата кроссовера и гнездо входного стереоджека размещены на верхней крышке корпуса. Я предпочитаю полноразмерные гнёзда под джек, потому что у них длинная резьбовая часть, позволяющая крепить их на толстых панелях.

Темброблок закреплён посредством переменных резисторов, которых целых пять, и поэтому он прекрасно держится. Отверстия под потенциометры и гнездо выполнялись ступенчатым сверлом.
А для 40-миллиметровых отверстий под двухдюймовые громкоговорители использовано перовое сверло. Если бы у меня было ступенчатое сверло с таким большим диаметром, то наверное, получилось бы ещё интереснее.
Древесина сосны смолистая и состоит из чередующихся участков разной твёрдости и вязкости. Поэтому совсем без сколов не обошлось.
С устранением последних помогли напильник, дремель с цилиндрической насадкой из шлифовальной шкурки и кружочек из рисовой бумаги Love2art 0057 «Шотландка синяя». Получилось кольцеобразное обрамление отверстий диффузоров громкоговорителей.

Дополнительно можно будет поставить решётки для вентиляторов 50x50 мм из хромированной стальной проволоки. У последних расположение отверстий под крепёжные винты полностью совпадают с соответствующими отверстиями у двухдюймовых громкоговорителей.
Вибрационный громкоговоритель закреплён в центре днища тремя винтами М3 с гайками, для чего потребовалось просверлить отверстия в его крепёжном фланце. Хорошо, что этот фланец крепится на резьбе, и его можно откручивать.
У меня не было в наличии гнезда USB на панель, поэтому для питания акустической системы просто выведен наружу витой кабель со штекером USB-A.

Выключатель питания также не предусмотрен, поскольку устройство потребляет мало электроэнергии, и при отсутствии входного сигнала не издаёт совершенно никаких шумов.
▍ Декупаж для начинающих
В процессе сборки электрогитары из конструктора мне очень понравилось работать в технике декупаж, которая предполагает наклеивание на различные поверхности верхних слоёв бумажных салфеток или специальной рисовой бумаги при помощи акрилового лака.

Покупать специальный декупажный клей-лак совершенно необязательно. Подойдёт любой глянцевый акриловый лак, предназначенный для того материала поверхности, с которым мы собираемся работать.
Также можно по старинке пользоваться клеем ПВА, как делали на заре этого ремесла. А что касается матового лака, то некоторые мастера предостерегают от его использования, так как матирующие добавки могут сделать рисунок мутным после нанесения нескольких слоёв лака.
▍ Рисовая бумага
Для декорирования акустической системы мне захотелось применить элементы декупажных карт Love2art 0072 «Скандинавские зарисовки» и 0073 «Горный пейзаж». Данные карты форматом 32 на 22 сантиметра изготовлены из рисовой бумаги плотностью 30 граммов на квадратный метр.
Это очень тонкая и при этом прочная бумага, прекрасно ложащаяся на криволинейные поверхности. Если их кривизна небольшая, её можно приклеивать даже без предварительного размачивания, но лучше всё-таки хотя бы немного смазать лаком с обратной стороны.
Данный процесс очень похож на оклеивание стен обоями. И там, и тут необходимо избегать пузырей воздуха и излишков клея под бумагой, что в случае декупажа особенно важно, так как декупажные карты полупрозрачные, и пузыри могут выглядеть на готовом изделии как участки с изменённым цветом.
Разглаживать наклеенную рисовую бумагу можно руками, сухой или влажной кисточкой, а иногда даже ракелем: настолько она прочная.
После высыхания клей-лака «на отлипание», что обычно происходит в течение 1-2 часов, в зависимости от влажности окружающего воздуха, следует нанести от двух до четырёх слоёв финишного лака с такими же промежутками времени между этапами работы.
Получается, что можно завершить всю декупажную работу с изделием за один день, после чего стоит подождать сутки для лучшей полимеризации лака. В случае со шкатулками следует заметить, что закрытая крышка может прилипать к ящичку в течение ещё нескольких суток, пока не произойдёт полная полимеризация.
▍ Морилка
Перед размещением картинок оленей, скал, ёлочек и шишек мне захотелось затонировать шкатулку в зелёный цвет с сохранением рисунка древесины. Для этого требуется зелёная морилка.
Существует великое множество разных морилок. Мной использован просто акриловый лак с добавкой красителя Pufamix №43 «Молодая зелень». Пробы для определения наилучшей концентрации колера делались на внутренних стенках корпуса.
В отличие от красок, морилки не являются укрывистыми. То есть, рисунок тонируемой поверхности остаётся видимым, но изменяет цвет.
▍ Итоги работы
Теперь эта поделка выполняет у меня роль компьютерной колонки, стоит на рабочем столе и включена всегда, когда я пользуюсь ноутбуком. Благодаря вибрационному громкоговорителю и расширителю стереобазы, получается прекрасный эффект присутствия.
Качество воспроизведения музыки и звуков природы, которые я люблю слушать за работой, меня очень порадовало. Радует и диапазон регулировки тембра.
Из-за входного фильтра в схеме УМЗЧ, использованного для сателлитов, более естественные звучания получаются в правой половине диапазона поворота регулятора тембра.

Можно было бы обойти этот фильтр, так как у нас теперь есть прекрасный темброблок. Но с фильтром двухдюймовые широкополосные сателлиты звучат приятнее.
Также можно использовать эту акустическую систему в роли активного кабинета для электрогитары. Звучание можно сравнить с 8-дюймовым гитарным громкоговорителем, а если подстроить тоньше, то и с 12-дюймовым. Об этом я расскажу отдельно в одной из следующих статей.
Автор: Гитарная электроника
