
Привет! Среди обширного спектра эффектов, которыми обрабатывают сигнал электрогитары, задержка занимает особое место. Эхо с различными длительностями и числом повторений не только делает звучание более живым, но и позволяет создавать целые «музыкальные ландшафты».
Благодаря доступности микросхемы цифровой линии задержки PT2399 и простоте, необходимой для неё «обвязки», создание самодельного дилея уже давно стало доступным для каждого.
Сегодня мы услышим, как он звучит. А ещё я подробно расскажу и покажу, как спаять плату эффекта и установить её в эстетично оформленном корпусе.
▍ Откуда взялась эта схема?
Педаль Rebote Delay выпускалась американской компанией Above Ground Design, LLC, которую основали в 2008 году четверо юных энтузиастов электрогитары — Дэвид Лиу, Франциско Пенья (на фото ниже), Мишель Галеас и Трефан Оуэн.

С годами люди меняются, и их приоритеты тоже. Сегодня Дэвид Лиу занимается альпинизмом и фотографией, зато Франциско Пенья много выступает на сцене с электрогитарой и продолжает поддерживать свой сайт tonepad.com, содержащий множество электронных DIY-проектов для гитаристов, включая разработанный им Rebote Delay.
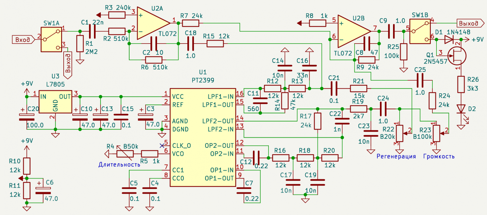
▍ Посмотрим на схему
Первое поколение этих полюбившихся самодельщикам педалей дилея мало отличалось от рекомендованной производителем схемы из технической документации к микросхеме PT2399.

Однако радиоконструктор от омской компании «Гитарамания» построен по схеме одного из вариантов второго поколения.

Здесь на входе и выходе цифровой линии задержки предусмотрены несколько усложнённые фильтры нижних частот, подражающие искажению затухающих повторов аудиосигнала в любимом гитаристами ленточном дилее, напоминающих реальное эхо в природе.
Номинал регулятора длительности R4 позволяет сделать задержку как очень короткой, так и довольно длинной. Это создаёт широкую палитру возможностей для музыканта.
▍ Буферизация аудиосигнала
Две половинки сдвоенного операционного усилителя TL072 U2A и U2B служат, соответственно, входным и выходным буферами. Это инвертирующие усилители с коэффициентом передачи -1.
У выходного буфера имеются два входных канала — для исходного (через резистор R7) и задержанного (через R24 и C25) сигналов. Это значит, что он является суммирующим усилителем, или просто микшером.
Обратите внимание на номиналы резисторов R3 и R8, через которые неинвертирующие входы операционных усилителей соединены с «виртуальной землёй» — искусственной средней точкой, образованной резистивным делителем напряжения питания R10R11 и заземлённой по переменному току через электролитический конденсатор C6.

Входной буфер имеет высокое входное сопротивление, тогда как выходной — сравнительно низкое. Чтобы минимизировать искажения сигнала, нужно соблюсти примерное равенство входных токов на обоих входах операционного усилителя. Поэтому номиналы R3 и R8 различаются в 240 раз.
Какие входные токи могут быть у операционных усилителей, да ещё и с полевыми транзисторами на входах? — У реальных микросхем данные токи очень малы, но они есть. Полевым транзисторам свойственны токи перезарядки затворов, а транзисторам с управляющим переходом — ещё и токи утечки.
Во многих случаях входными токами операционного усилителя можно пренебречь, однако если мы включаем последовательно со входом резистор высокого сопротивления, то лучше сделать так, чтобы последовательно со вторым входом было предусмотрено сопротивление того же порядка.
▍ Обход тысячелетия
Полевой транзистор с управляющим переходом Q1 задействован в схеме индикации включения эффекта, называемой «Millennium bypass».
Её разработал «крёстный отец бутиковых усилителей и гитарных эффектов» R.G. Keen. После тридцати лет работы на компанию IBM этот выдающийся инженер основал сайт geofex.com, ставший просто кладезем мудрости и знаний для тех, кто разрабатывает свои педали и модифицирует существующие.

Работа данного схемотехнического узла предельно проста. Когда затвор Q1 через контактную группу SW1B и резистор R25 получает запирающий потенциал -9 вольт относительно истока, транзистор закрывается, и светодиод D2 не светит.

В это время контактная группа SW1A соединяет вход педали с её выходом напрямую. Эффект задержки не оказывает влияния на входной гитарный аудиосигнал.
Однако когда SW1A соединяет вход педали со входом схемы, а SW1B — соответственно, выход с выходом, затвор Q1 остаётся «висеть в воздухе». Транзистор открывается и пропускает ток, питающий светодиод, индицирующий активацию эффекта.
▍ Комплектность набора
Радиоконструктор укомплектован подробной инструкцией, содержащей принципиальную и монтажную схемы. Последняя напечатана в цвете.

Кроме хороших фирменных компонентов, набор содержит многожильный монтажный провод прекрасного качества в экранирующей оплётке и без, а также припой ПОС-60, выполненный в виде трубочки с канифолью.

Отсутствуют в комплекте только ручки переменных резисторов, термоусадочная трубка, которая может потребоваться для изоляции их выводов, и корпус педали.
▍ Паяем печатную плату
Сборку электронных устройств я всегда начинаю с установки компонентов, имеющих наименьшую высоту. В данном случае это резисторы. Такой подход при пайке позволяет просто класть печатную плату на термостойкий силиконовый коврик, не испытывая нужды в специальных держателях.

Это не единственный лайфхак, позволяющий спаять радиоконструктор максимально быстро, эффективно и с удовольствием. Часто плата содержит несколько компонентов одного и того же номинала.
Здесь это восемь 12-килоомных резисторов. Откладываем их отдельно, изгибаем выводы должным образом и вставляем в отверстия платы.
Перед этим я выясняю расстояние между монтажными отверстиями, чтобы сформовать все выводы как требуется. Сегодня посадочные места «короткие», и ножки резисторов нужно загибать прямо возле их корпусов.
Когда восемь резисторов уже установлены, искать посадочные места для следующих номиналов будет легче и быстрее, так как сужается диапазон поиска.

Чтобы резисторы не выпадали, перед пайкой отгибаем их выводы внутрь или наружу, смотря по тому, чтобы не приближаться к контактным площадкам соседних посадочных мест, рискуя создать короткое замыкание. После пайки откусываем торчащие концы выводов и приступаем к монтажу остальных резисторов, также группируя их по номиналам.

Далее наступает очередь следующих по высоте элементов — полупроводниковых диодов и «кроваток» под микросхемы. 15-килоомный резистор R21 мы пока откладываем, так как его следует установить вертикально.

Теперь можно смонтировать самые низкие из конденсаторов — керамические высоковольтные. Зачем ими комплектуют наборы для сборки гитарных педалей с питанием от девяти вольт? — Затем, что эти конденсаторы качественные, надёжные, и выглядят красиво.

На очереди плёночные конденсаторы в квадратных пластиковых корпусах. Как и резисторы, есть смысл сгруппировать их по номиналу.

Далее впаиваем продолговатые плёночные конденсаторы ёмкостью 1 микрофарад, а затем электролиты.

Напоследок установим большой высоковольтный конденсатор C11, микросхему интегрального стабилизатора напряжения 78L05 и полевой транзистор с управляющим переходом 2N5457, а также вертикальный резистор R21.

Светодиод я не впаиваю в плату, так как он будет монтироваться в оправе на верхней панели корпуса педали и подключаться к плате двумя проводами.

Сама плата будет удерживаться в корпусе за ножной переключатель с фиксацией, имеющий две контактные группы на два положения (DPDT).

▍ Оформляем корпус педали
Плата довольно большая — 53 на 51 миллиметр. Чтобы всё необходимое уместилось в корпусе популярного типоразмера 1590B, два переменных резистора должны находиться под платой, а входное и выходное гнёзда под джек — на «северной» боковой стенке.

Сегодня именно такое расположение разъёмов считается наилучшим, так как позволяет устанавливать педали на педалборде вплотную друг к другу.
Место для разъёма питания нашлось только на «восточной» стенке, но это не страшно, ведь штекеры питания обычно малогабаритные, в отличие от аудиосигнальных джеков.
Сверлим в стенках корпуса необходимые отверстия. Для маленьких я пользуюсь обычными спиральными свёрлами по металлу, а для больших — ступенчатым сверлом в патроне шуруповёрта.

Верхнюю стенку корпуса мне хочется оформить в технике декупажа, а боковые и съёмную нижнюю крышку — просто покрасить кисточкой, чтобы не возиться с дорогими и неудобными аэрозольными баллончиками.
▍ Как загрунтовать алюминиевую поверхность?
Однако материал данного корпуса — металл, причём не какой-нибудь, а сплав на основе алюминия. И что тут такого, спросите вы?
Проблема состоит в том, что под действием атмосферного воздуха алюминий покрывается плёнкой оксида, и этот оксид — чрезвычайно твёрдое вещество, известное нам под названием корунда — главного компонента наждачного камня. Драгоценные камни сапфир и рубин тоже представляют собой разновидности корунда.

Разве это плохо? Наоборот, это прекрасно, что корундовая плёнка защищает мягкий металл от механических повреждений. Однако к ней плохо липнут лакокрасочные материалы.
Поэтому перед покраской поверхности металлов шлифуют крупнозернистой шкуркой, нанося микроцарапины, после чего наносят протравливающий грунт, обычно содержащий ортофосфорную кислоту.
Такой универсальный акриловый грунт по чёрным и цветным металлам на водной основе у меня есть, но с ним произошла грустная история. Ведёрко с грунтом было заказано зимой и подверглось замерзанию вследствие нарушения условий хранения перевозчиком.
Мной предпринимались попытки восстановить расслоившуюся акриловую краску путём нагрева в микроволновой печи с последующим размешиванием сначала вручную, а затем при помощи крепкой пластмассовой ложки в патроне шуруповёрта.
Однако полностью избавиться от комков таким способом не удаётся, и краска вскоре расслаивается на белую гомогенную массу, напоминающую шпаклёвку, в нижней части ведёрка, и желтоватую сыворотку — вверху.

Очевидно, что протравливающий агент, а именно ортофосфорная кислота, находится именно в этой сыворотке. Поэтому было принято решение слить последнюю в бутылку и добавить в обычный художественный акриловый грунт вместе с колером для получения желаемого цвета.
Получилась жидкая грунтовка, прекрасно ложащаяся на зачищенную и обезжиренную поверхность алюминиевого сплава.

После полимеризации грунта можно наклеивать декупажную карту. Для криволинейных поверхностей требуется специальная рисовая бумага, которая сохраняет высокую прочность и не рвётся, будучи в увлажнённом состоянии.
Однако педаль гитарного эффекта плоская, так что можно просто взять обычную офисную бумагу и распечатать рисунок на цветном лазерном принтере.

После того, как все слои акрилового лака полимеризовались, следует вырезать отверстия под переменные резисторы, переключатель и оправу светодиода.

▍ Окончательная сборка педали
Термоусадочная трубка поможет гарантированно избежать коротких замыканий.

Все компоненты педали установлены и соединены проводами.

Можно закрывать нижнюю крышку и крепить её на четыре винта.

▍ Слушаем результаты и строим планы на будущее
Пожалуй, дилей — мой самый любимый гитарный эффект. Сто́ит начать играть, и оторваться невозможно.
Видео на Youtube
Мне нравится это звучание. Существуют более изысканные дилеи — более кристальные, передающие входной сигнал с минимумом искажений, а также более реалистичные, качественнее подражающие реальным эхо в природе.

И, конечно же, задержки аудиосигнала гораздо более эффектны, если они стереофонические. Надо будет установить в корпус педали мою старую поделку на двух микросхемах PT2399, которая специально предназначалась для создания стереофонии от монофонического источника — аналогового синтезатора или электрогитары.

Однако для игры в комбик, например, переделанный Belcat G-5, сегодняшний Rebote Delay — просто то, что надо. Предвижу, что эту педаль очень скоро выменяет у меня кто-нибудь из знакомых музыкантов.

Поэтому приступаю к сборке ещё одной цифровой задержки в деревянной коробочке — не для педалборда, а чтобы играть с удовольствием дома. Там будет несколько другая схема, о которой я тоже однажды расскажу.
© 2025 ООО «МТ ФИНАНС»
Автор: Lunathecat
