
Привет! Отличительными особенностями данного изделия китайской промышленности, встречающегося на просторах Алиэкспресса и других торговых площадок, являются пластиковый корпус и экстремально низкая цена.
Моё хобби — приобретать самые дешёвые электрогитары и педали эффектов, а затем доводить их до играбельного и применимого в музыкальных контекстах состояния.
Сегодня мы увидим и услышим, насколько плоха квакушка из Поднебесной, насколько хорошей её можно сделать, и что для этого потребуется.
Первое знакомство
Страница товара на торговой площадке Aliexpress содержала название и изображение квакушки Daphon DF2210.

Однако педаль приехала в белой коробке из микрогофрокартона без инструкции и опознавательных знаков.

Корпус и качающаяся платформа пластиковые. Предусмотрены резиновые демпферы. Имеется концевой переключатель для активации эффекта, срабатывающий при нажатии платформы до упора.

Дно корпуса металлическое, окрашенное чёрной краской. Крепящие его шурупы проходят через четыре резиновые ножки. Для установки на педалборд с помощью липучки эти ножки придётся демонтировать.

Наименование производителя отсутствует и на дне педали, зато там имеется наклейка, сообщающая о наличии внутри корпуса девятивольтовой батарейки типоразмера «Крона» и о том, что заряд последней расходуется всё время, пока джек гитарного кабеля вставлен во входное гнездо «Инструмент».
А что внутри?
После снятия нижней крышки действительно обнаружилась шикарно выглядящая батарейка с жирной надписью «RAOEWR», а также тиснение в виде логотипа компании ZORY, выпускающей педали эффектов для электрогитар путём заказа стандартных изделий с кастомизацией внешнего оформления на OEM фабриках.

По всей видимости, доставшийся мне экземпляр педали фабрика произвела не для ZORY, а в целях продажи по демпинговой цене без торговой марки. Поэтому наружные поверхности изделия не содержат никакого брендинга.
В отличие от Daphon DF2210, где применяются радиодетали с проволочными выводами для пайки в отверстия, печатная плата квакушки ZORY трассирована под использование компонентов поверхностного монтажа. Так дешевле.

Изготовитель экономил по максимуму. Плата закреплена всего на один шуруп, тогда как отверстия и стойки предусмотрены под два шурупа. Отсутствует электролитический конденсатор по питанию, а также обратносмещённый диод защиты от переполюсовки.
Конденсатор номиналом 47 микрофарад на рабочее напряжение 10 вольт я установлю, потому что он есть под рукой, причём как раз нужного миниатюрного типоразмера.
А что касается выпрямительного диода для поверхностного монтажа, то его лень искать. К тому же, для его установки пришлось бы отпаивать земляные провода, идущие ко входному и выходному гнёздам под джек.
Оборотная сторона печатной платы представляет собой практически сплошной земляной полигон. Сама плата выполнена из хорошего стеклотекстолита, имеет зелёную паяльную маску и много переходных отверстий, как будто требуется отводить тепло.

Производитель предусмотрел отверстия для монтажа целых четырёх сигнальных гнёзд, поскольку в таком же корпусе выпускается пассивная стереофоническая педаль громкости, все электронные внутренности которой ограничиваются одним сдвоенным переменным резистором.

Причём если установить средние гнёзда под джек, то для разъёма питания не будет места.
Огорчающие факторы
Не предусмотрено никакого экранирования платы и сигнальных проводов. Даже металлическое дно пластикового корпуса ничем не соединяется с землёй схемы. Это приводит к сильному фону переменного тока, ощутимому даже при игре в чистый канал усилителя, не говоря уже о перегруженном.

Вопреки многолетним стандартам, принятым в индустрии напольного оборудования для обработки гитарного звука, входное гнездо располагается слева, а выходное — справа от музыканта.

Лично для меня это неудобно. Китайскую поделку планируется установить на новый педалборд, где она расположится с правого края и станет первым звеном в цепи эффектов. То есть, входное гнездо квакушки будет служить входом педалборда, для чего гнезду лучше находиться с правой стороны. Поэтому я просто переставлю гнёзда местами.
Подобно подписному овердрайву Ингви Мальмстина DOD Preamp Overdrive YJM308, в пластмассовой китайской квакушке используется архаичное гнездо питания под мини-джек.

С лёгкой руки японской компании Boss, практически все гитаристы уже давно пользуются гнёздами под коаксиальный цилиндрический штекер типоразмера 5.5 на 2.1 миллиметра с минусовым выводом в центре, как у любимых игровых консолей нашего детства — Dendy и Sega.
После приобретения доработать напильником
Именно такое гнездо я и установлю, предварительно расширив отверстие в корпусе при помощи ступенчатого сверла и алмазного надфиля.

После установки электролитического конденсатора, замены гнезда внешнего питания и экранирования самоклеящейся лентой из медной фольги внутренности педали выглядят следующим образом.

Фольга заземлена благодаря контакту с резьбовой частью сигнальных гнёзд.
Краску возле отверстий под винты на внутренней стороне крышки необходимо сцарапать при помощи надфиля или иного инструмента.

Возвращаем нижнюю крышку с резиновыми ножками на место. Педаль сохранила эстетичный внешний вид и готова к работе с питанием через современный разъём.

Благодаря экранированию, назойливый фон переменного тока полностью исчез. Теперь можно наслаждаться игрой на электрогитаре с «вау-эффектом».
Звучание после доработки
Видео на Youtube
А что насчёт схемы?
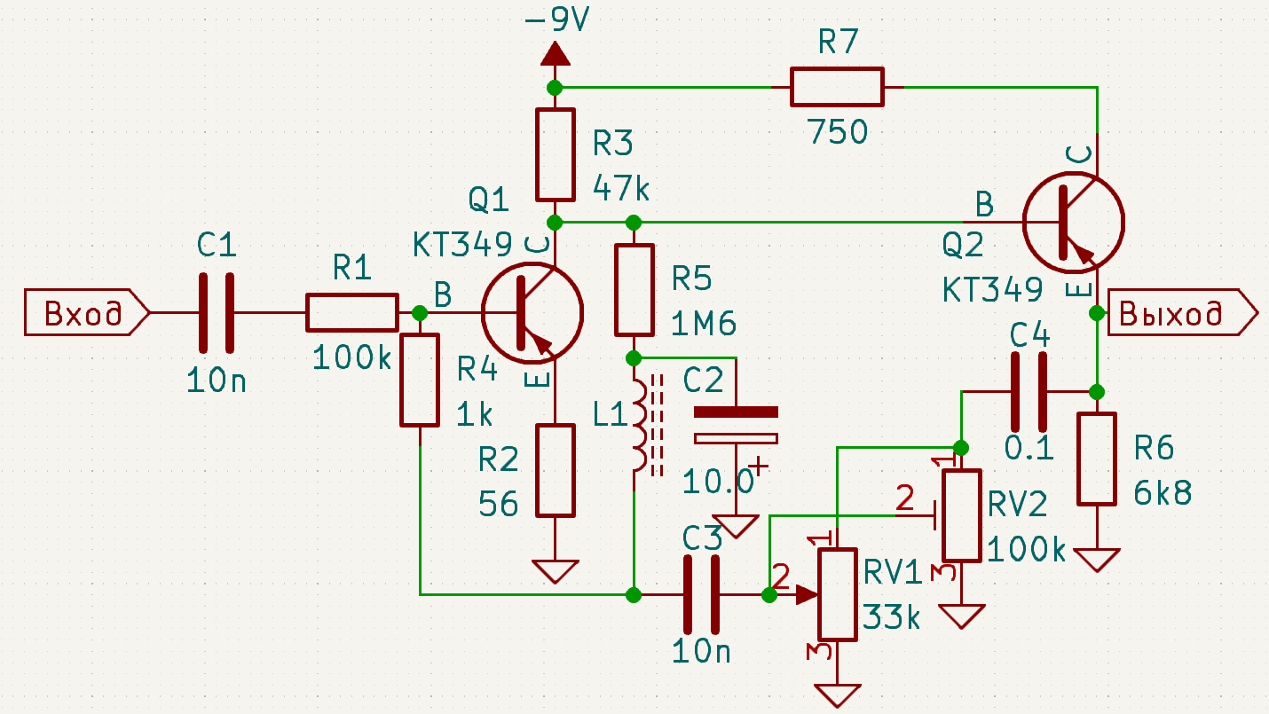
Внимательное изучение печатной платы эффекта показало, что топология и номиналы компонентов полностью соответствуют схеме Cry Baby Wah от американской компании Thomas Organ.

Традиционная двухтранзисторная квакушка для электрогитары представляет собой активный полосовой фильтр с перестраиваемой частотой резонансного пика.
Основой фильтра является усилительный каскад на биполярном транзисторе Q1, построенный по схеме с общим эмиттером.
Смещение базы транзистора определяется резистивным делителем R5R17 и поступает на базу через катушку L1, омическое сопротивление которой намного меньше, чем у R18, и резистор R4.
Заметим, что верхний по схеме вывод резистора R5 соединён не с плюсовой шиной питания, а с коллектором транзистора Q1.
Это обеспечивает отрицательную обратную связь по постоянному току, так как по переменному току нижний вывод R5, являющийся средней точкой делителя R5R17, заземлён через электролитический конденсатор C2.

Данный каскад характеризуется низким входным сопротивлением. Чтобы избежать чрезмерного шунтирования звукоснимателей и темброблока электрогитары, во входную цепь добавлен последовательный резистор R1. А конденсатор C1 служит для развязки входа педали эффекта по постоянному току.
Второй вспомогательный каскад на транзисторе Q2 собран по схеме с общим коллектором. То есть, перед нами эмиттерный повторитель, служащий просто буфером для сигнала обратной связи, снимаемого с бегунка переменного резистора RV1.
Лично на мой взгляд, это несколько странное техническое решение. Можно было снимать выходной сигнал с эмиттера Q2 и включить переменный резистор не на вход, а на выход второго каскада.
Получилось бы низкое выходное сопротивление, как у рижских педалей Inga, Inta и Anita.

Однако буферизация выхода делает невозможным эффект крика чайки, применённого Дэвидом Гилмором в песне Echoes группы Pink Floyd. Чтобы получить данный эффект, необходимо подсоединить электрогитару на вход двухтранзисторной квакушки, а выход последней — ко входу усилителя, и поиграть регуляторами громкости и тона.
Почему квакушка квакает?
Коэффициент усиления каскада с общим эмиттером определяется соотношением сопротивлений нагрузочных резисторов коллекторной и эмиттерной цепях. 22000 Ом / 470 Ом = 46.8.

Каскад охвачен параллельной обратной связью по напряжению, поэтому реальный максимальный коэффициент передачи будет примерно вдвое меньше в нижнем по схеме положении бегунка переменного резистора RV1, тогда как в его верхнем положении получится минимальный коэффициент усиления чуть выше единицы.
Конденсатор обратной связи C3 вместе с катушкой индуктивности L1 образует колебательный контур. Из школьного курса физики нам известно, что резонансная частота колебательного контура определяется ёмкостью и индуктивностью, однако не будем забывать, что условием резонанса является равенство реактивных сопротивлений — ёмкостного и индуктивного.
Конденсатор C3 подключён между выходом и входом каскада на транзисторе Q1 через аттенюатор RV1 и буфер Q2. Таким образом, к обкладкам C3 приложен сигнал, усиленный Q1.
Получается «усилитель реактивности», благодаря которому эффективная ёмкость C3 в колебательном контуре может отличаться от его фактической ёмкости как отдельно стоящей радиодетали, будучи определяемой коэффициентом передачи усилителя, регулируемым положением бегунка RV1.
Таким образом, при поднятой платформе педали получается резонансный фильтр нижних частот, тогда как при опущенной платформе — фильтр верхних частот. Во всяком случае, так работает большинство квакушек, и это минимизирует изменение тембра в момент активации или дезактивации эффекта.
Особенности пластиковой педали
Поначалу меня удивило, что ZORY DF2210 «квакает наоборот»: поднимая платформу, мы повышаем резонансную частоту, а опуская — понижаем.
Чтобы исправить данное недоразумение, достаточно просто поменять местами провода, ведущие к крайним выводам переменного резистора. Может быть, их просто изначально перепутал радиомонтажник из Поднебесной при сборке педали?
Однако применительно к данному изделию инверсия управления имеет своё обоснование. Кнопка включения эффекта нажимается очень легко, что впоследствии можно будет исправить путём установки упругого демпфера.

При игре на электрогитаре с использованием квакушки чаще всего задействуется сектор качания платформы, соответствующий более высоким резонансным частотам. Неинвертированное управление означало бы постоянный риск нечаянно дезактивировать эффект в самый неподходящий момент.
После извлечения из транспортировочной коробки педаль заработала сразу, но вскоре перестала работать, поскольку зубчатое колесо съехало с вала потенциометра. После возвращения на место, настройки сектора поворота вала при качании педали и регулировки прижима зубчатой рейки оно больше не слетает. Квакушка надёжно выполняет свои функции и вполне радует.

Кстати, производители педали не забыли смазать зубчатую передачу консистентной силиконовой смазкой, за что им большое спасибо. В отличие от пластиковой квакушки, мои любимые запирающиеся (локовые) колки Kaynes корейского производства поставляются в несмазанном виде.

Выводы
Итак, хороша или плоха пластиковая квакушка ZORY DF2210? — Во-первых, металлический корпус был бы прочнее, но и тяжелее. Собственно говоря, и пластмассовый корпус не выглядит и не ощущается хлипким. Он толстостенный и вполне выдержит множество концертов и репетиций.
В распоряжении звёздных гитаристов, играющих в супергруппах, имеются техники и ассистенты, бережно транспортирующие многокилограммовые педалборды и ещё более тяжёлые ламповые усилители с кабинетами, а также стойки с аппаратурой в 19-дюймовых корпусах.
Выбор таких музыкантов очевиден — гастролировать с максимально надёжной, основательно построенной аппаратурой. А когда приходится нести всё на своих плечах, да ещё и путешествовать без особого комфорта, каждый лишний грамм отягощает. К тому же, дешёвую педаль не так жалко потерять или испортить.
Компактная алюминиевая Joyo WAH-2 более прочна, оснащена переключателем диапазонов резонансных частот и плавной регулировкой добротности фильтра, а также способна работать в режиме педали громкости. Однако она и сто́ит более, чем в три раза дороже полноразмерной пластиковой ZORY DF2210.
Лично я собираюсь ещё поработать над дальнейшим совершенствованием данной педали. Тем не менее, она уже приносит радость.
© 2025 ООО «МТ ФИНАНС»
Автор: Lunathecat
