Привет! Гитарные педали из Поднебесной в корпусе формата «Сникерс» из двух гнутых П-образных алюминиевых профилей привлекают своей дешевизной, компактностью и лёгкостью, однако проигрывают в плане надёжности.
Последнее особенно касается ножного переключателя, который нередко быстро выходит из строя, либо даже оказывается неисправным прямо из коробки.
Сегодня я расскажу, как преодолеть этот конструктивный недостаток без замены переключателя. Ещё мы познакомимся с типовой схемотехникой аналоговых хорусов. И, разумеется, сможем послушать, как они звучат.

Будучи извлечённым из слегка помятой в ходе долгого пути из Поднебесной микрогофрокартонной коробочки, «классический» хорус в корпусе красного цвета, как и полагается, заработал сразу и порадовал неплохим звучанием. Однако небесно-голубой «аналоговый» хорус не работал от слова совсем.
Индикаторный светодиод не загорался, эффект никак не звучал, и даже истинный обход, обозначенный дугообразной английской надписью «TRUE BYPASS» снизу кнопки ножного переключателя, не пропускал в усилитель необработанный гитарный сигнал.
Исходя из малой массы китайского изделия, можно было предположить, что внутри оно вообще пустое, а гнёзда, переменные резисторы, светодиод и переключатель электрически не соединены.

Однако масса неисправного «аналогового» хоруса оказалась даже на 8 граммов выше, чем у исправного «классического» — 138 граммов против 130.

Пришлось вооружиться крестообразной отвёрткой и трубчатыми гаечными ключами, которым я всегда отдаю предпочтение перед традиционными рожковыми, потому что трубчатый ключ минимизирует риск повреждения поверхности, к которой что-либо крепится гайкой.

Подробнее о правильной последовательности разборки и сборки гитарных педалей с таким дизайном рассказывается в статье, посвящённой паре гитарных эхо. Это важно, так как корпус тугой, а печатные платы внутри него весьма тонкие и хлипкие. Если не знать нюансов заранее, эти платы легко сломать.
И тут случилось предновогоднее чудо: без корпуса эффект «аналогового» хоруса зазвучал просто прекрасно. Светодиод светился, истинный обход работал. В чём же дело?
Может быть, при установке в корпус избыточная длина выводов разъёма питания и переменных резисторов приводит к короткому замыканию?

В других китайских «сникерс-педалях» мне неоднократно приходилось видеть эти выводы откушенными и/или подогнутыми. Возможно, в спешке изготовитель данного экземпляра просто забыл осуществить необходимую технологическую операцию? Тогда ничего страшного, сейчас откусим и подогнём.

Однако после сборки педали меня ждало разочарование. В корпусе эффект не работал, светодиод не светился, обхода не было. Пришлось снова разбирать.
Что здесь не так? Что может касаться корпуса? Вроде бы ничего не торчит и вызывать короткое замыкание не может.

Может быть, выводы переключателя просто плохо припаяны к плате? — Нет, всё пропаяно хорошо.

Выяснилось, что ножной 3PDT-переключатель с тремя контактными группами на два положения прекрасно работает, когда при нажатии кнопки я держу его за корпус или за место платы, куда он впаян.
Но если держать переключатель за резьбовую часть, которая должна крепить его к верхней крышке педали посредством гайки, то контакт полностью пропадает, когда я нажимаю на кнопку. Путь аудиосигнала обрывается, и светодиод гаснет.
Сравнение «здорового» синего переключателя из фирменного радиоконструктора гитарной педали от компании Landtone с неисправным изделием чёрного цвета показывает два различия.

Во-первых, ножки качественного переключателя дополнительно усилены компаундом рубинового цвета, напоминающим стекло звёзд московского Кремля. Это повышает надёжность, особенно в случае подпайки гибких проводников вместо впаивания в отверстия печатной платы.
A во-вторых, что самое главное, элементы верхней крышки из листовой стали в виде зубцов кремлёвской стены на нормальном переключателе сильно разведены в стороны, надёжно скрепляя крышку с пластиковым корпусом.
На чёрном переключателе этого не сделано. При нажатии на кнопку крышка отходит от корпуса, а после отпускания кнопки не возвращается назад.
Берём тонконосые плоскогубцы и разводим усики ласточкиных хвостов пошире. А для пущей надёжности при установке платы в корпус подложим под место пайки переключателя мягкий упор из диэлектрического упаковочного материала.

Теперь штатный переключатель отремонтированной китайской педали в сборе работает надёжно, как швейцарские часы. В ней мне даже не пришлось ничего перепаивать.
Рассматриваем внутренности педалей
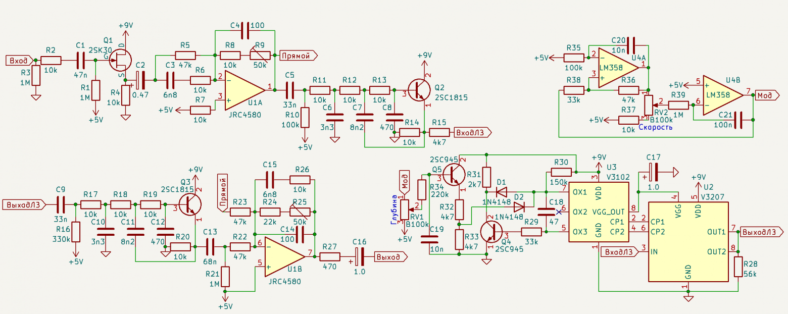
Печатная плата «классического» хоруса точно такая же, как у «аналогового», с маркировкой SG-06/04. Отличия заключаются только в номиналах нескольких компонентов.
Отметим, что на обеих платах предусмотрены посадочные места для электролитических конденсаторов, вместо которых напаяна многослойная керамика. Очевидно, производитель сделал это в целях ещё большего удешевления готового продукта. Либо на момент изготовления данных экземпляров у него просто закончились электролиты.

Не считая последовательного стабилизатора напряжения 78L05, на плате содержится четыре микросхемы, первая из которых — любимый сдвоенный операционный усилитель разработчиков гитарных педалей JRC4580.
Ещё один сдвоенный операционный усилитель LM358S, если и применяется при обработке аудиосигнала, то только в трактах сабвуферов и различных басовых фильтров в силу узкой полосы пропускания и низкой скорости нарастания выходного напряжения.
Особенным свойством этой экстремально дешёвой и широко распространённой микросхемы является способность касаться выходным напряжением потенциала минусовой шины питания, если втекающий в выход операционного усилителя ток не превышает 50 микроампер.
Забегая вперёд, отмечу, что сигнал звуковой частоты в схемах педалей хоруса не проходит через микросхему LM358S. Сдвоенный операционный усилитель используется для построения генератора медленно изменяющегося напряжения, модулирующего время задержки аудиосигнала электрогитары.

Третья и четвёртая микросхемы — это аналоговая линия задержки аудиосигнала V3207D на переключаемых конденсаторах, в качестве которых выступают изолированные затворы интегральных полевых транзисторов, а также тактовый генератор для неё с маркировкой V3102D.
Эти современные микросхемы выпускаются компанией Coolaudio Semiconductors — COOLAUDIO International Ltd. по мотивам винтажных MN3207 и МТ3102, производившихся корпорацией Panasonic. Сообщается, что во внутреннюю схемотехнику внесены усовершенствования для минимизации паразитных шумов и максимизации надёжности.
Выпускаемые Coolaudio микросхемы используют в своих изделиях многие производители звуковых эффектов, включая уважаемую японскую компанию Roland и её гитарное подразделение BOSS.
Изучаем схемотехнику хорусов
Кстати, именно по мотивам хоруса BOSS CE-3, выпускавшегося с 1982 по 1988 годы, предприимчивые китайцы разработали схему двух рассматриваемых сегодня педалей.

Основным нововведением по сравнению с исторической схемой является использование стабилизатора 78L05 в качестве единого источника виртуальной земли (искусственной средней точки) для всех узлов устройства.
В оригинальных японских педалях присутствовало несколько опорных напряжений, устанавливаемых посредством подстроечных резисторов.
Входные цепи
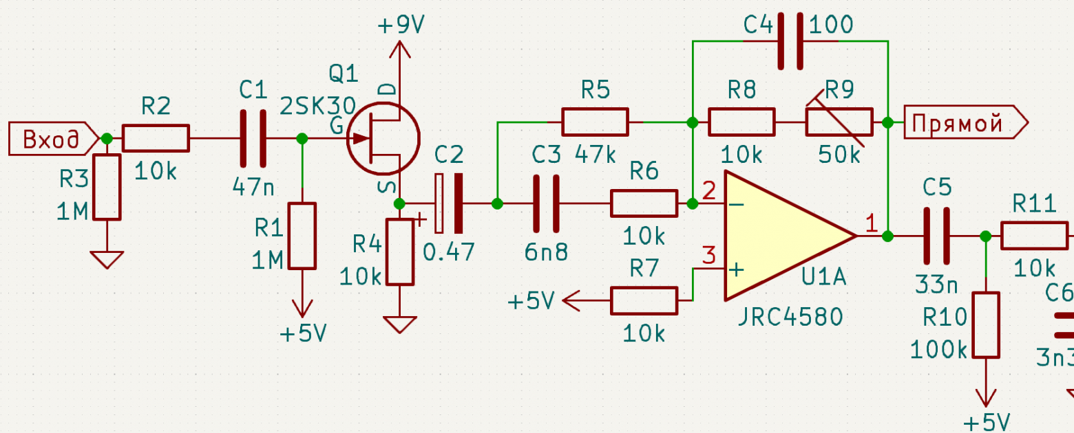
На входе платы эффекта предусмотрен буфер, реализованный как истоковый повторитель на полевом транзисторе Q1 с управляющим P-N переходом.

Шунтирующий вход резистор R3 нужен для снятия статического заряда и предотвращения щелчков при перезарядке разделительных конденсаторов на выходе педали, предшествующей хорусу в цепи эффектов. А последовательный резистор R2 предохраняет затвор Q1 от повреждения шальным перенапряжением на входе.
Граничная частота RC-цепочки C1R1 составляет 3.39 герца, что гораздо ниже границы диапазона слышимых звуков. Иными словами, аудиосигнал проходит эту цепь практически без изменения спектрального состава.
Далее следует инвертирующий усилитель на операционном усилителе U1A. Его коэффициент передачи устанавливается подстроечным резистором R9.
Граничной частотой активного фильтра в нижнем плече делителя отрицательной обратной связи U1A будет такая частота, на которой сумма сопротивлений C3 и R6 будет равняться номиналу R5. Она равняется 633 герцам.
Фильтр Саллена-Ки
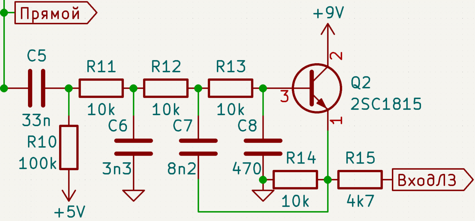
Далее сигнал с выхода U1A разветвляется, поступая на вход оконечного суммирующего усилителя (цепь, обозначенная на схеме как «Прямой» сигнал), а также на вход аналоговой линии задержки («Вход ЛЗ») через однотранзисторный фильтр нижних частот третьего порядка, построенный по топологии Саллена-Ки.

Граничная частота пассивного фильтра верхних частот C5R10 равна 48 герцам. Это ниже гитарного диапазона. Частота среза R11C6 ровно в сто раз выше — 4.8 килогерца. Граничная частота фильтра второго порядка на транзисторе Q2 составляет 8.1 килогерц.
Задержка аудиосигнала
В отличие от многих других хорусов, где в качестве генераторов комплементарных тактовых импульсов для BBD-микросхем используются триггеры, здесь аналоговая линия задержки построена по самой стандартной схеме.

Транзисторы Q4 и Q5 обеспечивают модуляцию времени задержки медленно изменяющимся напряжением. Глубина модуляции регулируется переменным резистором RV1.
Частота среза фильтра нижних частот R34C19 равняется 72 герцам. Данный фильтр не позволяет импульсным переключательным помехам нарушать работу тактового генератора U3.
Генератор модуляции
Здесь времязадающий конденсатор C21 непосредственно соединяет выход операционного усилителя U4B с его инвертирующим входом.

Благодаря этому, при переключении работающего в режиме компаратора U4A между высоким и низким логическими уровнями выходного напряжения скорость нарастания или падения разности потенциалов между обкладками C21 будет постоянной и определяться положением бегунка переменного резистора RV2.
Таким образом, получается треугольная форма модулирующих колебаний на выходе этого простого релаксационного генератора.
Выходные цепи
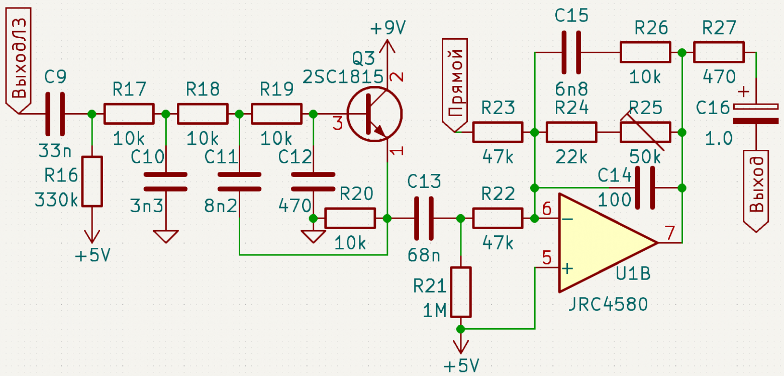
Сигнал с выхода аналоговой линии задержки обрабатывается точно таким же фильтром нижних частот Саллена-Ки на одном транзисторе Q3, как и фильтр на его входе. Номиналы всех компонентов полностью совпадают. Отличается только граничная частота C9R16, равная пятнадцати герцам.

Далее через цепочку C13R21 с двухгерцовой частотой среза задержанный сигнал попадает на вход суммирующего усилителя, построенного на U1B в инвертирующем включении. Сюда же поступает и прямой сигнал.
Оконечный суммирующий усилитель является зеркальным отражением входного предусилителя, построенного вокруг U1A. Если на входе мы имели активный фильтр верхних частот, то здесь получается фильтр нижних частот с такими же параметрами. Он «отменяет» искажения спектра прямого сигнала, привнесённые входным трактом.
Играем и слушаем
Видео на Youtube
Это далеко не самые сладкозвучные хорусы из числа тех, через которые мне приходилось играть. Однако они достойно выполняют свои функции, особенно с учётом экстремально низкой цены и выгодных массогабаритных характеристик.
Отмечу, что «аналоговый» хорус из Поднебесной хорошо вписывается в контекст модернового перегруженного звучания, чего нельзя сказать о «классическом» и подобных ему педалях даже из значительно более высоких ценовых категорий.
От несколько более сложного гитарного эффекта фленджера, пример которого подробно рассматривался в одной из предыдущих статей, хорус отличается однократным прохождением аудиосигнала через аналоговую линию задержки и более высокий диапазон длительностей последней.
Фленджерам свойственна регенерация — возврат задержанного сигнала на вход микросхемы BBD. По этой причине фленджер может перейти в иногда используемый музыкантами режим автоколебаний, тогда как исправный хорус — нет.
© 2025 ООО «МТ ФИНАНС»
Автор: Lunathecat
