Карточки для маркетплейсов с помощью Nano Banana PRO — часть вторая. Или как я расширил возможности своего инструмента
Всем привет, с вами снова Евгений. Если вы читали мои прошлые публикации, то уже знаете контекст: я работаю в компании, занимающейся оптовой продажей СИЗ (спецодежда, спецобувь, средства защиты). Я не профессиональный программист, я не знаю синтаксис Python, но я устал от рутины. Мой подход — это «вайбкодинг»: я формулирую бизнес-задачи и логику, и занимаюсь этим самым вайбкодингом с помощью Gemini.
Ранее я рассказывал, как реализовал автоматический парсинг контента и генерацию карточек с помощью nano banana pro (ниже почему именно об этих инструментах я упомянул). Сейчас я хочу погрузиться в тему генерации контента, а конкретно карточек для маркетплейсов, более подробно. Я захотел переработать свой инструмент, превратив его из набора функций в более удобный инструмент. Мне нужно было получить более автоматизированный инструмент и как раз для этого мне пригодился опыт разработки предыдущих механизмов: автоматический парсинг и генерация карточек. Напомню кратко об этих инструментах, чтобы продолжить в их контексте повествование.
Парсинг и как он работает в моем инструменте

Разбор механики инструмента:
-
Этап планирования: Gemini анализирует карту сайта и отсеивает информационный шум, оставляя только целевые ссылки.
-
Этап кодинга: Система делает «слепок» страницы, а ИИ на лету генерирует Python-функцию для извлечения цен, артикулов и описаний (собственно любой другой информации)
-
Этап контроля: Прежде чем запускать полную обработку, я всегда вижу превью. Если данные «кривые» — ИИ переделывает код
Генерация карточек

На схеме — путь от «сырых» данных до готовой инфографики. Главное отличие от обычных нейросетей здесь в мультимодальности. Я не просто пишу текст, я скармливаю Gemini 3 Pro сразу четыре сущности: фото реального ботинка, сухие характеристики из ГОСТа, картинку-референс со стилем, который мне нравится, и команду «сделай красиво». Ядро модели «вплавляет» текст прямо в пиксели изображения, учитывая тени, свет и геометрию товара. На выходе мы получаем не просто картинку, а готовую карточку, которую можно сразу грузить на Wildberries или Ozon.
Успешно реализовав парсинг и генерацию как отдельные модули, я получил два мощных, но независимых инструмента. Они отлично справлялись со своими задачами, но не имели синергии. Чтобы создать одну карточку, мне все еще нужно было вручную переносить данные из одного окна в другое. Стало очевидно, что следующий логический шаг — их интеграция и расширение функционала для решения более сложных, приближенных к реальности задач.
Чего мне не хватало в «старой» модели генерации карточек?
-
Исходников
-
Визуального промптинга
-
Описательной части товара (приходилось делать отдельно)
-
Экспорта
1.Не всегда есть студийное фото товара под рукой. Часто есть только ссылка на страницу у поставщика или на собственном старом сайте. Бегать по страницам, вручную сохранять картинки и копировать описания — это снова рутина, которая отнимает много времени.
2.Визуальный промптинг
Даже когда фото найдено, оно может быть не идеальным. На нём могут быть лишние объекты, водяные знаки или просто нужно указать, какую часть изображения стоит изменить. Обычным текстовым промптом сложно объяснить: «Убери вот этот ценник слева внизу» или «Сделай вот этот ремешок красным».
3 и 4. Изначально текст и картинка генерировались как два отдельных актива. Нужно было сначала сгенерировать описание, скопировать его куда-то, затем создать изображение, сохранить его, и только потом вручную собирать это в карточку на маркетплейсе. Это неудобно и разрывает рабочий процесс.
Вопросы и «хотелки» определены. Далее я приступил к реализации.
Nano Banana PRO: Новая архитектура генератора карточек
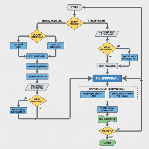
Я полностью переписал раздел генерации контента. Теперь это единое рабочее пространство с двумя основными режимами работы: «Из ссылки (URL)» и «Ручной режим».
Ключевыми изменениями стали внедрение Visual Prompting (визуального редактора), создание карточек по ссылке, экспорт.
Генерация из URL (Полная автоматизация)
Этот сценарий предназначен для быстрого заведения товаров, которых у нас нет в базе, или для рерайта карточек конкурентов. Идея проста: «Вставь ссылку — получи готовый архив с фото и описанием».

Этап 1: Умный парсинг (Requests vs Selenium)
Не все сайты одинаковы. Одни отдают контент по простому HTTP-запросу, другие (например, маркетплейсы или сайты с защитой от ботов) требуют имитации реального браузера.
Я реализовал переключатель внутри интерфейса:
-
Быстрый режим (Requests): Мгновенно скачивает HTML. Подходит для простых интернет-магазинов и каталогов.
-
Браузерный режим (Selenium): Запускает реальный экземпляр Chrome в фоновом режиме. Я использую библиотеку undetected-chromedriver, чтобы обходить защиту Cloudflare и капчи. Скрипт автоматически прокручивает страницу вниз (чтобы подгрузить «ленивые» изображения) и забирает полный DOM-код страницы.
Этап 2: AI-аналитик (Разбор HTML)
Раньше для парсинга нужно было писать сложные CSS-селекторы под каждый конкретный сайт (div.product-title > h1). Это долго и ненадежно — верстка меняется, парсер ломается.
Я переложил эту работу на Gemini (gemini-2.5-flash), который отлично понимает код.
Как это работает:
-
Скрипт собирает весь текстовый контент со страницы и все ссылки на изображения (из тегов <img>, meta og:image, JSON-LD микроразметки).
-
Мы отправляем этот «грязный» массив данных в Gemini с системным промптом: «Ты аналитик товаров. Твоя задача — найти в этом коде точное название товара, его описание/характеристики и выбрать из списка ссылок ОДНУ, которая является главным фото товара (игнорируй логотипы, иконки доставки и баннеры)».
-
На выходе мы получаем чистый JSON: {‘title’: ‘…’, ‘description’: ‘…’, ‘image_url’: ‘…’}.
Плюс: Это работает на любом (но это не точно) сайте без предварительной настройки и написания кода.


Этап 3: Visual Prompting (Редактор) и Кэширование
Дисклеймер: Наткнулся на статью real_tolochkov: Что умеет Nano Banana Pro и почему вы захотите научиться ей пользоваться. И понял, что до сих пор я не использовал «визуальный промптинг». Благодарю автора за то, что подал идею.
Визуальный промптинг — это метод управления генеративной моделью, при котором в качестве входных данных передается не только текстовое описание, но и графические указания. Это позволяет направить «внимание» нейросети на конкретные области изображения.
Механика работы
Процесс реализации в инструменте технически разделен на три этапа:
-
Формирование композитного изображения: Вместо создания отдельной бинарной маски, используется более прямой подход. Библиотека streamlit-drawable-canvas позволяет пользователю наносить графический слой (линии, маркеры) поверх исходного изображения. Этот слой представляет собой массив данных RGBA, то есть рисунки с альфа-каналом (прозрачностью).
-
Композитинг на стороне клиента: С помощью библиотеки Pillow (PIL) и метода alpha_composite полупрозрачный слой с пометками пользователя накладывается на исходное изображение. В результате формируется единое новое изображение, где уже объединены и оригинал, и графические инструкции.
-
Мультимодальный запрос и интерпретация: Именно это единственное, скомпонованное изображение передается в API Gemini вместе с текстовым промптом. Модель не выполняет классическую операцию «in-painting» по координатам. Вместо этого она интерпретирует нарисованные пометки (стрелки, круги, выделения) как визуальные подсказки, являющиеся частью общего задания. Модель анализирует все изображение, но уделяет особое внимание тем областям, которые выделил пользователь, и выполняет текстовую инструкцию в соответствии с этими визуальными «указателями».
Используемый инструментарий
-
streamlit-drawable-canvas: Обеспечивает фронтенд-интерфейс для рисования и передает данные о нанесенных пометках в бэкенд.
-
Pillow (PIL): Ключевая библиотека для всех операций по обработке изображений. В данном случае она используется для открытия исходного фото, создания слоев и, что самое важное, для композитинга (слияния) слоя с рисунками и фонового изображения в единое целое.
-
Gemini Pro Image (через REST API): В качестве вычислительного ядра выступает модель gemini-3-pro-image-preview. Она способна одновременно обрабатывать сложносоставные запросы, включающие как текст, так и одно или несколько изображений, и интерпретировать связь между ними.
Сценарии использования и технические задачи
Эта механика позволяет решать те же задачи, но через интерпретацию, а не через точно прописанные промпты:
-
Удаление нежелательных объектов: Пользователь обводит дефект и пишет промпт «убери это». Модель получает изображение с кругом и текстовую команду, понимает, что нужно отретушировать область внутри круга, ориентируясь на окружающие текстуры.
-
Замена фона: Пользователь может закрасить фон маркером и дать промпт «помести товар в промышленный интерьер». Модель интерпретирует закрашенную область как целевую для изменений, стараясь сохранить незатронутые объекты.
-
Управление размещением инфографики: Нарисовав стрелку или прямоугольник в определенной части изображения, пользователь может дать команду «размести здесь текст «Водонепроницаемый»». Модель поймет, куда именно нужно встроить инфографику.
-
Изменение характеристик материалов: Выделив часть товара (например, подошву ботинка) и написав «сделай эту часть красной», пользователь направляет модель на изменение цвета конкретного элемента.
Такой подход позволяет перевести процесс создания карточки из режима «генерация по случайному запросу» в режим «управляемого редактирования», где пользователь точно контролирует финальный результат.
Если же визуальный промптинг не нужен, пользователь пропускает этот шаг и переходит напрямую к генерации на основе текстовых инструкций и, при желании, референсного изображения.

Этап 4: Параллельная генерация
После подтверждения данных система запускает два параллельных процесса по нажатию одной кнопки:
-
Текст: gemini-2.5-flash переписывает «сухое» техническое описание товара в «продающий» стиль для маркетплейса, выделяя ключевые преимущества.
-
Изображение: gemini-3-pro-image-preview получает исходное фото (или отредактированное в Canvas), описание товара и промпт. Модель генерирует новую карточку, сохраняя геометрию товара, но меняя фон и добавляя инфографику (надписи, иконки) прямо на картинку. Инфографику модель также берет из описательной части товара.

Финал
Я получаю готовую карточку с инфографикой, описанием и возможностью экспортировать результат

Ручной ввод

Этот режим нужен, когда у нас есть «уникальные» фото со склада (те самые «мятые коробки» или фото с телефона), и нам нужно сделать из них конфетку для сайта. Все работает достаточно просто:
-
Загрузка и Редактирование: Мы загружаем «сырое» фото и описание. Снова используем Visual Prompting. Например, если на фото ботинок стоит на грязном бетонном полу, я закрашиваю пол кистью и пишу в промпте: «Замени пол на текстуру асфальта, добавь тени».
-
Работа с Референсами: В Gemini 3 Pro (и Flash Image) можно передавать не только исходник, но и референс стиля. Я могу загрузить успешную карточку конкурента и сказать: «Сделай в таком же стиле, используй похожие шрифты и цветовую гамму».
-
Генерация Инфографики: В поле описания я вставляю характеристики (например, «ГОСТ 12.4.137, Подносок: Металл»). Модель сама распределяет этот текст по изображению, добавляя плашки и выноски. Раньше для этого требовался дизайнер.
-
Текст: gemini-2.5-flash переписывает «сухое» техническое описание товара в «продающий» стиль для маркетплейса, выделяя ключевые преимущества.

Также мы получаем готовую карточку товара с возможностью экспорта.

Почему Gemini 3 Pro изменил правила игры
Ключевым технологическим прорывом стало внедрение модели gemini-3-pro-image-preview. Её основное отличие от предшественников — это способность корректно рендерить кириллический текст и понимать визуальные команды (Visual Prompting) в рамках одного запроса.
-
Текстовый рендеринг
Предыдущие модели не могли обрабатывать текстовые символы как часть генерируемой сцены. Gemini 3 Pro, в свою очередь, выполняет текстовый рендеринг: он воспринимает надписи как полноценные объекты, обладающие формой, цветом и положением в пространстве.
-
Visual Prompting (Визуальные команды)
Вторая важнейшая возможность — обработка правок, нанесенных прямо на исходное изображение. С помощью интегрированного редактора streamlit-drawable-canvas я могу:
-
Выделить дефект: Обвести маркером царапину или водяной знак на фото товара.
-
Указать на область: Нарисовать стрелку на элемент, который нужно перекрасить или изменить.
Эти рисунки отправляются в модель вместе с текстовым промптом. Gemini 3 Pro способен «увидеть» эти пометки и выполнить команду прицельно. Например, связка «фото с закрашенной областью + промпт «убери этот дефект»» работает гораздо точнее, чем просто текстовая команда.
Синергия технологий
Сочетание этих двух функций позволило изменить рабочий процесс. Вместо многоэтапной схемы «ретушь в редакторе → генерация фона → добавление текста» теперь используется единый, комплексный запрос.
Пример команды для модели:
«Взять это изображение ботинка, на котором я закрасил фон, и заменить этот фон на строительную площадку. Добавить текстовые блоки: надпись ‘НАДЁЖНАЯ ЗАЩИТА’ в правом нижнем углу и список характеристик ‘Натуральная кожа’, ‘Металлический подносок’ слева».
Модель выполняет следующие операции за один цикл:
-
Распознает рисунок на фото и выполняет ретушь
-
Генерирует новый фон и вписывает в него отредактированный объект
-
Интегрирует текстовые блоки в композицию для создания инфографики
Таким образом, необходимость в использовании сторонних графических редакторов была практически полностью устранена, а процесс создания карточки стал максимально контролируемым.

Финальная сборка и ZIP-выгрузка
Немного подробнее про последний этап автоматизации — это упаковка результата. Казалось бы, мелочь, но на объемах это критично.
Раньше мне приходилось:
-
Скачивать картинку (Сохранить как).
-
Копировать текст из окна браузера в Word.
-
Сохранять файл, называть его, складывать в папку.
Теперь я реализовал функцию автоматической архивации. Скрипт Python «на лету» (в оперативной памяти, используя io.BytesIO) создает ZIP-архив.
Внутри архива лежат:
-
new_product_image.png (готовая карточка).
-
product_data.txt (готовое описание + название).
Я нажимаю одну кнопку «Скачать ZIP», и у меня на компьютере появляется готовый пакет для передачи контент-менеджеру. Это экономит десятки кликов на каждом товаре.

Итого:
Внедрение данного инструмента позволило достичь следующих измеримых показателей:
-
Время: Среднее время на создание одной карточки товара (включая генерацию изображения с инфографикой и написание продающего текста) сократилось с 30–40 минут до 5–7 минут.
-
Затраты: Прямые расходы сведены к стоимости вызовов API. Эта сумма значительно ниже стоимости рабочего времени штатных специалистов (дизайнера, копирайтера) или затрат на аутсорсинг аналогичных задач.
-
Стандартизация и скорость: Инструмент позволяет поддерживать единый визуальный стиль для большого ассортимента товаров и оперативно выводить новые позиции на рынок. Тестирование различных маркетинговых подходов (например, изменение дизайна карточек) теперь занимает минуты, а не часы.
Инструмент не ставит целью полную замену профильных специалистов, но эффективно автоматизирует до 80% типовых задач по созданию контента, освобождая ресурсы для более сложных и креативных проектов.
Спасибо, что дочитали. Надеюсь, мой опыт «вайбкодинга» вдохновит вас на автоматизацию вашей рутины, какой бы сложной она ни казалась на первый взгляд.
Автор: RS_AI
