
Собран в бытность из неспециальных, простых и дешёвых, оказавшихся под рукой, компонентов. В том числе и для использования имевшегося запаса выходных пентодов 6П18П. Оформление прибора наипростейшее, традиционное — на деревянном шасси с крупными и греющимися элементами поверх, и основным монтажом с мелочью в неглубоком подвале. В конструкции, вопреки обычному сверхтрепетному подбору дорогущих именитых элементов, применены старые разношёрстные ёмкости-индуктивности со свалки — усилитель-сарказм, да. Впрочем, железо для трансформаторов взято с запасом, а намотаны они вдумчиво и с тщанием — в целом играет на удивление хорошо.

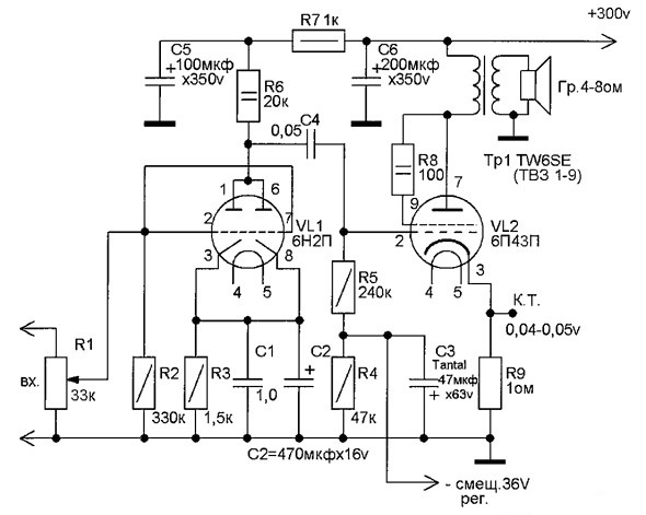
Рис. 2. Схема принципиальная усилительной части одного из каналов, авторства небезызвестного Манакова А. И. Звезд с неба не хватает, но просто, доступно, повторяемо. Из особенностей стоит отметить параллельное соединение триодов в лампе VL1 предварительного каскада — для уменьшения внутреннего сопротивления, что со сравнительно малой нагрузкой R6 должно отчасти компенсировать искажения каскада выходного. Здесь его вариант с фиксированным смещением. Усилитель не имеет обычной общей отрицательной обратной связи. Рвых~2,2 Вт, при КНИ 0,8…1%, диапазон частот зависит от применённого выходного трансформатора и с чуть доработанным ТВЗ 1-9 составляет 35-40…18 000-19 000 Гц при неравномерности 1,5…2 Дб. Лампа VL2 здесь смело может быть заменена на 6П18П. Грубая настройка заключается в установке тока покоя выходного каскада 40…50 мА изменением напряжения смещения до получения в контрольной точке К.Т. 0,04…0,05 вольт

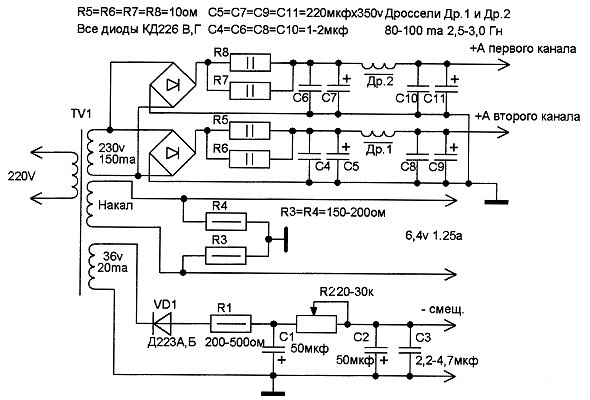
Рис. 3. Схема принципиальная блока питания (БП) стереоусилителя. Напряжения БП не стабилизированы, R5…R8 ограничивают бросок тока при включении, R3, R4 — т. н. искусственная средняя точка для подавления фона переменного тока
Намотка трансформаторов
В конструкции БП применены два отдельных трансформатора: высокое анодное удалось набрать соединением обмоток готового фабричного от осциллографа С1-81, накалы и смещение — перемотанный ТС-80.
▍ Трансформатор накальный

Фото 4. Трансформатор разобрал, почистил, смотал все вторичные обмотки, посчитав витки, рассчитал число витков на 1 вольт, намотал нужное число накальных витков с несколькими настроечными отводами каждая. Исходя из имеющегося диаметра провода сделал отдельный накал на каждую выходную лампу и общий на две входных. В качестве изоляции применил малярный скотч и термотрубку, намотка ручная без всяких приспособлений — провод толстый, витков немного

Фото 5. Подклеил несколько отслоившихся, потенциально гудящих, пластин сердечника, собрал трансформатор с перемотанными катушками

Фото 6. Для механического крепления выводов новых вторичных обмоток пришлось сделать печатную платку с контактными площадками. Закрепил её на подошве трансформатора, укоротил выводы по месту, распаял, проверил работоспособность, отмыл места паек от остатков флюса (на фото)

Фото 7. Готовый трансформатор тщательно проварил в воскопарафиновой смеси, а чтобы расплавленный воск не вытек из катушек, выдернул его из уже остывающей ёмкости. Остатки воска соскрёб деревянной лопаточкой и оплавил строительным феном
▍ Трансформаторы выходные
От их исполнения в основном и зависит «качество» усилителя. Общее правило — меди и стали не жалеть!

Фото 8. Донорами послужили промышленные модули (блоки питания?) с трансформаторами, габаритами близкими к ТС-80. Вместо предложенного (Рис. 1) ТВЗ 1-9, это с запасом, но не повредит — можно заложить крупнее провод, снизив активное сопротивление первичной обмотки и улучшив общие параметры выходного каскада. Опять же, не слишком тонким проводом легче мотать

Фото 9. «Не слишком тонкий провод» определился по наличию и удобству намотки — от края до края катушек. Меди на анодную обмотку нужно много, пришлось мобилизовать все имеющиеся запасы провода нового и б/у, и даже размотать несколько ненужных фабричных трансформаторов (на фото). Взвешиванием катушек определил количество каждого куска, равномерно рассортировал на оба трансформатора

Фото 10. Из толстой берёзовой доски выточил несколько катушек для провода

Фото 11. На плоской крыше собачьей будки закрепил самодельную выравнивалку с рядом роликов и пропустил через неё весь смотанный мятый провод

Фото 12. Катушки трансформаторов-заготовок оказались пропитанными лаком, пришлось повозиться с удалением трофейной намотки. Из карболитовых каркасов повыдёргивал контактные лепестки, зачистил неровности, притупил острые кромки

Фото 13. Покупному любительскому приспособлению для намотки (отмечено на фото) нарастил-заменил вал, закрепил его конец в импровизированной задней бабке, сделал удобную подставку для катушки с проводом

Фото 14. Вид на катушку в держателе. Комок ветоши — подтормаживание

Фото 15. Схема намотки одной из катушек двухкатушечного выходного трансформатора на ПЛ-сердечнике. Первичная (анодная) обмотка — провод Ø 0,3 мм, вторичная — Ø 0,8 мм. Межслойная изоляция — 1 слой чертёжной кальки, межобмоточная — несколько (см. эскиз) слоёв той же кальки. Межобмоточная изоляция выполнена с нарастанием числа витков, для компенсации неравномерной ёмкости между обмотками — по мере намотки она нарастает из-за увеличения диаметра катушки. В общем случае трансформатор универсален — в зависимости от включения частей обмоток на обеих катушках, может работать в однотактной и двухтактной схеме с разными нагрузками

Фото 16. Межслойная изоляция — хрестоматийная калька с нарезанной маникюрными ножницами бахромой по краям, чтобы не западали крайние витки. Концы намотки фиксировал на катушке нетонкими х/б нитками, ими же полностью заполнял слой, в тех случаях, когда между проводом и щёчкой катушки оставался зазор

Фото 17. Старый б/у провод в лаковой изоляции, для относительно высоковольтных катушек с тысячами витков — дело ненадёжное, тем более в однотактной схеме, с её потенциальным броском напряжения самоиндукции при обрыве нагрузки — для залечивания дефектов старой изоляции и повышения электрической прочности, катушки послойно пропитывал воскопарафиновой смесью. Действовал так: слой провода прогревал строительным феном и натирал палочкой воска (на фото), оставшиеся хлопья снова оплавлял горячим воздухом, при этом расплавленный воск капиллярными силами затягивало внутрь обмотки, в том числе и пропитывая разделительную бумагу внизу. Двух повторений обычно хватало, чтобы культурно залить свеженамотанный слой провода

Фото 18. Наплывы тёплого воска удалял деревянной лопаточкой

Фото 19. Пара готовых катушек одного из выходных трансформаторов. Маркировка выводов очень помогает разобраться при сборке

Фото 20. Один из выходных трансформаторов в сборе. Части первичной обмотки соединены последовательно, части вторичной — последовательно-параллельно, соответственно сопротивлению нагрузки — АС. В нашем однотактном варианте не забываем о немагнитной прокладке в сердечнике, для токов 40…50 мА это может быть слой принтерной бумаги (~0,1 мм). Бандаж сердечника не перетягиваем. Правильность соединения обмоток проверяем, включив первичную обмотку в сеть и проконтролировав вольтметром небольшое напряжение, согласно выбранному коэффициенту трансформации, на обмотке вторичной
Шасси

Фото 21. Прикинув размеры, вырезал заготовки, собрал на столярный ПВА и мелкие гвоздики. Рамка-подвал из хвойных дощечек, верхняя панель из 10 мм фанеры

Фото 22. Отделка деревяшек виделась как этакая состаренная древесина или старинный, чуть реставрированный прибор. Было много покраски акрилом, контрастной декоративной шпаклёвки-шлифовки. В конце концов, остановился на некоем промежуточном варианте, пока не испортил всё окончательно
Сборка, монтаж

Фото 23. Монтаж, начало. Ламповые панельки — карболитовые для установки на печатную плату, из старого лампового радио. Выпилил лобзиком по дереву с куском текстолитовой платы, удалил лишние дорожки, закрепил мелкими шурупами. В центре крупные — блокировочные ёмкости С5, закреплённые жестяными хомутиками. Монтаж лаконичен и симметричен. Никаких длинных сигнальных проводов и петель, соединения короткие и жёсткие, по возможности собственными выводами элементов, от входных гнёзд на передней панели (внизу фото), до выходных трансформаторов. Заметим — в однотактном усилителе БП — это тоже цепь сигнальная. По оси корпуса, от входного каскада до БП — шина общего провода из медного прутка. Потолще, но без фанатизма, чтобы было удобно паять 150 Вт электропаяльником. Спереди-сбоку установлено ещё одно гнездо для лампы — оптического индикатора, если захочется зелёного моргания

Фото 24. Выпрямитель мостового типа, на быстрых диодах, зашунтированных небольшими ёмкостями, фильтр питания вопиющий — ёмкости со свалки, дроссели оттуда же, от ламп дневного света — обрезал пустующую часть корпуса, удалил технологичные, но не слишком надёжные пружинные клеммы, подключился монтажным проводом напрямую к выводам обмотки. Индуктивность могла бы быть и побольше, а активное сопротивление поменьше, но работает без фона даже на АС с чувствительностью под 100 дБ/Вт/м. Чудно. Ёмкостям пришлось несколько недель наращивать изоляцию — тренировать

Фото 25. Усилитель в сборе, вид сверху. Сетевые трансформаторы виброизолированны от корпуса системой эластичных прокладок

Фото 26. Усилитель в сборе, вид на монтаж
Что получилось. Мораль
В результате проделанной работы получился весьма простой, недорогой и экономный усилитель для мастерской. Громкости нескольких ватт на канал с лихвой хватает для текущего озвучивания небольшого помещения, при работе с чувствительной акустикой. Звук тоже приятный, фона переменного тока неслышно совершенно. При применении подобной аппаратуры в помещениях жилых, конечно, следует позаботиться о защитных кожухах вокруг высоковольтных трансформаторов.
Пропитка выходных трансформаторов повышает их надёжность и уменьшает призвуки от паразитных явлений, но несколько снижает полосу воспроизводимых частот сверху из-за увеличения межобмоточной ёмкости. В случае применения нового обмоточного провода применять здесь пропитку не следует. Послойная пропитка воском предложенным способом оказалась быстрой, чистой, удобной. Несмотря на невысокую термостойкость, составы на основе воска приятны в обращении, нетоксичны, в случае аварии, расплавляясь, способны самостоятельно нейтрализовать небольшое проблемное место в трансформаторе.
На благо всех разумных существ, Babay Mazay, февраль, 2025 г.
© 2025 ООО «МТ ФИНАНС»
Автор: BabayMazay
