
Привет! Пока виртуозные музыканты создают прекрасную музыку, обаятельные артисты радуют слушателей выразительными представлениями, а техничные высекатели совершенствуются в и без того умопомрачительной скорости извлечения нот, ухитряясь при этом ещё и попадать в такт, почтенные гитарные коллекционеры дегустируют антикварные звукосниматели, лампы, транзисторы, трансформаторы и деревянные конструкции инструментов, а опытные продюсеры просто берут подходящие громкоговорители и расставляют микрофоны правильным образом.
В тени всех этих титанов электрогитары мне тоже хочется чем-то заняться. Например, опробовать несколько новых идей касательно дальнейшего улучшения звучаний двух любимых гитарных самоделок — ультралёгкой летящей стрелы и котообразного даблката со светомузыкальным эффектом.
Стреловидная тревел-гитара
Изначально в мои скромные планы входило просто собрать компактный и лёгкий инструмент с минималистичным функционалом, который удобно носить с собой в городской парк.

Недостатком такой формы является визуальная схожесть с ружьём, из-за которой у охранников и полицейских часто возникают вопросы. Но это свойственно всем тревел-гитарам, за исключением редких и технически сложных для повторения вариантов со съёмным или складным грифом.
Забавная поделка оказалась не только экстремально лёгкой (1 килограмм 800 граммов), но и весьма играбельной, а также достойно звучащей, особенно после установки параллельного конденсатора К73-15А номиналом 4700 пикофарад, включаемого в цепь темброблока при поднятии ручки регулятора громкости.

Однако установленный мной хамбакер из горчично-оранжевого синглката Terris TLP-039 YW с сопротивлением обмоток 11.42 килоома оказался не совсем подходящим для данного инструмента.

Даже после замены штатного керамического магнита на любимый гитаристами винтажный сплав ЮНДК (АлНиКо-5), «выхлоп» звукоснимателя, то есть амплитуда электрических колебаний на его выходе, остался запредельно высоким, а звучание — «едким» в области верхней середины.
Для экстремального металла с пониженным строем это может быть как раз тем, что надо. Но у меня другой репертуар и свои предпочтения касательно исходного сигнала электрогитары для последующей обработки цепочкой эффектов.
Три заветные буквы
Стреловидному инструменту с птичками напрашивается менее «выхлопной» звукосниматель с более «жирным», винтажным звучанием. Лучше всего подойдёт нечто вроде P.A.F. Так принято называть оригинальные хамбакеры Gibson, на основания которых наносилась наклейка «PATENT APPLIED FOR».
Где-нибудь в далёкой Америке можно потратить несколько сотен долларов и приобрести настоящий винтажный P.A.F. За несколько меньшие суммы представлены фирменные новоделы от Gibson и других престижных компаний. Однако я люблю экономить и выбираю доступные азиатские изделия.
Вот, например, комплект из двух открытых хамбакеров «зебровой» расцветки Wilkinson WVHZ, установленный на Cort McSwain2 Gasoline 2011 года выпуска.

А это экранированные Roswell HAF, которыми комплектовалась старая версия Harley-Benton CST-24HB Charcoal Flame. Английская буква H обозначает high — высокую амплитуду выходного сигнала.

Низковыхлопные звукосниматели с маркировкой LAF от той же компании Roswell также были опробованы мной в контексте «народного синглката» Harley-Benton SC-450Plus VB Vintage Series.

Однако на сверхлёгкой «летящей стреле» изображены птички, а птички любят сидеть на веточках. Когда среди рекомендаций на площадке Aliexpress попались хамбакеры MU2494-3-1 с резными хромированными латунными крышками, изображающими веточки с листиками, это не могло не привлечь моего внимания.

Сквозь ажурную верхнюю крышку можно рассмотреть серебристый магнит из сплава ЮНДК. На фотографии этого не видно. Китайцы не обманули. Иногда пишут Alnico, а на деле приходит обычная чёрная керамика.
К боковой стенке прилипла капелька припоя, которую оказалось легко сковырнуть ногтем, не оставив на хромовом покрытии ни малейшей царапины.

Оригинальные P.A.F. от компании Gibson были низкоомными — до девяти с половиной килоом со слабыми магнитами Алнико 2 и семь с половиной при использовании ставшего более распространённым Алнико 5.
В наши дни бриджевые звукосниматели в стиле P.A.F. принято делать пятнадцатикилоомными, и нарядный комплект китайских хамбакеров с веточками на крышках не является исключением из данного правила. Установка такого датчика на более массивный инструмент с двумя звукоснимателями была бы целесообразной, но сегодня не тот случай.
Поэтому для установки в бриджевое положение был заказан нековый хамбакер H01LPA5-CR с омическим сопротивлением обмоток, составляющим 7.73 килоома. Это совершенно нормальное сопротивление как для некового, так и для бриджевого датчика, если придерживаться винтажных, а не модерновых спецификаций.

Расстояние между центрами крайних магнитопроводов бриджевого звукоснимателя составляет 52 миллиметра, тогда как некового — 50, что прекрасно подошло для моей тревел-гитары.

Изготовитель последовал винтажным спецификациям даже в такой мелочи, как диаметр крепёжных винтиков. У большинства китайских хамбакеров они имеют метрическую резьбу M3, тогда как здесь винтики тоньше и с дюймовой резьбой. Соответственно, в комплекте приложены более мягкие пружинки.

Перед установкой звукоснимателя на деку электрогитары мной была добавлена термоусадочная трубка, чтобы внутри темброблока в самый неподходящий момент не произошло короткого замыкания.

Производитель предусмотрел четырёхпроводной кабель с отдельным пятым выводом экрана, чтобы катушки хамбакера можно было присоединить к темброблоку электрогитары в любых комбинациях с нужной полярностью. Однако сегодня мне требуется всего два провода — земля и выход звукоснимателя. Всё лишнее заизолировано термоусадкой.
Слушаем результаты
На видео можно послушать, как звучит доработанная «летящая стрела», а заодно и котообразная электрогитара, речь о которой пойдёт ниже.
Видео на Youtube
Звучание тревел-гитары с птичками перестало быть едким и режущим. Добавились басы и нижняя середина. Появились «жир», «глубина» и «объём». Задействование параллельного конденсатора путём подъёма ручки громкости вполне адекватно заменяет переключение на отсутствующий нековый звукосниматель.
Благодаря низкоомности красивого китайского датчика, а точнее, низкой межвитковой ёмкости его катушек, сохранился так называемый «панч» — перкуссивный характер отклика на звукоизвлечение. Только теперь в звучании меньше «битого стекла» и больше назального «твэнга», который мне очень нравится.
Звукосниматель обошёлся мне в две тысячи рублей, увеличив себестоимость инструмента на целых сорок процентов. Это не самое дешёвое изделие среди многочисленных конкурентов, однако оно более чем оправдывает каждую затраченную копейку. Чего сто́ит одна только хромированная латунь с лазерной резкой!
А что насчёт котообразного даблката?
Многострадальная котогитара со светящимися глазами, вспыхивающими в такт звукоизвлечению, за год и несколько месяцев с момента своей сборки претерпела множество экспериментальных модификаций.

Сначала были добавлены регуляторы «яркости» и «фазы». Первый из них устраняет «муть», свойственную дешёвым азиатским экранированным хамбакерам с керамическим магнитом, тогда как второй позволяет получить более «подтянутое» звучание при игре в перегруженный канал усилителя, чтобы последний не захлёбывался басовой составляющей аудиосигнала электрогитары.

Далее был установлен комплект звукоснимателей P-90.

Чтобы устранить ложные срабатывания светомузыкального эффекта от миниатюрного электретного микрофона со встроенным предусилителем, вместо сигнала с последнего на вход подмигивающей схемы был подсоединён выход бриджевого датчика.

Побочным эффектом такого подключения стал эффект фузза, почти как у раритетной советской электрогитары Форманта 241-БЛ.

Чтобы сделать фузз отключаемым, пришлось просверлить в стенке темброблока дополнительное отверстие и установить в него тумблер с высокоомным предусилителем на одном полевом транзисторе с управляющим P-N переходом BF245A.

Также потребовалось сверление добавочных углублений для установки электролитических конденсаторов в непосредственной близости от мигающих RGB-светодиодов, встроенные микроконтроллеры которых создают на шине питания сильнейшие помехи.

Спектр последних лежит в области частот слышимого звука и отчётливо улавливается нековым звукоснимателем, особенно если он однокатушечный. Конденсатор ёмкостью 1 микрофарад не устраняет проблему полностью, однако в значительной мере ослабляет паразитные наводки.

Колодец гайки регулировки натяжения анкерного стержня получил удобную откидную крышечку из чёрного пластика.

А у бриджевого звукоснимателя теперь есть собственный регулятор фазы, только с последовательной катушкой индуктивности, а не конденсатором. Так звучание P-90 становится менее режущим и более глубоким. Плюс появляется возможность «нарулить» желаемое соотношение «твэнга» и «стекла» в среднем положении переключателя.

Это работает следующим образом: при сложении колебаний с разным соотношением гармоник и разным фазовым сдвигом одни гармоники будут взаимно усиливаться, а другие подавляться. Получаются особые тембры, которые так радуют любителей электрогитарного звука.
Следующей итерацией на долгом тернистом пути котогитары к неуловимому совершенству стала замена некового P-90 на необычный сингл, изготовленный на базе изначально прилагавшегося в комплекте конструктора для сборки даблката от Harley-Benton штатного хамбакера путём удаления полосового керамического магнита и двенадцати стержневых сердечников из магнитомягкой стали.

Последние заменены на шесть стержневых магнитов из сплава ЮНДК, предназначенных для синглов стратовского типа и установленных в шахматном порядке: три внутрь каркаса одной катушки и три в другой.
Также был добавлен переключатель, инвертирующий полярность сигнала некового звукоснимателя. Для этого последний был снабжён экранированным кабелем с двумя отдельными проводами от концов обмоток, не считая земляного вывода экрана.

Лично меня в этой версии котогитары всё радовало. Однако в свете предстоящего обмена инструментами со знакомым гитаристом стало необходимым воплотить его пожелания. А именно, убрать фузз с сохранением возможности отключения светомузыкального эффекта и установить в бриджевую позицию достаточно «злой» хамбакер с функцией отсечки катушки путём подъёма ручки регулятора громкости.
Финальная итерация
Подходящий хамбакер как раз освободился — тот самый, что до сегодняшнего дня был установлен на деке «летящей стрелы». Учитывая его мощный «выхлоп», я смогу обойтись без усилителя на полевом транзисторе, перестающего работать при снижении напряжения от подсевших элементов питания, заменив его на простейший эмиттерный повторитель.
Номиналы резисторов в цепях базы и эмиттера Q3 подобраны под статический коэффициент усиления по току конкретного экземпляра транзистора таким образом, чтобы при отсутствии входного сигнала падение напряжения на R1 равнялось двум вольтам.

Напишите в комментариях, зачем нужен резистор R5, и можно ли без него обойтись.
Отсечка хамбакера будет организована несколько атипичным способом — не закорачиванием нижней катушки на землю, а путём переключения между крайним и средним выводами. Так я смогу сохранить высокую амплитуду сигнала для светомузыкальных глаз котогитары даже при активированной отсечке.
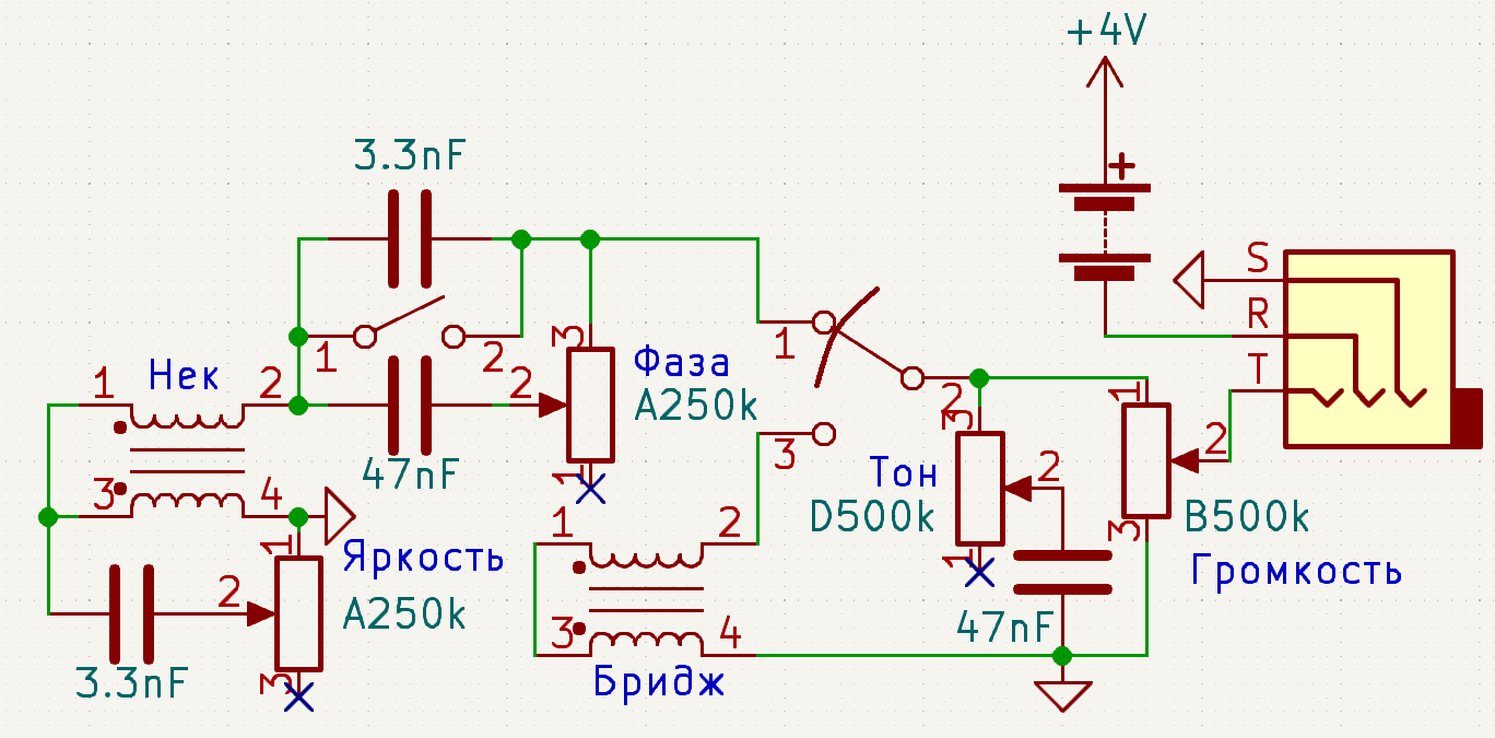
Окончательная версия темброблока выглядит следующим образом.

Котообразная электрогитара готова к обмену на другой интересный инструмент, о котором я скоро вам расскажу.

Итак, после замены P-90 на хамбакер богатство звучаний этой забавной самоделки не только сохранилось, но даже расширилось. Имеются практически все тембры, часто востребованные в первую очередь.
Выбирать нужные варианты коммутации посредством пятипозиционного переключателя, конечно же, проще, чем оперировать трёхпозиционным тумблером и двумя переменными резисторами «тяни-толкай». В одной из следующих статей я покажу весьма удачную реализацию переключения на пять позиций.
Однако дека данного даблката предусматривает отверстия под трёхпозиционный тумблер и четыре переменных резистора. Поэтому мы имеем то, что имеем. Результат лично мне понравился. Напишите в комментариях, как модернизировали бы этот инструмент вы.
© 2025 ООО «МТ ФИНАНС»
Автор: Lunathecat
