Насмотрелся я тут на ютубе роликов токарей Mehamozg и Виктора Леонтьева и захотелось мне осуществить давнюю мечту - тоже заняться токарной обработкой металлов. На местном загибающемся предприятии приобрел я старый и ушатанный станок 1Е61МТ 1969 г.в.

Недорого, практически по цене металлолома. Там же удалось приобрести сверлильный и заточной станки в аналогичном состоянии. Приволок, значит, я все это дело в гараж и возник вопрос подключения всего этого безобразия к электричеству. Точнее, вопрос этот возник еще до покупки станков, было придумано несколько решений и сейчас настал момент реализации задумок на практике.
Станки, как и все общепромышленное оборудование, рассчитаны на подключение к трехфазной сети 380 В. Больше всех потребляет от этой сети токарный станок - около 4,5 кВт, из которой большую часть жрет асинхронный двигатель главного привода. Конечно, потреблять максимальную мощность он будет только при самых тяжелых режимах резания, но все равно, 2-3 кВт для нормальной работы обеспечить необходимо. В гараже же, в наличии есть только однофазная сеть 220 В. Хотя сейчас можно воспользоваться госпрограммой и подключить 3 фазы 15 кВт за 550 рублей, но, как пишут люди, там могут возникнуть проблемы организационного характера, могущие затянуть решение вопроса на неопределенный срок. Поэтому было принято решение попробовать пока обходиться своими силами.
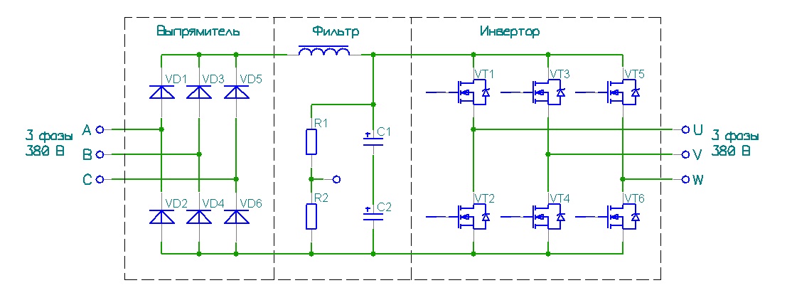
Самое простое на сегодняшний день решение для запуска асинхронного электродвигателя – использовать частотный преобразователь. В частотном преобразователе исходное напряжение (одна или три фазы) выпрямляется до постоянного тока (по хорошему - с обязательной коррекцией коэффициента мощности - косинуса φ). А потом, из постоянного тока с помощью широтно-импульсной модуляции снова генерируется, но уже три фазы, сдвинутые по фазе на 120 градусов.

При этом можно в некоторых пределах изменять напряжение и частоту этих фаз, и, соответственно, менять частоту вращения асинхронного двигателя (поскольку в асинхронных двигателях частота питающей сети напрямую определяет частоту вращения ротора). Таким образом, можно плавно разгонять и тормозить двигатель и менять частоту его вращения. Это полезное свойство частотного преобразователя позволяет даже немного модернизировать токарный станок, выкинуть из него за ненадобностью коробку передач, существенно, при этом, упростив трансмиссию и уменьшив, тем самым, потери механической энергии в ней, вибрации и общую шумность работы станка. Частотник – отличная штука, но цены пока еще кусаются. Хотя китайцы на алиэкспресс уже предлагают варианты в пределах 10 т. р. На авито, например, предлагают от станций управления лифтом за 15 - 20 тыщ.
Но частотник не решает всех проблем. Во-первых, существуют частотники для работы в однофазной и трехфазной сети. Обычно, «однофазные» частотники питаются от одной фазы 220 В и выдают 3 фазы с межфазным напряжением также 220 В (то есть, для двигателей 380/220, включенных треугольником). Соответственно, «трехфазные» частотники требуют для питания 3 фазы 380 В, и выдают на выходе также 3 фазы с межфазным напряжением 380 В. Отличаются они напряжением, которое получается после выпрямления и сглаживания сетевого. В «однофазных» после выпрямления получается напряжение около 310 В, в трехфазных - около 530 В. Если трехфазный частотник подключить только на одну фазу, он, в принципе, работать будет, но будет ругаться на маленькое напряжение сети (310 вместо 530). Чтобы его обмануть, некоторые предлагают поменять номиналы резисторов в цепочке делителя (на схеме выше - R1 и R2), которым контроллер частотника измеряет сетевое напряжение. Делитель пересчитывается таким образом чтобы при напряжении на сглаживающем конденсаторе 310 В контроллер думал что там 530 В. Но, это так себе вариант, поскольку на выходе такой частотник все равно будет выдавать фазы с амплитудой тех же 310 В, то есть потребует подключения двигателя треугольником, что не всегда возможно.
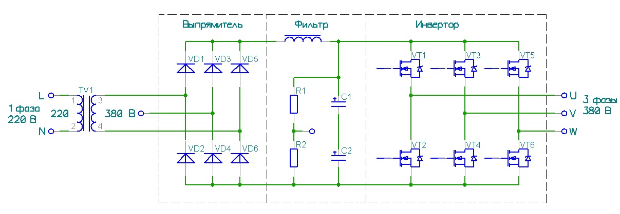
Вариант получше – подать на частотник повышенное напряжение 380 В (однофазное), например, с помощью повышающего трансформатора 220/380 В. Но, поскольку в таком варианте подключения выпрямляется только одна фаза, уровень пульсаций выходного напряжения будет существенно больше чем при выпрямлении 3 фаз. Поэтому следует увеличить емкость фильтра и желательно установить дроссель, если его изначально не было, благо что многие частотные преобразователи имеют дополнительные клеммы специально для этих целей.

Еще есть вариант – переделать входной выпрямитель и фильтр по схеме удвоения напряжения (как это реализовано в компьютерных БП с переключателем 110/220 В). При этом, выпрямитель становится однополупериодным.

По этой схеме напряжение 220 В подается на выпрямительные диоды и на среднюю точку дополнительных конденсаторов фильтра С3, С4, которые должны в этом случае иметь еще бОльшую емкость, чем в варианте с трансформатором. Суммарное напряжение после такого выпрямителя становится 310+310=620 В, что уже становится достаточно близко к порогу, при котором частотник начнет ругаться на превышение напряжения. Этот способ применим при небольших мощностях двигателя, ориентировочно до 1 кВт.
Но это у меня запланировано на потом (или купить частотник или спаять самому), а пока я решил обойтись старым дедовским способом. С помощью пусковых конденсаторов. Как известно, на индуктивностях и емкостях фазы напряжения и тока не совпадают. На индуктивностях фаза тока отстает от фазы напряжения, а на емкости наоборот, опережает. Таким образом, с помощью дополнительной емкости можно сдвинуть фазу и добиться того чтобы фазы на всех трех выводах двигателя отличались примерно на 120 градусов. Схемы эти давно известны, таблицы необходимых емкостей конденсаторов давно рассчитаны, есть и в этих ваших интернетах и в бумажных изданиях. Чаще всего применяется схема из пусковой и рабочей емкостей. Пусковая емкость подключается кратковременно, только на время разгона двигателя. Минус этого способа – максимальная мощность двигателя снижается, его не рекомендуется нагружать больше 70% его максимальной мощности.
Еще одна проблема, связанная с пуском асинхронного двигателя заключается в том, что двигатели на 380 обычно включены звездой, межфазное напряжение 380 В. Для включения в сеть 220 В обмотки необходимо перекоммутировать в треугольник. В этом включении межфазное напряжение у двигателя становится 220 В. Если двигатель звездой 380В включить в сеть 220 В ничего страшного не произойдет, ничего не сгорит, двигатель будет крутиться, но не будет развивать необходимой мощности, поскольку напряжение на нем будет 60% от номинала. То есть, кроме того что мощность упадет от работы в однофазной сети, еще мощность упадет и от несоответствия напряжения, в итоге мы получим всего 20-30% от номинальной мощности. Этого, конечно, уже слишком мало. Запас по мощности какой-никакой, а должен быть.
Однако, очень часто асинхронные двигатели выпускаются без возможности ручного переключения обмоток в коммутационной коробке. Например, все двигатели которые мне попадались, были именно такие. Из них просто выходит 3 провода, соединенные внутри двигателя звездой и ничего с этим поделать нельзя. Как то давно я разбирал один такой двигатель, находил внутри точку соединения трех обмоток и выводил ее наружу тремя отдельными проводами. Вроде все получилось, двигатель заработал по схеме треугольника, но работенка эта была та еще. Без необходимого инструмента и приспособлений можно много что испортить. Например, посадить с перекосом подшипники, которые после этого начнут очень быстро изнашиваться. А еще (практически всегда) обмотка статора залита эпоксидкой и, ковыряя ее, можно запросто повредить саму обмотку.
Я решил поступить проще. Если нельзя перекоммутировать обмотки на 220 В, значит нам ничего не остается как только повысить напряжение до необходимых 380 В. Однофазное 220 В превратить в однофазное же 380 В. Сделать это можно с помощью упоминавшегося уже выше повышающего трансформатора. Единственное, такой трансформатор на 3-4 кВт будет размером со сварочный, весить примерно так же и, ко всему прочему, еще и влетит в копеечку. Если вообще повезет такой найти. Сэкономить тут можно, включая трансформатор по автотрансформаторной схеме.

В этом случае необходим трансформатор с выходной обмоткой всего на 160 В. На те же, например, 2 кВт выходной мощности автотрансформатор уже должен будет иметь мощность всего 840 Вт, что уже более-менее приемлемо. Для постройки автотрансформатора я использовал трансформаторы от ИБП. Их сейчас можно купить весьма недорого, поскольку старые ИБП на 300-500 Вт сейчас массово списываются, а сдавать такие трансформаторы на медь не очень то и выгодно, поскольку у них проваренный магнитопровод и они без болгарки не разбираются. Я очень удачно приобрел в свое время весьма недорого 10 шт таких трансформаторов.

Они имеют на силовой обмотке напряжение порядка 15-16 В. Если эти обмотки соединить последовательно синфазно, можно получить недостающие 160 В. Если потом эти 160 В включить последовательно синфазно со входным напряжением 220 В, мы получим так необходимые нам 380 В.
Чем еще хорош этот способ так это тем, что можно не париться с заменой пускателей, трансформаторов местного освещения и пр. электрической арматуры, на аналогичные, но на напряжение 220 В. С повышающим трансформатором они будут работать в номинальном режиме. Вообще, в схеме вообще можно использовать часть пускателей на 220 и часть на 380 В, поскольку есть в наличии оба напряжения.
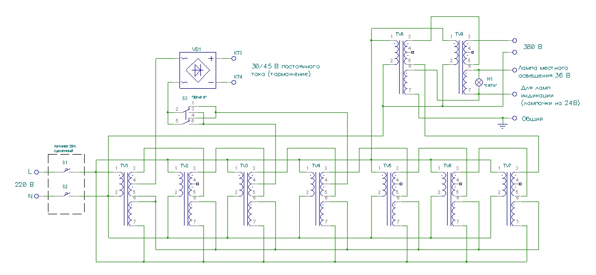
Трансформаторы я смонтировал в подходящем по размеру железном ящике. На переднюю панель вывел вольтметры входного и выходного напряжений, амперметр потребляемого нагрузкой тока и контрольные лампочки.

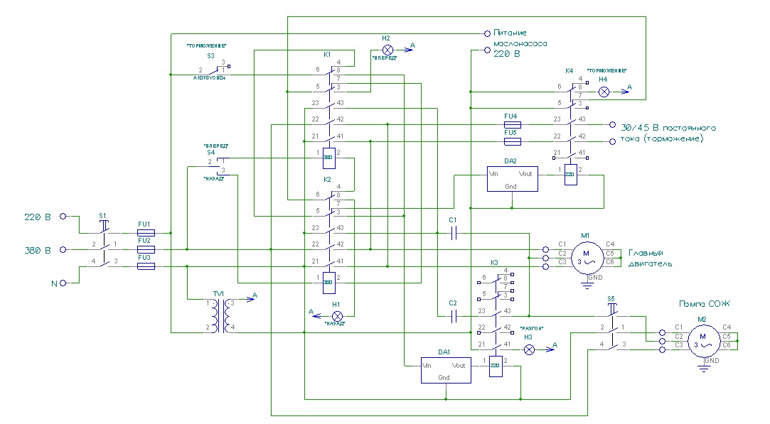
Единственное, в ящик влезло не 10, а только 9 трансформаторов. Недостающее напряжение я добрал, соединив параллельно 7 маломощных обмоток на 18 вольт. Они все вместе по сечению становятся равными одной силовой. Вход автотрансформатора защищен сдвоенным автоматом на 25 А. От одного такого трансформатора может питаться токарный станок, сверлильный станок, а также прочие станки, которые, возможно, появятся в будущем. От отводов трансформатора также берется напряжение 30 и 45 В, которое затем выпрямляется и его предполагается использовать для торможения двигателя главного привода постоянным током. Тумблером можно выбрать напряжение или 30 или 45 В, соответственно меняется скорость замедления ротора. От маломощных обмоток двух трансформаторов, соединенных последовательно предполагается питать светодиодные лампочки на 36 В для местного освещения, и лампочки индикации. Вот примерная схема.

От этого же автотрансформатора можно в будущем питать электродвигатели и через частотный преобразователь.
Рассмотрим схемы пуска двигателя. Для сверлильного станка схема относительно простая.

При нажатии кнопки «ПУСК» через одну пару контактов срабатывает пускатель и самоблокируется, подавая напряжение на две фазы и через рабочий конденденсатор на третью фазу. Через другую пару контактов параллельно рабочему конденсатору подключается пусковой. Кнопку необходимо держать нажатой доли секунды, пока двигатель не раскрутится. После этого кнопку можно отпустить. Для реверсирования направления вращения имеется переключатель, схема остается той же самой, но напряжение на конденсаторы подается с другого провода и двигатель начинает раскручиваться в обратную сторону. Зачем надо крутить сверло в обратную сторону я не знаю, но поскольку такая логика работы была у станка изначально, я ее сохранил. При нажатии кнопки «СТОП» цепь питания контактора разрывается и станок обесточивается. На входе схемы также стоит защитный автомат на 6 А.
Контактор на схеме нарисован условно, в реальности для такого небольшого станка достаточно любого, самого маломощного пускателя, имеющего всего три силовых замыкающих контакта и один маломощный.
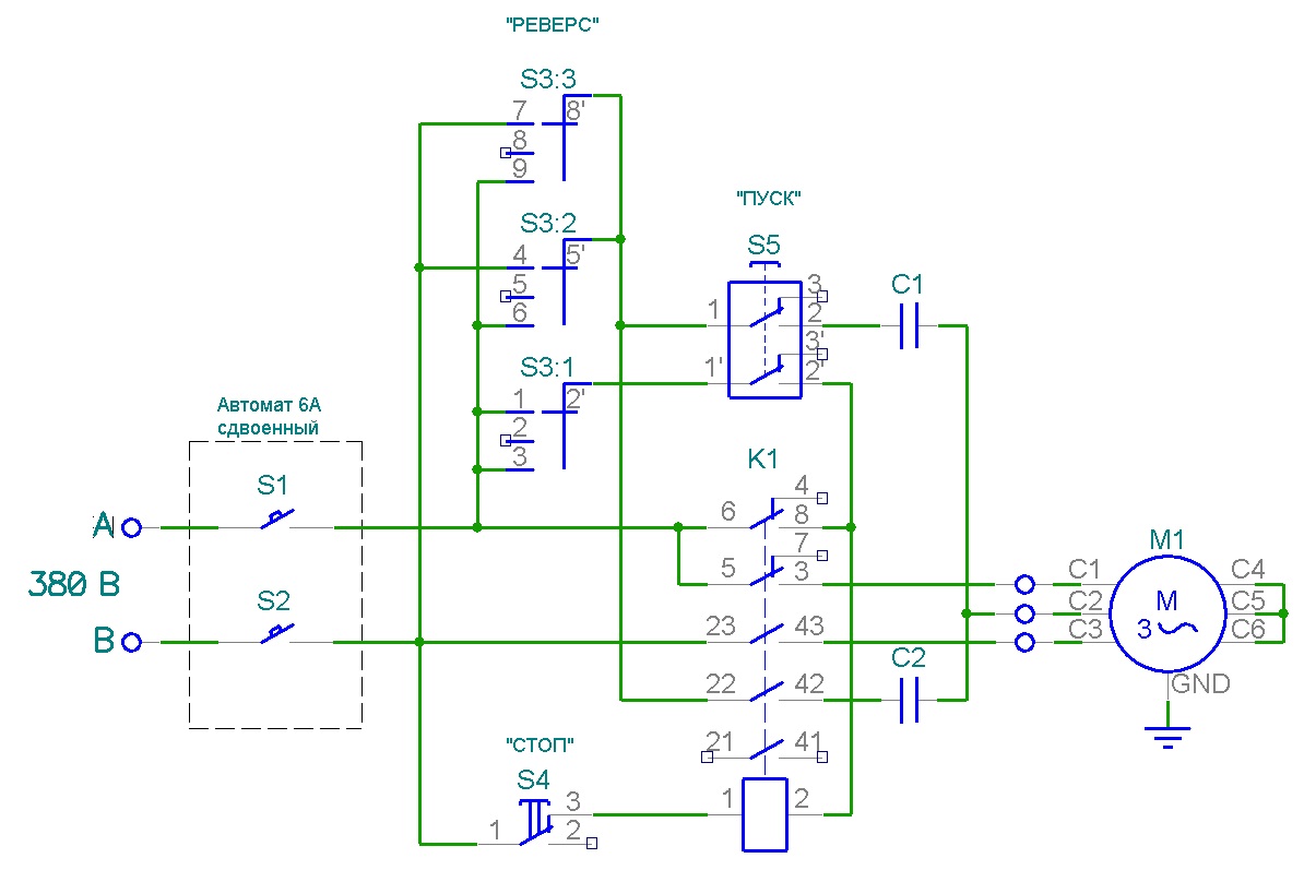
Для запуска двигателя токарного станка можно было бы применить аналогичную схему, за исключением того что пусковая емкость требуется в несколько раз больше. Я так и хотел сделать вначале, с управлением от кнопок. Даже приобрел удобный кнопочный пост для этого. Но потом все же решил оставить управление от штатного барабанного переключателя станка. Этот переключатель типа БП1-153 имеет три фиксированных положения «ВПЕРЕД», «СТОП» и «НАЗАД». В положениях «ВПЕРЕД» и «НАЗАД» замкнута соответствующая пара контактов. Схема примерно такая:

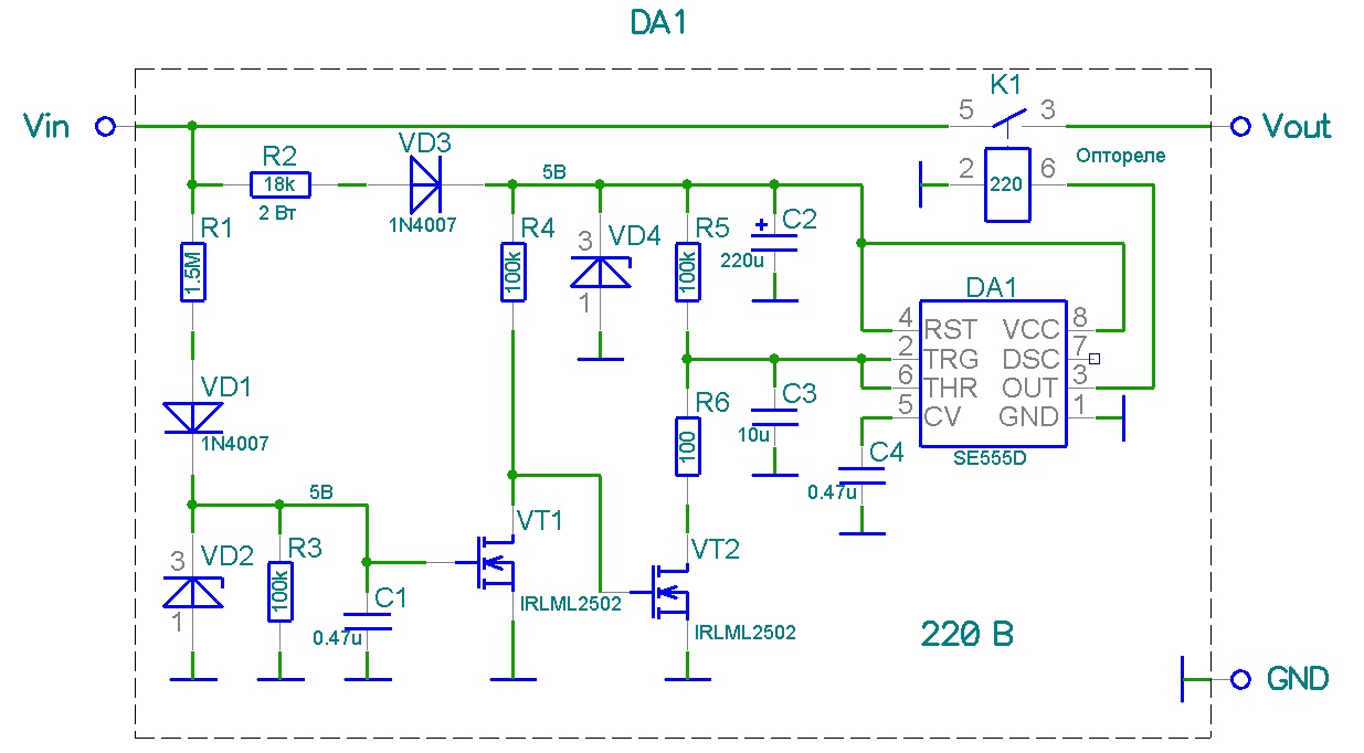
Каждая пара контактов включает свой собственный пускатель. Пускатель подает питание на две фазы двигателя и через рабочую емкость на третью фазу. В этом варианте для смены направления вращения вместо того чтобы менять место подключения конденсатора, я решил менять фазировку подачи питания на двух фазах. Как уже было сказано выше, для станка после запуска пусковую емкость желательно отключать. Это можно делать, например, с помощью реле времени (DA1 и DA2). После раскрутки двигателя, последний становится генератором 3 фаз, от которого можно запитать другие потребители, требующие трехфазного питания, например, помпу СОЖ, которая включается штатным пакетником. Пускатели «ВПЕРЕД» и «НАЗАД» взаимоблокируются нормально разомкнутыми контактами. Если включен один, цепь включения другого разорвана. Когда оба пускателя выключены, замыкается цепь четвертого пускателя, который подключает к двум фазам двигателя постоянный ток 30 или 45 В. Этот пускатель включается кратковременно, на доли секунды для остановки шпинделя. Кратковременность обеспечивает также реле времени. Схема самодельного реле времени приведена ниже и собрана на известной микросхеме NE555 или ее аналогах.

Схема включения микросхемы NE555, в общем то, типовая. Цепочка деталей R1, VD1, ... VT1, VT2 необходима для разряда времязадающей емкости после пропадания напряжения на входе реле.
Пара слов о пусковой емкости. Для пуска двигателя станка необходима достаточно большая емкость и на достаточно высокое напряжение, не менее 650 В. Набирать такую емкость из советских металлобумажных конденсаторов не очень удачная идея, особенно если их нет под рукой в достаточном количестве. Такая батарея займет огромный объем и влетит в хорошую такую копеечку. Современные конденсаторы более малогабаритны, но также способны пробить хорошую брешь в бюджете. Кстати, следует различать пусковые и рабочие конденсаторы. Пусковые предназначены для кратковременной работы и не могут длительно выдерживать большую реактивную мощность. Использовать их вместо рабочих не следует. Очень привлекательным вариантом является использование полярных (электролитических) конденсаторов. Они имеют высокую емкость при небольших габаритах. Их можно, например, относительно бесплатно надергать на платах старых ламповых мониторов, телевизоров и любой другой техники, имеющей импульсный блок питания и большую «сетевую» емкость после выпрямителя. Правда, максимальное напряжение у них обычно 400 – 450 В, поэтому для работы в цепях 380 В мне их придется включать 2 шт последовательно. Например, так.

Для работы на переменном токе такие пары включаются встречно последовательно и шунтируются защитными диодами. При положительной полуволне работает один конденсатор, при отрицательной – другой. Высокоомные резисторы служат для разрядки батареи после снятия с нее напряжения и для выравнивания потенциалов. Такая схема подойдет, например, для сверлильного станка. Вот она в собранном виде.

Для токарного станка надо существенно большую емкость. При последовательном включении двух конденсаторов суммарная емкость равна половине от емкости одного конденсатора. Поэтому чтобы добрать до необходимой емкости включим параллельно две такие цепочки. Если во второй цепочке конденсаторы развернуть в обратную сторону, то в качестве защитных диодов можно использовать готовый диодный мост. Примерная схема.

Очень важное замечание для тех, кто захочет использовать такую схему: данная схема предназначена только для кратковременной работы, только в качестве пусковой емкости. Длительно батарея из электролитических конденсаторов работать не может, эти конденсаторы также не терпят большую реактивную мощность, разогреваются и вспухают.
Подбирая оптимальную пусковую и рабочую емкости заметил интересную особенность – амперметр электромагнитного типа показывает разный потребляемый двигателем ток в зависимости от величины подключенной емкости. При этом двигатель работает с одной и той же постоянной нагрузкой. Очевидно, амперметр показывает не только активную состаляющую тока потребления, но и реактивную тоже. А реактивная составляющая, судя по всему, приличная. Это и индуктивности двигателя, индуктивности электромагнитных пускателей, индуктивность повышающего автотрансформатора.
Для ислледования этого вопроса и измерения величины активной и реактивной мощности на алиэкспресс был приобретен прибор китайского производства. Примерно такой как на фото.

Прибор измеряет и индицирует напряжение в сети, ток через нагрузку, высчитывает активную, реактивную мощности и косинус φ. Заявляется точность измерения в 1% и собственное энергопотребление <0,2 Вт. Прибор можно заказать в двух вариантах: на диапазон питающих напряжений 80-300 В и 200-400 В. Это как раз то что нужно. При получении прибора, первое что меня огорчило, это то, что мне вместо заказанного прибора на диапазон 200-400 В прислали на 80-300. После того как я полез внутрь прибора с целью посмотреть, как его можно переделать на 380 В там меня ожидало второе огорчение: питание самого прибора осуществлялось простейшим способом с помощью гасящего конденсатора, резистора и стабилитрона. При токе потребления 65-70 мА это означало потребляемую мощность 20 Вт при напряжении сети 300 В. Что, естественно, неприемлимо. Кроме этого, использование емкостного балласта вносило погрешности в показания самого прибора, хоть и относительно небольшие. Например, при подключении лампочки накаливания 60 Вт (самая что ни на есть активная нагрузка) прибор показывал косинус φ около 0,909. Третье и самое большое огорчение от изделия наших китайских товарищей я испытал, прочитав отзывы. В одном из отзывов другой покупатель сообщал что в этом изделии перепутаны местами 1 и 2 разряды нижнего индикатора. Именно поэтому этот прибор и показывал столь большой косинус φ для чисто активной нагрузки. На самом деле это число должно выглядеть 0,990. Также он неправильно отображал и мощность. Мощность в 20 Вт он отображал, соответственно, как 02 Вт.
Чтобы прибором можно было хоть как то пользоваться, пришлось его доработать напильником. Во-первых, порезать на плате проводники, кинуть перемычки и поменять местами разряды 1 и 2 нижнего индикатора для правильного отображения информации. Общие катоды (или аноды) индикатора ищутся прозвонкой. Во вторых, я выкинул все цепи питания из гасящего конденсатора вплоть до внутреннего стабилизатора 3,6 В. Вместо гасящей цепочки я применил импульсный источник питания 5 В от ставшего давно ненужным зарядного устройства сотового телефона. При возможности выбора из нескольких таких источников питания следует отдавать предпочтение фирменным, которые выполнены на специализированной микросхеме ШИМ, и имеющие все необходимые элементы фильтрации помех, а не ноунейм, сделанные тяп-ляп на одном транзисторе. Также необходимо заменить фильтрующие емкости на «горячей» стороне на более высоковольтные, минимум на 450 В. К мощности такого источника питания особых требований нет, поскольку потребляемый прибором ток не превышает 100 мА, с такой нагрузкой справится абсолютно любой зарядник. Несмотря на то, что свободного места внутри прибора хватает на то чтобы установить какой-нибудь особо малогабаритный источник питания внутри корпуса, я все же установил его снаружи. Во-первых, из-за того что фильтрующие емкости на 450 В оказались несколько большего «роста», чем те что были. А во вторых, чтобы разместить этот источник помех подальше от измерительной катушки, выполненной на ферритовом кольце. Доработанный приборчик стабильно работает в диапазоне 80-270 В, потребляет при этом существенно меньше энергии и не дает погрешности при измерении косинуса φ. При подключении лампочки накаливания 60 Вт показания прибора (косинус φ) теперь 0,999, то есть такие, какие и должны быть.
А теперь немного осветим вопрос для чего же это все надо. Потому как почти все бытовые однофазные счетчики (все дисковые – на 100%) считают только активную энергию. То есть, платить за реактивку обычным мелким потребителям вряд ли придется. Энергосбыт заставляет учитывать реактивку и ставить счетчики полной энергии только крупных потребителей. Но есть пара нюансов, которые следует учитывать также и мелким потребителям. Большая реактивная мощность, гуляющая по проводам, во-первых, приводит к нагреву этих самых проводов, а это уже вполне себе такая активная мощность, прекрасно учитываемая счетчиком и отражающаяся потом в квитанции на оплату. Если протяженность этих проводов велика, то и потери в них могут оказаться существенными. Во вторых, для запаса на реактивную мощность необходимо закладывать провода бОльшего сечения, которые стоят больших денег. Если же на проводах сэкономили и проложили ровно такие, какова активная мощность потребителя, без запаса по току, то дополнительная реактивная мощность может привести к их нагреву выше безопасного уровня и, также, к большим потерям активной энергии в них. Если, например, некий потребитель потребляет активную мощность в 1 кВт, но его косинус φ всего, к примеру, 0,33, то полная мощность, гуляющая по проводам в 3 раза больше! Иными словами, провода для такого потребителя должны быть рассчитаны как на 3 кВт. И потери в проводах будут как от 3 кВт. Соответственно, и коммутирующее оборудование должно быть также рассчитано на мощность 3 кВт.
В моем же случае провода и коммутирующее оборудование в гаражном кооперативе уже давно проложены. Причем, в стародавние времена и с расчетом на пару-тройку лампочек Ильича и не более того, и менять их никто уже не будет. Поэтому мне бы не хотелось чтобы где то там в общем щитке отгорали провода, происходили другие неприятные вещи и выслушивать потом всякие замечания от местного электрика и соседей по гаражу.
Попробуем улучшить косинус φ на примере с имеющимся небольшим станочным парком. Основные потребители в нем – сверлильный станок, токарный станок и заточной станок. Все три станка запитаны через автотрансформатор, описанный выше, и преобразующий однофазное напряжение 220 В в однофазное же 380 В. Сначала необходимо исследовать ситуацию, измерить этот косинус φ, оценить, насколько все хорошо или же плохо. Может, овчинка выделки и не стоит?
Подключим измеритель в щиток, сразу после счетчика и главного автомата. Таким образом, прибор будет измерять параметры сети на самом входе кабеля в гараж. Включение в сеть ламп накаливания или паяльника никак не ухудшает косинус φ. Прибор индицирует 0,999. Включение всех светодиодных и компактных люминисцентных ламп освещения ухудшает косинус φ, но незначительно, примерно до величины 0,76.

И действительно, в них, в большинстве своем, стоит импульсный преобразователь с выпрямителем и емкостным фильтром на входе. Лампочки создают реактивность именно емкостного характера, потому как включение в сеть радиоприемника с трансформаторным блоком питания улучшает показания косинуса φ.
Выключив лампочки и включив вводной автомат автотрансформатора (ненагруженного), мы видим что косинус φ резко падает до значения 0,5.

Отсюда вывод – индуктивность трансформатора подлежит обязательной компенсации. При включении заточного станка косинус φ падает до неприемлимо низкого уровня - 0,3 – тоже необходимо скомпенсировать.

Но зато при включении сверлильного станка косинус φ несколько повышается – это работает рабочая емкость схемы пуска двигателя, которая, вероятно, выбрана несколько большей чем требуется. При включении токарного станка косинус φ остается вполне приемлимого уровня – 0,95, значит в нем тоже рабочая емкость выбрана достаточной величины.

Для подбора компенсирующей емкости соберем батарею из нескольких конденсаторов, каждый из которых можно отдельно включать и выключать тумблерами.

Емкости в батарее выберем 4, 6, 20, 40, 64 мкФ, то есть близкие к степеням двойки. Таким образом, включая разные комбинации тумблеров можно выбрать любую емкость из диапазона 4 -134 мкФ с примерным шагом в 4 мкФ. По ощущениям, такой величины емкости должно хватить для компенсации имеющейся реактивности. Ясно, что идеально скомпенсировать косинус φ до 1 не получится, для этого нужно очень точно подобрать нужную емкость, но это и не требуется. Зададим себе цель обеспечить косинус φ не менее 0,95 при включении любого из имеющегося оборудования.
Подбирая различные комбинации конденсаторов выяснилось, что для компенсации индуктивности автотрансформатора необходима емкость около 5 мкФ, но таковой у меня в наборе не оказалось, поэтому я установил туда 4 мкФ. Для компенсации индуктивности заточного станка нужно 24 мкФ. Также была подобрана более оптимальная емкость для токарного станка - 40 мкФ, с этой емкостью потребляемый ток упал с 9 до 7 А. До кучи я еще подобрал емкость для сварочного трансформатора, хотя для его режима работы это вряд ли как то улучшит ситуацию, но хоть будет меньше гнать реактивку во время простоя. Сверлильный станок я не трогал, там все норм. Лучше, на мой взгляд, для небольших электрохозяйств добавлять компенсирующую емкость непосредственно в тот прибор, который и создает реактивность. А не делать общий компенсатор, как это делается на больших производствах. Чтобы при включении и отключении потребителей не приходилось по новой подбирать компенсирующую емкость. Конечно, этот процесс можно легко автоматизировать, написав простейшую программу для микроконтроллера, если как-то считать информацию с измерителя. Но один раз подобрать и воткнуть нужную емкость намного проще и надежнее (предполагаю, что за такой простой подход, без процессоров и нанотехнологичных решений, некоторые на этом сайте меня заругают).
Кстати, если нет возможности приобрести упомянутый мной измеритель косинуса φ или аналогичный прибор, можно воспользоваться любым подходящим щитовым амперметром электромагнитного типа. Этот прибор показывает полный потребляемый ток (активный и реактивный) и при подборе компенсирующей емкости следует ориентироваться на минимальные показания прибора.
В общем, такими нехитрыми и относительно простыми способами мне удалось запустить трехфазные двигатели, обеспечить неплохой коэффициент мощности и, вероятно, некоторую экономию электроэнергии. В статье не описано ничего принципиально нового или инновационного, но, думаю, информация будет полезна тем, кто в данный момент решает похожую задачу. Замечания и предложения прошу писать в комментариях.
Автор: Тимофей Захаров
