На Хабре уже много статей о любительской астрономии, но мне пока ещё не встречались статьи о вентиляции (охлаждении, термостабилизации) телескопа. Про то, зачем это нужно, написано, например, тут и тут. Вкратце, проблема в том, что если ГЗ (главное зеркало) телескопа теплее, чем окружающий его воздух, над ним возникает конвективный поток, который заметно портит изображение. Звёзды обзаводятся асимметричными "лучами", а протяженные объекты (планеты) теряют чёткость и контрастность. Маленькие телескопы довольно быстро остывают сами, а большие, особенно закрытой конструкции (такие, как Шмидт-Кассегрен), Требуется охлаждать принудительно. Самый простой и естественный способ - продувка ГЗ и трубы компьютерными кулерами. Редкие модели крупных ШК оборудованы кулерами, поэтому приходится сверлить дырки.
Считаю тему достойной Хабра: тут и разработка электроники, и Ардуино, и 3D печать. Эта статья - адаптация того, что я писал на Астрофоруме год назад, всё никак руки не доходили до Хабра.
Девайс назвал CoolScope. Потому что от клёвый, охлаждает, и эта надпись влезает в его экранчик. Все чертежи, схемы и код прошивки выложены на гитхабе. Далее будет очень много текста и картинок.

Итак, имеется довольно старый телескоп Meade LX200 GPS 12". При выборе схемы продувки (сколько кулеров и где) руководствовался этим исследованием. Правда, там про Ньютон, но, подумал я, ШК отличается лишь наличием спереди пластины корректора Шмидта, закупоривающего трубу. А если выбрать схему вдув-выдув, то это не будет проблемой. Сам же корректор в специальном охлаждении не нуждается, т.к. он относительно лёгкий и открыт с одной стороны. Итак, я выбрал самый оптимальный вариант - 3 кулера по кругу перед зеркалом на вдув, три кулера в заднике на выдув. Это отличается от того, что сделал Евгений М. со своим Селестроном (см. ссылку выше). Но схема рабочая, проверено по Юпитеру в июле 2021, когда была неделя отличного сиинга (и жара, когда стоящий на южной лоджии телескоп накалялся днём до 40°C, а ночью кулерами охлаждался до 25°C). Также я решил сделать всё красиво и функционально, так что в планах были напечатанные на 3D принтере детали, контроллер кулеров на Ардуино с термодатчиками и дисплеем и возможностью передавать данные о температуре ГЗ на компьютер.
Первый этап - прототипирование: установка кулеров "кое как", подключение их к компьютерному реобасу в качестве контроллера, и проверка всей концепции. Этот этап пришелся на период хорошего сиинга, и подтвердил правильность выбранного дизайна. Второй этап - макетирование контроллера на Ардуино, разработка софта (прошивки), разработка и заказ печатной платы, моделирование и печать на 3D принтере корпуса и адаптеров для установки кулеров на цилиндрический бок телескопа. Третий этап - финальная сборка, результат на картинке ниже. Прошивку ещё буду дорабатывать: после "боевого" выезда выявились некоторые недочёты, а к железу претензий нет, всё работает как часы. Выезд оказался неудачным по погоде, зато выяснилась динамика охлаждения - около 1 часа от дельты в 10°С до 0.3°C (зеркало на момент включения системы показывало 22°С, а на улице было 10-12°С). На застеклённой лоджии динамика несколько другая, потому что воздух там всё же несколько теплее, чем на улице (градусов на 5), а засасывается кулерами как раз воздух с лоджии. Для учёта этих факторов в меню контроллера есть настройка, с каких пар термодатчиков измерять дельту.
Одновременно с третьим этапом я несколько модифицировал электронику телескопа, чтобы комфортно питать кулеры от штатного разъёма "12V DC Out", а сам телескоп - от современных аккумуляторов типоразмера 26650.
Первый этап
Закупил компьютерные кулеры Noctua NF-A4x20 PWM. Не обязательно брать такие дорогие, просто я фанат тихих компьютеров, и эта болезнь передалась и сюда :) Главное, чтобы кулеры были достаточно производительные (эти дают 8-9 м3/час) и 4-пиновые, потому что я хотел полноценно управлять ими с помощью Ардуино (3-пиновыми тоже можно управлять, но схема будет сложнее). Из преимуществ этих кулеров, кроме тихой работы без вибрации - встроенные резиновые прокладки, набор клемм и разъёмов, дополнительные шнурки - удлинительный на 30 см и раздваивающий (Y-cable), чтобы посадить два кулера на одну линию. Всё это пригодится для сборки и прототипа, и финального изделия.

У Noctua есть ещё более тонкая модель (толщиной 10 мм) с почти такой же производительностью. Сейчас я бы взял их - они бы меньше торчали по бокам трубы. Но в то время, похоже, таких ещё не было в продаже.
К кулерам прикупил пылезащитные фильтры (на вдув) и декоративные решетки (на выдув). Фильтры на выдув ставить нет смысла - пыль через них проникнуть может только когда кулеры выключены, но они стоят позади зеркала, так что это не страшно. Где что покупал - уже не вспомнить. Что-то в магазинах техники (Ситилинк, DNS), что-то на Алиэкспрессе и Озоне, радиодетали в Чип и Дипе, Ардуино в каком-то профильном онлайн магазине, инструменты в Максидоме, Леруа и Строителе, крепёж в Крепкоме.

Теперь самое страшное - разборка телескопа. Поиск по форуму ничего не дал, но гугление вывело на этот гайд по разборке Meade LX 200. Там - 14" UCF, у меня - 12" GPS, но разницы почти нет. Думаю, все Миды устроены одинаково. В отличие от Селестронов, у Мидов задник не снимается. По крайней мере, у меня не получилось. Это добавило сложностей в работе - приходилось засовывать руки в трубу чуть ли не по плечо, скрючившись на корточках. Спина этому была не рада.
Первым делом отвинчиваем шесть винтов, удерживающих прижимное кольцо корректора, вынимаем его и сам корректор. Тут-то и пригодился набор дюймовых шестигранников. Главное, направьте трубу вверх, чтобы корректор не вывалился! Его держит только прижимное кольцо на 6 винтиках. На самом корректоре с краю и на трубе есть белая метка краской - это для совмещения при обратной сборке. Если её нет, придётся нарисовать.


Работу с оптикой лучше проводить в х/б перчатках. Если коснётесь оптических поверхностей пальцами или костяшками пальцев - по любому останутся жирные пятна. Придётся заново мыть. Только не трогайте смазанные детали (морковку, шестерни и т.п.) - а то и перчатки придётся стирать.
После этого надо провести некоторые замеры внутри и снаружи трубы, а именно, найти место для установки боковых кулеров, которые будут дуть на зеркало. В моём телескопе зеркало при фокусировке движется в пределах толстой, массивной обечайки задника, но немного выезжает за её пределы на синюю часть трубы. Сама синяя труба надевается на задник внахлёст, там что-то около сантиметра. Сверлить и трубу, и задник я не хотел, поэтому выбрал положение для кулеров так, чтобы они устанавливались только на синюю трубу, сразу за торцом обечайки задника. Тогда, при максимально выдвинутом вперёд зеркале, кулеры будут дуть прямо на его поверхность и немного в торец. При рабочем положении они будут дуть в пространство перед зеркалом, но воздух в трубе всё равно хорошо перемешивается, так что это не страшно. В принципе, можно установить кулеры под углом, чтобы они всегда дули на зеркало. Но тогда надо будет как-то просверлить эллиптические отверстия, я решил пока таким не заниматься.
Кстати, у этого телескопа и задник, и труба алюминиевые, так что просверлить их не проблема. Если у вас вдруг труба из карбона - то даже не знаю, придётся, наверное, работать только с задником.
Было бы хорошо закрепить сами кулеры внутри трубы, но в моём случае место не позволяло. Может быть, тонкие кулеры и влезли бы. Поэтому решил закрепить их снаружи, через напечатанные на 3D принтере адаптеры, заодно закрыть их сеточками-фильтрами с поролоном. Но надо тщательно выбрать место на окружности трубы, учитывая толщину кулеров и сеточек, а также запас для адаптеров, чтобы торчащие кулеры не мешали аксессуарам (искатель, гид) и не цеплялись за опоры вилки. А ещё, чтобы телескоп можно было положить горизонтально для транспортировки. Вариантов тут не много - одни кулер по центру сверху, два других снизу, максимально близко к опорам вилки. Тут мне пригодился заранее напечатанный прототип адаптера (к слову, он оказался слишком толстым, и я не учёл усадку пластика. Делайте толщину стенок 2-3 мм, и оставьте зазор в 0.5-1 мм для кулера, иначе не влезет). Я поставил примерно метки маркером прямо на трубе, а для сверления потом распечатал чертёж кулера и приклеил на корпус малярным скотчем. В чертеже я не учитывал кривизну трубы. Если у вас 10" и меньше, возможно, надо будет учесть.



После разметки, возвращаемся к разборке телескопа. Откручиваем по три винта, удерживающих ручки фокуса и фиксации зеркала. Вынимаем ручки. Ручка фокуса держится ухом за шпильку, торчащую от зеркала, поэтому её надо выкрутить максимально и немного сдвинуть вбок, чтобы освободить. Трубу надо наклонить задником вниз, а то зеркало поедет по морковке вперед, когда снимите ручку фокуса.



Кладём телескоп на бок, на одну из опор вилки - это важный момент, далее будет понятно, почему. Возвращаемся к переднему срезу трубы, отвинчиваем винтик на конце морковки - он не даёт зеркалу совсем слететь с неё. Делаем это аккуратно, чтобы не уронить винтик на зеркало! Сама труба должна быть наклонена немного вверх, чтобы зеркало не поехало. Когда открутили винтик, можно вынимать зеркало, удерживая внешнюю трубку, которая ездит по морковке, ДВУМЯ РУКАМИ. Когда зеркало снимется с морковки, оно окажется неожиданно тяжёлым, поэтому две руки лучше, чем одна. Не хватайтесь за неподвижную часть морковки (ту, куда был вкручен винтик) - она смазана. Я для безопасности перед этой операцией подстелил полотенце, но можно и без него.

Зеркало так просто не вынуть из трубы - обечайка, удерживающая корректор, имеет диаметр меньше, чем ГЗ. Чтобы его вынуть, в ней есть две прорези - надо повернуть зеркало бочком и аккуратно провести его через них. Чтобы это было вообще реально сделать, надо положить телескоп на бок - тогда прорези будут сверху и снизу, и зеркало можно будет провести через них вертикально. Может быть, у вас конструкция иная, тогда действуйте по обстоятельствам. Для защиты зеркального покрытия я наклеил на торцы прорези половинки от войлочной прокладки для мебели (только не забудьте их потом убрать при сборке). Не касайтесь зеркального покрытия ничем, даже полотенцем, испортите нафиг! Оно крайне нежное и незащищенное, совсем.

Если сходу не получилось вытащить зеркало, устали руки и т.п. - не паникуйте, наденьте его обратно на морковку и передохните. После извлечения зеркала страшная часть позади, прячем его и корректор куда-нибудь подальше от детей и животных, и продолжаем.

Приступаем к разметке отверстий на заднике. В моём случае оказалось очень удачно, что 40 мм кулер влезет с запасом в пустое пространство внутри трубы между боковой стенкой и большой шестернёй механизма фиксации зеркала. Контур шестерни хорошо виден по каплям масла на дне. От шестерни до задней поверхности зеркала, по измерениям, около 2.5 см, а толщина кулера 2 см. Места и тут с запасом, так что ставлю кулеры внутри трубы. Если у вас там места нет, ничего страшного, ставьте их снаружи. Просто будет не так эстетично.

Свободы с местом для установки их по окружности - много. У 14" на заднике имеются рёбра жёсткости, поэтому там свободы меньше. Общий принцип - расположить задние высасывающие кулеры как можно дальше от боковых нагнетающих, чтобы воздух дольше бродил по трубе. Т.е. в идеале, если кулеры стоят под углом 120°, сдвиг между задними и боковыми должен быть 60°. В реальности, угол между боковыми выйдет не совсем 120°, а задние нельзя расположить совсем уж произвольно. Я выбрал место для одного из кулеров на 3 часа (между ручками фокусировки и фиксации ГЗ), а для двух других примерно симметрично с другой стороны (на 7 ч и на 11 ч). На самом деле там не совсем ровно 3 ч, а чуть ниже, и не 7 ч, а чуть выше, иначе будет слишком близко к нижней рукоятке. На чертеже это всё учитывается.

Чертёж рисовал в Corel Draw. Для этого измерил все окружности с помощью гибкой "рулетки", которая почему-то называется "метр". У жены, мамы или бабушки такая точно есть. Распечатал на двух листах A4, вырезал, приладил. Пришлось сделать несколько итераций, и повоевать с принтером, который почему-то упорно печатал всё в масштабе 95%. Для проверки полезно в чертеж добавить простую линейку из рисок через каждые 1 см, и приложить к распечатке настоящую линейку. Также полезно будет приложить кулер, чтобы убедиться в правильности чертежа.

К слову, с чертежом задника я дважды ошибся. Как потом выяснилось (на третьем этапе), окружности внешнего контура и центральной выпуклости были неконцентричны, из-за чего отверстие верхнего кулера съехало вправо. Это вторая ошибка, а первая - я не предусмотрел достаточно места для управляющего контроллера в верхней части задника. Из-за этого его пришлось сделать асимметричным. На первом этапе я ещё не определился с дизайном контроллера, изначально вообще хотел оставить реобас на проводах. Потом решил всё же паять свой, и поставить его на задник слева, но не нашёл такого маленького OLED дисплейчика. Стандартный 1602 дисплей имеет аж 80 мм в длину. Поэтому прилепил контроллер сверху, но из-за слишком правого расположения кулера, пришлось сделать его асимметричным. Мораль такова - первый и второй этапы должны быть объединены :)
Итак, сверление. Сначала я сверлил задник, но не суть. Берём инструмент под названием кернер и намечаем им будущие отверстия, прямо через шаблон (для этого он и печатался). Без кернения сверло у вас сто пудов соскочит, оставив страшные царапины, прямо как в «Союзе МС-09». Перед кернением боковой поверхности трубы лучше надеть наушники, я чуть не оглох от звона! Колокол-то не слабый :)

Сверлим отверстия сверлом 2.5 мм - четыре крепёжных и одно центральное направляющее для коронки. Боковину сверлить надо не перпендикулярно поверхности (по нормали), а параллельно оси кулера! Для этого в качестве направляющей я взял тот самый прототип адаптера, приклеив его скотчем.

Затем рассверливаем центральное до 8 мм, или сколько надо для вашего держателя коронок. Берём коронку на 38 и высверливаем большое отверстие на малых оборотах, не забывая подливать под неё масло. Учтите, что для кулера 40 мм нужно отверстие 38 мм, а коронку можно взять даже меньше, например на 36! Лучше возьмите свой кулер и измерьте. Слишком большая коронка может срезать только что сделанные крепёжные отверстия. Когда коронка почти пройдёт металл насквозь, остановитесь, и выломайте кружок изнутри рукой. Иначе он вывалится сам и поцарапает внутреннее чернение трубы.

Шуруповёрт надо взять помощнее, мой "карманный" пришлось заряжать раза три. Пылесос держите поблизости, стружки будет много. Следите, чтобы она не сыпалась в разъёмы на панели управления телескопа. Я каждый раз тщательно их пылесосил. Кстати, смазанную морковку я завернул в пакет, затянув его у основания малярным скотчем. Иначе стружка сразу бы налипла на смазку, и пришлось бы всё смывать растворителем.

После обработки краёв напильником, нарезаем резьбу M3 в крепёжных отверстиях. Толщины металла (3 мм) достаточно для этого, так что можно будет обойтись без гаек при креплении кулеров. Далее можно для проверки приладить кулер вместе с сеточкой, прикрутив их длинными винтами M3 с потайной головкой (отверстия в сеточке как раз раззенкованы). С одним из кулеров я накосячил - то ли криво шуруповёрт держал, то ли что, но все крепёжные отверстия получились наклонены в одну сторону. Из-за этого кулер прикручивался под углом. Пересверлить отверстия уже не получится. На третьем этапе я решил эту проблему тем, что приклеил адаптер немного под углом. Но лучше не косячить :)

Теперь задник. Тут надо сверлить строго перпендикулярно, металл толстый, поэтому забить кувалдой винтик в криво просверленное отверстие не выйдет. Для этого нам понадобится инструмент под названием кондуктор для сверления. Выбираем отверстие на 3, прикладываем и сверлим через него. Если места не хватает, можно снять сам диск с отверстиями и прикладывать его, но будет менее точно. Последовательность та же - зенковка, 4 крепёжных и одно центральное отверстие М2.5, рассверловка центрального под направляющее коронкодержателя (это тоже надо делать через кондуктор!), затем сверление коронкой. Металл толстый, около 10 мм, поэтому делайте перерывы, давайте шуруповёрту остыть (да и руки будут просить отдыха).

Главное не спешить и всё тщательно проверять. Под конец я расслабился и криво просверлил направляющее отверстие, в результате коронка частично сгрызла одно из крепёжных. Пересверлить не получится, сверло соскочит в уже имеющееся рядом отверстие.

Затем нарезаем резьбу М3 для крепления кулеров. Здесь я крутил я шуруповёртом на самых малых оборотах, секунду вперёд - полсекунды назад. Так получается точнее, чем ручным метчикодержателем, к тому же ручному инструменту мешает выпуклость в центре задника. Здесь тоже важно капать масло и не спешить. Если метчик застрял, лучше аккуратно выкрутить его и прочистить. Но я всё же поспешил и сломал метчик внутри отверстия. Всё, приехали - его уже не достать, не выкрутить методами с ютуба (он слишком мелкий) и не высверлить (сверло просто уйдёт в мягкий алюминий). Так что пришлось кулер и решётку прикручивать в три оставшиеся отверстия.

Для теста прикручиваем кулеры изнутри винтами М3х25, а решётку снаружи винтами М3х6 в те же отверстия. Металл там толстенный, места хватает. Далее устанавливаем обратно главное зеркало и проверяем, что кулеры не мешают. Оно свободно задвинулось до упора, коснувшись шестернёй дна задника. Но этот этап можно и пропустить. После этого всё снимаем обратно, дорабатываем напильником края отверстий. Я поцарапал напильником внутренности трубы :) Пришлось закрасить матовой краской для металла. Ею же закрасил края отверстий для кулеров. Стало выглядеть так, как будто они всегда там были :)


Приступаем к сборке телескопа. Для начала, я покрасил чёрным маркером кулеры, которые будут установлены с боков трубы, чтобы они не давали бликов. Лучше было бы использовать ту же матовую краску, но я боялся залить подшипники. Кончики крепёжных винтов тоже зачернил. Сами боковые кулеры вместе с пылезащитными сеточками прикрутил пока прямо на трубу, т.к. адаптеры ещё не были готовы. Все провода проложил внутри трубы как можно ближе к стенкам, местами прижав самими кулерами. В других местах притянул их стяжками к пластиковым самоклеящимся площадкам для проводки - такие продаются в строительных магазинах. Стяжки проволочные, которыми обычно сматывают провода бытовой техники. Я их не выбрасываю, а храню как раз для таких случаев. Их можно легко раскрутить, чтобы просунуть дополнительный провод. А на этом этапе вы будете делать это часто, поверьте мне :)


Тут мне пригодились удлинители и "двойники", идущие в комплекте с кулерами Noctua. Ими я соединил кулеры в две группы - одна для трёх нагнетающих боковых кулеров, вторая для трёх высасывающих тыловых. Один удлинитель использовал внутри трубы, другой вывел наружу. Не используйте короткие "удлинители" - это не просто удлинители, а замедлители - там впаян резистор, который снижает напряжение на кулере. Хотя потом их можно сделать донорами разъёмов. Концы проводов вывел через маленькое отверстие, которое расположено рядом с ручкой фокусировки, вытащив из него пластиковую заглушку. Провода не резал и не паял, поэтому пришлось вытащить контакты из разъёма, иначе он не пролез бы в это отверстие. Это делается просто - чем-то тонким нажимается язычок на контакте, и одновременно проводок вытягивается из разъёма. Не забудьте сфотографировать его перед этим, чтобы потом правильно вставить провода обратно.

Для управления кулерами на первом этапе использовал вот такой реобас (STW-6041), купленный б/у на авито. У него 4 независимых канала для кулеров с "типа PWM", и 4 термопары на длинных проводах. На самом деле это не совсем PWM, от платы идут трёхжильные провода, так что PWM там или реализован на самой плате (но криво), или управление кулерами осуществляется изменением напряжения. Скорее второе, т.к. на плате рядом с разъёмами видны транзисторы, которые заметно греются. Управление скоростью делается переменными резисторами с очень неудобной кривой. Мои кулеры удалось "затормозить" от 5200 RPM только до 2800, потом они просто выключались. Т.е. регулировка всего в два раза. А через Ардуино они запускаются аж от 5 %, т.е. до 260 RPM! Хотя на практике такая скорость нафиг не нужна, всё же интересный факт, как может работать нормальный PWM.

Две термопары от реобаса завёл в трубу - одну закрепил на самоклеящейся площадке сбоку, рядом с ГЗ (без контакта со стенкой, она измеряет температуру воздуха внутри трубы), вторую через такую же площадку закрепил на тыльной стороне самого ГЗ. Делать это лучше всего через (более крупное) отверстие ручки фиксатора зеркала, когда оно уже установлено на место и правильно сориентировано (шпилька захвачена ручкой фокусировки). Не забудьте сразу закрутить страховочный винтик на конце морковки!. Других способов прикрепить термопару я не придумал, разве что клеить, пока ГЗ не установлено, и длиннющий провод внутри оставлять - но его может зажевать шестерня фиксатора. Пинцет и аккуратные точные движения - и дело в шляпе. Сначала приклеил к ГЗ площадку для кабелей. Она пережила летнюю жару (2021) и две помывки зеркала и не отклеилась. Потом просунул термопару через неё и прижал к зеркалу с помощью отрезка термоинтерфеса, держит отлично. На третьем этапе я вместо термоинтерфейса использовал термоскотч. При закреплении проводов внутри, перед установкой ГЗ, оставил 10 см слабины для провода этой термопары, чтобы он не натягивался, когда ГЗ выдвинуто вперед, но и чтобы лишнего не болталось.

Завершаем сборку, установив ручку фиксатора зеркала и корректор Шмидта. Длины проводов, торчащих из отверстия, на этом этапе оказалось достаточно, чтобы достать до реобаса. Получилась вот такая борода. Третью термопару оставил болтаться рядом, для измерения температуры воздуха рядом с телескопом, а четвёртую кинул за окно лоджии.

По показаниям понятно, что где - ГЗ самое горячее (24.8°С), потом идет воздух внутри трубы (23.1°С), потом температура на лоджии (16.0°С), потом температура на улице (5.7°С). Следующее фото сделано через полтора часа. Температура ГЗ упала до 8.1, внутри трубы 7.4, на лоджии и улице стремительно холодает - 7.7 и 4.3°С. Надо сказать, что точность термопар у этого реобаса порядка градуса. Итого, в первом эксперименте имеем 16°С за полтора часа для 12" зеркала!

К слову, если кто-то решит использовать такой реобас, у него есть существенный для нас, северян, недостаток - он не показывает отрицательные температуры, а тупо замирает на 0°C. На дисплее просто нет сегмента для знака минус. Хотя на нём есть сегменты для превращения °C в °F, я не нашёл на плате никаких перемычек для переключения в Фаренгейты. Гугл тоже ничего про это не знает. Так что было решено всё же паять свой контроллер.
Кстати, реобас пришлось слегка модифицировать. Во-первых, я отрезал разъём Молекс и припаял вместо него стандартный разъём DC 5.5 х 2.1 мм под блок питания 12В. Но вот засада - в Молексе есть линия 5В, от которой питается подсветка дисплея и зуммер (пищалка). Зуммер мне не нужен, а подсветку я модифицировал так, чтобы она питалась от 12 В. Там 4 белых светодиода, все стоят параллельно и через токоограничивающие резисторы питаются от 5В, так что на них приходит по 3.3В. Я перерезал им ножки и спаял проводами так, чтобы все 4 оказались включены последовательно, и вся цепочка через один из резисторов к линии 12 В, которая нашлась рядом на плате. Таким образом, на каждый светодиод приходит около 2.8В, что вполне нормально, яркость немного снизилась, но это даже хорошо. По идее, эти светодиоды можно заменить на красные, и подключить через переменный резистор для регулировки яркости. Тогда девайс станет более астрономическим.
На этом первый этап завершён. Как кулеры повлияли на изображение? Отлично повлияли, см. фото в конце описания 3 этапа. После этого я ещё раз разобрал телескоп, чтобы помыть оптику, но это другая история. Кстати, площадку для термопары с ГЗ не отклеивал, она прекрасно пережила купание. Заодно переложил провода по-другому, просверлил для них отверстие с другой стороны задника, слева. А зря :) На тот момент я решил, что контроллер будет установлен слева, и там вроде бы хватает места. Но потом оказалось, что выбранный дисплей слишком длинный, и пришлось ещё раз пересмотреть решение. В общем, планируйте всё сразу, до сверления первой дырки.
Из вариантов я рассматривал также контроллер в виде отдельной коробочки, подключающейся к трубе многожильным проводом через разъём типа DIN-8. Надо восемь жил: земля, питание 12В, два PWM и два тахометра кулеров, два термодатчика (или две линии для 1-wire термодатчиков типа DS18B20 - питание и данные). Или же вариант смонтировать его в вилке монтировки, на горизонтальной площадке - там под пластиковой крышкой достаточно места. Но толстый провод на морозе... Всё же решил установить контроллер прямо на задник трубы, тогда от него будет идти только двухжильный провод питания 12В.
Если вам такой функционал не нужен, можно обойтись просто выводом разъёма 12В для кулеров, и соединить их все параллельно. Но я решил идти до конца, тем более что ничего особо сложного в этом нет. Наоборот, очень даже интересно. Это практически как пройти все этапы разработки прототипа электронного устройства - от идеи до готового изделия в корпусе.
Второй этап
Я раньше не имел дело с Ардуино, но представлял, что там к чему. Купил сразу набор с Arduino Mega - в него входит сама Мега (точнее, китайский клон), макетная плата, дисплей, и куча всего ещё. Кроме неё, купил три китайских клона Arduino Nano - это очень компактная платка, я сразу решил делать контроллер на ней. Одну подпалил в процессе экспериментов, так что хорошо, что купил сразу несколько.
Не буду здесь писать про Ардуино, думаю, на Хабре все знают, что это. На фото - опыты с китайским графическим OLED дисплейчиком 128*64 пикселей. Первоначальная задумка была поставить что-то вроде такого дисплея, и выводить на него график температуры, чтобы следить за остыванием зеркала. Но позже я подумал, что это будет просто игрушка. Интересно будет только в первые несколько раз. Для наблюдений дисплей всё равно надо выключать, чтобы не мешал. Если захочется строить график, у Ардуино же есть USB - можно подключить к компьютеру и передавать данные на него. Так что я решил так не заморачиваться и сделать простой текстовый дисплей, отображающий текущую температуру, дельту и дополнительную информацию, например скорость кулеров и напряжение/заряд батареи. Для этого достаточно стандартного текстового дисплея 1602, хотя графический, конечно, был бы лучше - больше информации влезло бы. Но долгий поиск на Алиэкспрессе показал, что выбор не так велик.

Есть большое разнообразие ЖК дисплеев, от простых (и громоздких) 1602 или аналогов того, что стоит в пульте телескопа, до полноцветных IPS матриц как в смартфонах. Но есть еще более интересные штуки - это OLED дисплеи. Для телескопа это отличный выбор, потому что OLED не боится мороза - он остаётся быстрым и ярким даже при -20°С (проверено в морозилке). В то время как обычный ЖК в пульте становится вялым и малоконтрастным уже при нуле. Из недостатков китайских OLED, помимо цены, - малый срок службы: пиксели быстро выгорают, если постоянно светятся. Но на телескопе дисплей редко будет включен, только при запуске, изменении настроек и редких включениях для контроля температуры. Так что я решил присмотреться к OLED. На Али есть куча мелких графических дисплейчиков вроде того 128*64, они очень дешёвые, буквально 100 рублей, но имеют белый (или жёлто-голубой) цвет свечения, и слишком уж маленькие. Тот 128*64, с которым я экспериментировал, имеет диагональ менее 1 дюйма. Более крупные - только тексто-графические 1602 от компании Winstar, про которые есть полезная статья на Хабре (там же в конце - ссылка на статью про обход бага с инициализацией). Я заказал один с красным цветом свечения пикселей - то, что нужно для телескопа. В статье также описано, как управлять его яркостью (диммировать) - работает, но в ограниченных пределах (у простого ЖК подсветка на обычных светодиодах, яркость которых можно менять хоть от нуля - запишем как ещё один недостаток OLED). Вот, например, как выглядит обычный ЖК и Винстаровский OLED. ЖК из набора Ардуино Мега имеет белые символы на синем фоне, но на Али есть и более подходящие нам красные символы на чёрном фоне. Уже на этом фото видно, как тормозно обновляются пиксели на ЖК - некоторые цифры размыты, потому что переключаются слишком часто. Не сравнить с OLED, который всегда быстрый и контрастный.


В общем, я решил делать контроллер на таком дисплее, но оставить возможность подключить стандартный 1602 ЖК (в финальном устройстве отличий в схеме подключения вообще нет, только в программе). Тем временем параллельно шерстил Али на предмет поиска более компактной модели дисплея, но так ничего не нашёл, и оставил этот. Длина его платы 80 мм, и это многовато для установки на задник телескопа слева, там, где я изначально хотел установить контроллер, и уже просверлил отверстие для проводов. Так что пришлось устанавливать его в единственно возможно место - сверху, рядом с верхним кулером. Но из-за не очень удачного расположения кулера, пришлось сместить дисплей вправо, и весь прибор оказался асимметричным. Можно было бы сделать корпус прямоугольным, но на 3D принтере можно напечатать любую форму, к тому же мне нужно было место для проводов внутри корпуса (которого всё равно оказалось маловато).

Вот так выглядел прототип (или, скорее, макет) перед началом разработки печатной платы и корпуса. В конструкции есть четыре кнопки, минимальный набор для удобной навигации по меню: меню/назад, следующий/+, предыдущий/-, ввод/ок.

Как раз приехали новые адаптеры для боковых кулеров. Их я установил на третьем этапе, всё равно пришлось снова полностью разобрать телескоп, чтобы поменять термопары от реобаса на датчики DS18B20. Они видны в левом верхнем углу макетки. Я решил использовать их из-за удобства и точности (до 0.1° при комнатных температурах - а ведь для термостабилизации 12" зеркала дельта должна быть такого порядка). Они подключаются по т.н. 1-Wire интерфейсу (хотя на практике там 2 или 3 провода), и с точки зрения схемотехники соединяются просто параллельно, ножка к ножке. То есть их можно поставить сколько угодно без переделки схемы, различая их программно по уникальному адресу. В финальном устройстве у меня 3 внутренних датчика (один на ГЗ, один внутри трубы, один в корпусе контроллера, торчит немного наружу), и один внешний, подключающийся через 3.5 джек - это почему-то стандартный разъём для таких датчиков, хотя распиновка отличается от производителя к производителю. Внешний датчик нужен, потому что тот, что в корпусе контроллера, скорее всего будет врать из-за подогрева другими компонентами и дыханием наблюдателя (так и оказалось). В Чип и Дипе заказал мешочек датчиков под пайку, и пару датчиков в водонепроницаемом корпусе на проводе. На Али можно купить "такие же" на порядок дешевле, но китайцы любят всё подделывать, в том числе и эти датчики, поэтому решил не рисковать.
Термодатчики питаются через резистор R8 - он нужен для предотвращения короткого замыкания по питанию, которое происходит в момент подключения джека. Такая у него конструкция, я не встречал вариантов разъёма, где бы не происходило КЗ. Датчики, конечно, вырубаются от внезапного пропадания питания, но прошивка это учитывает и перезапускает их. Ток потребляемый датчиками, очень небольшой, поэтому резистор в цепи питания не создаёт проблем. В отличие от такого же решения в схеме телескопа, для разъёма DC 12V OUT (см. ниже).
Разработку платы проводил в бесплатном KiCad. Сначала нарисовал схему, просто срисовывая с макетки. Потом настроил посадочные места компонентов - это особенность среды KiCad. Главная проблема здесь - найти в библиотеке компонентов разъёмы, которые вы собираетесь использовать. Если их нет, придётся нарисовать. Я в процессе разработки несколько раз менял решение по разъёмам, в итоге накосячил и заказал плату под не те типы коннекторов для кулеров. Пришлось потом выкручиваться :)

Затем самый интересный этап - разводка печатной платы. Я это делал не впервые, но это увлекает так, что можно не заметить, что на часах уже шесть утра... Это даже можно сравнить с компьютерной игрой, что-то вроде SimCity - надо расположить здания-компоненты так, чтобы удобно и красиво провести между ними дорожки. В процессе выяснилось, что удобнее было бы использовать другие выводы Ардуино для подключения периферии, чем изначально. Но их можно легко переназначить, одновременно переткнув провода на макете и поменяв номера выводов в коде прошивки. В итоге мне удалось развести двухстороннюю плату всего с одним via (переходным отверстием), хотя можно было бы и без него.

KiCad также может показать 3D вид печатной платы со всеми компонентами, правда в моём случае не было 3D моделей некоторых разъёмов.

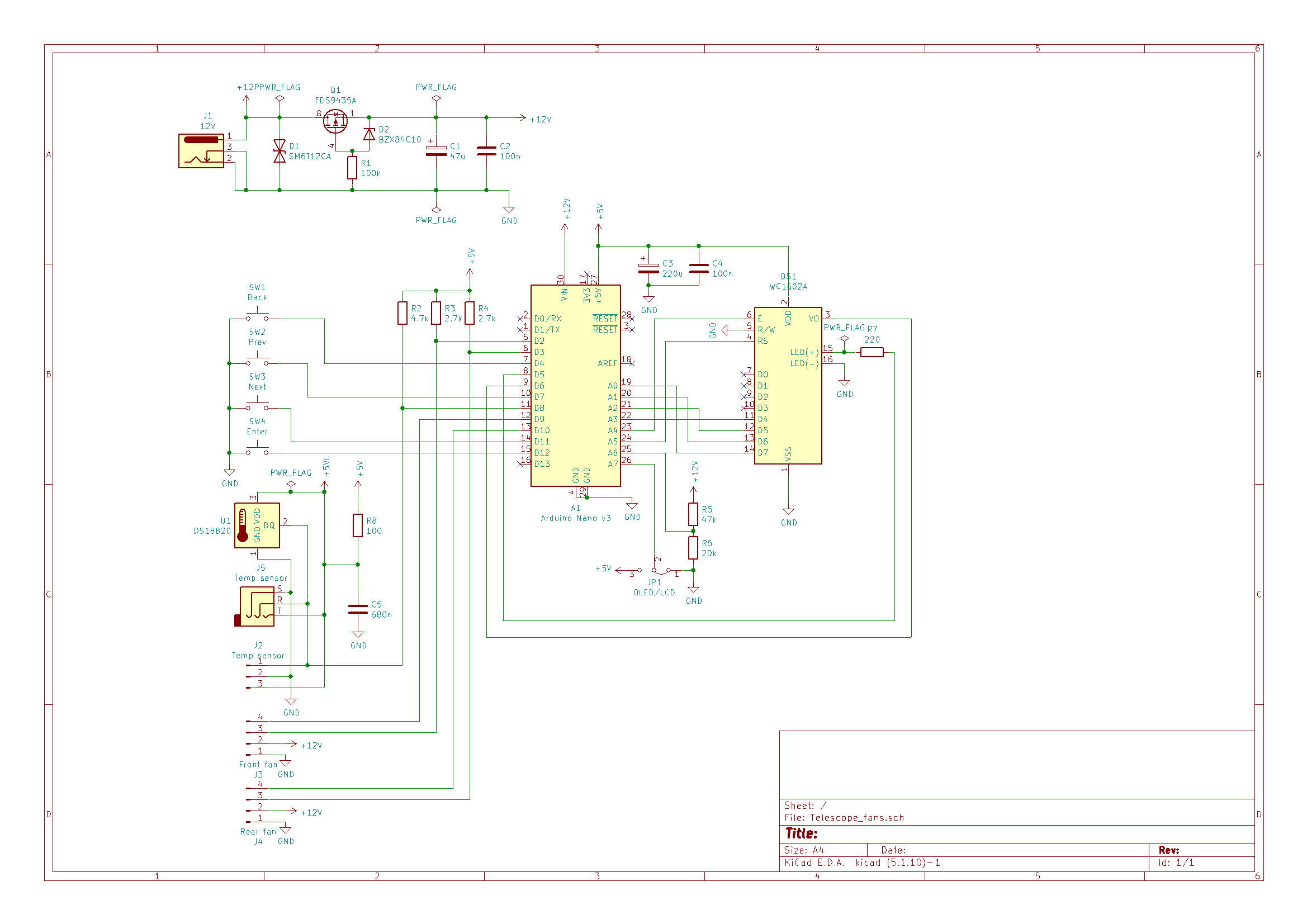
В схеме есть следующие компоненты: Arduino Nano в виде модуля (отдельной платы, на которой есть линейный стабилизатор напряжения, превращающий 12В в 5В), дисплей 1602 тоже в виде модуля (оба подключаются через штыревые разъемы типа PLS), перемычка для выбора типа дисплея OLED/LCD (она просто читается программой при запуске), 4 кнопки, круглый разъём питания 12В со схемой защиты от переполюсовки и бросков напряжения, два коннектора для кулеров (для двух групп кулеров, которые соединяются по 3 штуки внутри телескопа), коннектор для датчиков DS18B20 внутри телескопа, разъём для внешнего датчика, и один датчик на плате, делитель напряжения линии 12 В для измерения его самой Ардуиной, и кучка подтягивающих резисторов и фильтрующих конденсаторов в соответствии с даташитами используемых компонентов. На плате Ардуино Нано находятся микроконтроллер Atmega328p, USB-UART интерфейс CH340 с mini-USB разъёмом, и линейный стабилизатор напряжения AMS1117, преобразующий 12 В в 5 В. От него питаются микроконтроллер, дисплей и датчики температуры, в то время как кулеры питаются напрямую от 12 В. В китайской микросхеме USB-UART есть встроенный преобразователь на 3.3 В, но я его не использую. Схему китайской Ардуины можно найти здесь.
Делитель напряжения используется для мониторинга напряжения по линии 12 В с помощью аналого-цифрового преобразователя, имеющегося в Atmega328p. Напряжение на его входе не должно превышать напряжение питания микроконтроллера (5 В), поэтому надо ставить делитель. Текущее напряжение можно увидеть в интерфейсе устройства, и использовать его для оценки степени разряда батарей. Ещё одно применение этому - сохранение настроек в энергонезависимую память атмеги при выключении питания. Программа непрерывно мониторит напряжение, и если оно внезапно проседает, отключает всю нагрузку и начинает процедуру записи настроек в EEPROM память. Сама атмега в это время питается от конденсатора C3, установленного по линии 5 В. Как показали эксперименты, ёмкости 220 мкФ хватает с запасом для сохранения нескольких десятков байт данных, при условии, что первым делом отключаются все энергоёмкие потребители - кулеры и дисплей. В интернете встречал схемы с ионисторами (суперконденсаторами на единицы фарад), но их авторы, видимо, недостаточно поэкспериментировали с обычными электролитами.
У Ардуино Нано есть 4 выхода с аппаратным ШИМ, и они все использованы: два для кулеров, два для дисплея - яркость и контрастность. Контрастность используется только с ЖК дисплеем, если установлен OLED, то регулировка контрастности даже не отображается в меню. По-хорошему, для правильной регулировки контрастности ЖК нужен преобразователь напряжения в отрицательное, но я его не стал реализовывать. ШИМ для кулеров требует особого подхода: стандартная частота должна быть 25 кГц, но по умолчанию у Ардуино частота ШИМ составляет порядка килогерца. К счастью, в интернете полно примеров, как перепрограммировать таймеры, например вот. Там же приведён способ измерения частоты вращения кулеров с помощью выводов аппаратного прерывания. Их у Нано всего два, но мне столько и нужно. Кулеров, правда, шесть, поэтому сигнал тахометра берётся только от двух из них. Можно было бы извернуться и измерять все шесть, но, имхо, это лишнее. Не ядерный реактор же охлаждаем :)
После того, как схема и плата были нарисованы и 10 раз проверены (а работа схемы ещё и на живом макете), заказал плату в Резоните. Надо было проверять 11 раз :) Можно заказать в Китае, выйдет дешевле, но дольше. Для Резонита нужны gerber файлы и файл сверловки, и KiCad, естественно, умеет их делать (находится это в немного неожиданном месте - не в меню Экспорт, а в меню Чертить). При загрузке на сайт Резонита он, скорее всего, будет ругаться на ошибки, типа неправильной толщины дорожек, отступов от краёв платы и отверстий, перекрывающиеся элементы шелкографии - исправляем и загружаем снова.

Примерно через неделю плата приехала - красота, не налюбоваться!. Сразу же обнаружил косяк - два коннектора для кулеров мешают друг другу. Я сначала хотел ставить обычные PLS штырьки, но в них легко можно воткнуть кабель неправильно. Потом решил поставить коннекторы типа WF (розетка со штырьками на плату) / HU (вилка с гнёздами на кабель), но они оказались великоваты. Это выяснилось, когда я начал рисовать чертёж корпуса. В итоге поставил компактные версии CWF / CHU. Но в какой-то момент я забыл обновить чертёж компонента ("посадочное место") на плате, в итоге две розетки CWF никак не вставали рядом. Выкрутился, заменив одну из них на угловую (CWF-4R). Для внутренних датчиков температуры тоже решил поставить угловую. Я сразу накупил в Чип и Дипе россыпь всевозможных коннекторов, поэтому было, из чего выбирать.

Сначала запаял пассивные компоненты (резисторы, конденсаторы) и схему защиты питания с разъёмом. Кстати, паял SMD компоненты папиным советским паяльником, ничего сложного. Главное - иметь под рукой пастообразный флюс и удобный припой в виде катушки тоненькой проволочки. Проверил работу схемы защиты - при правильной полярности напряжения она его "пропускает", при неправильной - нет. Эдакий диод, только "идеальный" (сопротивление открытого мосфета - десятки миллиом). Потом запаял коннекторы для дисплея и Ардуино, и саму Ардуину прямо в них. Сейчас, если бы я проектировал вторую версию устройства, я бы отказался от Ардуино в виде модуля и распаял бы на плате сам микроконтроллер Atmega328p, USB-UART интерфейс, и стабилизатор. Просто я хотел поставить Ардуино в разъём/панельку под дисплей, но после издевательств над панелькой решил не колхозить и тупо впаять весь модуль через PLS гребёнку. Т.е. конструкция всё равно получилась неразборной, проще было сразу атмегу запаять. Заодно можно было бы поставить нормальный стабилизатор вместо AMS1117, который впаяли китайцы в свой клон. Дело в том, что у него абсолютный предел напряжения питания по даташиту составляет 15 В, а при питании телескопа от батарей оно может быть и выше. Например, 4 свежезаряженные до 4.2 В Li-Ion аккумулятора дадут 16.8 В...

Потом запаял оставшиеся детали - кнопки с длинными нажимными штырьками, коннекторы и один из датчиков температуры. Воткнул дисплей в плату, и, после проверки отсутствия коротких замыканий по питанию, подключил БП. Работает! Осталось отмыть флюс спиртом. Кстати, кто заметит косяк?

После заказа платы в Резоните, чтобы не терять время, я занялся разработкой корпуса. Хотя лучше бы и плату, и корпус разрабатывать одновременно. Удобно, когда крупные компоненты (дисплей, разъёмы) уже есть в наличии - можно их обмерить штангенциркулем. Особенно важно измерить высоту дисплея, воткнутого в плату через PLS гребёнку. У меня весь "бутерброд" получился толщиной аж 19 мм. Сейчас, если бы я разрабатывал вторую версию девайса, я бы расположил плату модуля дисплея в одной плоскостью с основной платой, или вообще использовал бы матрицы на шлейфе, вроде таких. Корпус рисовал в SoldWorks. Для облегчения работы, импортировал в эскиз чертёж платы из KiCad, и чертёж задника телескопа, который использовал для сверления.

Тут-то и обнаружил, что в чертеже были ошибки. На первом наброске казалось, что контроллер отлично вмещается точно по середине задника сверху. Но примерка распечатки к телескопу выявила досадный косяк: верхний кулер оказался смещён вправо на пол-сантиметра. Это из-за того, что некоторые окружности в чертеже задника были неконцентричны. Что ж, пришлось контроллер смещать вправо, делая его корпус асимметричным.

Вот такая получилась модель. Корпус состоит из двух половинок: задняя крышка прикручивается к заднику телескопа (три кабеля от кулеров и термодатчиков проходят через отверстие в ней и в заднике), потом к ней прикручивается плата, кабели проходят к разъёмам под ней (там есть зазор в 5 мм), а сверху надевается лицевая часть корпуса с боковыми стенками, и прикручивается с боков маленькими винтиками с потайной головкой.

Четыре кнопочки надеваются на штырьки кнопок, их длины как раз хватает; бортики у кнопочек не дают им вывалиться. Все разъёмы находятся с одной стороны, поэтому надеть корпус несложно. Но вот термодатчик, установленный на плате, должен торчать вниз через отверстие в корпусе. Это добавляет сложностей при сборке: приходится сгибать под ножки углом, чтобы просунуть в отверстие, и одновременно надевать корпус на разъёмы и кнопки, а потом пинцетом выпрямлять датчик. Надо было это учесть и сделать его торчащим с той же стороны, что и разъёмы (хотя там почти не оставалось места).

В лицевой крышке корпуса, с внутренней стороны, предусмотрено углубление для стекла, накрывающего дисплей.
Напечатанный корпус. Цвет пластика белый, но я всё равно потом покрасил его (и адаптеры для боковых кулеров) чёрной матовой краской. Лучше заказывать корпус у фирм, которые умеют проводить финальную обработку - шпаклёвку и покраску, нанесение шелкографии. Гладко зашкурить напечатанную деталь не получится - из внешнего слоя будут выдёргиваться нитки, а внутренние слои тоже состоят из ниток, так что гладко всё равно не получится. Надо шпаклевать и красить, но я забил и просто покрасил.

Кстати, про надписи на кнопках или на корпусе рядом с ними я долго думал, но решил их не делать. Печать рельефных символов 3D принтером, скорее всего, была бы низкого качества (толщина нити аж 0.4 мм). Потом уже понял, что можно было бы всё-таки сделать простые значки на кнопках рельефом (просто три чёрточки для кнопки меню, стрелки < >, и какой-то значок для кнопки Ok), а потом, после покраски, аккуратно сошлифовать их наждачкой. Получились бы белые символы на черном фоне. Т.к. пластик довольно прозрачный, можно было бы на плате рядом с кнопками разместить несколько красных светодиодов, и получилась бы аккуратная подсветка. Как потом выяснилось, она бы реально не помешала - хоть кнопок всего четыре, их легко спутать в темноте. К тому же кнопки получились заподлицо с корпусом, из-за чего их ещё труднее находить в темноте. Надо делать их выпирающими хотя бы на пару миллиметров. Хотя, ничто не мешает распечатать новые - может быть, займусь.
Овальная штуковина справа от кнопок - заглушка для старого отверстия для проводов в заднике телескопа, которое я просверлил ранее, когда хотел устанавливать контроллер слева.
Установил плату в корпус. Всё отлично встаёт на свои места, не зря потратил сколько времени, измеряя детали штангенциркулем. Правда, кнопочки довольно сложно устанавливать, они вращаются на штырьках и соскакивают. Потом я их просто приклеил к этим штырькам.

Третий этап
Всё готово к установке на телескоп. Для этого его придётся снова разбирать. Второй этап растянулся где-то на месяц, а всего между первым и третьим этапом прошло где-то 4.5 месяца. Всё это время телескоп использовался для балконных наблюдений с кулерами и реобасом. При первой разборке я помыл оптику, так что можно оценить степень её загрязнения за это время.

Грязи много, пришлось снова всё мыть :) По состоянию корректора можно видеть уровень пыли в Питере летом, а по состоянию зеркала - отвратный уровень фильтрации сеточками, в которых стоит тонкий слой поролона. А может быть, всё дело в наличии щелей между боковыми кулерами и трубой, ведь тогда у меня ещё не было напечатанных адаптеров. Но на всякий случай я под поролон положил кусочек плотной ткани. Посмотрим, как она себя покажет.

В общем, разобрал телескоп, установил адаптеры для боковых кулеров (уже покрашенные в чёрный), просверлил новое отверстие под провода в верхней части задника. Кое-как присобачил к проводам разъёмы (см. ниже), подключил плату и проверил, как всё работает. Разъёмы собирал уже после просовывания проводов, иначе пришлось бы сверлить здоровенную дырку.

Сверлил, как и раньше: распечатал шаблон, приложил, накернил, просверлил через кондуктор (пришлось его разобрать и использовать сам диск с отверстиями, места было мало). Крепёжные отверстия для задней крышки корпуса сделал глухими (хотя одно случайно получилось сквозным). Нарезал резьбу М3 в них. Тут обнаружил ещё один косяк: отверстие под провода в крышке корпуса слишком маленькое. Я не учёл, что разъёмы крупные, и, если захочется снять крышку, их будет не просунуть. Пришлось увеличить отверстие напильником. Также пришлось выпилить углубления для винтов M3 с шайбами в боковинах крышки, иначе они не влезали.



Тут выявилась проблема с разъёмами CHU и им подобным - без специального инструмента их совершенно невозможно качественно обжать. Я пробовал разные методы из интернета. Пайка с обжатием плоскогубцами - самое надёжное, но выглядит очень колхозно, и всё равно обрывается после нескольких выдёргиваний разъёма (а выдёргивать его приходится за провода). В итоге плюнул, покопался в коробках с компьютерным железом, и нарыл четыре двухжильных провода с CHU штекерами. Разобрал их (отщёлкнул контакты) и использовал с имеющимися корпусами для 4-контактной CHU вилки. С другой стороны, внутри телескопа, для подключения кулеров, принёс в жертву один из разветвителей, которые шли в комплекте с кулерами. Т.е. просто обрезал провода подальше от разъёмов, просунул в отверстие в трубе, и спаял вместе. Места разреза на каждой из 4 жил выбирал со сдвигом на 2 см, чтобы они не перекрывались и не коротили - так можно засунуть их все в одну общую термоусадку. Но кабель получился слишком толстым и негибким. Поэтому просто надел маленькие термоусадки на места пайки каждой из жил.

Для термодатчиков нашёлся экранированный стерео кабель от встроенного усилителя колонок (он сгорел, я его заменил на TDA7294, а провода и плату сохранил как раз в качестве донора органов). Его я тоже обрезал с одной стороны и припаял туда два термодатчика - один для закрепления внутри трубы, от него снова кабель ко второму, который будет крепиться на зеркало. Фото крепления датчика на зеркало не сделал, но там примерно то же самое, что и раньше, только использовал термоскотч вместо термоинтерфейса.

Для покраски деталей корпуса я использовал баллончик с матовой чёрной краской. Обрезку проводов перед пайкой осуществлял, постоянно примеряя плату в корпус. На этом этапе телескоп был уже полностью собран, поэтому я заклеил кулеры малярным скотчем, чтобы не уронить в них винтики.

Стекло вклеил в корпус обычным силиконовым герметиком. Поверх стекла, с внутренней стороны, на тот же силикон приклеил кусок прозрачной красной плёнки. Дело в том, что минимальная яркость дисплея оказалась великовата. А с этой плёнкой - то, что нужно, на уровне 3-4 уровня яркости дисплея пульта телескопа. На силикон клеить - довольно колхозно, при косом освещении видно, что плёнка легла волнами. Но на читаемость дисплея не влияет.

Не рекомендую использовать такой OLED дисплей без защиты. Его пластиковая поверхность легко царапается. Я поцарапал её, когда протирал б/у салфеткой из микрофибры (наверное, на салфетке была абразивная пыль).

Финальная установка на телескоп. Кнопочки приходится направлять ручкой. Внизу видно отверстие, в из которого торчит датчик температуры.

Вот такой получился девайс. Все чертежи, схемы и код прошивки выложены на гитхабе. В планах было сделать управление по USB с компьютера, благо в Ардуине есть USB порт, и передавать данные по эмулированному последовательному порту проще простого (есть готовые библиотеки). Возможно, стоит не писать отдельную управляющую программу, а реализовать драйвер ASCOM. Но... пока лень не позволяет :)

Одновременно с третьим этапом я несколько модифицировал электронику телескопа - поменял разъём питания 5.5x2.1 мм на более современный, т.к. в оригинальный не все шнуры втыкались надёжно, поменял разъём порта "12V DC Out" с джека 3.5 мм на такой же стандартный 5.5x2.1 мм, и припаял термопредохранитель параллельно резистору 5 Ом, который установлен на плате перед этим разъёмом. Этот резистор служит защитой от короткого замыкания, которое обязательно происходит в момент подключения джека из-за гениальной конструкции такого типа разъёмов. Но из-за такого странного схемотехнического решения, при более-менее заметной нагрузке на порт, на резисторе возникает падение напряжения в несколько вольт. Контроллер с шестью кулерам потребляет в пике 300-400 мА, что даёт просадку около 2 В. Я посчитал это неприемлемым и зашунтировал резистор термопредохранителем на ток 0.9 А с нормальным сопротивлением в несколько миллиом. Таким образом, теперь и нагрузку приличную можно подключать, и защита от короткого замыкания осталась. Кроме того, замена джека на нормальный силовой разъём устранила и причину КЗ.

Ещё из модификаций - весьма колхозная переделка штатных держателей для четырёх батареек типоразмера C на современные аккумуляторы 26650 (я не успел найти и купить нормальные держатели перед тестовым выездом). Разрезал их пополам, укоротил на 1.5 см, стянул обратно стяжками, закрутил винтик с гайкой в плюсовой контакт, а то аккумулятор не доставал до него. Для питания в полях прикупил четыре LiFePO4 аккумулятора 26650 на 3200 мА*ч и зарядное к ним. Литий-железофосфатные аккумуляторы имеют меньшую ёмкость, чем литий-ионные, зато не боятся мороза, и выдают максимум 3.65*4 = 14.6 В, так что я не боюсь спалить стабилизатор на плате Ардуины.
О влиянии продувки крупного ШК на качество изображения, думаю, все знают. В качестве иллюстрации - фото внефокала в неостывший телескоп и в остывший. Извиняюсь за качество, снято было ещё на первом этапе на мобильник у окуляра, остывший ещё и по фонарям.


Как видно, термоклин исчез через примерно 1.5 часа вентиляции, дельта была 16°С. На самом деле, наблюдения можно начинать сразу, кулеры перемешивают воздух в трубе и устраняют термоклин, хотя звёзды всё ещё выглядят "ёжиками", но не такими страшными, как с выключенными кулерами. После достижения заданной дельты в 0.3°С я оставляю кулеры крутиться на 20% скорости, иначе тепловой поток от зеркала может снова появиться (температура за бортом обычно продолжает падать, а при балконных наблюдениях это так вообще всегда, даже летом - балкон продолжает остывать всю ночь).
После года эксплуатации могу сказать, что принудительная вентиляция большого Шмидт-Кассегрена - это необходимость. Кулеры Noctua отлично себя зарекомендовали производительностью и тишиной. Контроллер получился удобным (кроме кнопок - надо их переделать), дисплей - вообще бомба. Правда, пришлось его переставить в пульт, после того как я уронил его и разбил штатный STN дисплей, но это другая история (в пульте OLED дисплей ещё более полезен - на морозе не тормозит и не выцветает). Сейчас жду новый такой же OLED из Китая.
Спасибо за внимание!
Автор: Владимир
