Устройство представляет собой площадку-лабиринт, балансирующую на сервоприводах. Цель игры: закатить шарик в центр диска. Когда-то разработал его для факультатива по электронике. Схема сделана из того, что в буквальном смысле было под рукой. А что еще нужно для детей? Немного поработать, а потом поиграть.
Схема не содержит микроконтроллеров, а схемотехника рассчитана на то, чтобы поломать над ней голову. Немного микросхем 74 серии, сдобренных диодно-резисторной логикой, пару операционников, и получился вполне завершенный и функциональный игровой автомат.
Преимущество схемы в том, что она полностью моделируется в ISIS Proteus. Это удобно для анализа принципа ее работы.
❯ Описание устройства
Принцип работы устройства можно посмотреть в ролике. Для начала игры необходимо установить металлический шарик в стартовую позицию на внешнем радиусе лабиринта, это активирует сервоприводы и позволит управлять ими с помощью двухосевого аналогового джойстика. Отклонение рукоятки джойстика пропорционально наклоняет площадку лабиринта, что позволяет перемещать по нему шарик.
При смещении шарика со стартовой позиции запускается обратный отсчет игрового времени. Индикация времени осуществляется шкалой из десяти светодиодов, которые последовательно гаснут по мере уменьшения времени игры.
Время игры задается перемещением перемычки на штыревом разъеме с интервалом десять секунд. Интервал установки от 10 до 90 секунд.
Если шарик попадет в финальную позицию до окончания игрового времени, то шкала обратного отсчета времени останавливается и раздается прерывистый звуковой сигнал, оповещающий игрока о победе в игре.
Если игровое время заканчивается до того, как шарик попал в финишную позицию, то издается короткий звуковой сигнал, светодиодная шкала восстанавливается и сервоприводы отключаются.
Для повторного запуска игры необходимо снова переместить шарик в стартовую позицию, при этом схема управления перезапустится и позволит вновь управлять лабиринтом.
По задумке, на месте старта и финиша должны быть размещены проволочные контакты, которые будет замыкать шарик. Эти контакты дублируются кнопками на плате управления. На финише в поле лабиринта установлен небольшой магнит, чтобы надежно фиксировать шарик и замыкать контакты, это оповещает схему об окончании игры.
Механическая часть изготовлена на 3D принтере. Предполагается, что игровое поле может быть сменным. Устройство механической части вы можете посмотреть в ролике.
❯ Электрическая схема
Электрическая схема игрового автомата выполнена по структурной схеме, представленной на рисунке.

Когда металлический шарик покидает стартовую позицию, блок запуска игры формирует сигнал «startGame», который разрешает работу делителя тактовой частоты. Вместе с этим сигналом формируется сигнал разрешения работы сервоприводов «servoEnable», который также перезапускает работу шкалы обратного отсчета времени игры.
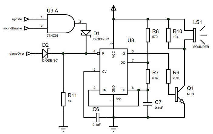
Если металлический шарик попадает в финишную позицию, формируются инверсные друг к другу сигналы «soundOFF» и «soundEnable». «soundOFF» запрещает работу делителя тактовой частоты и отсчет игрового времени останавливается. «soundEnable» запускает формирование звукового сигнала. Звуковые импульсы прекращаются, когда металлический шарик покидает финишную позицию.

Схема управления звуковым сигналом производит запуск генератора звуковой частоты в зависимости от комбинации сигналов на ее входе. Звуковые импульсы усиливаются транзисторным каскадом и поступают на пьезоизлучатель.

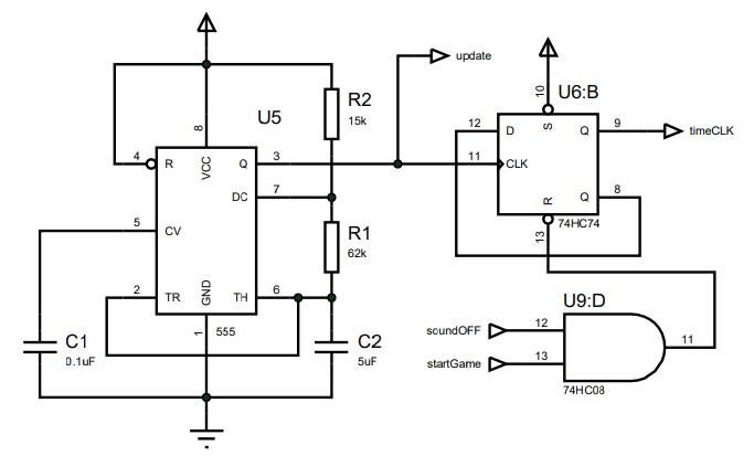
Сигнал «timeCLK» на выходе делителя частоты имеет частоту 1Гц и используется для подсчета игрового времени.

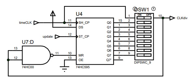
Отсчет игрового времени производит блок шкалы обратного отсчета времени, выполненный на основе сдвигового регистра. Когда последний из десяти светодиодов гаснет, формируется сигнал «gameOver», который перезапускает блок запуска игры и формирует короткий звуковой импульс.

Регулировать продолжительность игры позволяет настраиваемый делитель частоты. В зависимости от положения джампера, схема делит тактовый сигнал с коэффициентами от одного до девяти. В результате игровое время может составлять от 10 до 90 секунд.

В основе устройства использован аналоговый джойстик и два сервопривода. Для реализации управления сервоприводами на основе сигналов джойстика электрическая схема должна производить преобразования, как показано на графике. Графики на рисунке демонстрируют управление наклоном лабиринта по оси Х. Для оси Y управление осуществляется аналогично. Управление сервоприводом осуществляется ШИМ сигналом.


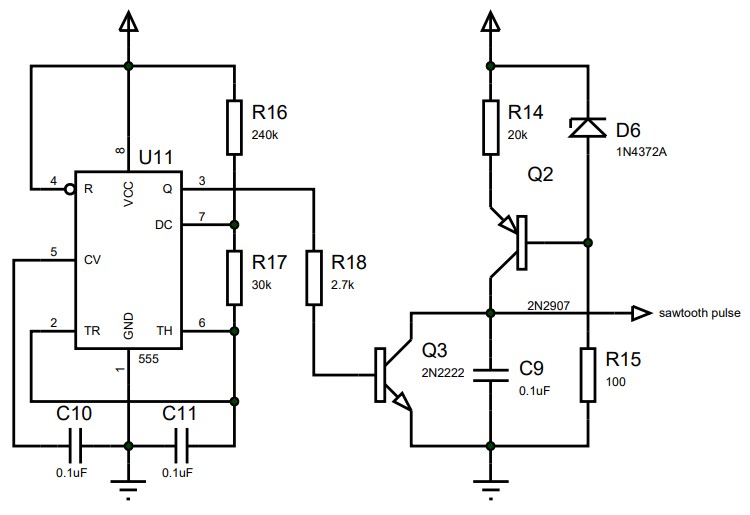
Пилообразный сигнал «sawtooth pulse» для формирование импульсов управления сервоприводами генерирует ГЛИН на основе таймера NE555.

Джойстик представляет собой делители напряжения для каждой оси. Напряжение джойстика сравнивается с пилообразным сигналом «sawtooth pulse», формируя ШИМ сигнал, который определяет положение сервоприводов. Сигнал «servoEnable» отключает подачу управляющих импульсов, когда игра окончена.

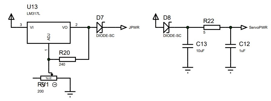
Регулируемый стабилизатор напряжения на LM317 позволяет ограничить угол поворота сервоприводов так, чтобы добиться плавного движения площадки лабиринта. А П-образный фильтр необходим для того, чтобы помехи от сервоприводов не мешали работать схеме управления.

В результате получилась забавная игрушка, которая вполне может стать для вас проектом «выходного дня». Файлы проекта вы можете скачать по этой ссылке. Там вы найдете: проект печатной платы в Игл, герберы для заказа печатных плат, полную модель для протеуса.

Если вам понравился этот проект, загляните в мой предыдущий пост, там представлен подстаканник со светодиодной индикацией температуры. Также предлагаю посмотреть статью о том, с чего началось мое увлечение схемами на жесткой логике.
Автор:
OldFashionedEngineer
