Давно хотел написать что-нибудь для Хабра и вот этот момент настал.
Предисловие
Сразу скажу что статья никак не связана с электовелосипедами и, даже наоборот, в рядах велотуристов в основном противники использования электротяги для передвижения на велосипеде. Допускается лишь преобразование мускульной энергии в электрическую по средством динамовтулок и других приспособлений.
Начнем с велосипеда. В 2017 году я уже пару лет вынашивал идею собрать титановый туристический велосипед на планетарной втулке Rohloff с дорожным рулем «бараном». Эту втулку используют довольно много туристов уже 25 лет, и конструкция её почти не менялась. Имеет 14 скоростей, все обслуживание - это замена масла пару раз в сезон, которая осуществляется за ~10 минут. Баран - лично для меня это необходимость в дальних поездках, так как вел еще планировалось использовать на бреветах (заездах на 200, 300, 400, 600, 1200... км за один раз) и очень важно иметь свободу хватов при длительных заездах. Титан? В целом так получилось, выбирал много вариантов типа карбона, стали, люминя. В общем Rohloff просто так на велосипед не поставить, а рама моего роста просто в один момент появилась в продаже за приемлемую цену, и сразу была приобретена. Потом были найдены втулки, закупилось все остальное и вот он велосипед

Сразу есть один большой минус - это переключение передач. Осуществляется оно посредством грипшифта (крутилки) и двух цельных тросов, которые идут через весь велосипед, дико мешаются спереди, неудобное расположение переключателя и тд. Для «барана» оригинальные переключатели не разрабатывались, есть только сторонние (не очень удачные) решения. А так как я у мамы инженер, поэтому и решил осуществить данный проект.
Часть 1. Общая схема
-
Ток не синусоидальный и в пике может достигать 3А в зависимости от рабочей точки генератора (динамо втулки)
-
Динамо втулка SonDelux (обозначение DH). Пожалуй лучшая втулка, что есть на рынке. Выдает переменное напряжение номиналом 6В и 0.5 А. Но есть два нюанса:
-
Холостое напряжение пропорционально скорости велосипеда и на 80 км/ч будет больше 120 В, это надо учитывать
-
Ток не синусоидальный, а скорее пульсирующий до 3 А в пике, разный в зависимости от рабочей точки генератора - динамо втулки
-
-
Преобразователь переменного напряжение динамо втулки в постоянное, пригодное для питания устройств, выполнен в виде зарядки 2S 21700 Li-ion батареи. Используемое напряжение подается напрямую от батареи через BMS драйвер.
-
Фара Fenix btr20 - на момент покупки аналогов особо не было, питается напрямую от батареи. Поменял в нем диод на новый шести вольтовый XHP50B-00-0000-0D0BJ40E5 и выпаял один из токовых шунтов, для уменьшения тока - одинаковой мощности.
-
Головной контроллер. Питается напрямую с батареи. Подключается к переключателям (вернее кнопкам) Shimano Di2 по одножильному коаксиальному проводу. Схема кнопок выполнена по топологии R2R ЦАП: на две кнопки идет кнопки провода вместо трех, при этом распознается любое сочетание нажатий этих кнопок. Выход на переключатель идет также по одножильному коаксиальному проводу за счет передачи 1Wire сигнала поверх линии питания.
-
Переключатель выполнен с применением 3D печати и использует мотор-редуктор, купленный на али.
-
Задний свет. Питается от одной линии с переключателем для удобства. Питание развязано через индуктивность, чтобы не подавливать 1W сигнал.
При этом есть два основных требования:
-
проводка должна быть проста и надежна, находиться на солнце длительное время, быть стойкой к воздействию камней, деревьев, перетиранию вещами и тд. Поэтому был выбран тефлоновый коаксиальный провод и все сделана по принципу 1 wire.
-
все должно быть предельно предельно простым, переключатель должен сниматься, легко настраиваться, и главное должно все быть водостойким
Часть 2. Динамо втулка и питание от неё
Эпопея с зарядками от динамо втулок для меня длится уже больше 7 лет. Было множество вариаций. Изначально хотелось использовать как зарядку c выходом USB. Такие решения есть на рынке, но основные проблемы - это низкий КПД, проблемы на высоких скоростях и плохая водостойкость. Года три назад появилась микросхема импульсного зарядного устройства с напряжением питания 9...24 В. И вариант постоянной зарядки 2S 21700 аккумулятора и использования питания от него оказался самым надежным.
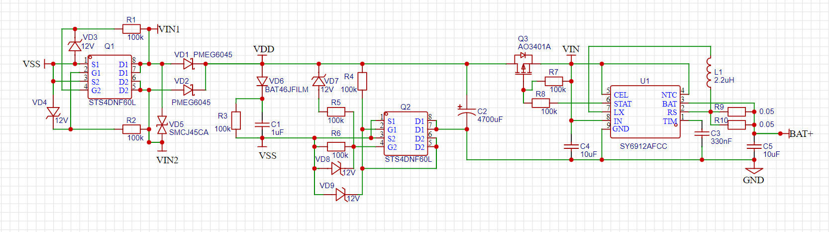
При этом был использован опыт для повышения эффективности и защиты преобразователя от высокого напряжения.
На входы Vin1 и Vin2 подключается втулка. Дальше идет полусинхронный мостовой выпрямитель, в котором верхние плечи выполнены на диодах Шоттки, нижние на полевых транзисторах с топологией идеального диода при напряжении питания больше 6В. Все сделано для максимальной эффективности и надежной работы. Все выполнено на 100В элементах, дополнительно стоит супрессор VD5 на 45 В для защиты выпрямителя от перенапряжения.
На транзисторе Q2 организовано ограничение напряжения питания микросхемы зарядки SY6912, R3 и С1 нужны для снятия тока с динамо втулки при закрытии Q2.
Q3 работает как ограничитель обратного тока для уменьшения потребления батареи при отсутствии питания. Дальше сама зарядка, схема взята из даташита на микросхему.
Корпус герметичный проклеенный с одним герметичным четырех (был только пяти, потому - пяти) выводным разъемом с али. При долгом использовании лучше дополнительно промазать литиевой смазкой для защиты от окисления.
Часть 3. Электронное переключение передач
Выше я указал, что все необходимо делать простым, водостойким и на тефлоновых одножильных коаксиальных проводах. С R2R ЦАП преобразованием на общей схеме все довольно понятно. Топология стандартная, хоть используется на обрыв вместо pull up и pull down. В результате имеем четыре состояния на входе АЦП: 100% при разомкнутых кнопках, 66% при нажатой первой кнопки, 50% — при второй, 33% — при обеих нажатых. Резисторы напаивались последовательно внутри самих ручек Shimano Di2 ST7950 напрямую к кнопкам, далее два провода ведутся к главному контроллеру.
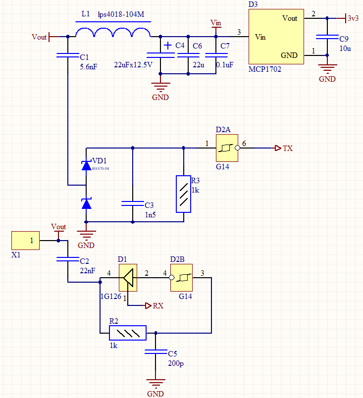
C «1Wire over Power line» немного сложнее. Не скажу, что так делать правильно и можно использовать в других проектах. Наоборот, сейчас бы я использовал «RS485 over Power line», потому как он более универсальный и более документированный. Этот же интерфейс я делал сам и для себя, и в данном случае его применение вполне допустимо. Итак схема:
Преобразователь выполнен на автогенераторе на триггере Шмидта SN74LVC2G14 D2B, и буфере SN74LVC1G126 D1 c тремя состояниями на выходе. Когда на входе RX = 0, схема генерирует меандр с частотой около 2 МГц - доминантное состояние линии, когда RX = 1 - генерации нет. Схема стабильно работает на 3...4 устройства на линии до 2х метров, но
так как линия получилась не согласованная, то её применение сильно ограничено.
Главный контроллер находится под фарой - небольшая плата

плата залита лаком, упакована в термоусадку с термосоплями внутри, и зафиксирована к тормозному тросику изолентой для надежности.
Эта же плата используется для управления мотором, немного в другом подключении:
Чтобы снимать колесо на случай пробития и для удобства другого обслуживания был предусмотрен водостойкий разъем, а так же возможность простого снятия переключателя с колеса.
Мотор выбран из доступных на али. Кроме мотора еще понадобится подшипник 6705 и шайба под него, которую я вырезал из жестяной банки.
Важное условие для мотора - наличие датчика обратной связи, в данному случае трех датчиков Холла, и редуктор способный выдавать 0.6 (а лучше 1) Нм.
Для передачи момента на механизм переключения во втулке спроектирован конусный косозубый редуктор. Делал я его во FreeCAD. Сначала был распечатан пластиковый вариант.
Но через несколько месяцев сломалась большая шестерня, а через год с небольшим и ведущая:
Благо на JLCPCB появилась возможность печати металлом, что и было сделано. Причем обошлось это все в 16 баксов + доставка.
При подключении питания переключатель калибруется по упору в крайнем положении, дальше работает в штатном режиме.
Так же был предусмотрен режим пониженного потребления, при этом основное потребления сейчас у датчиков Холла. Небольшое видео с работой.
Исходники выложены в сыром виде как есть. До вида продукта там далеко, а повторная реализация требует базовых знаний в программировании и схемотехнике. В программы написанные почти 4 года назад даже мне стыдно смотреть, но в целом все работает и менять что-то я не собираюсь.
На данный момент в таком виде (включая пластиковые шестерни) проехал на нем уже больше 13 тыс км.
Рама кстати выкрашена в этот цвет анодным электро оксидированием с помощью источника питания, ватки и уксуса. Напряжение для данного цвета - 78 В (Будьте осторожны!). Хотя планировался цвет немного другой, но так тоже неплохо.
Исходники проекта:
Автор: Кирилл Ростовский
