Привет! Сегодня мы рассмотрим и соберём два цифровых таймера без микроконтроллера. Это прекрасные примеры того, каким образом можно добиться желаемого результата максимально простыми средствами.
▍ Светодиоды вместо секундной стрелки
Наш первый секундомер выполнен в виде круглого циферблата с 60 светодиодами. Чтобы считать до шестидесяти, здесь применены два декадных счётчика-дешифратора K561ИЕ8 (CD4017). Первый из них — U3 — считает от одного до десяти, либо от нуля до девяти, смотря кому как удобно называть, и в каком контексте.

После каждого переполнения первого счётчика он подаёт тактовый импульс второму — U2. Когда второй счётчик досчитает до выхода Q6, через резистор R4 поступает открывающий положительный импульс на базу транзистора Q1.
На этой схеме буквенно-цифровыми индексами, начинающимися с символа Q, представлены обозначения как счётных выходов микросхем, так и биполярных транзисторов. Это нормальная практика, и она не должна вызвать у кого-либо затруднений в понимании схемы.
Транзистор Q1 имеет структуру NPN и включён по схеме с общим коллектором. Под действием положительного импульса Q1 откроется и зарядит электролитический конденсатор C4 до определённого напряжения.
Так как транзистор включён эмиттерным повторителем, напряжение на С4 будет равняться высокому логическому уровню на выходе микросхемы U2 минус прямое падение на эмиттерном переходе минус падение на резисторе R4.
Напряжение питания платы секундомера 5 вольт. Микросхема CD4017 выполнена по технологии КМОП, и просадка напряжения на её выходных буферах не превышает 50 милливольт. Поэтому ею можно пренебречь.

Напряжение база-эмиттер транзистора S8050 составляет 1 вольт, поэтому конденсатор C4 заряжается до 5 — 1 = 4 В. Падением напряжения на резисторе R4 можно пренебречь, так как коэффициент передачи тока транзистора S8050 достаточно высокий.

К тому же при полностью заряженном конденсаторе С4 эмиттерный ток транзистора Q1, а значит, и его базовый ток, падают до нуля. За одну секунду, а именно столько продолжается открывающий импульс, конденсатор однозначно успеет полностью зарядиться.
После спада открывающего импульса, когда выход Q6 микросхемы U2 переходит в состояние логического нуля, конденсатор С4 будет разряжаться через резисторы R7 и R5.
Транзисторы Q2 и Q3 откроются. Каждый из них включён по схеме с общим эмиттером. Коллекторной нагрузкой Q2 является зуммер SPK, который начнёт пищать, и будет продолжать издавать звук, пока транзистор не закроется.
Напряжение на резисторе R7 будет равняться напряжению на конденсаторе C4 минус напряжение база-эмиттер Q2, то есть, минус 1 вольт. Ведь все четыре транзистора в этой схеме одинаковые.
По мере разряда конденсатора C4 базовыми токами транзисторов Q2 и Q3 напряжение на нём будет снижаться, и, соответственно, уменьшаться падение на R7, задающее ток базы Q2.
Пока этот ток, помноженный на h21э (hFE) Q2, превышает потребляемый ток зуммера, падение напряжения между коллектором и эмиттером транзистора будет постоянным, и составлять не более 500 милливольт. Транзистор находится в режиме насыщения, и зуммер звучит с постоянной громкостью.
Как только ток базы Q2 упадёт ниже тока зуммера, делённого на h21э транзистора, последний перейдёт из режима насыщения в режим усиления тока. И по мере разряда конденсатора C4 ток зуммера, а, соответственно, и громкость его звучания, будут падать.
Когда напряжение на С4 снизится до 1 вольта, ток базы Q2 прекратится, и зуммер замолчит до следующего сигнала переполнения счётчика до шести.

На транзисторах Q3 и Q4 собраны два логических инвертора, выход каждого из которых соединён с входом другого. Получился RS-триггер.
Если на базу Q3 приходит логическая единица через диод D62 и резистор R5 или кнопку «STOP» S3 и резистор R10, транзистор Q3 откроется и перейдёт в режим насыщения. Напряжение на его коллекторе, и, соответственно, на базе Q4, составит не более 500 милливольт.
Это меньше, чем напряжение база-эмиттер, необходимое для открытия транзистора, поэтому Q4 закроется. Потечёт ток от плюса питания через резисторы R11, R10 и эмиттерный переход транзистора Q3.
Q3 откроется, и триггер защёлкнется в состоянии высокого уровня на выходе, которым является коллектор Q4, даже после отпускания кнопки «STOP» или разрядки конденсатора С4 ниже напряжения срабатывания триггера.
Подробнее о триггерах — элементарных ячейках электронной памяти, запоминающих своё состояние, можно прочитать в отдельной статье.
Так как Uбэ составляет 1.2 вольта, двум резисторам остаётся 5 — 1.2 = 3.8 В, то есть, по 1.9 В на каждый резистор, так как их сопротивления одинаковы.
Напряжение высокого логического уровня на выходе триггера будет равняться 1.2 + 1.9 = 3.1 В. Это ниже, чем уровень логической единицы, необходимый для гарантированного срабатывания микросхемы CD4017, поэтому сопротивление R10 лучше было бы увеличить, либо уменьшить R11.

Тем не менее собранная конструкция работает без каких-либо проблем, потому что 3.1 вольта всё же значительно выше, чем половина напряжения питания.
Сигнал с выхода триггера поступает на входы сброса микросхем U2 и U3. Как мы помним из статьи про красивый световой эффект на счётчиках-дешифраторах K561ИЕ8, вход сброса у этой микросхемы имеет наивысший приоритет.

Это означает, что всё время, пока на этом входе присутствует высокий уровень напряжения, логическая единица будет оставаться на выходе Q0, и микросхема не будет реагировать на тактовые импульсы.
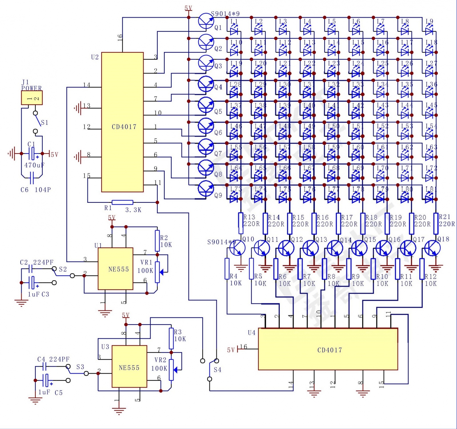
Схема матричного светодинамического эффекта из упомянутой статьи имеет немало общего с нашим сегодняшним секундомером. Здесь также имеются строки и столбцы.

В схеме эффекта применены транзисторы с одинаковым типом проводимости, но каскады, переключающие строки, являются неинвертирующими, так как построены по схеме с общим коллектором. А ключи, зажигающие столбцы, реализованы по схеме с общим эмиттером, и поэтому инвертирующие.
В схеме секундомера светодиоды также мультиплексированы двумерной матрицей, но выходы счётчика-дешифратора U3 непосредственно переключают столбцы без применения буферов, а для инвертирования сигналов строк применена микросхема U4 К1561ЛН4 (CD4069), содержащая шесть логических элементов НЕ.

Как в схеме матричного светового эффекта, так и в схеме секундомера одновременно горит только один светодиод, поэтому необходимость в буферах отсутствует.
Заметим, что авторы матричного эффекта, в отличие от создателей секундомера, предусмотрели не только избыточные буферы Q1-Q9, без которых можно было бы обойтись, но и резисторы R4-R12, задающие рабочий ток светодиодов.

В схеме секундомера светодиоды подключены напрямую между выводами микросхем без линейных токоограничивающих элементов. Несмотря на такую непредусмотрительность, секундомер работает и не думает выходить из строя, но это уже второе по счёту «и так сойдёт» от авторов секундомера.
У матричного эффекта в правом по схеме положении переключателя S4 второй счётчик-дешифратор тактируется выводом Q9 первого, тогда как у секундомера второй счётчик получает тактовый импульс с выхода переполнения первого.
То есть, в первом случае идёт счёт до 9*9, а во втором — до 10*6, если считать от единицы, а не от нуля. Так получается размерность матрицы.

Задающие генераторы обеих конструкций также построены по одинаковой схеме на прецизионных интегральных таймерах КР1006ВИ1 (NE555). Матрица бегущих огней имеет два генератора с перестраиваемой частотой и переключаемыми диапазонами, а тактовый генератор секундомера настроен на частоту 1 герц.
Кроме кнопки «СТОП» S1, останавливающей и сбрасывающей оба счётчика-дешифратора, а также кнопки «СТАРТ» S2, сбрасывающей транзисторный триггер и таким образом снимающей сигнал сброса с микросхем CD4017, в схеме секундомера имеется переключатель S1 «ПАУЗА», представляющий собой DPDT кнопку с фиксацией.
В верхнем по схеме положении переключателя S1 на вход запрета тактирования микросхемы U3 поступает логический ноль, счётчики считают секунды, и огонёк перемещается по кольцу светодиодов на циферблате вместо секундной стрелки.
В нижнем положении S1 на запрещающем входе U3 присутствует логическая единица, и счётчики не сбрасываются, но и не считают. Огонёк на циферблате остаётся в том положении, в котором остановился.
Зато в цепь включается светодиод D61, мигающий раз в секунду и оповещающий о том, что тактовый генератор работает, но счёт секунд приостановлен.
Напишите в комментариях, для чего можно применить такой секундомер в преддверии новогодних праздников, и как его целесообразно усовершенствовать. Приобрести набор для сборки такого таймера можно здесь.
▍ Секундомер с цифровой индикацией
Второй сегодняшний секундомер также собран из китайского радиоконструктора. В отличие от вышеописанного, здесь число секунд отображается на двух светодиодных семисегментных индикаторах.

Тактовый генератор у обоих секундомеров устроен одинаково. Здесь не предусмотрено ни кварцевой стабилизации, ни возможности подстройки переменным резистором, ни тем более синхронизации с какими-нибудь внешними эталоннами сигналами. Потому что это всего лишь простая лабораторная модель для обучающего эксперимента.
По сути, это кусочек схемы электронных часов с цифровой индикацией, которые мы уже собирали.

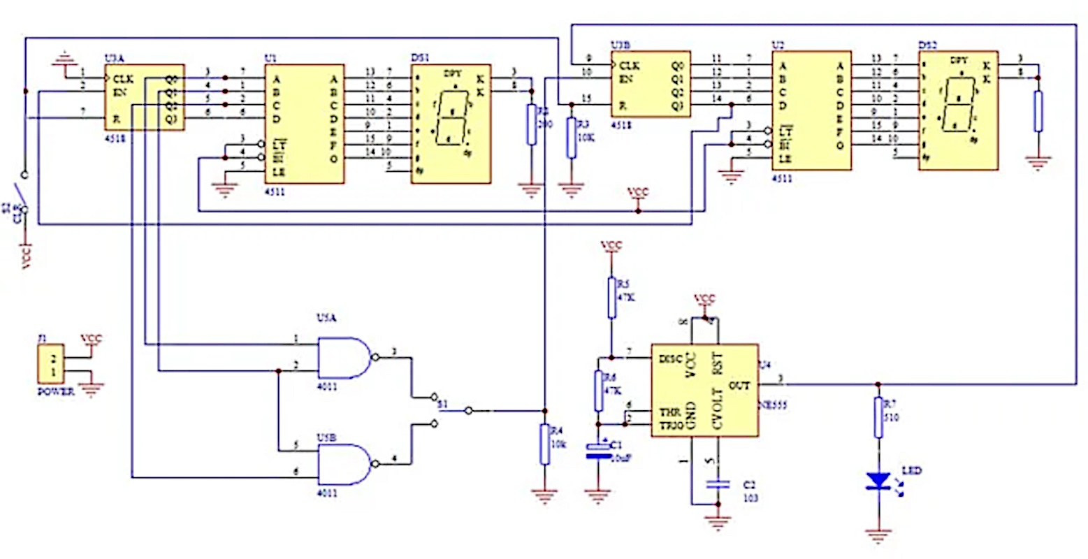
▍ Секреты микросхемы CD4518
Будет небезынтересно обратить внимание на особенность тактирующего (CLOCK) и разрешающего (ENABLE) входов сдвоенного интегрального двоично-десятичного счётчика CD4518, позволяющую экономично организовать перенос единицы в старший разряд при переполнении младшего.
Оба этих входа имеют одинаковый приоритет. Они подключены к двум входам логического элемента 2И-НЕ: разрешающий — напрямую, а тактирующий — через инвертор.

По сути, каждый из этих двух входов может служить тактирующим, только CLOCK срабатывает по переднему фронту тактового импульса, и ENABLE является для него разрешающим. А ENABLE срабатывает по заднему фронту, и CLOCK является по отношению к нему запрещающим входом.

Зачем это нужно? Дело в том, что десятичные разряды в микросхеме CD4518 представлены в виде четырёхразрядных двоичных чисел. 1000b = 8, 1001b = 9, 0000b = 0.
Получается, что выход Q4 переходит из высокого уровня напряжения в низкий как раз при переполнении декадного счётчика!
И вместо того, чтобы предусматривать отдельную ножку для вывода сигнала переноса, (а счётчик сдвоенный, и лишних ножек потребовалось бы целых две), с соответствующими цепями внутренней логики на кремниевом кристалле, достаточно просто соединить тактирующий вход старшей декады с общим проводом схемы, а выход старшего разряда младшей декады — с разрешающим входом старшей!

Так, гениальные авторы микросхемы сэкономили две ножки и создали весьма универсальный интегральный схемотехнический блок.
В отличие от блока индикации секунд в полноценных часах, наш секундомер не снабжён кварцем, зато здесь можно переключить диапазон счёта: до 60 либо до 30 секунд.
Комбинация 0011b = 3 обрабатывается логическим элементом 2И-НЕ U5A микросхемы К561ЛА7 (CD4011). А комбинация 0110b = 6 — соответственно элементом U5B.
Вы спросите, каким образом одного двухвходового элемента И-НЕ может быть достаточно для определения четырёхзначного двоичного числа? Ведь выходы Q0 и Q1 имеют высокий уровень и в случаях 0111b = 7, 1011b = 11 и 1111b = 15, причём последние два случая актуальны ещё и для пары разрядов Q1 и Q2?
Во-первых, значений 11, 15 и 14 = 1110b на выходах декадного счётчика быть вообще не может. Он считает от 0000b = 0 до 1010b = 10.
И во-вторых, что самое главное, 0011b = 3 — это первое появление комбинации Q0 = 1 и Q1 = 1 в счётной последовательности. И точно так же в случае с Q1 = 1 и Q2 = 1 при 0110b = 6. Поэтому и часам, и секундомеру достаточно одного элемента 2И-НЕ для детектирования шестёрки или тройки.
Положение переключателя S1 определяет, какая из цифр нас интересует. В верхнем по схеме положении секундомер будет считать до 30, а в нижнем — до 60 секунд.
Тогда по достижении заданного числа низкий уровень с выхода, сработавшего логического элемента, поступит на разрешающий вход счётчика U2B, и подсчёт секунд остановится.
В среднем положении переключателя, то есть при снятом джампере, счётчик вообще не считает, так как разрешающий вход U2B подтянут к земле резистором R4. Если бы это была подтяжка к плюсу питания, происходил бы бесконечный счёт от 00 до 99 и снова от 00.
Кроме переключателя, секундомер имеет единственную кнопку S2, нажатие которой сбрасывает счётчики U2A и U2B на ноль. Пока кнопка нажата, счётчик стоит на нуле, а после её отпускания начинает считать и останавливается на 30 или 60.
▍ Как это выглядит
Понаблюдать за работой этих самоделок можно на видео.
Напишите в комментариях, какие устройства с семисегментными индикаторами вам доводилось собирать или ремонтировать.
Автор: Гитарная электроника
