- Часть 1 – обзор существующих концепций для построения необычных дисплейных устройств и выбор своей собственной
- Часть 2 – запуск ЭЛТ и фокусировка электронного пучка в ней
- Часть 3 – описание блоков синхронизации и кадровой развертки
- Часть 4 – описание финальной сборки блока питания и блока разверток, получение растра на экране

Четвертую часть я завершил утверждением, что для получения первого изображения на экране необходим видеоусилитель, который увеличит амплитуду сигнала до необходимого для управления яркостью ЭЛТуровня. Но это не отменяло другой задачи – сделать удобное распределительное устройство, которое централизованно раздает напряжения питания и сигналы по всем уже имеющимся блокам и делает удобным их подключениеотключение. В телевизорах УЛПЦТ такое устройство есть и называется «коллектор», представляя собой отдельное шасси с разъемами. В компьютере такое устройство тоже есть, и называется «материнская плата», особенно если имеется в виду советский компьютер или ранний PC-совместимый, с шиной ISA. Поскольку конструкция моего дисплея гораздо ближе к УЛПЦТ, я решил этот узел назвать также коллектором. На шасси коллектора требовалось разместить несколько трансформаторов, которые питают накальные цепи внутри самого дисплейного блока, и разъемы, одни из которых служат для соединения с блоком питания и компьютером, а другие – для подключения к ним блоков синхронизации, развертки и ИВН. Попутно на этом же блоке я решил разместить небольшой ламповый усилитель низкой частоты, который будет усиливать аудиосигнал из ПК. Как известно, в начале нулевых были довольно популярны т.н. «мультимедийные мониторы», когда в корпусе ЭЛТ монитора присутствовали ещё и колонки, поэтому я решил дополнить свой дисплей аудиоусилителем. Кроме того, коллектор позволяет аккуратно организовать все межблочные соединения и уменьшить бардак на столе. Схема коллектора дана на рис. 1
Рис. 1: схема коллекторного блока
От разъема питания все напряжения распределяются по разъемам подключения всех функциональных блоков; также запитывается общий накальный трансформатор и вспомогательный анодно-накальный трансформатор, напряжения которого понадобятся в видеоусилителе. К видеоразъему подключается кабель, соединяющий дисплей с видеокартой ПК, компонентный видеосигнал поступает на резисторный сумматор, в котором он преобразуется в общий яркостный сигнал и передается дальше к разъему для видеоусилителя. Оттуда же выдаются импульсы синхронизации на разъем к соответствующему блоку. Стереосигнал из аудио-разъема также подается на сумматор из резисторов, где превращается в «моно» и усиливается схемой УНЧ по стандартной схеме на двух лампах – 6ж3п и 6п14п. В остальном схема пояснений не требует и не вызывает особых затруднений при сборке. Блок коллектора был сразу собран в чистовом варианте.

Рис. 2: коллектор, вид со стороны входных разъемов

Рис. 3: Блок коллектора, общий вид. В качестве выходных разъемов наиболее удобными оказались РП-10 и ШР16.

Рис. 4: Блок коллектора, вид на монтаж
Сборка коллектора не вызвала затруднений, а блок совершенно не требовал настройки. Результатом стало то, что все блоки очень удобно подключатьотключать, не путаясь в многочисленных проводах. Энтропия на столе значительно снизилась. Дело оставалось за видеоусилителем.

Рис. 5: Все блоки — кроме видеоусилителя- размещены и подключены
После сборки коллектора я взялся за проектирование видеоусилителя. Специфика его состоит в том, что ему приходится усиливать сигналы в широкой полосе частот. Полосу частот несложно оценить простейшим расчетом. Минимальный порог по частоте снизу не может быть ниже частоты кадровой развертки, если изображение монохромное, статичное и представляет собой поле с заливкой одним цветом, например, белым. Высший порог по частоте несложно подсчитать, если предположить, что изображение состоит из черных и белых пикселей, расположенных в шахматном порядке. В этом случае энтропия изображения максимальна. Итого, при разрешении 800*600 в строке будет 400 белых и 400 черных пикселей, расположенных попеременно. При частоте кадровой развертки в 75 Гц воспроизводится 600*75=45000 строк в секунду. Остается умножить на число пикселей в строке (800). Получится 45000*800=36000000 пикселей меняют свою яркость от нулевой (черный) до полной (белый) за секунду. Поделив значение на 10^6, получим верхний предел частоты в МГц, которую должен отрабатывать усилитель, в идеале без потерь амплитуды, т.е. с затуханием 0 Дбна 36МГц. Т.е. для видеорежима 800*600*75 идеальная (с затуханием по 0 Дб) полоса должна составлять 75Гц—36МГц. АЧХ усилителя не бывает идеально равномерной от края до края и обычно имеет на краях затухание (обыкновенно АЧХ усилителя снимается по уровню с затуханиями по -3Дб на краях диапазона, что означает снижение амплитуды в 2 раза), поэтому полосу нужно расширить ещё больше, хотя бы до уровня 30 Гц — 50 МГц. Такая полоса пропускания очень широка и характерна для входных усилителей осциллографов среднего класса, которые строятся с применением различных схемотехнических решений и так и называются — широкополосными. Проиллюстрировать вышеописанные рассуждения о частотном диапазоне видеосигнала удобно с помощью схемы на рис. 6.

Рис. 6: Структура аналогового видеосигнала
Как можно видеть, видеосигнал имеет крупномасштабную структуру, в виде больших пакетов импульсов, разделенных промежутками, как показано на подсхеме «б». Один такой пакет импульсов содержит всю информацию, которая отображается на экране за один кадр. В промежутке между пакетами никакой информации нет, что соответствует погашенному лучу в ЭЛТ. За время этого промежутка происходит обратный ход луча из точки окончания кадра в точку начала. Синхроимпульс кадровой развертки совпадает во времени с обратным ходом кадровой развертки. В этот же промежуток помещаются ещё темные поля, за счет которых общая длительность «темного промежутка»на некоторую величину превышает длительность синхроимпульса. Если увеличить масштаб, то можно увидеть, что кадровый пакет состоит из последовательности импульсов малой длительности. Каждый такой импульс содержит информацию из одной строки кадра. Если строка имеет равномерную яркость по всей длине то импульс имеет прямоугольную форму того или иного уровня, в зависимости от яркости. Если в пределах строки находится часть изображения несущая некую информацию, т.е. яркость изменяется – то импульс строки принимает вид, показанный на подсхеме «а». В промежутках между импульсами строк луч также погашен в течение времени, соответствующего длительности обратного строчного хода луча, которая больше длительности синхроимпульса. Разность между длительностью обратного хода и длительностью синхроимпульса определяет размер темных полей строки. Если вообразить ситуацию, когда все пиксели в строке чередуются чёрный-белый (максимальная энтропия изображения), то в пределах строки возникнет уже последовательность импульсов 3го порядка. Длительность такого импульса будет равна времени отрисовки 1 пикселя и будет ВЕСЬМА малым. Подытоживая, видеосигнал можно рассматривать как последовательность кадров (структура 1го порядка), кадр состоит из последовательности строк (последовательность 2го порядка), строка состоит из последовательности пикселей (последовательность 3го порядка). Теперь посмотрим, как это выглядит в реальности, на экране осциллографа (рис. 7). Если включить медленную развертку и синхронизировать осциллограф кадровыми синхроимпульсами, то можно рассмотреть видеосигнал в масштабе структуры первого порядка.

Рис 7: Видеосигнал в масштабе двух соседних кадров. Хорошо видна область гашения луча.
Если ускорить развертку и включить лупу времени на осциллографе, можно рассмотреть видеосигнал в масштабе одной строки. Если выбрать строку с однотонной заливкой, то на экране осциллографа она будет выглядеть как прямоугольный импульс (рис. 8).

Рис. 8: Видеосигнал в масштабе одной однотонной строки представляет собой равномерный прямоугольный импульс
Если прокрутить лупой времени развертку осциллографа на рассмотрение какой-то другой строки, в которую, например, попадает градиент яркости, соответствующий верхней полоске окна Windows, то по изменившейся форме импульса этот градиент отчетливо видно.

Рис. 9: Строка с градиентом яркости
Прокрутим ещё лупу времени, чтобы на осциллографе увидеть строку, в которую помимо этого градиента попадает шрифт из заголовка активного окна на экране. Можно заметить, что появился частокол мелких пиков сигнала на фоне сравнительно медленно изменяющегося градиента и на фоне «огромной» длительности строки – рис. 10.

Рис. 10: Теперь в строке есть много информации – и градиент яркости, и участок, в который попадает шрифт
Эти осциллограммы наглядно показывают широчайшую полосу видеосигнала, на рис. 10 видно 3й порядок структуры видеосигнала, дающий представление о том, насколько пиксель «короче» целой строки. Чтобы проиллюстрировать это ещё ярче – вернемся на самую первую однотонную строку, и подведем к ней курсор мышки. В пределы этой строки попадает единственный пиксель, расположенный на верхушке курсора мышки, этот пиксель черного цвета и на фоне однотонной белой строки его будет хорошо видно в виде тоненькой иголочки, проваливающейся вниз – рис. 11.

Рис. 11: Однотонная строка с одним погашенным пикселем (острие курсора мыши). При движении мыши можно в реальном времени видеть, как этот пиксель перемещается в пределах строки.
Рассмотреть осциллографом детально этот один пиксель уже достаточно затруднительно, скорость развертки приближается к предельной, а яркость изображения на экране катастрофически падает, и это на топовом осциллографе своего времени (1997 год), с полосой пропускания 400 МГц! С затемнением помещения и включенными курсорами удается приблизительно измерить длительность сигнала, соответствующего отдельному пикселю, которая лежит уже в диапазоне десятков наносекунд! Согласно грубым оценочным расчетам эта длительность должна быть порядка 33 нс, измеренная величина получилась больше, так как паразитные параметры измерительного тракта, в первую очередь, щупа, затягивают фронт и спад импульса и вообще заваливают его форму. Примерно такую же величину имеет длительность фронта импульса строки. Для пущей острастки можно ещё посмотреть осциллографом на сигнал строки, когда включен какой-нибудь динамичный скринсейвер с обилием мелких деталей с различной яркостью – рис. 12.

Рис. 12: Вид одной строки, когда энтропия изображения близка к максимуму
Можно сделать побочный вывод, что из осциллограммы видеосигнала можно вытянуть информацию, которую он несет и понять примерное содержание изображения, если обладать способностями героев вселенной «Матрицы», которые умели получать информацию о происходящем в этой самой матрице глядя на строки падающих символов на экране…
Всё вышесказанное доказывает, что видеоусилитель должен обладать нетривиальной широкополосностью (ШП), чтобы изображение на экране воспроизводилось с максимальной четкостью. Если верхняя частота среза усилителя будет ниже расчетной, то мелкие элементы изображения, например тонкие шрифты, будут смазываться, вплоть до полной потери этой информации. Тогда я стал изучать в литературе основные подходы создания ШП усилителя и моделировать схемы в LTSpice. Основой для проектирования видеоусилителя является простейшая схема лампового усилительного каскада на сопротивлениях с автоматическим смещением с помощью резистора в цепи катода лампы. Для того, чтобы усилитель обладал широкополосностью, ему нужно несколько доработок. Схема такого усилителя представлена на рис. 13.

Рис. 13: Пример широкополосного усилительного каскада с простой частотной коррекцией.
Анодная нагрузка лампы должна быть небольшой, порядка сотен Ом, единиц кОм. Но с уменьшением анодной нагрузки падает усиление каскада. Это падение можно частично компенсировать выбором лампы, которая должна обладать максимально возможным коэффициентом усиления и крутизной характеристики, и вместе с этим обладать минимальными значениями паразитных междуэлектродных емкостей. Обычно для таких усилителей выбирают пентоды. Специально для схем ШПУ были созданы такие лампы, как 6Ж11П, 6Ж52П, 6Ж53П и подобные. 6Ж52П как раз широчайше применялась в усилителях осциллографов и видеоусилителях телевизоров. Но на одном лишь выборе лампы далеко не уехать, поэтому приходится применять некоторые схемотехнические ухищрения. Чтобы сохранить высокое усиление каскада на высоких частотах, последовательно с анодной нагрузкой включается корректирующий дроссель, индуктивность которого составляет величину порядка 8-10 мкГн. Такой дроссель не изменяет поведения схемы на низких частотах, но на высоких проявляет свое реактивное сопротивление, которое складывается последовательно с анодной нагрузкой, что приводит к тому, что усиление каскада растет в высокочастотной области и АЧХ усилителя выравнивается. Ещё один способ увеличить усиление каскада в области высоких частот – включить параллельно катодному резистору конденсатор небольшого номинала, порядка сотен пФ. Такой конденсатор, так же как и вышеупомянутый дроссель, никак себя не проявляет на малых частотах, но на высоких его реактивное сопротивление становится сравнимым с сопротивлением катодного резистора, тем самым общее сопротивление этой цепи падает, падение напряжения на ней – тоже, что приводит к тому, что лампа отпирается сильнееи усиление каскада увеличивается. Все эти меры называются «простой частотной коррекцией» усилителя. Есть и более сложные схемы частотной коррекции, которые вовлекают конденсаторы и дроссели и позволяют дополнительно расширить полосу пропускания. Такие схемы коррекции довольно сложны в настройке, потому я решил начать с простой коррекции. Сигнал предстояло усилить с амплитуды в 0.5-0.7В до 50В, т.е. примерно в 100 раз. Модель в спайсе показала, что нужно хотя бы 2 каскада усиления. Выход усилителя нагружен на модулятор ЭЛТ. Поскольку модулятор имеет гальваническую связь с усилителем, то модулятор оказывается под постоянным потенциалом порядка 200В. При этом потенциал модулятора не может быть выше потенциала катода, напряжение модулятора должно быть отрицательным относительно катода, в самом крайнем случае – нулевым. Реализовать это очень легко – подать положительное напряжение на катод, более высокое, чем на модуляторе. Если регулировать потенциал катода относительно модулятора (или наоборот), то можно изменять яркость изображения на экране. Ещё нужно запитать ускоряющий электрод ЭЛТ, потенциал которого должен быть +500В относительно катода. Так как на катоде уже имеется потенциал минимум +250В относительно «массы», то нужен источник напряжения на +750В относительно массы. Его я решил выполнить по схеме выпрямителя с удвоением напряжения. После моделирования получилась вот такая схема видеоусилителя:

Рис. 14: Схема видеоусилителя
Получившийся видеоусилитель содержит два каскада и обвязку питания электродов кинескопа. Поскольку связь между каскадами усилителя осуществляется через конденсатор, то происходит потеря постоянной составляющей видеосигнала. Восстановить её можно с помощью простой схемы фиксации «уровня чёрного», суть которой заключается во включении диода V2 между сеткой следующей лампы и «массой». В схеме видеоусилителя необходимо минимизировать паразитные емкости, а сигнальный тракт сделать максимально коротким. Проще всего этого добиться, если монтировать видеоусилитель на т.н. «плате кинескопа». Что характерно, точно также сделано во всех ЭЛТ мониторах. В моем случае «плата кинескопа» получилась несколько громоздкой и представляет собой круглое шасси из стеклотекстолита, в центре которого панелька, которой она надевается на цоколь ЭЛТ, а вокруг горловины располагаются все 5 ламп видеоусилителя.

Рис. 15: «Плата кинескопа»

Рис. 16: Монтаж видеоусилителя
После сборки видеоусилителя я переместил ЭЛТ на крышку блока питания, чтобы можно было видеть происходящее на экране не сворачивая шею. В свою очередь это позволило несколько укоротить провода до ЭЛТ. На своем месте ЭЛТ держится с помощью стойки, в которой она закреплена хомутом за магнитную линзу.

Рис. 17: ЭЛТ на новом месте

Рис. 18: Видеоусилитель подключен к ЭЛТ
Все узлы были соединены между собой, ПК был наготове и оставалось запустить установку, чтобы наконец понять, как она работает. После загрузки винды, прогрева ламп оставалось включить анодное напряжение. Щелчок пускателя, трансформатор загудел и… на экране возник ярко-зеленый фон рабочего стола винды, с очертаниями значков и даже с читаемыми шрифтами. Изображение было искажено нелинейностью по вертикали, имело заворот из-за попадания части оного в обратный ход строчной развертки, но это уже был настоящий успех!

Рис. 19: Первое изображение!

Рис. 20
Можно было приступать к первичной настройке. Ещё задолго до этого момента я узнал о совершенно незаменимой программе PowerStrip. Она позволяет с очень большой гибкостью настраивать временные параметры сигналов VGA интерфейса. Можно в широчайших пределах изменять частоты строчной и кадровой развертки, длительность синхроимпульсов, выставить абсолютно любое разрешение с точностью до одной строки и одного пикселя, а также в любых пределах настраивать цветовые профили изображения.

Рис. 21: Интерфейс ПО PowerStrip
Для того, чтобы убрать заворот изображения, нужно уменьшить переднее поле (front porch) до минимума (3 пикселя), длительность строчного синхроимпульса (sync width) уменьшить до 1-1.5 мкс, а значение заднего поля (back porch) увеличивать до тех пор, пока изображение не выровняется. Заднее поле нужно сделать с небольшим запасом. Эта настройка тянет за собой изменение кадровой частоты, которую нужно потом настроить в поле Refresh rate. Оптимальным оказалось разрешение 800*600. После предварительной программной настройки изображение приняло следующий вид:

Рис. 22: Изображение после настройки полей
Как можно видеть, в центре экрана четкость хорошая, а ближе к краям мелкие детали расплываются. Чтобы это исправить, нужна динамическая фокусировка. Но прежде чем ей заняться, нужно было оценить, насколько изображение искажено нелинейностью по вертикали. Если в интерфейсе винды нелинейность в глаза ещё не сильно бросается, то в просмотре фотографий, особенно портретного характера нелинейность приводит к безобразному результату. Истинную катастрофу с нелинейностью помогло выявить приложение NokiaTest.

Рис. 23: Изображение по вертикали имеет сильное нелинейное искажение
Очевидно, что проблема была в кадровой развертке. Если её отрегулировать так, чтобы на осциллографе ток в отклоняющих катушках обладал нормальной линейностью, то тогда изображение не помещалось в экран и оказывалось сильно вытянутым по вертикали. Вот как это выглядело на «портретных» фотографиях (рис. 23). Уменьшить искажения на фото удавалось только путем масштабирования фотки так, чтобы она как-то помещалась в линейный участок, но проблема растянутости, хоть и равномерной, оставалась.

Рис. 24
Фотографии ещё трудно было назвать смотрибельными – четкость выходила на уровне 6-7 шакалов плюс нелинейные искажения геометрии, но можно отметить неплохую передачу полутонов, которой не мог похвастаться ни один другой самодельный дисплей из осциллографа или газоразрядной панели ГИП10000.
После разных шаманских манипуляций с кадровой разверткой, в частности, подбора ламп и настроек, а также включения в цепь отклоняющих катушек балластного резистора удалось нелинейность несколько исправить, но не до конца. На рис. 24 показана эволюция сетки растра в сторону нормы.

Рис. 25: Последовательное улучшение линейности изображения
После такой настройки можно было уже запустить какой-нибудь фильм и изучить изображение в динамике. Выбор фильмов для просмотра был очевиден. Я очень давно мечтал это увидеть.

Рис. 26

Рис. 27

Рис. 28

Рис. 29

Рис. 30
Следующими на очереди были игры. Под руку подвернулся Серьезный Сэм: Второе Пришествие. На этот раз записал видео. Оставшаяся нелинейность изображения сверху давала крайне забавный эффект – при резких движениях интерьеры помещений деформируются так, будто смотришь глазами алкоголика. Экспириенс был очень необычный – в затемненном помещении практически в упор к экрану игра создавала приличную нагрузку на вестибулярный аппарат. Ссылку на видео оставлю ниже.
Все продолжалось хорошо, пока не пробило трансформатор кадровой развертки. При переключении видеорежимов возникают сильные коммутационные перенапряжения, которые и вызвали пробой изоляции. Перематывать трансформатор стало лень, зато нашелся готовый, ТВК110ЛМ от лампового ЧБ ТВ. Замена дала ошеломляющий результат – идеальная геометрия изображения без всяких шаманств и легкие регулировки размера и центровки. При этом не требовались мучения с подбором ламп, и тем более всякие балластные резисторы последовательно с отклоняющими катушками.

Рис. 31: Идеальная тестовая сетка после замены кадрового трансформатора
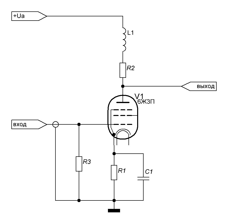
Теперь, когда геометрия изображения исправлена, можно было заняться улучшением его четкости. Сначала я занялся динамической фокусировкой. Для этого на тот же каркас с основной фокусирующей катушкой доматывается вторая, дополнительная, содержащая примерно 20% витков от основной катушки. В эту дополнительную катушку подается ток, который будет изменяться пропорционально положению луча на экране. Источником информации о положении луча служат сигналы разверток. Эти сигналы усиливаются и смешиваются с помощью схемы, показанной на рис. 31. Сигналы строчной и кадровой развертки от задающих генераторов усиливаются каскадами на лампе Л1, затем поступают на смеситель на лампе Л2. Подстроечниками R8, R11 регулируется пропорциональность между амплитудами строчного и кадрового сигнала. Усиленный в смесителе сигнал идет на сетку лампы выходного каскада, в нагрузку которой включена дополнительная фокусирующая катушка.

Рис. 32: Схема динамической фокусировки и принцип её работы
Дополнительная фокусирующая катушка намотана поверх основной катушки статической фокусировки и содержит 1800 витков. Именно для этой схемы я и зарезервировал дополнительные три панельки на шасси блока разверток. При анодном напряжении в 450В схему удалось настроить так, что 90% изображения имеет удовлетворительную резкость. Есть небольшой расфокус только в вершинах углов, при этом ток статической фокусировки удалось несколько снизить. С собранным узлом динамической фокусировки блок разверток принял окончательный вид, как на рис. 33:

Рис. 33: окончательный вид блока разверток и фокусировки

Рис. 34: вид на регуляторы изображения и разъем для ФОС

Рис. 35: Вид на монтаж блока разверток
После окончания работы над блоком разверток я ещё немного пошаманил с видеоусилителем. Подобрал более тщательно лампы и номиналы корректирующих элементов, что позволило немного расширить полосу пропускания и сделать изображение четче и контрастнее. Кроме этого, в программе PowerStrip я создал ещё несколько цветовых профилей, которые выбираются в зависимости от специфики отображаемой информации. Для работы преимущественно с интерфейсом выбирается один цветовой профиль, для просмотра фотографийфильмов – другой. В играх же есть свои настройки, которые позволяют создать комфортное для восприятия изображение. Результат можно видеть ниже на примере тех же портретных фото, которые я уже приводил выше. Стоит обратить внимание на читаемость шрифтов на панели задач, которые были размыты в отсутствие динамической фокусировки.

Рис. 36

Рис. 37
Оставалось только побороть импульсные помехи, которые на экране имеют вид мелких черточек. Особенно сильно они мешали на темных сценах. Генератором этих помех был источник высокого напряжения кинескопа. Помехи появились после того как я связал все провода в жгуты, усилив тем самым паразитную емкостную связь. Избавиться от этих помех удалось с помощью небольшого заградительного дросселя, включенного в цепь отрицательного полюса ИВН, который соединялся с «массой». Это странно, но включение этого дросселя привело к небольшому побочному эффекту в виде небольшого «расслоения» строк. Причину этого эффекта мне пока не удалось установить.

Рис. 38: Изображение лишено помех, но заметно расслоение, некритичное для восприятия.
Напоследок, я приведу ещё видео, как на этом дисплее выглядит скринсейвер стилизованный под «Матрицу». Трудно придумать более уместный тип заставки для такого устройства, кроме как «матричный».
На этом ОКР по созданию схемотехники дисплея полностью на лампах можно было считать оконченной. По-хорошему её можно ещё улучшить, но проект итак сильно затянулся во времени, потому хотелось остановиться на приемлемом результате, тем более предстояла ещё эпическая эпопея по созданию корпуса для столь хрупкой начинки, который превратит макет в законченное изделие. Об этом я напишу в следующей части.
PS: если есть желание, любой читатель может оказать помощь в виде донатакриптовалютой на любой из кошельков:
BTC: 3BV9B2Jsy8CY86YHpsBgrXsQe3N2db8yF8
ETH: 0x193c70a3826c63eb3738a9d3c982c02ba3a07c84

doge: DLLNGqSeyXo786jiurzMAnj8USwaU5u9xY

PPS: Все портретные фото найдены на просторах интернетов и соцсетей, давность их не позволяет установить их владел(иц)ьцев.
Автор:
Laserbuilder
