Привет! Сегодняшний радиоконструктор познакомит нас с тремя микросхемами стандартной логики серии 555 (74LS): счетверённым логическим элементом 2И-НЕ К555ЛА3 (74LS00), сдвоенным 4ИЛИ-НЕ К555ЛА1 (74LS20) и счетверённым исключающим 2ИЛИ К555ЛП5 (74LS86).
Кроме набора для сборки экспериментальной платы, китайские методисты предусмотрели интересные экзаменационные задачи по электронике.
Моя мама преподавала физику в школе, а папа заведовал лабораторией радиотехники в институте. Поэтому учебные пособия для лабораторных и демонстрационных экспериментов, связанных с электричеством, а также литература на эту тему, знакомы мне с раннего детства и стали увлечением на всю жизнь.
Особенно интересно изучать зарубежные пособия и пытаться понять подходы иностранных коллег к их проектированию в контексте методики преподавания и образовательных приоритетов.

Три светлых штриха внутри колец провода — это следы от когтей кота. А под ними мы видим плату, раздёленную белыми линиями шелкографии на четыре квадранта. Каждый из последних содержит полностью автономную схему с отдельным выключателем и индикатором включения.

Все светодиоды в комплекте были красного цвета свечения. Для улучшения эстетики и наглядности индикаторы включения заменены мной на зелёные, а отображение выходных сигналов — на жёлтые. Индикаторы входных сигналов оставлены красными.
Перед сборкой набора экзаменуемым предлагается измерить сопротивление резисторов и проверить их соответствие с маркировкой.

В соответствии с электрической схемой, показанной на рисунке, студентам предлагается найти в пакете необходимые компоненты, определить соответствующее положение компонентов на печатной плате, правильно установить компоненты, сформировать красивые и однородные паяные соединения и составить схему для анализа логического элемента и комбинированной логической схемы. Для микросхем предусмотрены панельки. Не следует впаивать микросхемы напрямую в посадочные места платы.
▍ Логический элемент 4И-НЕ
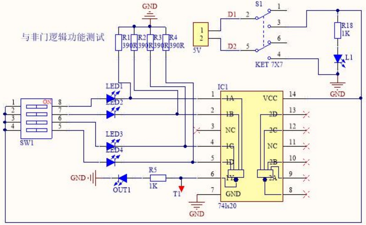
В верхнем левом квадранте платы находятся первая и самая простая из четырёх экспериментальных схем. Её основа — микросхема К555ЛА1 (74LS20), содержащая два четырёхвходовых логических элемента И-НЕ. В схеме используется один из них.

Отличительной особенностью этой микросхемы являются два неподключенных вывода. Ей хватило бы и двенадцативыводного корпуса, но четырнадцативыводный DIP-14 является индустриальным стандартом.
Логические уровни на входах 1A-1D формируются следующим образом. Если контакт микровыключателя SW1 разомкнут, соответствующий вход элемента 4И-НЕ подтянут к земле одним из резисторов R1-R4.
Если замкнуть контакт, загорается один из светодиодов LED1-LED4, и на соответствующем входе микросхемы появляется 5 — 1.8 (прямое падение на красном светодиоде) = 3.2 вольта. Это высокий уровень напряжения, соответствующей логической единице.
Выход логического элемента подключён к аноду светодиода OUT1 через резистор R5. Светодиод будет светиться при высоком уровне напряжения на выходе.
Экзаменуемым предлагается опытным путём заполнить таблицу состояний логического элемента и измерить напряжение в точке T1.

На выходе элемента 4И-НЕ будет логический нуль, если на всех четырёх входах присутствуют логические единицы. Во всех остальных случаях на выходе элемента будет высокий уровень напряжения.
▍ Логический элемент исключающее ИЛИ
Вторая экспериментальная схема расположена в левом нижнем квадранте платы и задействует три из четырёх двухвходовых элементов исключающее 2ИЛИ микросхемы К555ЛП5 (74LS86).

Операция исключающее ИЛИ обозначается как ^ или XOR, и имеет много названий: логическое вычитание, инвертирование по маске, поразрядное дополнение, строгая дизъюнкция, логическая неравнозначность, жегалкинское сложение, сложение по модулю 2.
По сути, работа двухвходового элемента исключающее ИЛИ соответствует логике формирования младшего разряда результата в неполном двоичном сумматоре.
0 + 0 = 00
0 + 1 = 01
1 + 0 = 01
1 + 1 = 10
Результат равен 1, если входные операнды разные. В противном случае он равен 0.
В полном сумматоре необходимо учитывать результат переноса из предыдущего разряда, поэтому применяется операция тернарного сложения по модулю 2.
0 + 0 + 0 = 00
0 + 0 + 1 = 01
0 + 1 + 0 = 01
0 + 1 + 1 = 10
1 + 0 + 0 = 01
1 + 0 + 1 = 01
1 + 1 + 0 = 01
1 + 1 + 1 = 11
Результат операции равен 1, если количество операндов, равных 1, является нечётным. В противном случае результат операции равен 0.
В данном случае, мы имеем следующую логическую схему с четырьмя входными сигналами.

Результаты первых стадий А и В равны логической единице, если высокий уровень напряжения присутствует лишь на одном из двух входов соответствующего элемента. Конечный результат Y будет единицей, если равен единице один из операндов А или В, но не оба. Получается следующая таблица состояний.

В итоге у нас получилась четырёхместная операция сложения по модулю 2. Результат равен единице, если среди четырёх операндов присутствует нечётное число единиц, то есть, одна или три. В противном случае, результат равняется нулю.
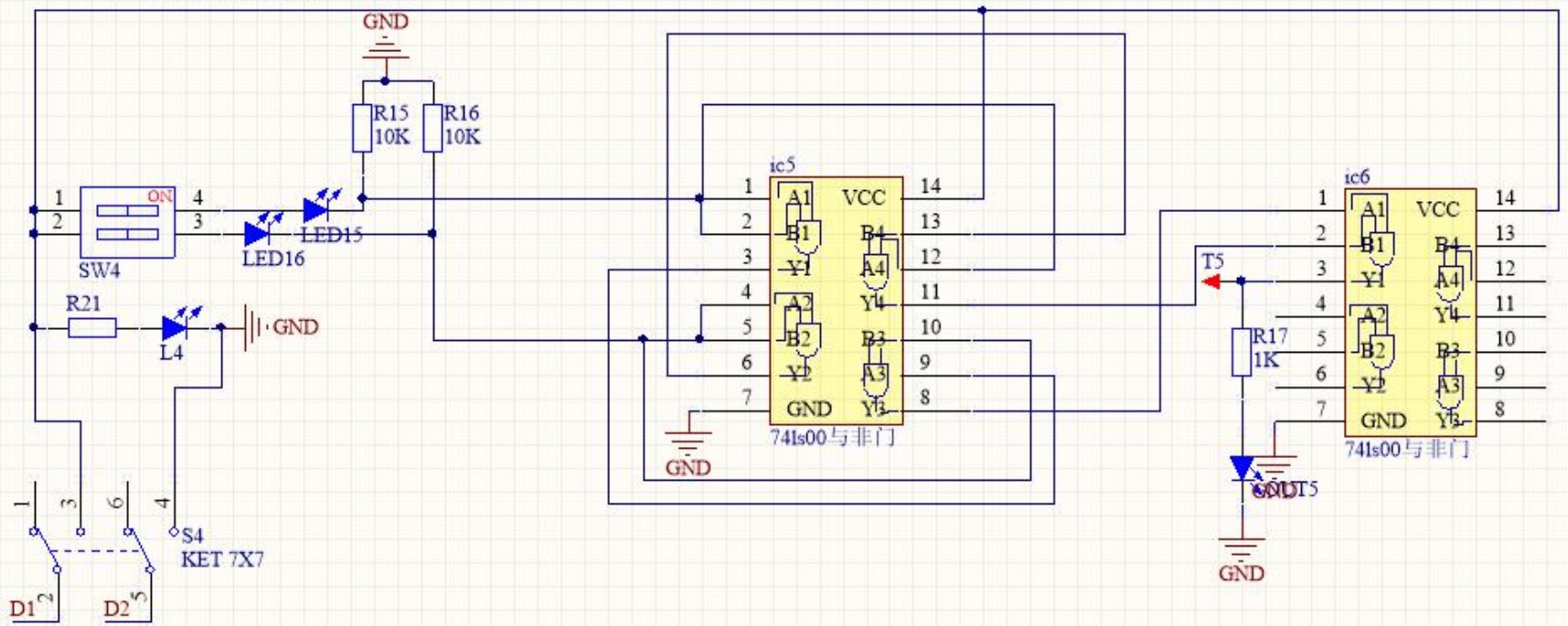
▍ Исключающее ИЛИ на элементах ИЛИ-НЕ
Следующая логическая схема расположена в правом нижнем квадранте печатной платы и задействует 5 логических элементов 2И-НЕ двух микросхем К555ЛА3 (74LS00).

В более удобном для восприятия виде схема выглядит так.

Два левых логических элемента используются в качестве инверторов — элементов НЕ. Для этого оба входа элемента 2ИЛИ-НЕ соединены между собой.
С таким же успехом можно было подтянуть один из входов к плюсу питания: X & X = X & 1 = X. Но так как входы каждого из четырёх элементов К555ЛА3 являются соседними выводами, более логично и экономично соединять входы между собой, а не с плюсом питания.
С другой стороны, это удваивает входной ток, но у данной цифровой микросхемы он очень низкий, поэтому для большинства случаев его удвоение окажется некритичным.

Получается следующее уравнение для состояния выхода Y в зависимости от операндов А и В:
Y = ¬( ¬(¬A&B) & ¬(¬B&A)) = (¬A&B) I (¬B&A).
Иными словами, на выходе Y будет единица, если A = 0 и B = 1, либо A = 1 и B = 0.

То есть, мы получили логический элемент, реализующий двухоперандное исключающее ИЛИ, используя пять элементов 2И-НЕ.
▍ Двоичный полусумматор
Можно ли достичь того же результата более экономичым путём, обойдясь четырьмя элементами 2И-НЕ, то есть, одним корпусом микросхемы К555ЛА3? На этот вопрос нам ответит четвёртая и последняя схема, занимающая правый верхний квадрант экспериментальной платы.

Либо то же самое, но в более удобочитаемом виде.

Уравнение для состояния выхода Y будет выглядеть таким образом:
Y = ¬(¬(¬(A&B) & A) & ¬(¬(A&B) & B)).
Согласно закону де Моргана, отрицание конъюнкции есть дизъюнкция отрицаний:
Y = (¬(A&B) & A) | (¬(A&B) & B).
¬(A&B) & A = 1, если A = 1 и B = 0.
Аналогично,
¬(A&B) & В = 1, если A = 0 и B = 1.
Поздравляю, мы получили элемент исключающее ИЛИ на базе четырёх двухвходовых И-НЕ!
Также у нас имеется логический инвертор на выходе первого И-НЕ, превращающий его в просто И:
Z = ¬¬(A&B) = A & B.
Получившаяся логическая схема из пяти И-НЕ — не что иное, как неполный двоичный сумматор. Для наглядности впишу в таблицу не Low и High, что означает, соответственно, низкий и высокий логические уровни, а единицы и нули.

▍ Теоретические задания и вопросы
После сборки устройства, проверки его работы и заполнения таблиц участникам экзамена предлагается ответить ещё на несколько тестовых вопросов по электронике и смежным областям знания.

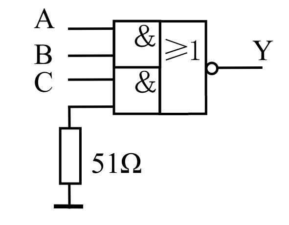
- Изображённый на рисунке выше логический элемент И-НЕ снабжён выходным буфером с тремя состояниями. Какое состояние будет у выхода Y, если на управляющем входе ¬EN логическая единица?
- Назвать три основных логических элемента и выполняемые ими функции (И — логическое умножение, или конъюнкция, ИЛИ — логическое сложение, или дизъюнкция, и НЕ — логическое отрицание, или инверсия).
- Рассказать о работе буфера с тремя состояниями (логическая единица, логический ноль и состояние с высоким сопротивлением, эквивалентное отключению выхода или переходу вывода микроконтроллера в режим входа).
- Для использования логического элемента И-НЕ в качестве инвертора его второй вход следует соединить с источником напряжения высокого логического уровня. Куда нужно подключать второй вход элемента ИЛИ-НЕ, используемого в качестве инвертора?
- Как организовать шину для передачи цифровых сигналов, используя выходы с открытым коллектором? Как организовать шину с применением буферов с тремя состояниями?
- Нарисуйте схематические обозначения логических элементов И, НЕ, И-НЕ и ИЛИ-НЕ. Запишите логические выражения, описывающие их работу.
- Какой из перечисленных логических элементов может быть использован в качестве инвертора? (А — И. Б — ИЛИ. В — И-НЕ).
- Выходы какого типа нельзя непосредственно соединять параллельно? (А — с тремя состояниями, Б — двухтактные, В — с открытым коллектором).
- Какая из перечисленных ситуаций не является нарушением техники безопасности? (А — сушка одежды на электронагревательных приборах. Б — запуск воздушных змеев во время грозы и под высоковольтными линиями. В — протирка розеток, выключателей и патронов ламп под напряжением мокрыми тряпками. Г — Замена плавких вставок предохранителей «жучками» из медного провода. Д — Всё вышеперечисленное является нарушением техники безопасности.)
- Неверно описаны следующие факторы, определяющие степень поражения электрическим током. (A. Сила и частота тока, вызвавшего поражение. Б. Продолжительность времени воздействия электрического тока. C. Путь прохождения электрического тока через тело человека. D. Возраст и состояние здоровья человека, поражённого электрическим током.)
- Как заменить неполярный конденсатор 16 мкФ 800 В имеющимися неполярными конденсаторами 16 мкФ 450 В? (А — два последовательно. Б — два параллельно. В — последовательно соединить две пары параллельно соединённых конденсаторов, итого 4 штуки. Г — все перечисленные варианты неверны.)
- В последовательной RLC-цепи, если XL<Xc, общий ток в цепи отстаёт от общего напряжения, и цепь является ёмкостной. (Верно/неверно).
- Когда трёхфазная несимметричная нагрузка подключена в форме звезды, для поддержания симметрии напряжений всех фаз необходимо использовать четырехпроводную систему подключения. (Верно/неверно).
- Правильная установка статической рабочей точки транзисторного усилителя мощности звуковой частоты является важным условием его нормальной работы. (Верно/неверно).
- В двухтранзисторном дифференциальном каскаде эмиттерный резистор создаёт отрицательную обратную связь, снижая коэффициент усиления разностного сигнала. (Верно/неверно).
- Выход комбинационной логической схемы связан только с входным состоянием в данный момент, а не с исходным состоянием схемы. (Верно/неверно).
- Когда моностабильный триггер переключается из переходного неустойчивого состояния обратно в устойчивое, требуется дополнительный сигнал запуска. (Верно/неверно).
- Для чего служит эмиттерный резистор в транзисторном усилительном каскаде, построенном по схеме с общим коллектором?
- В последовательной RLC-цепи сдвиг фазы напряжения на катушке индуктивности по сравнению с напряжением на конденсаторе составляет (А — 180 градусов. Б — отсутствует. В — опережение на 90 градусов. Г — запоздание на 90 градусов).
- В цепи потенциал каждой точки относителен, а разность потенциалов (напряжение) между двумя точками абсолютна. (Верно/неверно).
- С повышением температуры сопротивление металлического проводника должно уменьшаться. (Верно/неверно).
- При использовании стрелочного мультиметра установка нуля ом должна выполняться после смены предела (множителя) измерения. (Верно/неверно).
- Вместо диода из того же материала можно использовать PN-переход транзистора. (Верно/неверно).
- Декодер — это схема, которая преобразует входной сигнал в двоичный код. (Верно/неверно).
- Какое из перечисленных выражений описывает работу изображённой на рисунке ниже схемы с комбинированным логическим элементом? (А — ¬(А&B + C). Б — ¬(А+ B&C). В — ¬(А+ B + С). Г — ¬(А&B).)

▍ Результаты работы
Увидеть cекретную плату в действии, процесс её сборки, а также хулиганский поступок кота, прервавший этот процесс, можно на видео.
Предыдущие материалы из серии «Секретные китайские платы»:
Автор: Гитарная электроника
