
В предыдущих частях этого лонгрида мы узнали всё про лидеров пятого поколения игровых консолей и про параллельную реальность 3D-ускорителей на персональных компьютерах. Казалось бы, тема исчерпана. Но не спешите расслабляться. В заключительной, самой объёмной части статьи мы узнаем многое про аутсайдеров поколения, а также о современном наследии, которое оставила после себя пятая волна.
▍ Аутсайдеры
Мы подробно разобрали особенности четырёх главных игровых консолей пятого поколения — 3DO, Sega Saturn, PlayStation и Nintendo 64, а также параллельно развивающейся платформы IBM PC. Эти платформы у всех на слуху. Однако, были и другие, менее заметные системы, не добившиеся сравнимой популярности. Одни вовсе не уловили тренд и остались за бортом прогресса, другим просто не хватило мощности, чтобы конкурировать с лидерами.
Исключительный объём этой темы не позволяет столь же сильно углубиться в историю и устройство всех представителей поколения. Тем не менее довольно интересно узнать, что же пошло не так у других игроков рынка, на какие решения они делали ставки, и в чём просчитались, а в чём угадали.
Давайте хотя бы вкратце рассмотрим и некоторых интересных аутсайдеров. Можно сказать, что практически каждый из них представляет собой пятое поколение альтернативной реальности, которое случилось бы, если бы не возникли тренды на интерактивное видео и трёхмерную графику, и развитие игровых систем пошло по другому пути.
Amiga CD32 (сентябрь 1993) и FM Towns Marty (февраль 1993)
Две схожие по концепции платформы, разделяющие претензию на титул первой 32-битной игровой консоли в истории. Обе вышли на рынок в 1993 году, CD32 стала первой в США и Европе, а Marty в Японии, откуда он так никогда и не выбрался. Обе не завоевали заметной популярности, уйдя со сцены, с пришествием основных платформ поколения.
Хотя архитектурно эти платформы, конечно, сильно отличаются, их объединяет концепция. В основе лежат соответствующие персональные компьютеры — FM Towns и Amiga 1200, соответственно, переработанные в формат игровой консоли с CD-приводом в качестве носителя. Обе обладают довольно классическими процессорами архитектуры CISC довольно слабых версий, тогда как все конкуренты перешли на RISC. Их графические и звуковые возможности соответствуют исходным компьютерам и не имеют никаких ускорителей ни для цифрового видео, ни для трёхмерной графики. Поэтому на них, как и поколением раньше на Sega CD и PC Engine CD, основным применением CD-привода стало хранение саундтрека в формате CD Digital Audio. Сами же игры занимают на дисках всего несколько мегабайт.

FM Towns Marty
Характеристики FM Towns Marty таковы:
- Процессор AMD 386SX, работающий на частоте 16 МГц
- 2 мегабайта ОЗУ
- Видеосистема, сочетающая растровые графические режимы различных разрешений с аппаратными спрайтами, палитра из 32768 цветов
- Звуковая система, содержащая чип FM-синтезатора YM2612 (такой же, как в Sega Genesis) и восемь каналов аппаратных сэмплов
По сути это довольно слабая «трёшка», помещённая в корпус игровой консоли, но при этом обладающая некоторыми элементами архитектуры, аналогичные платформам Super Nintendo и Genesis, расширяющая её возможности в области классической двухмерной графики.
Думаю, не требуется объяснять, что ресурсов платформы толком не хватало ни для программного декодирования видео, ни для трёхмерных игр соответствующей эпохе сложности. Не то, чтобы таковых совсем не было — здесь найдётся и кое-какое 3D, и пара FMV-шутеров. Но пожалуй, самое близкое к привычному пятому поколению, что может предложить библиотека игр Marty — порт Alone in the Dark.
Целая сотня игр для FM Towns Marty за 10 минут. Довольно любопытное зрелище и погружение в эпоху
Критическим показателем успеха для консолей того времени являлось наличие версии популярнейшей игры Doom или хотя бы её аналогов, и платформа Marty физически не могла предложить ничего подобного. Только несколько лет назад Doom был портирован на компьютеры линейки FM Towns, и для работы ему требуются модели с 486 процессором и 4 мегабайтами ОЗУ.
В целом же особенностью платформы можно назвать отсутствие её собственного лица в виде эксклюзивных игр. Дело в том, что Marty обратно совместим с обычным FM Towns, и запускает его игры, а библиотека игр последнего в основном представлена портами с IBM PC и аркадных автоматов.

Amiga CD32 и её замысловатый геймпад
В свою очередь, Amiga CD32 представляет собой вариацию на тему Amiga 1200:
- Процессор Motorola 68EC020 с тактовой частотой 14 МГц
- 2 мегабайта ОЗУ
- Стандартный для третьего поколения моделей Amiga видеочипсет AGA, предлагающий возможности, примерно соответствующие VGA, но с некоторыми преимуществами и поддержкой аппаратных спрайтов
- Cтандартный для платформы чип Paula, тот самый, благодаря которому родилась трекерная четырёхканальная MOD-музыка
Особенностью всех оригинальных видеосистем на Amiga являлось применение планарной, а не обычной (так называемой «чанковой») организации видеопамяти — примерно как в EGA, где биты одного пикселя расположены в однобитных плоскостях и имеют полностью одинаковые адреса в видеопамяти, а не упакованы в один байт. У такого решения есть свои преимущества и недостатки, но, суммируя различные грани общественного мнения, можно сказать, что оно лучше работало для двухмерной графики и затрудняло создание достаточно быстро работающих трёхмерных игр, из-за чего на платформе они встречались нечасто.
30 лучших игр для Amiga CD32 по мнению отдельно взятого игрока
Именно особенности графической системы Amiga часто называются причиной, по которой на неё не была перенесена в годы своей популярности игра Doom, а местные аналоги, например, в лице Alien Breed 3D, обладали невысокой скоростью работы и небольшим размером игрового окошка, либо вызывающе крупной пикселизацией. Только в недавние годы проект Dread показал, что не всё так плохо, и при умелом подходе даже базовая Amiga 500 вполне способна воспроизводить динамичные и красивые игры этого жанра.
Игра Dread в действии на реальной Amiga 1200
Так как в основе консоли лежит стандартный компьютер, для неё предлагались разнообразные модули расширения, включая декодер MPEG, позволяющий воспроизводить цифровое видео хорошего качества, и более мощный процессор. Также можно было подключить внешний дисковод для стандартных дискет и клавиатуру, и таким образом, превратить CD32 обратно в почти стандартную Amiga 1200, чем многие и пользовались.
Игра Guardian для Amiga CD32
Что касается немногочисленных игр для этой платформы, вышедших за её непродолжительный жизненный цикл, в основном они адаптированы с дискетных версий и снабжены CD-саундтреком, и не соответствуют типичному уровню игр для консолей пятого поколения. Самой продвинутой эксклюзивной (на момент выхода) игрой для CD32 в техническом плане, обладающей неплохой трёхмерной графикой, является Guardian — местный аналог StarFox для Super Nintendo.
Atari Jaguar (ноябрь 1993)

Atari Jaguar и его необычный геймпад
Последнее творение американской компании с японским названием, стоявшей у самых истоков видеоигровой индустрии (Pong, Atari 2600), и в 1993 году заставившей весь мир подсчитывать биты своей агрессивной маркетинговой компанией «Do The Math!». Atari решила сыграть на опережение и одной из первых вышла на рынок с игровой системой нового поколения, с порога заявляя, что она 64-битная, а значит, вдвое лучше этих ваших 32-битных поделок. Однако что-то пошло не так.
Вероятно, корень проблем скрывался в очень длинной истории разработки проекта, извилистый путь которой не менее интересен, чем получившаяся в итоге архитектура. Уверен, про эти злоключения можно написать целую книгу, тем более что в 2010-х годах на костях Jaguar случилось довольно чудное продолжение в лице Coleco Chameleon. Но как говорится, это уже совсем другая история.

Статья про Sinclair Loki в журнале Sinclair User №51
Как ни странно, цепочка проектов, приведших к рождению Jaguar, имеет британское происхождение. Она прослеживается от отменённого проекта Sinclair Loki (1986), потенциального наследника нашего любимого ZX Spectrum, перетекает в проекты Slipstream и Flare One, которые должны были стать основой для отменённой же Konix Multisystem (1988), а затем в проект Flare Two, который включал заново отменённую Atari Panther (1988-1991) и, наконец до, собственно, Atari Jaguar. На этом тернистом пути постоянно менялись концепции, процессоры, архитектуры и заказные чипы, а проект превращался то в убийцу Amiga, то в убийцу Sega Genesis и Super Nintendo, то в симметричный ответ Sega Saturn.
Таким образом, люди, однажды причастные к созданию ZX Spectrum, переходя из компании в компанию, в итоге создали такой вот Супер Спектрум. На одном из этапов к ним присоседился легендарный британский инди-разработчик Джефф Минтер, впоследствии сделавший игру Tempest 2000 для Jaguar, которую, несмотря на исключительную простоту, многие называют одной из лучших на платформе. Игра, конечно, хорошая, но этот факт говорит о многом.
Игра Tempest 2000 для Atari Jaguar
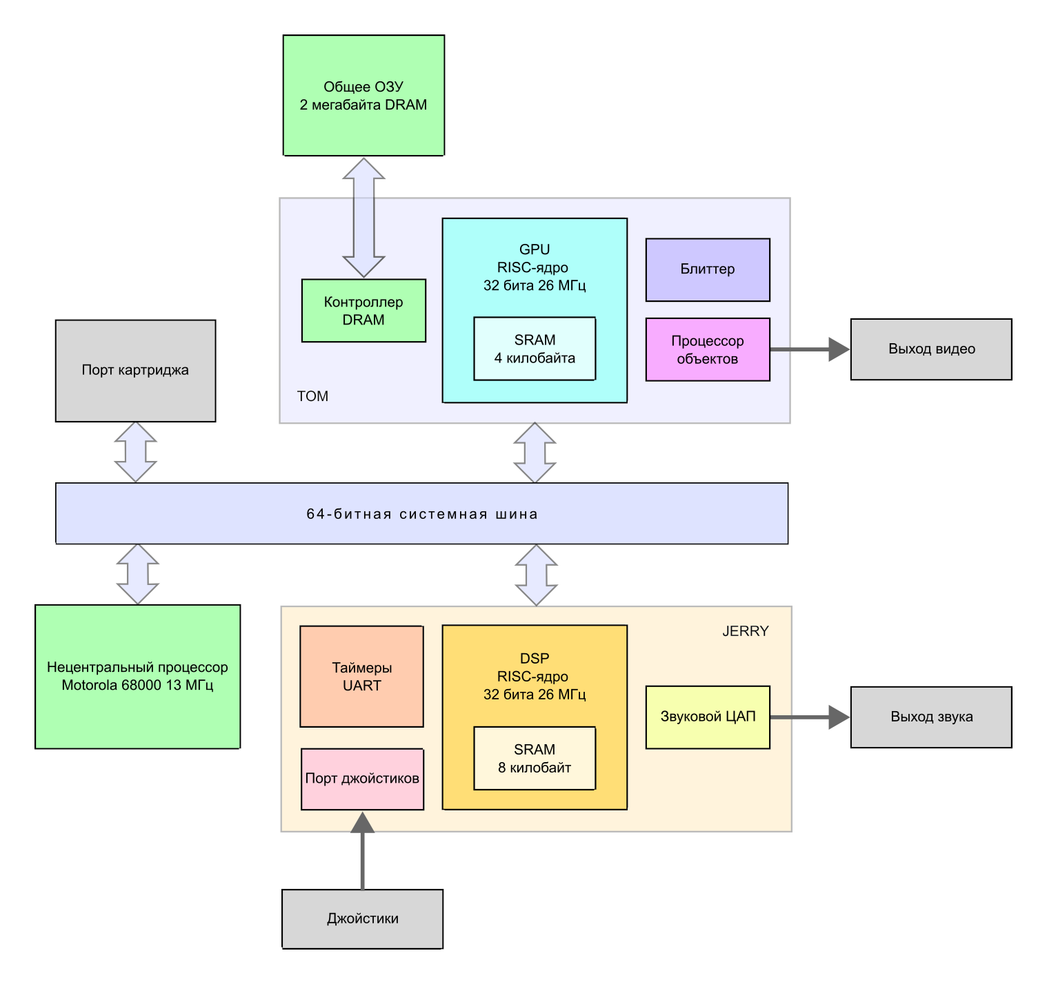
Jaguar имеет довольно сложную архитектуру, хотя и не настолько запутанную, как у Sega Saturn. Вся система строится вокруг общей 64-битной системной шины, соединяющей все процессоры и общее ОЗУ объёмом 2 мегабайта. Эта общая универсальная шина, вероятно, возникла в результате длительной разработки проекта и множества переделок. Официальная документация даже прямо указывает на возможность подключения к ней процессора любого типа, хотя эта информация вряд ли является практически полезной разработчикам игр для системы с закрытой архитектурой.
У Jaguar формально нет центрального процессора. В системе есть два чипа, TOM и JERRY, каждый из которых содержит 32-битное RISC-ядро, работающее на частоте 26 мегагерц. Эти ядра одинаковы в обоих чипах и отличаются только объёмом собственной памяти. Они имеют свою оригинальную архитектуру, не совпадающую ни с какими иными процессорами, обладают однотактовыми операциями, 64-мя 32-битными регистрами и способностью выполнения 64-битных запросов к шине. Реализовано быстрое целочисленное аппаратное умножение и деление, а также поддержка перемножения матриц.

Блок-схема архитектуры Atari Jaguar
TOM и JERRY технически способны выполнять произвольный код из общего ОЗУ, но главным образом они ориентированы на работу со своим собственным SRAM небольшого объёма. Это именно внутренняя память на чипе так называемый «скратчпад», а не автоматический кэш: фрагменты кода загружаются в неё вручную. Предполагается, что код для этих ядер должен писаться вручную на ассемблере.
TOM имеет 4 килобайта выделенной SRAM — так как инструкции 32-битные, фактически это означает максимум 1024 шага программного кода. Чип также содержит контроллер DRAM и видеосистему, работающую с общим ОЗУ. Функционально этому чипу отводится роль графического процессора.
JERRY имеет 8 килобайт выделенной SRAM, содержит порты джойстика и стереофонический 16-битный ЦАП звука. Ему отводится роль звукового процессора.
Помимо этих двух мощнейших чипов, в системе присутствует классический процессор Motorola 68000, работающий на частоте 13 мегагерц. Никакой определённой роли ему не отводится, он просто висит на общей шине, и формально выполняет функцию некоего «менеджера».
Несмотря на условную специализацию, любой из процессоров может выполнять любые задачи, достаточные для реализации игр, в том числе использовать растеризатор и звуковой ЦАП. Официальная документация и уполномоченные лица настаивали, что в качестве центрального процессора должен использоваться TOM или JERRY, а дополнительный 68000 предназначен исключительно для чтения джойстиков (порт которых находится в ведении JERRY).
Теоретически все эти компоненты могут работать одновременно, обеспечивая невиданную доселе производительность. Однако на практике она оказалась сильно ограничена пропускной способностью общей системной шины. Для эффективной работы RISC-процессоров требуется вручную загружать фрагменты выполняемого кода и необходимые данные в их внутреннюю память, чтобы не дёргать шину, которая и без того постоянно занята видеопроцессором и растеризатором. Например, в порте Doom пришлось разделить код отрисовки сцены на девять последовательно загружаемых в память TOM фрагментов. К тому же в системе прослеживается сильная ориентация на старый, очень низкоуровневый подход к разработке, требующий учёта множества деталей и подсчёта тактов, а все причастные к разработке игр для Jaguar упоминают о наличии в чипах TOM и JERRY неких недоработок или ошибок, затрудняющих их корректное использование.
Всё это привело к тому, что во многих играх основным используемым процессором оказался дополнительный 68000. Вероятно, он и появился в системе как следствие понимания сырости архитектуры и невозможности корректной её работы. Один из создателей Jaguar, Джон Мэтисон (позже руководил разработкой первых поколений NVidia Tegra), объясняет наличие процессора в системе примерно следующими словами: «я всегда думал, что важно было иметь в системе обычный процессор, чтобы помочь разработчикам сделать первые шаги».

Плата Atari Jaguar. Три крупных квадратных чипа сверху вниз — процессоры TOM, JERRY и 68000
Видеосистема Jaguar состоит из двух компонентов, находящихся внутри чипа TOM, вычислительное ядро которого по задумке должно непосредственно контролировать их работу. Это процессор объектов (спрайтов) и блиттер (растеризатор битмапов).
Блиттер в Jaguar занимается тем, что и положено делать блиттеру: быстро копирует прямоугольные фрагменты пиксельных изображений внутри памяти консоли. В качестве источника поддерживаются изображения, хранимые в форматах 1, 2, 4, 8, 16 и 32 бита на пиксель, и на выходе блиттер выдаёт результат в таком же формате.
При копировании блиттер может применять к изображениям различные операции. Среди этих операций есть вращение и масштабирование. Также он способен рисовать линии и выполнять заливку горизонтальных строк для полигонов сплошным цветом или с освещением по Гуро (но сами грани полигонов нужно считать вручную). Он даже поддерживает 16-битный Z-буфер при отрисовке полигонов. Единственное, чего он не умеет — рисовать текстурированные полигоны. Фактически это означает, что консоль поддерживает 3D графику только в варианте без текстур.

Непереводимая игра слов, объясняющая устройство цветового пространства CRY
Необычной особенностью видеосистемы является работа с цветом. Помимо традиционного 24-битного RGB она поддерживает уникальное для Jaguar 16-битное цветовое пространство CRY — Cyan, Red, Intensity. Необходимость внедрения CRY обосновывается возможностью более оптимальной реализации освещения по Гуро. Документация утверждает, что визуально разница в качестве между системами практически незаметна. Так как работает 16-битная графика заметно быстрее, и расходует вдвое меньше памяти, разработчики были вынуждены разбираться с этой экстравагантной особенностью. Впрочем, Джону Кармаку она понравилась настолько, что в 1994 году он назвал её лучшей цветовой моделью из ему известных.
Реклама The Best Doom Ever скромно обходит вниманием полное отсутствие в игре музыки
В итоге получается такая вот странная система, вполне адекватно ориентированная на раннее 3D, но без текстур. Тем не менее на Jaguar можно увидеть и трёхмерные игры уровня Doom и Alien vs. Predator, на первый взгляд обладающие текстурами. Однако для отображения игровых сцен они используют только масштабирование отдельных вертикальных столбцов изображения, на которое способен блиттер. В некоторых случаях может использоваться и чисто программная растеризация.
Игра Atari Karts демонстрирует высокую частоту кадров и текстурированную плоскость с холмами и впадинами
Судя по существующим играм, возможности блиттера по отрисовке битмапов с вращением можно применить для отрисовки Mode 7-подобной плоскости с довольно неплохой скоростью, хотя я не вполне понимаю, как именно это реализуется на практике.
У консоли нет буфера кадра как такового. Блиттер просто копирует данные в их исходном формате с некоторыми опциональными преобразованиями. С его помощью можно подготовить различные элементы, или же организовать полноценный буфер кадра в любом месте памяти. Но делает нужное место буфером кадра, или отдельным слоем фона, или спрайтом, второй компонент видеосистемы: процессор объектов.
Все 56 игр для Atari Jaguar
Можно назвать его процессором спрайтов. Он формирует итоговое изображение одновременно с проходом луча по растру, комбинируя пиксели заданных источников различных форматов в буфере строки, применяя к ним при необходимости соответствующие палитры. Содержимое буфера составляется из различных фрагментов памяти согласно списку отрисовки. Таким образом, могут отображаться спрайты произвольных размеров, в том числе гигантских, и в любых количествах — лишь бы хватило скорости для их отрисовки в буфер объектным процессором. При этом к источникам также может применяться горизонтальное и вертикальное масштабирование. Также объектный процессор умеет пропускать часть байт источника, позволяя перемешивать данные Z буфера с пикселями.

Довольно симпатичные эффекты полупрозрачности в игре Alien vs. Predator. Кое-что сделано и традиционной шахматной сеткой
Непосредственной поддержки полупрозрачности у Jaguar нет, но процессор объектов умеет не только копировать пиксели источника в буфер строки, но и складывать или вычитать их из уже имеющегося в буфере содержимого. Это работает только для 16-битных пикселей в формате CRY. Таким образом, реализуется, например, полупрозрачный экранный интерфейс в игре Alien vs. Predator.
Также у Jaguar нет фиксированного набора разрешений экрана экрана. Длина буфера строки процессора объектов составляет 360 32-битных слов, что позволяет получить до 360 пикселей в ширину в режиме 24-битного RGB цвета и до 720 пикселей в режиме 16-битного CRY. Этих буфера физически два, они реализуют построчную двойную буферизацию — пока отображается один, подготавливается второй. Вертикальное разрешение может иметь до 220 обычных строк или 440 с чередованием.
Легендарная игра CyberMorph для Atari Jaguar
Так как видеосистема Jaguar не поддерживает текстурированные полигоны, но способна на достаточно быструю 3D графику и освещение по Гуро, наиболее заметной частью её визуальной эстетики является графика с залитыми полигонами. В остальном же эту платформу трудно визуально отличить от 386 с VGA и 3DO.

Реклама Atari Jaguar, Jaguar CD и игр
Как и Nintendo, Atari выбрала в качестве носителя картридж. Это сомнительное решение явно не сыграло системе в плюс — оно отсекло возможность создания игр, соответствующих мультимедийному тренду. Atari попыталась исправить ситуацию выпуском внешнего дисковода Jaguar CD. Он вышел на рынок в сентябре 1995 года, практически в момент смены тренда интерактивных фильмов на трёхмерную графику, и не добавил консоли никаких новых возможностей, помимо собственно увеличенного объёма носителя и весьма спорного, но запоминающегося дизайнерского решения. Сам дисковод страдал от проблем с качеством даже больше, чем основная консоль. Всего в этом формате было выпущено 13 игр, и хотя половина из них являлась эксклюзивами, ситуацию это никак не спасло.
Для Atari её очередные неудачи стали последней каплей. С тех пор мир больше не видел новых полноценных игровых консолей, несущих это легендарное имя.
Sega 32X (ноябрь 1994)

Sega 32X, вставленная в базовую Sega Genesis Model 2
В пятом поколении компания Sega умудрилась выпустить на рынок не одну, а целых две консоли. Одна из них, как вы знаете, была Sega Saturn, а другая, более ранняя хронологически, представляла собой крайне странную полумеру в формате 32-битного дополнения для 16-битной Sega Genesis, в процессе разработки носившего имя Project Mars. Целью этого устройства было скрасить досуг геймерам, нетерпеливо ожидающим выхода Saturn. Поэтому в Японии на рынок оно вышло на один день раньше.
Если серьёзно, никто не может сказать, зачем было нужно это странное, ни с чем не совместимое, несамостоятельное, достаточно дорогое и довольно маломощное устройство. История показала, что это была лишь одно из многих в череде странных стратегических решений Sega, приведших к её уходу из консольного бизнеса, и едва ли сколько-нибудь существенная ошибка в общей картине вещей.

Реклама Sega 32X. В то непростое время Sega тоже упражнялась в нетрадиционной арифметике
Устройство имеет форму гриба, чем в основном и знаменито. Оно вставляется в разъём Genesis вместо картриджа, а в него вставляется картридж своего собственного формата, хотя и обладающий точно таким же разъёмом. На игры, на обычных 16-битных картриджах устройство не оказывает никакого влияния, они работают как и прежде — за исключением нескольких, которые не работают из-за проблем совместимости.

Наглядная иллюстрация простоты подключения 32X к базовой консоли
Так как 32X формирует более продвинутое изображение, чем позволяют возможности Genesis, а графическая архитектура последней является закрытой и не предусматривает подобных расширений, устройство также требуется соединить видеокабелем — оно подмешивает своё изображение к видеосигналу Genesis на манер ранних 3D-ускорителей для PC, эдакий 3dfx курильщика.

Один из вариантов Сега-башни, найденный на просторах интернета
Также существовал формат игр Sega CD 32X, требующий подключения ещё и Sega CD. Всё это великолепие обладало элегантностью Пизанской башни, и требовало трёх внешних отдельных блоков питания. В результате главным достижением платформы стал мем про Sega Tower of Power.
Архитектурно 32X представляет собой Sega Saturn на минималках, всего лишь с двумя процессорами вместо восьми. Фактически ядром консоли является связка из двух 32-битных процессоров Hitachi SH-2, в точно такой же конфигурации «мастер и подчинённый», только тактовая частота пониже, 23 МГц. Количество памяти гораздо скромнее — 256 килобайт основного ОЗУ и 256 килобайт видеопамяти, конечно, менее скоростных, чем у Saturn.

Блок-схема архитектуры Sega 32X
Помимо процессоров, в системе есть видеоконтроллер, чип которого так и называется — 32X. Он реализует очень простой растровый видеорежим с разрешением 320 на 224 точек. Разрешение фиксированное, так как ему требуется соответствовать разрешению Genesis. Есть несколько режимов цветности — 8-битный индексированный, 15-битный RGB, и довольно странный RLE-режим, сокращающий расход видеопамяти. В лишнем бите видеопамяти или палитры находится флаг, определяющий, какой источник изображения будет отображаться на экране телевизора для данного пикселя — Genesis или 32X.
И на этом, в общем-то, всё. Любые другие характеристики, перечисление которых можно увидеть в интернете, типа числа полигонов в кадре, не имеют отношения к аппаратным возможностям консоли. Тайлы, спрайты, полигоны, текстуры и векторы — всё это рисуется чисто программными средствами совместными усилиями двух процессоров. Теоретически они могут достичь неплохой производительности, но на практике даже некоторые двухмерные игры для 32X не обладают достаточной плавностью работы.

Плата 32X
Жизненный цикл консоли оказался очень коротким, не позволив раскрыться её скрытому потенциалу. Его хватило на несколько достаточно неплохих портов игр с Sega Model 1 — Virtua Racing, Virtua Fighter, Star Wars Arcade, но они и в оригинале использовали одноцветные полигоны без текстур. Порт Doom традиционно получился не очень удачным, и его недостатки игроки припоминали ещё долго — только в недавнее время энтузиасты довели его до ума. На платформе изредка встречаются и текстуры, и даже освещение, но чем больше графика пытается походить хотя бы на игры 3DO, тем печальнее частота кадров.
Единственная предпринятая в годы жизни платформы попытка как следует реализовать её возможности принадлежит датской команде Zyrinx, выходцам из демосцены на Amiga, ранее выпустившим несколько весьма технологичных игр для Sega Genesis (Red Zone, Sub-Terrania). Уже много лет назад в сети появилась оцифровка видеокассеты с технологической демонстрацией некоего трёхмерного движка. Предположительно он должен был лечь в основу будущих игр Heavy Machinery и X-Men: Mind Games, разработка которых была вскоре отменена. Сама демонстрация в виде исполняемого кода обнаружена до сих пор не была, но хотя бы есть видео, и как говорится, лучше один раз его увидеть:
Демонстрация возможностей 3D-движка компании Zyrinx для 32X
Несмотря на отсутствие каких-то характерных особенностей в средствах визуализации, у платформы есть некоторая толика собственной визуальной эстетики. Вероятно она заключается во вкраплениях графических элементов, отображаемых на стороне Genesis, в свойственном 16-битным играм дизайне оформления, со следами подразумеваемых тайловых сеток и ограниченных размеров спрайтов, только с увеличенным количеством цветов. То тут, то там можно встретить характерный дитеринг вертикальными полосками, нигде нет даже простейшей полупрозрачности, а трёхмерные эффекты работают с низкой частотой кадров, хотя и встречаются гораздо чаще. Есть свой особый шарм и в трёхмерной графике портов с Model 1, с одноцветными полигонами, плоским освещением и шахматной заливкой в тенях.
32X задумывалась как low-end решение для нового поколения, и такой она и получилась — уже не 16 бит, но ещё не 32 бита с привычными полигонами и мультимедиа. Довольно интересное упражнение в демонстрации того, что можно достичь при скромных аппаратных ресурсах, явно припозднившееся со своим появлением.
Существуют мнения, что при небольшом изменении вводных — выход на год раньше, или в формате самостоятельной консоли (планировавшийся Sega Neptune), или напротив, без специальных картриджей — система смогла бы найти свою нишу, хотя бы на уровне 3DO. И я склонен с этим согласиться.
NEC PC-FX (декабрь 1994)
Будучи довольно опытным игроком на рынке, сумевшем отвоевать у гигантов индустрии свою особую нишу между третьим и четвёртым поколениями игровых консолей в лице линейки PC Engine/TurboGrafx 16, на этот раз тандем NEC и Hudson Soft выкатил самую странную платформу в поколении среди систем классического домашнего формата, которая так и осталась чисто японским эксклюзивом.

NEC PC-FX
Для начала, дизайн: это же явный мини-тауэр! Миру потребовалась четверть века, чтобы привыкнуть к столь радикальной идее и повторить что-то подобное в Xbox Series X. К тому же помимо самой консоли была выпущена карта расширения для японских аналогов IBM PC (PC-9800 и DOS/V), так называемая PC-FX GA, позволяющая запускать на этих машинах игры для PC-FX. Чуть раньше подобное провернула Creative Labs с 3DO и своим 3DO Blaster. Целью существования этого устройства, вероятно, было упрощение процесса разработки, своего рода девкит.
Также, возможно, это единственная платформа в поколении, вся микроэлектроника для которой была разработана и производилась самой компанией-создателем — NEC обладала необходимыми компетенциями и мощностями. У всех прочих конкурентов хотя бы часть архитектуры была комбинацией из элементов разработки и производства сторонних компаний. К тому же NEC проявила таланты многостаночника, одновременно поставляя центральные процессоры для платформ конкурирующей организации — они применялись в Nintendo 64 и Virtual Boy.
Причины, почему PC-FX получился таким странным, известны. Разработка проекта начиналась ещё в 1990 году, с планами на выпуск в 1992 году. В процессе возникли задержки, запуск перенесли на 1993 год, но вышли первые конкурирующие платформы. В NEC и Hudson поняли, что их продукт рождается неконкурентоспособным, но средства были вложены, фарш невозможно было провернуть назад, и в итоге было решено всё же выпускать консоль, лишь немного улучшив центральный процессор и оснастив систему слотами для возможных модулей расширения — поэтому был выбран такой странный дизайн корпуса. В остальном, характеристики системы, включая 32-битность, сохранились неизменными с начала проекта. По меркам ранних 1990-х годов они были весьма адекватными, но к середине 1990-х безнадёжно устарели.
И всё же, эту тактику нельзя назвать полным провалом: удивительно, но система продержалась на японском рынке четыре года, а её местные продажи превзошли мировые продажи таких систем, как Amiga CD32 и Atari Jaguar. При этом остальному миру платформа стала более-менее известна только годы спустя, с распространением интернета.

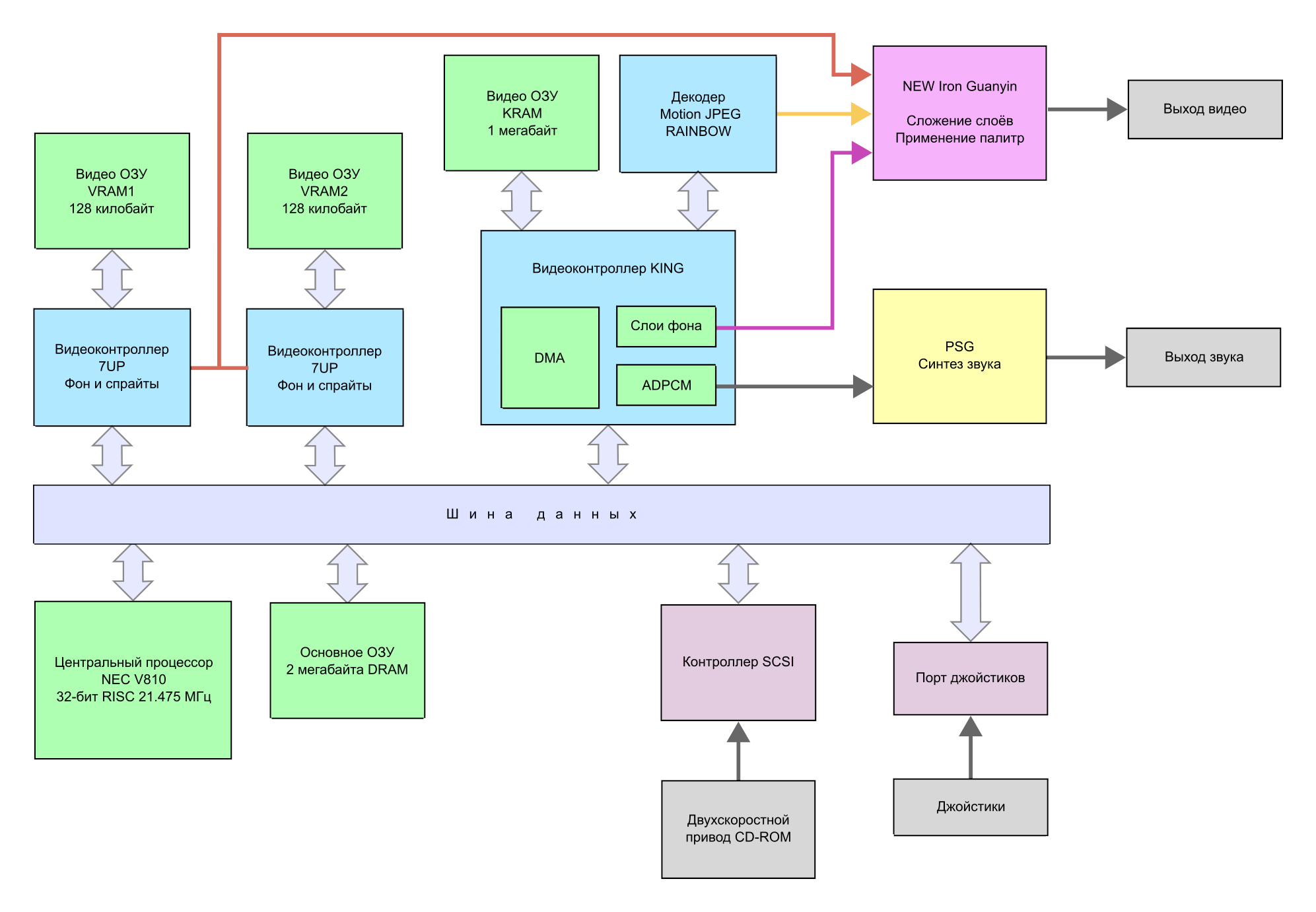
Блок-схема архитектуры NEC PC-FX
В основе системы лежит 32-битный процессор NEC V810, работающий на частоте 21.5 МГц. В наличии 2 мегабайта основного ОЗУ и суммарно 1.25 мегабайт видеопамяти, распределённой в виде трёх независимых блоков между компонентами видеосистемы.
Видеосистема консоли представляет собой смесь старых и новых решений, придерживающихся классической тайлово-спрайтовой концепции, в целом реализующих уровень возможностей немногим выше 16-битной Super Nintendo.
Поддерживаются разрешения 256 на 240 и 320 на 240, а также удвоение вертикального разрешения с чередованием строк.
Для отображения спрайтов и слоёв фона в консоли реализована такая же система, как в предшествующей ей 16-битной SuperGrafx — два чипа HuC6270, каждый из которых может отображать один слой фона и до 64 спрайтов. Один такой чип лежал и в основе видеосистемы оригинальной консоли PC Engine. На PC-FX каждый из чипов обладает 128 килобайтами собственной видеопамяти (VRAM), и на выходе выдаёт двоичный код, а не RGB-цвет. Таким образом, изначально 4-битные (16-цветные) слои графики с двух чипов могут складываться в 8-битные, то есть 256-цветные. В официальной документации эта система носит название «7UP».

Плата PC-FX
Изюминкой же консоли является новый видеоконтроллер KING. Он обладает собственной видеопамятью (KRAM) объёмом один мегабайт. Чип способен отображать до четырёх тайловых слоёв фона с палитрами или RGB-цветом и аффинными преобразованиями — один из слоёв может вращаться и масштабироваться аналогично Mode 7 на Super Nintendo.
Процесс формирования слоёв фона в KING управляется небольшой микропрограммой, которая задаёт набор слоёв и операций, применяемых к ним. В том числе это касается глубины цвета слоёв и применения аффинных преобразований. Иначе говоря, возможны не любые комбинации фонов и их настроек. Помимо графики, KING обеспечивает передачу данных с помощью DMA и распаковывает ADPCM-звук.
В системе реализован аппаратный декодер видео в формате Motion JPEG. Этой задачей занимается чип RAINBOW. Он выполняет примерно ту же роль, что и MDEC в PlayStation, позволяя декодировать видеопоток с такой же скоростью 30 кадров в секунду. Данные хранятся в KRAM, KING передаёт запрос на их декодирование при необходимости.
Итого графика PC-FX представлена следующими элементами:
- Слой 2x64 спрайтов 7UP
- Два слоя фонов 7UP
- Четыре слоя фонов KING
- Слой RAINBOW
Комбинированием этих слоёв и применением палитр занимается чип со сложным кодовым названием «NEW Iron Guanyin». Он позволяет выбрать 16-ти или 256-цветный режим для спрайтов и слоёв 7UP (в 256-цветном режиме они работают синхронно) и реализует хитроумный механизм полупрозрачности слоёв, так называемый «целлофан», что бы это ни значило. Оригинальной особенностью системы является повсеместное использование 16-битного YUV-представления цвета вместо классического RGB.
В упомянутой выше версии PC-FX GA был добавлен ещё один видеоконтроллер, KUBOTA, способный отображать трёхмерные полигоны. К сожалению, его возможности мне неизвестны, и конечно, они не могли быть задействованы в базовой модели PC-FX за отсутствием в ней такового чипа.
Все 62 игры для NEC PC-FX
Визуальная эстетика платформы, сформированная шестью десятками вышедших на ней игр, в целом мало отличима от игр для PlayStation, если бы её начисто лишить трёхмерной графики и «силиконовых» заставок. Библиотека для PC-FX состоит в основном из симпатичных классических двухмерных игр с огромным количеством аниме-роликов довольно хорошего качества. Изредка встречаются псевдотрёхмерные элементы в стиле Mode 7 и фотографии или живое видео с актёрами.

Bandai Playdia
Стоит отметить, что нечто подобное PC-FX также сотворила компания Bandai, выпустившая в сентябре 1994 года свою собственную 32-битную систему Bandai Playdia. Как и PC-FX, эта система была доступна только в Японии, и ориентировалась исключительно на FMV-игры. Причём в данном случае возможность создания игр иного жанра просто не предусматривалась, за отсутствием сколько-нибудь адекватного эпохе центрального процессора. Ориентировалась эта платформа на самых юных геймеров и стоила вдвое дешевле, чем PC-FX.
Virtual Boy (июль 1995)
Напоследок рассмотрим самого странного представителя пятого поколения игровых консолей. Это необычное устройство от Nintendo наиболее радикально отошло от всех возможных трендов, что привело к одному из самых громких провалов в истории индустрии. Тем не менее это был очень смелый для своего времени эксперимент: портативная система виртуальной реальности с 32-битным центральным процессором. На словах звучит интригующе. Однако, как говорится, дьявол кроется в деталях, здесь же в каждой детали скрывалась тысяча чертей.

Nintendo Virtual Boy
Система была выполнена не в виде привычных нам сейчас очков виртуальной реальности, закрепляемых на голове, а в виде подобия бинокля со штативом для размещения на столе. Пользователь должен был самостоятельно удерживать голову перед очками, а руками держать джойстик. В результате получился формат «ни мышонок, ни лягушка», одинаково далёкий как от домашнего некст-гена, так и от настоящих портативных консолей.
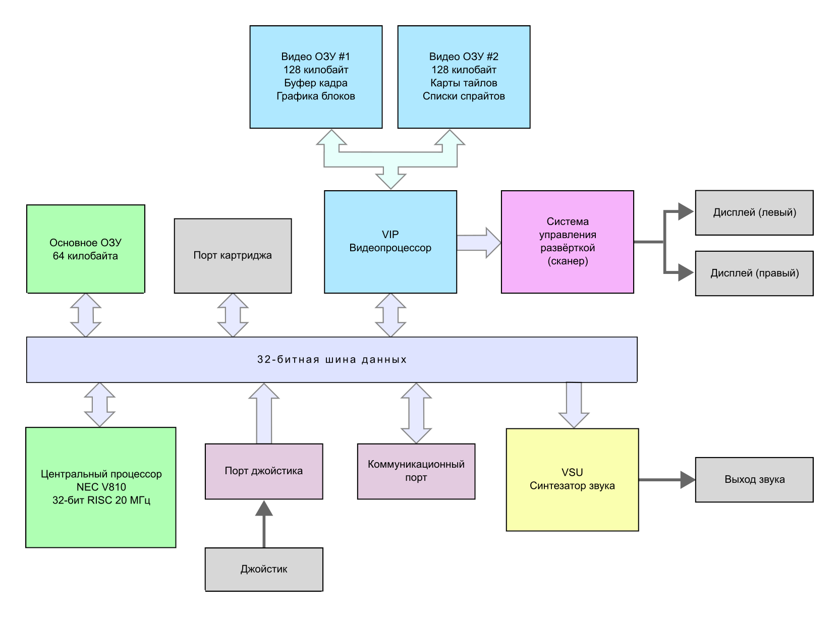
Технические характеристики системы гораздо скромнее, чем у её стационарных коллег по цеху, и всё же в духе времени. По крайней мере, она обладает вполне сопоставимым с конкурентами 32-битным процессором с архитектурой RISC — NEC V810, работающим на частоте 20 мегагерц (таким же, как у PC-FX). Правда, оперативной памяти на этот раз выдали очень мало: 64 килобайта основного ОЗУ и два блока по 128 килобайт видеопамяти, имеющих разное назначение. Игры хранятся на картриджах объёмом до 16 мегабайт, чего оказалось достаточно всем вышедшим в свет 24 играм.

Блок-схема архитектуры Nintendo Virtual Boy
Конечно же, самой невероятной деталью всего этого безобразия был его встроенный стереоскопический экран, и было бы преступлением не остановиться на нём подробнее.
Хотя технология ЖК-экранов к 1995 году уже была более-менее развита, Nintendo решила пойти радикально иным путём и использовать механическую развёртку — два вибрирующих зеркальца, отражающих свет от двух неподвижных вертикальных полосок, содержащих по 224 красных светодиода каждая. Таким образом, формировалось два независимых изображения с разрешением 384 на 224 пикселя и частотой обновления около 50 герц. Изображение было чёрно-красное и монохромное. Чтобы как-то разбавить это уныние, графика четырёхцветная, и все четыре цвета красные, разной яркости.

Если у вас нет анаглифных очков, попробуйте прочувствовать глубину сцены через классическую вигглграмму
Видеосистема консоли с точки зрения программиста, выглядит классической тайлово-спрайтовой архитектурой. Почти такой же, как у консолей предыдущего поколения, только на стероидах. Правда, просроченных. При этом несмотря на стереоскопию, никакой поддержки для полигональной трёхмерной графики предусмотрено не было. Тем не менее и этой архитектуре тоже есть чем удивить.
Изображение составляется из классических четырёхцветных тайлов размером 8 на 8 пикселей. Всего их 2048 штук — это чуть больше, чем у Sega Genesis или Super Nintendo. Финальная картинка составляется из слоёв фона и спрайтов. Слои фона имеют размер 512 на 512 пикселей, и их 14 штук. Спрайты имеют размер 8 на 8 пикселей и их 1024 штуки.

Тайлы и спрайты, как в старые добрые 16-битные времена
Под капотом всё это, однако, работает сильно иначе, чем на консолях прошлых лет. Изображение формируется не на лету во время прохода луча по экрану (так как традиционный экран отсутствует), а путём предварительной растеризации в буфере кадра, для чего понадобилось довольно много видеопамяти. Это связано с необходимостью применения обратной связи в устройстве механической развёртки, которое к тому же работает не проходами, а осцилляцией в обе стороны.

Итоговое изображение и левый и правый буферы кадра
Видеопамять представлена двумя блоками по 128 килобайт. В одном из них хранятся буферы кадра и графика тайлов, в другом — тайловые карты, списки спрайтов и прочие атрибуты отображения графики. Так как стабильность получаемой картинки крайне важна для подобного устройства, в видеосистеме реализована аппаратная двойная буферизация, а так как система ещё и стереоскопическая, она имеет четыре буфера кадра.
Но как именно из такого набора элементов, подразумевающих классическую плоскую картинку, возникает стереоскопия? Каким образом эти элементы попадают на экраны для левого и правого глаза и возникает эффект глубины?

То, что видит игрок в окулярах Virtual Boy
Для этого в видеосистеме Virtual Boy предусмотрен ещё один компонент: группы слоёв, называемые «мирами» (worlds). Всего их 32 штуки, игра может использовать необходимое количество. К каждому из миров может быть привязан некоторый набор слоёв фона или одну из четырёх групп спрайтов, и задано значение параллакса. Миры могут содержать от одного до восьми слоёв фона, при необходимости расширить размер слоя (как стыкуются карты тайлов у Famicom с помощью мирроринга). Спрайты дополнительно имеют собственное значение параллакса.
Миры автоматически растеризируются в буферы кадра. Это занимает некоторое время, поэтому есть возможность ограничить список миров, подлежащих растеризации, и таким образом увеличить скорость.

Набор миров и сконструированная из них игровая сцена
Помимо группировки и стереоскопии, миры поддерживают аффинные преобразования, подобные Mode 7 на Super Nintendo. Это значит, что каждый из миров можно повернуть вокруг оси или изменить масштаб.
Так как память буфера кадра непосредственно доступна центральному процессору, есть возможность проигнорировать всю эту тайло-спрайтовую вакханалию, и программно рисовать в буфер произвольные изображения — заранее подготовленные слайды или самые настоящие полигоны. Эта возможность действительно использовалась в нескольких играх — например, в Red Alarm и Waterworld. Правда, выглядели местные полигоны и векторы не очень впечатляюще в связи с невысокой скоростью прорисовки.
Визуальную эстетику платформы сформулировать одновременно просто и сложно. Чёрно-красный монохром и пиксельная графика на уровне обесцвеченной Super Nintendo с преобладанием радикально чёрных фонов, как на ZX Spectrum — примерно такой получилась эта эксцентричная смесь.
Все игры для Virtual Boy менее чем в четырёх минутах
Резюмируя, Virtual Boy оказался крайне интересной системой, которую подвело несовершенство технологии устройств изображения и не сильно удачный форм-фактор. Тем не менее можно поблагодарить Nintendo за столь смелый и весьма дорогостоящий (для компании) эксперимент, позволивший нам познакомиться с ещё одним вариантом альтернативной истории.
Современность
В последующих поколениях и игровые консоли, и видеокарты на PC показывали в основном количественный рост, наращивая количество полигонов в кадре, размеры и цветность текстур, но не меняя концептуальную полигонально-текстурную основу, заложенную в 1990-х годах.
Наиболее значительные изменения случились только с появлением пиксельных шейдеров в 2001 году в видеокарте GeForce 3, раскрыть потенциал которых удалось через несколько лет, в 2005-6 годах. Значительную роль в этом сыграл игровой движок Unreal Engine 3, получивший огромную популярность и превративший в норму повсеместное использование карт нормалей и попиксельного освещения вместо обычных диффузных текстур на всех платформах. До этого подобными технологиями могли похвастаться только некоторые наиболее технологичные игры для PC, такие как Doom 3 и Far Cry, вышедшие в 2004 году.
Значительные изменения последнего времени — антиалиасинг на базе ИИ и трассировка лучей в реальном времени. Реализация трассировки лучей оказалась не такой, какой ожидалось в начале 2000-х — тогда это представлялось аналогом оффлайн-рендереров в пакетах трёхмерной графики типа 3D Studio Max, только работающим в реальном времени. В нынешней реальности это скорее надстройка над уже существующими решениями, которая позволила значительно улучшить качество визуализации, главным образом в области освещения и отражений.
▍ Старьё и старина
Такая плавная эволюция технологии закономерно вызвала восприятие её предыдущих этапов как несколько ухудшенной версии самих себя же — меньше полигонов, меньше деталей, ниже частота кадров. То же самое, но попроще, и потому не представляющее ценности, ведь есть такое же, только получше. Одним словом — старьё.
И всё же количественные и качественные изменения со временем изменили визуальную составляющую игр достаточно сильно, чтобы обнаружить радикальную разницу между картинкой ранних трёхмерных игр и нынешних, их особую узнаваемую эстетику, более не похожую на то, что мы имеем сейчас. Таким образом, старина превратилась в старину и обрела новую ценность в виде самостоятельного художественного приёма. Похожий путь прошёл и пиксель-арт, к 2010-м годам превратившийся из безнадёжно устаревшей технологии в уникальный визуальный стиль, не воспроизводимый иными средствами.

Редактор уровней оригинального Tomb Raider, работающий квадратно-гнездовым способом
Низкая полигональность — это не только низкая детализация и грубые буратиноподобные фигурки. Это также особый язык в дизайне локаций, которые требовалось создать в условиях очень ограниченных ресурсов. Например, в первых играх серии Tomb Raider локации намеренно создавались по равномерной сетке, чтобы игрок мог легко определить по внешнему виду, куда он может забраться тем или иным движением, а куда нет, легко оценивать расстояния для прыжка «на глаз». Когда в следующем поколении консолей в контент добавили полигонов, а физический движок игры всё ещё оставался прежним, клеточным, качество простоты навигации оказалось утраченным, сильно ухудшив играбельность. Это стало одним из факторов (помимо общей недоделанности), приведших к оглушительному провалу шестой части сериала, Tomb Raider: The Angel of Darkness, потребовавшему перезапустить серию.

Игра Silent Hill для оригинальной PlayStation в одном и том же эмуляторе PCSXr, но с разными видеоплагинами и их настройками — аутентичной и улучшенной
Другая техническая особенность полигональной графики до внедрения сглаживания текстур — её шумность. Она даёт особое визуальное ощущение, кажущееся повышение детализации без реального наличия этих деталей, некоторую грубость, шершавость — то, что называется gritty. И, конечно же, туман — будучи техническим артефактом по происхождению, этот недостаток иногда использовался и в качестве важного элемента игрового дизайна. Два этих качества — ограниченная видимость и шумная картинка — отлично сыграли на руку первым трёхмерным играм в жанре ужасов, придав им уникальную визуальную этестику, и возможно, успех первой части Silent Hill (до сих пор не разу не переизданной) случился отчасти благодаря этому фактору.
▍ Новая волна
Новое понимание старых полигонов привело к появлению новых игр, пытающихся воссоздать визуальную эстетику прошлых лет, и рассказать новые истории через призму вызывающе малополигональных персонажей и декораций. Пока мода на имитацию трёхмерной графики платформ пятого поколения, заодно с их геймплейными формулами, носит ограниченный характер, не сравнимый с масштабами проникновения пиксельной графики в инди-проект, но всё же она имеет место быть.
Трейлер игры Ion Fury
Пожалуй, наиболее заметным проектом такого рода стал Ion Fury (2019), в девичестве Ion Maiden — игра в стиле Duke Nukem 3D на движке EDuke32, обновлённой версии оригинального Build Engine. Этот движок придерживается своей специфической технологии, сочетающей ограниченно-полигональные декорации со спрайтовыми объектами, являясь промежуточным звеном между Doom и Quake. Мощности современных компьютеров позволили раскрыть потенциал такого подхода к визуализации на новый уровень, в частности, создав интересные эффекты имитации освещения.
Успех этого и некоторых других аналогичных проектов открыл портал в ад, из которого выползла и разделилась надвое сущность, одной частью которой стали ретро-шутеры, а другой — так называемые бумер-шутеры: игры в жанре действия от первого лица, подобные Doom и Quake. Первые делают упор на имитацию формы классических игр, включая низкополигональную графику, тогда как вторые сосредоточены на воспроизведении схожего игрового процесса, но могут обладать весьма современными визуальными решениями. Нравится это не всем, о чём есть статья на Хабре, но в целом игровая общественность воспринимает подобные эксперименты благосклонно.
Трейлер игры Dusk
Аналогичное применение малополигональной или трёхмерно-спрайтовой эстетики происходит и в других жанрах. По большей части это касается гоночных игр. Честно говоря, я не очень близко знаком с полным ассортиментом игр подобного рода. На данный момент существует довольно большое их количество, которое, наверное, превысило сотню-другую, и я могу предложить только случайную выборку из наиболее заметных, попавшихся на глаза и мне:
- Dusk (2018) — очень близок по визуальной составляющей и геймплею к оригинальному Quake
- Slipstream (2018) — гоночная игра со спрайтово-полигональной графикой, воспроизводящая формулу OutRun
- Hedon (2019) — фэнтезийный шутер, напоминающий Heretic или Hexen с женщиной-орком в главной роли, на движке GZDoom
- Wrath: Aeon or Ruin (2019) — фэнтезийный шутер, напоминающий оригинальный Quake
- Prodeus (2020) — имеет относительно современные эффекты и освещение, но дизайн локаций придерживается малополигональной эстетики
- Ultrakill (2020) — воспроизводит форму арена-шутеров, таких как Quake 3 и Unreal Tournament
- Selaco (2023) — шутер в жанре научной фантастики, напоминающий F.E.A.R. Малополигональные декорации и спрайтовые враги, на движке GZDoom
Трейлер игры Drift Stage
Отдельно хочется отметить Drift Stage, аркадную гоночную игру с вырвиглазной неоновой графикой и великолепным саундтреком от Myrone, разработка которой началась с Kickstarter-кампании 2015 года. Этот проект определённо сыграл некоторую роль в современном прочтении эстетики ранних трёхмерных игр, но утонул в различных проблемах и превратился в небольшую малополигональную катастрофу с сомнительными публичными высказываниями, удалением страниц в соцсетях и исчезновением собранных на проект денег.
Другим проявлением новой ценности старых полигонов стало переосмысление подхода к переизданию хитов прошлых лет. Если раньше разработчики стремились приблизить их к стандартам нового времени, полностью перерабатывая графику и стилистику, в последнее время появилось множество проектов, стремящихся бережно перенести мелкие особенности оригинального визуала, избавляя их только от некоторых отдельных недостатков — прежде всего, совместимости с актуальными операционными системами и платформами.
Главной фигурой на этом поприще является команда Nightdive Studios, которая делает подобные ремастеры вот уже десять лет, с 2014 года. Через её руки прошли Doom 64, Turok 1-3, Quake 1-2, System Shock, PowerSlave, Sin и многие другие шедевры прошлых лет. Они отличаются вниманием к мельчайшим деталям. Например, в ремастере Doom 64 была воссоздана уникальная фильтрация текстур по трём точкам, свойственная графике на Nintendo 64, а в ремастере Turok — неуютно близкая, но такая памятная стена непроглядного тумана.
Трейлер игры Tomb Raider I-III Remastered
Среди прочих заметных работ подобного рода — ремастеры игр Virtua Racing (2019) или свежайшие Star Wars: Dark Forces Remaster и Tomb Raider I-III Remastered. В последнем проекте реализована возможность моментального переключения между графикой, максимально приближённой к оригиналу, и обновлённой, более детальной, но также выполненной в оригинальной пикселизированной эстетике.
▍ Улучшенная история
Важнейшим инструментом, позволяющим современным исследователям прикоснуться к истории видеоигр, являются программные эмуляторы. Они решают проблему доступности, сложности эксплуатации, и постепенного выхода из строя оригинальных устройств. Но эмулятор — не копия оригинального устройства, а скорее его идеализированная версия.
До появления эмуляторов пиксели в играх на телевизионных игровых устройствах не выглядели такими уж квадратными, а шахматная сетка из пикселей действительно напоминала полупрозрачность. Безусловно, максимально чёткая картинка, о края пикселей в которой можно поранить глаз — это тоже своя особая эстетика, и многие, включая меня, предпочитают использовать эмуляторы без фильтров.

Титульный экран игры Zero: The Kamikaze Squirrel для Sega Genesis на реальном экране ЭЛТ и в эмуляторе без фильтров. Нажмите на картинку, и разница станет очень заметной
И всё же, некоторые разработчики эмуляторов, стремящихся к максимальной точности, предпринимают шаги, чтобы сохранить оригинальный вид игр, добавляя коррекцию соотношения сторон экрана, фильтры, воспроизводящие особенности цветопередачи и потери чёткости в аналоговом композитном видеосигнале, и фильтры, имитирующие структуру экрана электронно-лучевых трубок. И хотя отдельные ценные детали, такие как послесвечение люминофора, светящийся ореол вокруг пикселей и цифровые шумы в звуке, пока остаются за кадром, эти средства при необходимости позволяют воспроизвести довольно аутентичный пользовательский опыт.
Есть и другое направление, имеющее равное право на жизнь. Некоторые эмуляторы стремятся приукрасить изображение и звук, устранить технические недочёты оригинальных систем, а также подтянуть визуальную часть к современным стандартам. Они делают примерно то же самое, что HD-переиздания, но по возможности автоматически.
Одни и те же игры на оригинальной PlayStation и в её эмуляторе, простые улучшения
Для консолей пятого поколения этот процесс начался естественным образом в рамках первого эмулятора Nintendo 64 — UltraHLE. Мощностей ПК того времени не хватало на честную низкоуровневую эмуляцию оригинального растеризатора. Однако, так как большинство игр было написано на C++ и использовало официальную графическую библиотеку от SGI, оказалось возможным перехватывать вызовы функций библиотеки и реализовать своего рода враппер, перенаправляющий команды отрисовки имеющейся видеокарте — в то время это был 3dfx и Glide, графические возможности которых довольно близко соответствовали самой Nintendo 64. Это позволило запускать игры с хорошей скоростью на вполне рядовых компьютерах, но несколько видоизменило графику по сравнению с оригиналом, в том числе повысив её чёткость.
Что касается PlayStation, первые её эмуляторы, Bleem и VGS, честно воспроизводили низкоуровневое устройство её графического процессора. Однако, благодаря тому, что его программный интерфейс работает на достаточно высоком уровне, уровне полигонов и текстур, стало возможным интерпретировать передаваемые данные иным образом, чем задумано в оригинале. В 2000 году почти одновременно появились эмуляторы ePSXe и PCSX, обладающие системой совместимых между этими эмуляторами плагинов. Плагины содержали конкретную реализацию различных компонентов системы, включая графическую. Было разработано несколько разных плагинов: одни воспроизводили максимально аутентичную картинку, тогда как другие повышали разрешение экрана и сглаживали текстуры, значительно изменяя внешний вид игр.
Фильтры в эмуляторе PlayStation, продвинутые улучшения
Современные эмуляторы добились выдающихся успехов в деле улучшения графики таких платформ, как PlayStation, Nintendo 64 и Dreamcast. Сейчас они способны устранять практически все родовые дефекты, включая искажение текстур и дрожание вершин, позволяют изменить формат экрана из оригинального 4:3 в 16:9, и даже частично заменять элементы игрового контента — текстуры и модели — их улучшенными версиями.
Эти, безусловно, выдающиеся возможности, содержат и некоторую негативную сторону: в сети стало крайне сложно найти скриншоты и видеозаписи игр в их исходном виде, без дополнительных улучшений и сглаживания. Нынешние свидетельства их существования выглядят сильно иначе, чем в 1990-х годах, искажая визуальную эстетику и историческую аутентичность, с чем приходится считаться в современных цифро-археологических изысканиях. Данная проблема встала в полный рост и при подготовке иллюстраций для этой серии статей.
▍ Заключение
Станут ли старые полигоны новым пиксель-артом? Смогут ли сказать своё слово незаслуженно забытые воксели? Случится ли новая эпоха технологических перемен в игровой индустрии, которая превратит нынешние шейдеры и рейтрейсинг в такую же графику древности?
Поживём — увидим.
«Графика древности» — это цикл статей, посвящённый детальному разбору разнообразных аспектов способов визуализации в видеоиграх прошлых лет, от самых истоков игровой индустрии до конца века, а также анализу технологических оснований, формирующих узнаваемую визуальную эстетику компьютерной графики различных исторических периодов. Предыдущие публикации цикла:
- Графика древности: от текста к видеоиграм
- Графика древности: легендарный Mode 7
- Графика древности: палитры, часть 1/2
- Графика древности: палитры, часть 2/2
- Графика древности: пятая волна. Новые технологии и 3DO (часть 1/4)
- Графика древности: пятая волна. Sega Saturn и Sony PlayStation (часть 2/4)
- Графика древности: пятая волна. Nintendo 64 и PC (часть 3/4)
Продолжение следует!
Автор: Александр Семенов
