Продолжаем освещать тему зарядных устройств. Сегодня на нашем столе настоящий монстр по работе с никелем, основными отличительными характеристиками которого являются большие токи заряда (вплоть до 2А на канал) и разряда (до 1А), информативный дисплей с подсветкой, пять режимов работы, среди которых заряд, восстановление и анализ, тренировка, разряд и цикл. К слову, это не все «плюшки», более подробно об этом устройстве я расскажу под катом.

► Характеристики
- Четыре независимых слота для зарядки Ni-MH/Ni-Cd аккумуляторов типоразмеров АА и ААА
- Большой и информативный ЖК-дисплей с подсветкой
- Ток заряда от 0.2А до 2А с шагом 0.1А
- Ток разряда от 0.1А до 1А с шагом 0.1А
- Емкость аккумуляторов: 100 — 20000 мАч
- Пять режимов работы: заряд, восстановление и анализ, тренировка, разряд, цикл
- Защита от пере- и недозарядки посредством контроля -ΔV и температуры
- Питание от 12В адаптера
- Габариты, масса: 166х110х45 мм, 370 грамм
Предварительно советую ознакомится с теорией и, соответственно, трудами моего коллеги — читателя vvzvlad. В статье о зарядном устройстве Kweller X-1800 он подробно рассказывает о типах никелевых аккумуляторов и способах их заряда. А для закрепления материала есть отличная статья Ридико Леонида Ивановича о зарядке NiMH и NiCd аккумуляторов.
► Упаковка и комплектация
К сожалению, в связи с переездом, коробка от зарядного устройства была утеряна, поэтому показать оную я не могу. С другой стороны показывать там особо и нечего. В комплекте только самое необходимое: адаптер питания, зарядное устройство и документация (инструкция, гарантийный талон). Кстати, о адаптере, он здесь на удивление компактный.

По характеристикам: напряжение 12В, ток 2А.

Так как инструкция в комплекте только на английском языке, привожу ссылку на ее русскоязычную версию (перевод осуществлен умельцами с форума nowa.cc).
► Внешний вид
Ждать каких либо изысков в дизайне зарядного устройства не приходится, но и «гадким утенком» на вашем столе оно не станет. Корпус изготовлен из шероховатого черного пластика с большим количеством перфорированных отверстий для вентиляции.

На фронтальной части расположились: отсеки для аккумуляторов, ЖК-дисплей (с белой подсветкой) и четыре управляющих кнопки. Последние имеют хороший тактильный отклик.

На обратной стороне — базовая информация об устройстве и откидная металлическая ножка для установки зарядки в «полулежащее» положение, фича крайне полезная, с учетом того, что во время работы присутствует добротный нагрев. Еще плюс за «правильные» резиновые ножки — они придают дополнительную устойчивость.

Для любопытных — этикетка с информацией поближе. Однозначно понравилось решение с питанием устройства. Использовав внешний блок питания на 12В 2А с последующим преобразованием уже в самом устройстве в 2В 2А (максимум) для каждого из 4-х слотов, удалось добиться снижения размеров адаптера питания и добавить возможность прямого подключения MAHA NM-C9000 к автомобильному прикуривателю.

Боковины в основном пустуют и только на верхнем торце приютился разъем питания.

Слоты поддерживают установку аккумуляторов типоразмера АА и ААА. На каждый из них приходится свой термодатчик. Опять же к плюсам стоит отнести расстояние между слотами, благодаря чему аккумуляторы не обогревают друг друга во время зарядки.

Пропорционально уменьшившемуся в размерах адаптеру питания возросли габариты самого зарядного устройства. Если собираетесь постоянно таскать агрегат с собой, то стоит взглянуть в сторону чего нибудь поменьше, например того-же Kweller X-1800.

Подводя итог, могу сказать, что собрано и подогнано все на совесть — ничего не скрипит, не люфтит и распадаться в руках не собирается. Ко всему этому аппарат просто разобрать, будь-то для чистки от пыли (помним про большое кол-во отверстий) или просто ради спортивного интереса.
► Кишки-потрошки
Без препарации обзор — не обзор, поэтому распотрошим героя сегодняшнего обзора и изучим его строение. Для начала нужно отключить девайс от сети и отклеить 4 резиновые ножки с нижней части устройства.

Вооружившись крестообразной отверткой выкручиваем 4 самореза по периметру устройства.

Сняв заднюю крышку нашему взгляду предстает печатная плата. Компоновка достаточно плотная. Все компоненты можно разделить на отдельные блоки.

Теперь по порядку. Устройством «рулит» 8-ми битный микроконтроллер (красный) производства компании SoNiX. Компания относительно молодая (основана в 1996 году — мои ровесники), штаб-квартира расположена Чу-пей, Тайвань. Для любопытных: сайт компании тут, даташит на контроллер SN8P1808QB тут.

Зеленым обозначены шунты — точные резисторы на которых изменяется падение напряжения для контроля тока при заряде и разряде, голубым — микросхема LM324, которая служит усилителем сигнала токовых шунтов.

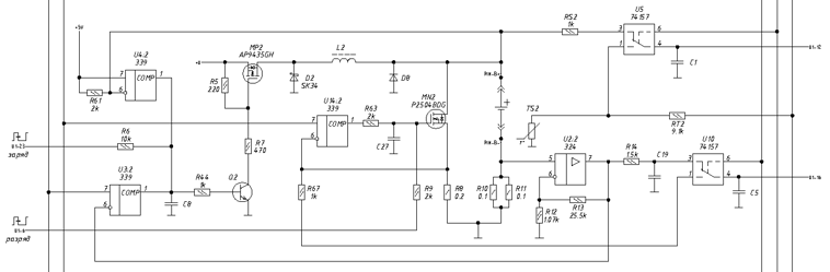
Оранжевым обозначен блок Step-Down преобразователя, он же блок заряда, а микросхемы-компараторы LM339 (синие) в совокупности с полевыми транзисторами (розовые) составляют блок разряда аккумуляторов. Питание компараторов и управляющей электроники организовано посредством линейного преобразователя 78D05 (желтый). На просторах интернета также был найден урывок схемы, а точнее её силовой части, ознакомится с полной версией можно тут, а ниже приведена схемотехника одного из каналов заряда-разряда.

С этой частью разобрались. Чтобы добраться к обратной стороне печатной платы и, соответственно, остальным потрошкам нужно открутить три самореза в нижней части ПП.

Убираем вторую часть корпуса и лицезрим верхнюю часть печатной платы. Сразу в глаза бросаются большие катушки индуктивности — это части Step-Down преобразователей расположенных на обратной стороне ПП (оранжевые).

Устройство отображения информации представляет из себя бутерброд из прозрачного пластика для защиты ЖК-дисплея, собственно самого дисплея, светодиодной подложки и пластиковой стойки на которой все это располагается.

В этих ваших интернетах часто жалуются на излишне яркую подсветку дисплея, отрицать не буду такая проблема имеется. Есть два пути её решения, или нет, даже три. Первый — использовать «маху» как ночник. Второй (коим я и пользуюсь) — накрыть дисплей парой листов бумаги. И третий, наиболее радикальный — впаять резистор на 1 кОм в цепь питания модуля светодиодной подсветки (красный провод на фото ниже).
Из оставшегося на верхней стороне: термисторы для контроля температуры на аккумуляторах (фиолетовые), конденсаторы (желтые) — часть линейного преобразователя, два кварца (белые) — один часовой для подсчета времени (левый) и 12 МГц для тактирования микроконтроллера (правый). Черным обозначен разъем для подключения светодиодного модуля.

Что касается качества пайки, то все видно по фотографиям — оно на высшем уровне. Массивные детали дополнительно закреплены каким-то компаундом, а на термисторы, как и положено, нанесена теплопроводящая паста.
► Функционал
Итак, начнем с самого принципа работы данного ЗУ, так как он здесь отличается от своих более дешевых, пусть и интеллектуальных, собратьев. Для примера возьмем рассмотренный нами в одном из предыдущих обзоров — Kweller X-1800. В нем используется метод -ΔV. Что это значит? — Заряд аккумуляторов при использовании данного метода завершается, когда начинается падение напряжения. Хотя утверждения «завершается» не совсем точное, на самом деле зарядное устройство просто снижает напряжение на аккумуляторах. Ненамного, на десятки или даже единицы милливольт. Контроллер в зарядном устройстве постоянно мониторит напряжение на аккумуляторе и после скачка напряжения вниз — снижает ток заряда примерно до 10mA — чтобы аккумуляторы всегда были готовы, даже если их оставят в зарядке на день. Но есть у данного метода и минус, таким способом аккумулятор заряжается даже больше чем на 100%, что ведет к снижению срока его службы.
MAHA MH-C9000 использует так называемый inflexion метод определения окончания быстрой зарядки. Суть этого метода заключается в том, что анализируется не максимум напряжения на аккумуляторе, а максимум производной напряжения по времени. Т.е. быстрая зарядка прекратится в тот момент, когда скорость роста напряжения будет максимальной. Это позволяет завершить фазу быстрой зарядке раньше, когда температура аккумулятора еще не успела значительно подняться. Далее следует фаза дозарядки и в течение 2-ух часов в аккумуляторы «заливается» ток порядка 200 мА.
Теперь рассмотрим возможности зарядки, а точнее режимы, коих в ней 5. При включении на «махе» проигрывается заставка, когда горят все сегменты, а цифры меняются от одного до 9, после чего нам, в течении 10 секунд, будет предложено выбрать режим работы. По истечении этого времени (при наличии хоть одного аккумулятора) автоматически запустится режим зарядки (CHARGE). В ином случае ЗУ перейдет в режим ожидания, отрубив подсветку и все «активные» сегменты.
Берем управление в свои руки. :) Кнопкой Enter устанавливаем режим зарядки (CHARGE) — наиболее быстрый режим, после выбора оного зарядное устройство предлагает нам установить ток в диапазоне от 200 мА до 2А. Стоит отметить, что такую процедуру придется проделать для каждого канала. С одной стороны это плюс — для каждого аккумулятора можно применить разные настройки, но когда, например, установлен комплект из 4 аккумуляторов присваивать значения каждому отдельно несколько муторно.

Вторым режимом является восстановление и анализ (REFRESH/ANALYZE) — идеально подходит для пролежавших некоторое время без дела аккумуляторов. Принцип работы таков: ЗУ заряжает аккумулятор, если он был не заряжен, делает перерыв, потом разряжает, в процессе измеряя емкость, опять перерыв, а потом опять заряжает. По заверению производителя перерыв дает электрохимическим процессам в аккумуляторе прийти в равновесие.

В этом режиме помимо тока заряда у нас появилась возможность выставлять ток разряда. Рекомендованным током заряда является 0.5C, или ток равный 0.5 от емкости аккумулятора. Рекомендованным током разряда является 0.25C, или ток равный 0.25 от емкости аккумулятора. В таблице ниже приведены значения токов для самых распространенных аккумуляторов.
| Емкость аккумулятора | Ток заряда | Ток разряда |
|---|---|---|
| 2700 мАч | 1300 мА | 700 мА |
| 2650 мАч | 1300 мА | 700 мА |
| 2500-2400 мАч | 1200 мА | 600 мА |
| 2300-2200 мАч | 1100 мА | 600 мА |
| 2100 мАч | 1000 мА | 500 мА |
| 2000 мАч | 1000 мА | 500 мА |
| 1000 мАч | 500 мА | 200 мА |
| 900-700 мАч | 400 мА | 200 мА |
Третий режим — тренировка (BREAK-IN). Используется для становления емкости свежекупленных или долго хранившихся аккумуляторов. Учтите, процесс достаточно долгий (2 суток) и в случае скачков напряжения в сети или вовсе его исчезновения ЗУ перезагрузиться и начнет обычную зарядку ваших аккумуляторов током 1А. Если в этот момент там установлены ААА-элементы, то я им сочувствую. Принцип же работы у этого режима следующий: сначала производится заряд аккумуляторов током 0.1С в течении 16 часов, потом часовой отдых, за ним следует разряд током 0.2С и новый заряд 16 часов током 0.1C. Перед началом процедуры нужно установить паспортную емкость аккумулятора (максимальное значение — 20000 мАч).

Практика показала, что восстановить рабочую емкость аккумулятора можно, все зависит от качества оного и времени, которое он «бездействовал». Найдены в загашнике GP 2700 (минимальная емкость по паспорту 2600 мАч) после курса восстановления и анализа показали емкость в районе 1000 мАч (все 4 элемента), а вот после 48-часового курса BREAK-IN аккумуляторы ожили, и показали емкость в районе 2000-2100 мАч. Это, конечно, далеко от минимальной емкости заявленной производителем, но уже результат.

Режим разряда (DISCHARGE) лишних комментариев не требует. Это тестовая функция с помощью которой можно измерять остаточную емкость аккумуляторов (например, для определения саморазряда), или даже измерять емкость неперезаряжаемых батареек. Все что нужно сделать для начала работы данного режима — это установить силу тока с которой ЗУ будет разряжать аккумулятор.

И напоследок — режим цикл (CYCLE). Задав количество оных и токи заряда + разряда можно проследить за поведением аккумулятора под длительной нагрузкой. Всего доступно 12 циклов, каждый из которых сохраняется в память устройства.

О завершении любого из режимов сигнализирует надпись DONE возле цифровой нумерации слотов на дисплее. Так как на дисплей в один момент выводится информация только для одного слота (извините за тавтологию), предусмотрена кнопка SLOT с помощью которой можно переключатся между «отсеками».
► Итоги
Maha MH-C9000 — это интеллектуальное зарядное устройство, функционал которого воистину богат, здесь вам и просто зарядка, и восстановление, и тренировка, а в совокупности с высокими токами заряда/разряда и поддержкой аккумуляторов емкостью до 20 Ач — это ultimate решение как для профессионального так и для домашнего использования. Не стоит забывать и про качество сборки, как внешней так и внутренней. Из минусов лично я бы отметил действительно излишне яркий дисплей и достаточно крупные габариты, в результате чего в дальний путь это устройство уже не возьмешь.
Достоинства и недостатки
4 независимых слота
Качество сборки
Защита от перегрева
Большой ЖК-дисплей
Высокие токи заряда и разряда
Пять режимов работы
Крупные габариты
Излишне яркая подсветка дисплея
► Стоимость
Купить можно у официального дистрибьютора компании MAHA в России. По состоянию на август месяц 2013 года цена составляет 2200 рублей, а в комплекте с сумкой для транспортировки обойдется в 2450 рублей. У них же можно приобрести адаптер питания устройства Maha MH-C9000 от автомобильного прикуривателя. Цена достаточно демократична — 300 рублей.
► Ссылки по теме
Товар на сайте производителя
Отзывы на radioscanner.ru
Обзор от Комьютерра Онлайн
Обсуждение на ixbt.com
FAQ по устройству (часть 1 | часть 2)
Напоминаю, что подписаться, чтоб не пропустить новые обзоры и статьи можно
на странице компании(кнопка «подписаться»), или в вашей любимой социальной сети:
Вконтакте, в
Гугл+, в
Твиттере
Автор: frag1k
