Привет! Сегодня мы сможем обозреть редкую электрогитару Disney by Washburn Hannah Montana Secret Star, выпущенную ограниченным тиражом в 2008 году.
Несмотря на то, что изделие позиционировалось как полуигрушечный мерч, приуроченный к выходу полнометражного фильма по мотивам одноимённого сериала, оно представляет собой вполне играбельный и неплохо звучащий инструмент, хотя и не без недостатков.
Эта короткомензурная электрогитара создана для того, чтобы дети и подростки могли играть на ней без затруднений. Взрослых любителей исполнять «бумерские бенды» она тоже может очень порадовать.
▍ История фирмы Washburn
Компания Washburn, подарившая миру множество музыкальных инструментов, начала свою деятельность в американском городе Чикаго, штат Иллинойс, в 1864 году.

Предприятие называлось Lyon & Healy Harps, Inc. по имени своих основателей Джорджа Вашбурна Лайона и Патрика Джозефа Хили. Они производили роскошные арфы, пианино и фисгармонии — кабинетные орга́ны, меха которых приводились в действие ножными педалями.

Также компания не обошла вниманием популярные в те времена инструменты с гораздо более доступным ценником — мандолины и банджо в различных вариациях, а также укулеле и цитры.

С 1880 года Джордж Лайон сконцентрировал свой профессиональный интерес исключительно на портативных струнных инструментах, включая испанские шестиструнные гитары, спрос на которые актуализировался и рос в геометрической прогрессии. Стационарными инструментами стал заниматься Патрик Хили.

Спустя три года был зарегистрирован бренд George Washburn, которому оказалось суждено быть долгожителем. Прошло более 140 лет, а спрос на гитары Washburn всё так же высок. Их полюбили и Даймбэг Даррел из «Пантеры», и Пол Стенли из «КИСС», и Нуно Беттенкурт. В сотрудничестве с каждым из них компания создала культовые подписные инструменты.

А перед этим были десятилетия расцвета джаза, когда компания успешно производила так называемые «джазовые банки» — огромные акустические гитары с эфами, которые должны были обеспечивать достаточную громкость на фоне духовой секции и вскоре обзавелись звукоснимателями.
В тренде увеличения корпусов испанских гитар компания Washburn вообще занимает особое место. Именно она представила в 1912 году модель вестерн-гитары Lakeside Jumbo, которая считается первым в мире «дредноутом».

Когда в моду вошли «полубанки» — Gibson ES-335, американский Washburn не стал отставать от японских Ibanez и Epiphone, создав собственную версию этой неустаревающей формы и назвав модель «HB35».

▍ Кризис жанра
Однако до этого производителям музыкальных инструментов нужно было ещё пережить 1920-е годы, когда бурно набирали популярность граммофоны и кино. Соответственно, люди стали меньше играть на гитарах и банджо, а мандолины и цитры со временем совсем забыли.
Лично мне это напоминает 1990-е годы, когда вошли в моду электронная танцевальная музыка, хип-хоп и рэп, а песни под гитару, начиная от КСП и заканчивая роком, превратились из мейнстрима в андеграунд. Мейнстрим мне никогда не нравился, отсюда увлечение гитарой.
В 1928 году всё гитарное подразделение Washburn вместе с брендом было продано компании Tonk Brothers — предшественнику Thomann и Sweetwater в те давние времена. Однако ретейлер не смог справиться с управлением крупным производством.

Сохранившийся, но потерявший релевантность бренд Washburn переходил из рук в руки с начала 1940-х вплоть до 1977 года, когда компания Fretted Industries, Inc приобрела его за 13 тысяч долларов. Благодаря трудам талантливых лютиеров и менеджеров, марка была возрождена, и по состоянию на 1991 год более известными в мире были разве что Fender и Gibson.

▍ Инновации
Кроме эффектных дизайнов, сотрудничества с именитыми артистами и грамотного менеджмента, производителю гитар, как и любой другой продукции, необходимы технические инновации. У Washburn они есть, как собственные, так и применяемые по лицензии.
«Фестивальная» серия Washburn, представленная в 1980-х годах, включала акустические гитары с пьезозвукоснимателем и темброблоком, приспособленные для выступлений на сцене.

Это были инструменты с уменьшенной толщиной корпуса и одним или несколькими резонаторными отверстиями в разных местах верхней деки вместо традиционной круглой розетки у основания грифа.
Смысл данной инновации заключается в минимизации положительной акустической обратной связи, вызывающей самовозбуждение усилительного тракта при игре на гитаре с пьезозвукоснимателем.
Изобретение Washburn высоко оценили такие звёздные артисты, как Джордж Харрисон, Джимми Пейдж и Боб Дилан. Впоследствии инструменты, воплощающие подобные принципы, стали производить такие компании, как Godin.
С 1995 по 2010 год в премиальных электрогитарах Washburn применялась система настройки Базза Фейтена, представляющая собой комплекс из компенсированного верхнего порожка и особого метода настройки сёдел кобылки.
В настоящее время системой Фейтена пользуется компания Suhr, а также ряд лютиеров и мастерских по ремонту гитар, приобретших соответствующие лицензии.
Инновационное крепление грифа на пяти шурупах с некплейтом специфической формы, предназначенное для улучшения доступа к верхним ладам, стойко ассоциируется у нас с Washburn.

Но это тоже разработка, используемая по лицензии — Stephen's Extended Cutaway, изобретённый лютиером Стивеном Дэвисом.
И наконец, Washburn Voice Contour Control — сдвоенный потенциометр, позволяющий плавно переводить хамбакер из последовательного режима в параллельный и обратно.

На самом деле это «Roll Control Knob», изобретение выдающегося разработчика гитарной фурнитуры и звукоснимателей Тревора Уилкинсона.
Сегодня такую опцию можно встретить в инструментах британской марки Vintage. А в темброблоках моих электрогитар используются иные решения с конденсаторами и переключателями.
Они позволяют достичь не только звучания одинарного звукоснимателя — сингла, но и «твэнга», а также «стекла», получающихся при сложении сдвинутых по фазе сигналов разных гармоник.
▍ Эффективная модель бизнеса
Музыкальные инструменты, эффекты и усилители часто создаются идеалистами, живущими своим искусством и слабо ориентирующимися в вопросах маркетинга, финансов и организации производства. Однако Джордж Лайон и Патрик Хили, как и их последующие правопреемники, были не из таких.
Компания изначально ориентировалась на коммерческий успех, активно использовала аутсорсинг и сотрудничала с розничными торговыми сетями, производя музыкальные инструменты для их домашних брендов. Сейчас мы рассмотрим прекрасный пример сотрудничества гитарной компании Washburn с медиакорпорацией Уолта Диснея.
▍ Начнём с грифа
Гриф данной электрогитары имеет округлый профиль типа «винтажный C». Его нельзя назвать максимально приспособленным для скоростной игры, зато он прекрасно подходит для блюза и разных стилей рока.
Такие грифы можно часто встретить у синглкатов и даблкатов — инструментов по мотивам Gibson Les Paul и SG, а также вариаций на тему гитар Paul Reed Smith.
В отличие от более «быстрых» грифов, на винтажном С-образном профиле долго не устаёт рука. От себя могу добавить, что это мой любимый профиль грифа, и он весьма гармонично сочетается с традиционным для вышеупомянутых инструментов расположением колков «3+3».

Перо грифа расположено под углом, что для дешёвых гитар весьма нехарактерно. Колодец гайки анкерного стержня закрыт стильной пластиковой крышечкой на трёх шурупах. Сама гайка под 5-миллиметровый имбусовый ключ, а не 4-миллиметровый, как в большинстве «ширпотребных» электрогитар.

Сам гриф выполнен из одного куска клёна, а его перо — из другого, причём это обрезок фигурного клёна изумительной красоты, оставшийся после изготовления какого-то более дорогого инструмента. Мне повезло: на фото других экземпляров этой модели рисунок древесины гораздо проще.

На гитаре установлены закрытые колки с негерметизированным механизмом винтажного типа, как у чешской Jolana Disco. Они нуждаются в периодической смазке, для которой можно использовать консистентный (густой) или адгезионный (липкий) смазочный материал.
Чтобы не выворачивать шурупы, для подобных колков я применяю адгезионную смазку, предназначенную для велосипедных цепей.
А если речь идёт о запирающихся (локовых) колках негерметичного типа, то можно использовать бескислотный солидол, Литол-24, пластичную смазку для ШРУСов или технический вазелин. Я предпочитаю именно последний, поскольку он подходит и для пластиковых шестерёнок в механизмах «квакушек» и педалей громкости.

Накладка грифа изготовлена из «железного дерева» пау ферро, он же боливийский палисандр. Пластиковые инкрустации в виде звёздочек выполнены весьма качественно — строго заподлицо с накладкой.

Возможно, это даже не инкрустации, а краска или наклейки экстремальной прочности, выдержавшие испытание временем. Проверять не буду, чтобы не портить отличный инструмент.

Кончик первого лада заметно искривлён, но это никак не влияет на играбельность и строй. Лады среднего размера «медиум» за полтора десятилетия прекрасно сохранились. Играть одно удовольствие.
▍ Дека и фурнитура
Как ни странно, большое перо грифа прекрасно гармонирует с маленьким корпусом, форма которого представляет собой нечто среднее между синглкатом, телекастером и Rickenbacker 325 — знаменитой электрогитарой Джона Леннона, мензура которой ещё короче — 20.75 дюйма (530 мм) против 22 дюймов у героини сегодняшнего повествования.

Для сравнения, длина мензуры (рабочей части струн) электрогитар Mustang и Jaguar от Fender и Squier составляет 24 дюйма.

Материал деки — ель, что делает инструмент неожиданно тяжёлым для своего полуигрушечного размера. Масса гитары составляет 2.85 килограмма — всего лишь на 50 граммов легче огромного джазмастера из конструктора Harley-Benton.
Полости под звукосниматели и темброблок не экранированы, из-за чего инструмент немного фонит. В дальнейшем я исправлю эту недоработку производителя.

На электрогитаре был установлен струнодержатель с шестью независимыми сёдлами, которые дребезжали и перекашивались при оптимальной высоте струн над грифом.

По счастливому совпадению обстоятельств, коллекционный Washburn попал в моё распоряжение как раз во время работы над полуакустическим телекастером из конструктора Harley-Benton Electric Guitar Kit TL T-Style.
Узлы струнодержателей оказались полностью взаимозаменяемыми, поэтому самодельный проект был собран с кобылкой Washburn, которая там прекрасно работает, а маломензурное чудо получило новенький бридж Harley-Benton.

Гриф крепится к корпусу гитары четырьмя шурупами через некплейт — хромированную стальную пластину модерновой фигурной формы для лучшего доступа к верхним ладам. «Фендеровский зиккурат» отсутствует.

Некплейт несёт на себе логотипы заказчика и производителя, а также надпись «Изготовлено в Китае».
▍ Впечатления и перспективы
Звукосниматели на этом чуде китайского гитаростроения установлены керамические, самые дешёвые, и они довольно-таки неплохо звучат, будучи включёнными в соло (хайгейн) канал лампового усилителя.
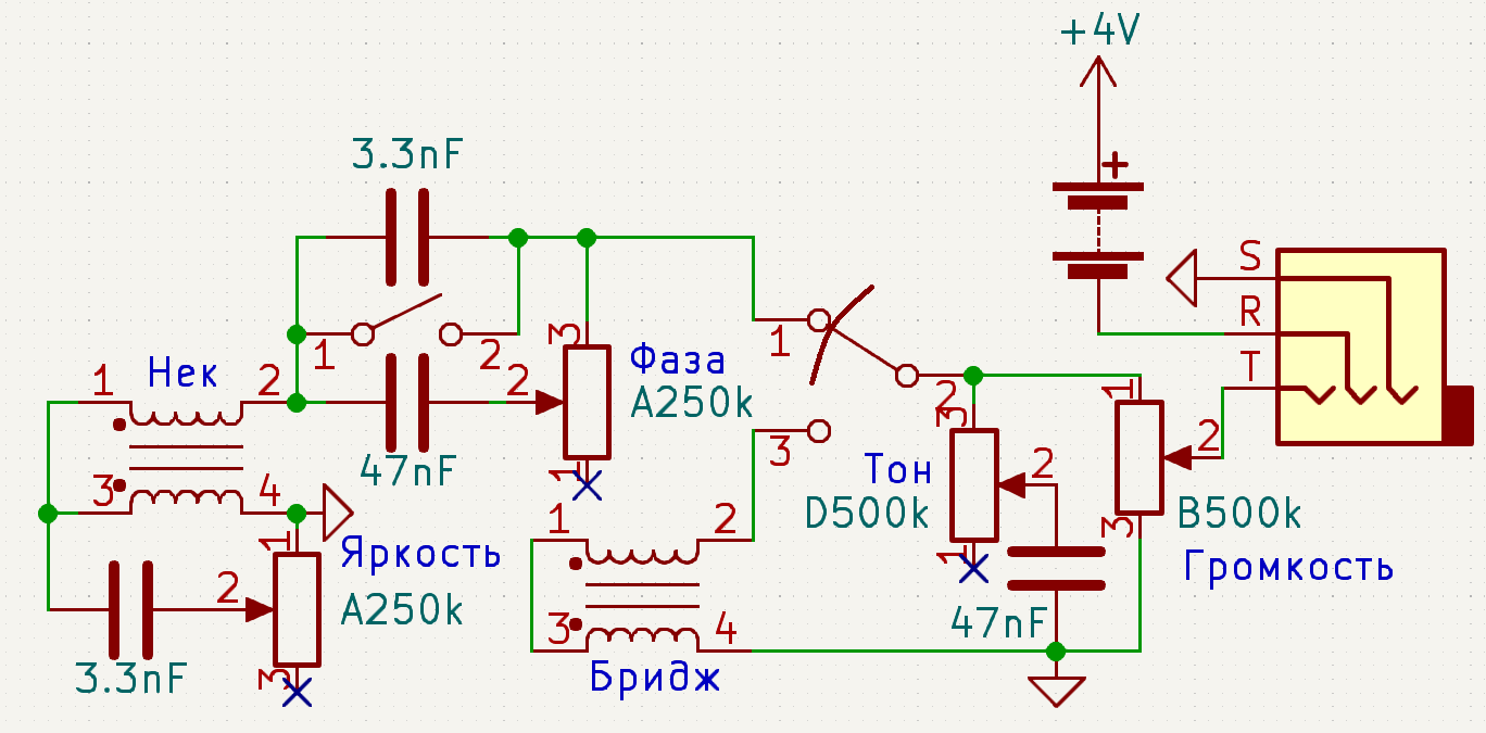
Однако чистый звук огорчает, и я буду заменять звукосниматели на алнико-5 и переделывать темброблок с сохранением внешнего вида инструмента.
Кстати, в первозданном виде гитар данной модели осталось не так уж и много, потому что шаловливые моддеры просто обожают купить старую игрушку по низкой цене, ободрать внешнее оформление и перекрасить на свой вкус.
Как бы то ни было, с комплектом струн калибра 10-46 (Эликсиры из старых запасов) инструмент прекрасно строит, держит строй и обладает феноменальной играбельностью.
Механизмы колков и анкерный стержень грифа работают на отлично, хотя гайка анкера поначалу заедала. И как назло, у меня закончился WD-40. Размочить упрямую резьбу помогла смесь деароматизированного индустриального растворителя SHELLSOL D60 с маслом для швейных машин. Получилась импровизированная проникающая смазка.
Переключатель ножевого типа легко заменить на пятипозиционный «мегасвитч», что позволит реализовать идеи модификации темброблока по максимуму. Надо только дождаться комплектующих из Китая.
Маленькая гитара уже успела стать одной из моих любимых, и скоро она получит новое звучание. Напишите в комментариях, как поступили бы с этим инструментом вы.
© 2024 ООО «МТ ФИНАНС»
Автор: Lunathecat







