
Привет! Мне удалось приобрести редчайшую гитарную педаль в почти оригинальном состоянии. Её пришлось ремонтировать, но результат оправдал все затраты и усилия.
Устройство совмещает в себе два эффекта — транзисторный фузз и вау, то есть активный полосовой фильтр с перестраиваемой средней частотой, позволяющий артикулировать звучание электрогитары подобно человеческому голосу.
Такие приборы использовал Джими Хендрикс. Без них был бы немыслим фанк, оказавший колоссальное влияние на современную музыку. А ещё, квакушки делают гитарные соло более выразительными и разнообразными.
Сегодня мы узнаем, как устроены такие педали, а также услышим, как они звучат.
Inga — это латышское имя. В 70-е и 80-е годы прошлого века Рижский завод полупроводниковых приборов производственного объединения «Альфа» производил несколько моделей эффектов для электрогитар, и назывались эти устройства женскими именами.

Возможно, это были имена сотрудниц или персон, значимых для разработчиков. Либо просто красивые имена, «заряженные» живостью, теплотой и романтикой. Ведь это не какие-нибудь сварочные аппараты, а оборудование, предназначенное для музыкального творчества.
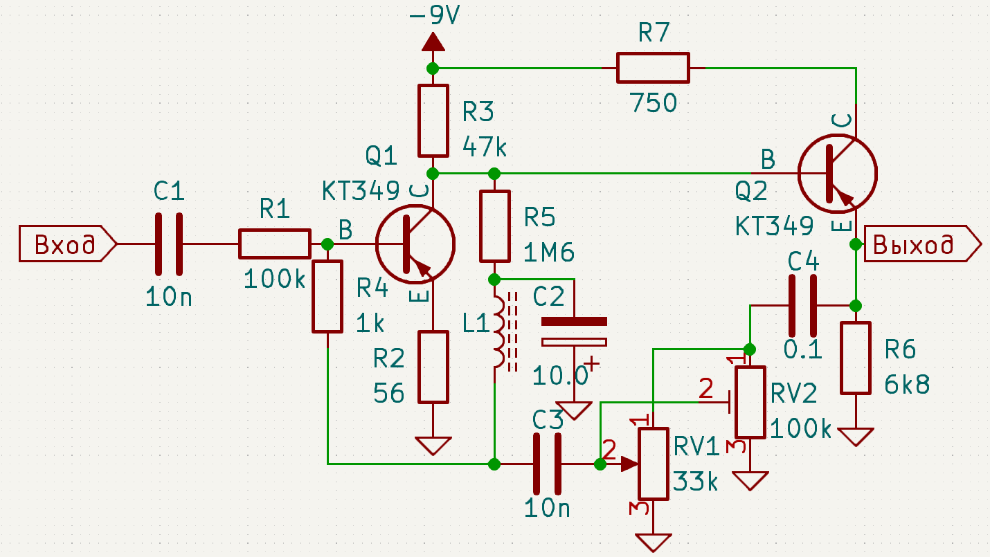
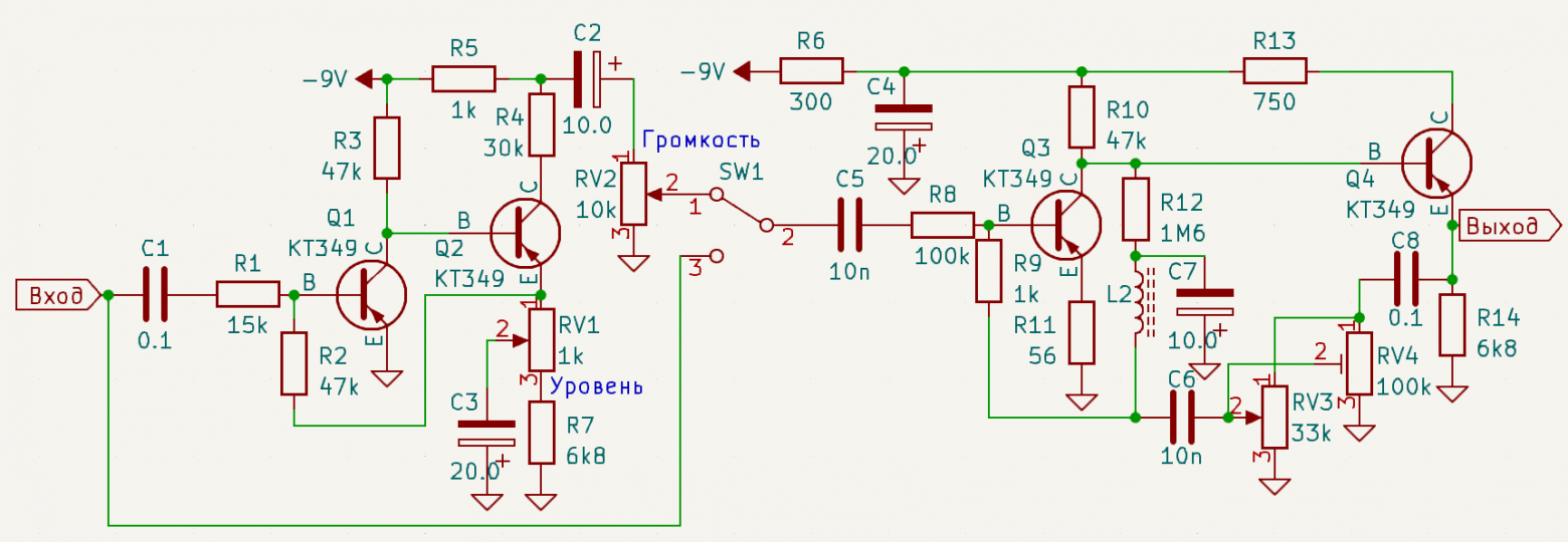
▍ Inta — гитарный «усилитель с преобразователем спектра»
Простейшая из педалей — квакушка на двух транзисторах — называлась Inta. На её корпусе не было ручек регулировки. Единственный переменный резистор приводился в движение нажатием педали.
Переключатель обхода не предусматривался. И это, пожалуй, было единственным недостатком рижских квакушек, если не считать отсутствия разъёма для внешнего источника питания.
Внутри корпуса педали устанавливалась батарейка «Крона». Выключателем служила перемычка в пятиштырьковом штекере, вставлявшемся в выходное гнездо.

Схема прибора очень похожа на культовую Dunlop Cry Baby из США. Это однотранзисторный активный LC-фильтр с параллельной обратной связью по напряжению. Второй транзистор служит просто эмиттерным повторителем для получения высокого входного и низкого выходного сопротивления.

Главные отличия состоят в следующем. Кроме немного других номиналов компонентов, у американской квакушки:
-
выходной сигнал снимается с коллектора первого транзистора, а не с эмиттера второго,
-
параллельно L1 и С2 добавлены резисторы для получения нужной добротности,
-
потенциометр регулировки центральной частоты активного резонансного фильтра включён в цепь базы второго, а не первого транзистора,
-
отсутствует подстроечный резистор, при помощи которого задаётся диапазон изменения резонансной частоты.
А это схема эффекта Boomerang BG1 от американской компании Maestro из городка Линкольнвуд — пригорода Чикаго, штат Иллинойс. Выглядит как промежуточное звено между Dunlop Cry Baby и рижским «усилителем с преобразователем спектра»: такое официальное наименование значилось в паспорте изделия.

Лично мне такой вариант организации схемы обхода кажется весьма спорным: выходное гнездо всегда подключено к выходу активного резонансного фильтра, а вход последнего «висит в воздухе», когда эффект деактивирован.
Есть все основания считать, что при разработке своих квакушек латвийские инженеры вдохновлялись именно схемотехникой Maestro Boomerang, однако не повторяли её ошибок. Кстати, у последнего есть и вторая версия с расширенным функционалом.

Размыкание выключателя превращало квакушку в педаль громкости, подобно тому, как фейзер переводится в режим тремоло (амплитудного вибрато).
Сегодня педали громкости стали особенно актуальными в силу появления весьма продвинутых дилеев и ревербераторов, сделавших возможными такой авангардный музыкальный стиль, как гитарный амбиент. Ярчайшим представителем и основоположником этого жанра является Билл Венсил — автор Ютуб-канала «Chords of Orion».
Гитарный амбиент становится всё популярнее, и в нём широко используется звукоизвлечение с реверсированной атакой, когда мы слышим не удар медиатором по струне, а постепенное нарастание громкости звука. Получаются мечтательные композиции с мистическим настроением.
▍ Anta — «форсирующий усилитель» для электрогитары
Следующей в серии рижских гитарных педалей была Anta — простой фузз на двух кремниевых транзисторах, обладавший весьма винтажным и очень специфичным звучанием, подходящим далеко не для всех музыкальных контекстов. Впоследствии его усовершенствовали, но об этом я расскажу далее.

Переключатель обхода не отсоединял электрогитару от входа схемы эффекта, который был довольно низкоомным, особенно если учесть практику устанавливать в темброблоки инструментов из СССР и стран социалистического лагеря переменные резисторы мегаомных номиналов.
Например, вот схема электрогитары Musima de Luxe 25K.

Сопротивление регулятора громкости здесь вчетверо выше, чем общепринятые в гитарном мире для однокатушечных звукоснимателей (синглов) 250 килоом, однако для компенсации этого предусмотрен «конденсатор яркости» между входом и выходом регулятора.
Тем не менее, впустую нагружать электрогитару низкоомным входом каскада с общим эмиттером — такая себе идея. Пожалуй, в этом и состояло отличие Anta от классического Dallas-Arbiter Fuzz Face.

Звучание двухтранзисторного фузза очень сильно зависит от характеристик, установленных в него экземпляров транзисторов и того, насколько адекватно подобраны номиналы сопротивлений. Как мы увидим и услышим далее, фуззы с красивыми латышскими именами имеют своё особенное очарование и могут звучать весьма прилично.
Также Рижский завод полупроводниковых приборов выпускал педаль Vita по схеме, аналогичной Anta, но с одной ручкой регулировки, позволявшей задать уровень перегруза. Громкость регулировалась нажатием педали.
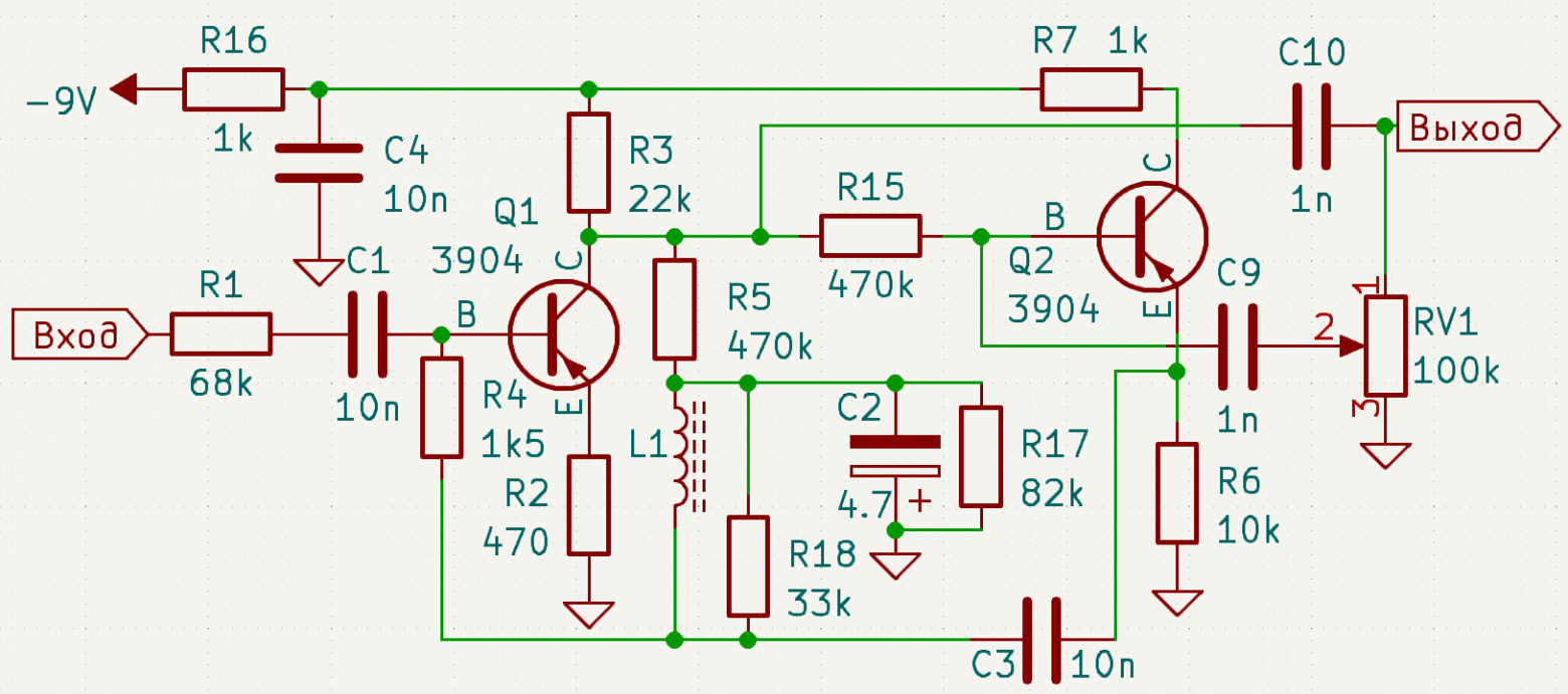
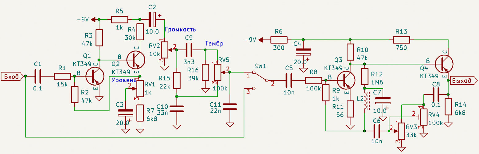
▍ Anita — «форсирующий усилитель с преобразователем спектра»
А что, если совместить два самых востребованных винтажных гитарных эффекта — фузз и квакушку — в корпусе одной педали? Впервые это сделала американская компания Morley из Лос-Анджелеса, штат Калифорния.
Morley Power Fuzz Wah имеет относительно сложную схему, достойную отдельного рассмотрения. В ней отсутствует катушка индуктивности, а вместо подверженного износу переменного резистора, вал которого приводится в движение нажатием педали, используются фоторезисторы с лампочкой и подвижной шторкой.
Вместо этого, педаль Anita просто буквально совмещает схемы эффектов Inta и Anta в одном корпусе. Дополнительно добавлен RC-фильтр питания эффекта вау R6C4.

Если вы не заметили этого раньше, то по данной схеме интересный факт становится совсем очевидным. В основе схемотехники архаичных фуззов и квакушек лежит одно и то же «ядро» — простой узел с непосредственной связью между двумя транзисторами одного типа проводимости.
Первый транзистор всегда включён по схеме с общим эмиттером, обеспечивающей максимальное усиление. Недостатками такого каскада является низкое входное и высокое выходное сопротивление.
Эмиттерный резистор автоматической температурной компенсации может присутствовать или отсутствовать. Он делает режим работы каскада более стабильным, однако снижает коэффициент передачи сигнала.
У второго транзистора эмиттерный резистор предусмотрен всегда. С него берётся напряжение отрицательной обратной связи, подаваемое на базу первого транзистора.
Этот резистор может шунтироваться по переменному току частотнозависимыми цепочками для получения нужных коэффициентов усиления на требуемых частотах или просто по переменному току.
Полезный выходной сигнал может сниматься как с эмиттера, так и с коллектора второго транзистора.
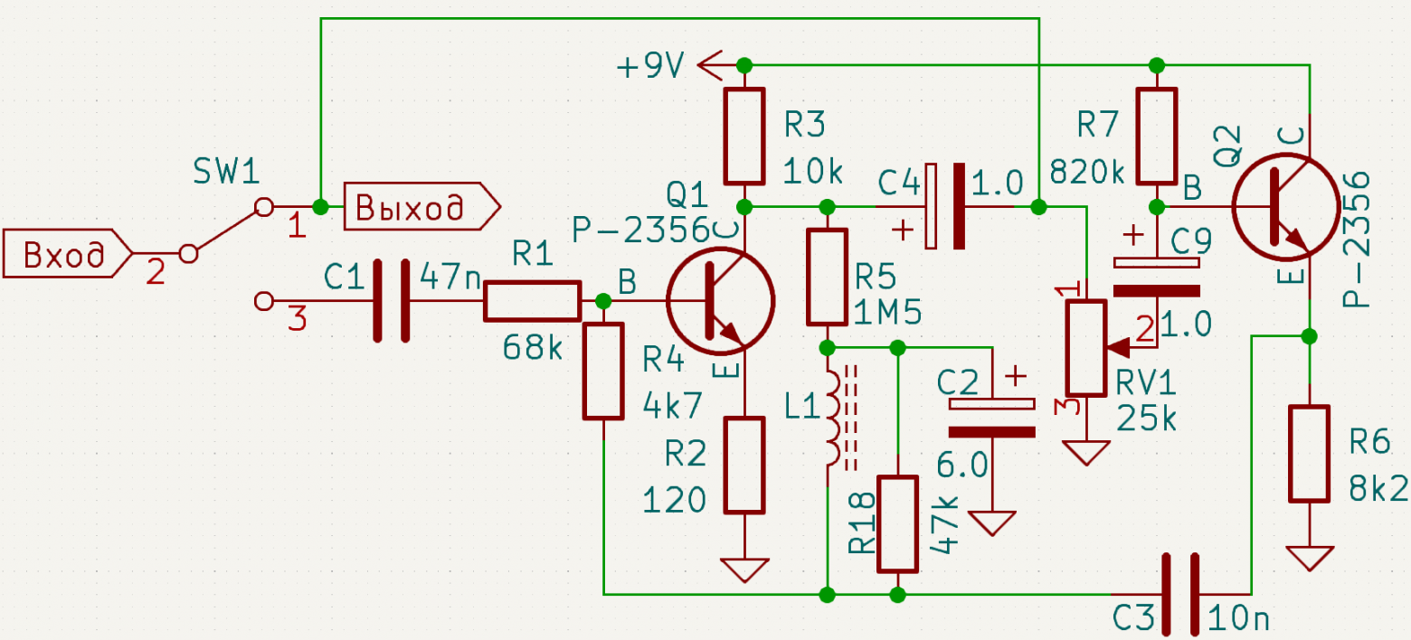
▍ Добавляем регулятор тембра
Мне повезло. Доставшаяся мне педаль «форсирующего усилителя с преобразователем спектра» Inga является самой сложной и совершенной в модельном ряду рижских фуззов и вау. У неё не два, а три регулятора: добавилась ручка тембра.

Это не просто переменный резистор «утечки верхних частот», а более продвинутая схема «наклона тембра». Поворот ручки «наклоняет» амплитудно-частотную характеристику прибора, подчёркивая верхние частоты и заваливая нижние, либо наоборот.

Что интересно, точно такая же схема ручки тона присутствует в упоминавшемся выше Morley Power Fuzz Wah. Однако данный схемотехнический узел не уникален. Он используется во множестве педалей (включая Big Muff, c которым его обычно ассоциируют) и даже в темброблоках некоторых электрогитар.
Вот, например, схема её величества Форманты 241-БЛ. Можете сравнить её встроенный фузз с теми вариантами, что мы уже рассмотрели сегодня.

От соотношения граничных частот фильтров верхних и нижних частот регулятора «наклона» тембра зависит подъём или провал средних частот в средних положениях ручки потенциометра.

Частота среза простейшего RC-фильтра — это такая частота, при которой сопротивления переменному току резистора и конденсатора равны.
Граничная частота фильтра верхних частот C9R16 составляет 1237 герц, что значительно выше частоты среза фильтра нижних частот R15C10 — 219 герц. Получается весьма значительный провал середины.
Чтобы сделать звучание эффекта менее душераздирающим, разработчики добавили конденсатор C11, шунтирующий выход регулятора тембра по высоким частотам.
Насколько хорошо это у них получилось, мы скоро услышим, но для начала необходимо привести устройство в работоспособный вид.
▍ Исходные данные
На первый взгляд, сохранность прибора просто прекрасная. Кроме ручки регулятора громкости, утеряна всего одна резиновая ножка.

Качающаяся на оси платформа перемещает шток, приводящий в движение вал переменного резистора, и нажимает на кнопку с фиксацией.

Предусмотрены ограничители хода платформы с резиновыми демпферами.

Розничная цена устройства составляла 35 советских рублей. Плата датируется 1988 годом, когда за эту сумму можно было купить простейший микрокалькулятор или транзисторный радиоприёмник четвёртого (то есть, самого низшего) класса сложности.

Ещё в пределах 31-39 рублей можно было прилететь из Москвы в Сочи, либо приехать на поезде в Тбилиси. А для детей был доступен велосипед «Орлёнок» или паровоз PIKO BR01.
Напишите в комментариях, что выбрали бы в детстве для себя вы: настоящий велосипед, роскошную модель паровоза, радиоприёмник, гитарную педаль или микрокалькулятор. Что касается билетов, то выше приведены цены в один конец. Туда и обратно за 36 рублей можно было слетать между Москвой и Ленинградом.
Внутри корпуса из листовой стали с аккуратными сварными швами находилась давно просроченная батарейка с околонулевой ЭДС.

Заметны следы ремонта: выводы катушки индуктивности удлинены отрезками тонкого многожильного провода в белой изоляции. Под плату подложен кусок электрокартона, причём квадратный, не покрывающий всю площадь платы.

Клеммная колодка под «Крону» выглядит подозрительно, так как она снята с точно такой же батарейки Duracell и снабжена синим просверленным донышком от неё в качестве крышки.
Внимательное рассмотрение показало, что незадачливый ремонтник припаял минус на корпус, а плюс батарейки — туда, где должен быть минус. При подаче питания в правильной полярности фузз заработал, а вау — нет.

К счастью, сопротивления резисторов в данной схеме таковы, что транзисторы вряд ли могли выйти из строя от переполюсовки.
▍ Ремонт педали
Нужно заменить электролитические конденсаторы, вырезать изоляционную картонку правильной формы, а также проверить сектор поворота вала переменного резистора квакушки. При опущенной платформе вал должен быть повёрнут до упора.

Чтобы педаль могла нормально использоваться гитаристом, пятиштырьковые гнёзда заменены на стандартные под джек. При этом восстановлен контакт общего провода с массой, который ранее осуществлялся через старые гнёзда. Также добавлен разъём для подключения внешнего питания.
▍ Играем и слушаем
Видео на Youtube
После всего проделанного педаль ожила. Винтажная квакушка работает прекрасно и звучит так, как ей полагается. Тогда как фузз — на любителя. Как, собственно говоря, вообще любой фузз.
Такова природа этого класса эффектов, экстремально искажающих электрогитарный сигнал. О том, как гитаристы научились осознанно задавать структуру перегруза, повествует моя предыдущая статья.
Лично мне этот фузз очень понравился. Он неожиданно хорошо звучит в каждый из четырёх каналов гибридного усилителя — от чистого до сильно перегруженного. Для фузза это редкость. А продвинутый регулятор тембра вообще позволяет творить чудеса.
А недостатком данной педали считаю отсутствие обхода квакушки. Даже в нижнем положении подвижной платформы она заметно окрашивает звук. Чтобы ослабить этот побочный эффект, можно попробовать покрутить подстроечный резистор.
© 2025 ООО «МТ ФИНАНС»
Автор: Lunathecat
