Введение в полумостовые преобразователи: рабочая лошадка силовой электроники
В современной силовой электронике полумостовые преобразователи (half-bridge converters) занимают особое место как одна из самых универсальных и широко применяемых топологий для преобразования DC-DC и DC-AC. Сочетая простоту конструкции с высокой эффективностью, эти преобразователи позволяют преобразовывать входное напряжение в более высокое или низкое выходное напряжение. Так же данный тип преобразователя обеспечивает гальваническую развязку выхода от входа, что значительно расширяет области применения данной топологии. Так же следует добавить что транзисторы в данной топологии работают с более низкими напряжения, в отличии от пуш-пульной схемы где на каждый транзистор приходится удвоенное входное напряжение.
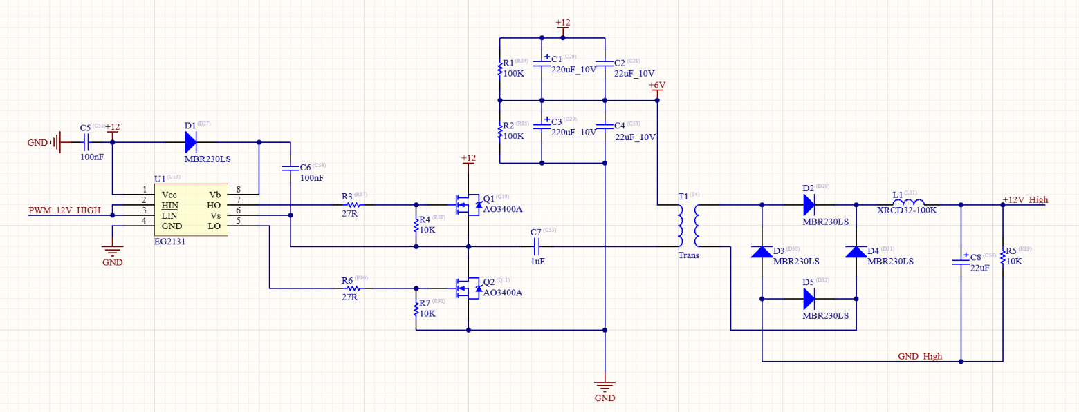
На рисунке 1 представлена схема преобразователя. Забегая вперед отвечу на вопрос зачем он нужен если можно купить готовый преобразователь 12V/12V, например AM1S-1212SZ от фирмы AIMTEC. Ну хотя бы потому что часто бывает нужно получить на выходе нестандартное напряжение, например недавно пришлось из 40В получить -200В для смещения сетки для лампы. Конкретна данная схемы нужна была чтобы запитать оптрон в цепях защиты от КЗ по выходу блока питания на 1000В.
Основные компоненты схемы:
-
Два силовых ключа (Q1, Q2) – MOSFET ключи работающие в противофазе.
-
Разделительные конденсаторы (C1 - C4) – создают среднюю точку для формирования переменного напряжения.
-
Трансформатор – обеспечивает гальваническую развязку и преобразует напряжение.
-
Выпрямитель на вторичной стороне – диодный или синхронный (в зависимости от КПД и токов).
-
Индуктивность L1 - сглаживает броски токов во вторичке.
-
Разделительный конденсатор C7 - выполняет сразу несколько полезных функций.
Рассмотрим подробнее работу разделительного конденсатора C7. Он выполняет сразу несколько полезных функций:
-
Защищает первичную обмотку от постоянного тока, в случае если один из транзисторов окажется постоянно открыт.
-
Балансирует намагничивание трансформатора в обе стороны. Благодаря чему мы избегает подмагничивания трансформатора, который может привести к неправильной работе и даже выходу из строя из-за насыщения феррита.
Касательно конденсаторов C1-C4. Два из них это электролиты а 2 керамика. Лично я керамику напаиваю со стороны bottom прямо между ножками электролитических конденсаторов. Без керамики нельзя, иначе электролиты проживут недолгую но яркую жизнь. Обычно емкость керамики советуют брать 10% от емкости электролитов. Но чем больше тем лучше. EG2131 - китайский драйвер верхнего и нижнего ключа. Стоит копейки. Из особенностей то, что один вход прямой другой инверсный что позволяет их объединять и подавать на вход общий ШИМ сигнал. В микросхеме предусмотрены задержки, что исключает сквозные токи. Трансформатор выполнен на ферритовом кольце B64290-L45-X87 N87 R16х9.6х6.3.
Расчеты
Теперь давайте разберем расчет данного преобразователя. Главное что следует понимать проектируя трансформаторный преобразователь это то, что наша задача накачать энергию в трансформатор, снять энергию это уже дело техники. Как это сделать? Что нам мешает накачать энергию в трансформатор? Тут главное что нас ограничивает это две вещи:
-
Индуктивность первичной обмотки - чем больше индуктивность, тем больше активное сопротивление обмотки, и тем медленнее растет ток в обмотке, что мешает нам накопить энергию магнитного поля в сердечнике. Из формулы на рисунке 2 видно что чем больше индуктивность тем меньше максимальный ток в катушке. Напомню что ток растет линейно.
-
Насыщение ферритового сердечника - ток первичной обмотки создает магнитное поле в кольце трансформатора, которое в свою очередь переходит в ЭДС на вторичной обмотке. однако ферритовый сердечник способен создавать магнитное поле только до определённого предела — индукции насыщения (Bₛₐₜ). При её достижении:
-
Магнитная проницаемость (μ) резко падает (в 10–100 раз).
-
Сердечник теряет способность усиливать магнитный поток.
-
На рисунке 3 представлена формула индукции магнитного поля в ферритовом сердечнике, где:
-
Ae — эффективная площадь сечения (мм²),
-
N — число витков.
Наше кольцо сделано из феррита N87. Вsat для материала N87 составляет 390 мТл (при 25°C). Для безопасной работы мы не должны превысить значение в 200-250мТл.
Итак, воспользуемся нейросетью deepseek для дальнейших расчетов. Частоту примем равной 200КГц, средняя точка 6В, выходная мощность преобразователя пусть будет 0,25Вт (20мА при напряжении 12В). Нейросеть выводит такую таблицу.
О чем нам говорит таблица 1? Видим что увеличение количества витков N уменьшает пиковый ток и максимальную мощность которую мы может прокачать через наше кольцо. Для всех значений витков поле B намного ниже поля насыщения в 390мТл, так что по этому поводу не беспокоимся. Однако если мы намотает 5 или больше витков то мы уже не сможем прокачать 0.25Вт мощности. Попросим нейронку вывести эту же таблицу но для частоты 400Кгц. Посмотрим как влияет частота.
Как видно из таблицы 2 выходная мощность не зависит от частоты, но зато уменьшился максимальный ток первичной обмотки и уменьшилась индукция поля B. отсюда делаем вывод что оптимальным решением является намотать 3-4 витка первички. Так как у нас на выходе напряжение должно быть в два раза больше, то вторичку мотаем 6-8 витков. Частоту оставлю 200Кгц, так как на такой частоте меньше потери. Если нужна большая мощность на выходе то либо уменьшаем количество витков, либо увеличиваем входное напряжение.
Расчет разделительного конденсатора
Как говорилось выше разделительный конденсатор играет важную роль в работе преобразователя, однако его емкость должна быть достаточной для нормальной работы устройства. Поговорим о расчетах. В ходе своей работы конденсатор перекачивает энергию от входных конденсаторов (C1-C4) в трансформатор. Идея заключается в том чтобы напряжение на разделительном конденсаторе не превышало 5-10% от Vin/2 (входное напряжение делится поплам конденсаторами C1-C4). Допустим наш преобразователь работает на частоте 200КГц, и должен давать на выходе 12V/1A тоесть выходная мощность 12Вт. Следовательно за каждый такт через разделительный конденсатор прокачивается 12/200000 Дж энергии, или 60 мкДж, а за каждый полутакт соответственно 30мкДж. И вот зная энергию, которая передается через конденсатор, нам надо рассчитать емкость таким образом, чтобы напряжение на конденсаторе было не больше 10% от средней точки равной 6В, тоесть не больше 0.6В. Исходя из формулы представленной на рисунке 4, получаем что емкость конденсатора должна быть не меньше 166.67мкФ. И тут вылезает одна из проблем полумостового преобразователя. При больших мощностях требуется большая емкость разделительного конденсатора, причем использовать электролиты нельзя, только пленка или керамика.
Заключение
Полумостовой преобразователь отличное решение если вам нужно нестандартное напряжение и гальваническая развязка. Кроме того вы можете намотать несколько вторичных обмоток и получать несколько выходных напряжений. Однако следует иметь в виду что такой преобразователь плохо подходит для больших мощностей, так как требует большой емкости развязывающего конденсатора.
Автор: Lekian
