Это исследование, на основе анализа связей между фундаментальными физическими постоянными, предлагает провести их оптимизацию. Новая интерпретация дает возможность получить больше информации о Вселенной и ее развитии.
Введение
В настоящее время в физике опорными величинами являются:

Это не полный список, но некая база независимых величин, с помощью которой оцифровываются законы и явления.
Из них выводится ряд вторичных прикладных "постоянных", например, vacuum permittivity, Rydberg constant, и т.п.
https://pml.nist.gov/cuu/pdf/wall_2022.pdf
Отдельно хочется отметить приоритет в важности обоснования безразмерных физических констант перед размерными. Для большинства физиков это достаточно очевидно и даже не стоит обсуждения.
Среди тех ученых, кто высказывался по этой проблеме, был советский физик-теоретик, доктор физико-математических наук, профессор Матвей Бронштейн. В своей статье "К вопросу о возможной теории мира как целого" (1933, 1934) он писал: "Задачей теории является отыскание ответа на все вопросы, имеющие смысл. Если нас спрашивают о том, почему масса электрона равна 9 * 10^-28 грамма, а не какому-нибудь иному числу, то мы не можем признать этот вопрос, имеющим смысл, так как грамм есть совершенно условная единица массы. … вопрос о значениях мировых постоянных, имеющих размерность, лишен физического смысла, и если теория объяснит константы, лишенные размерности, то этим ее задача будет в принципе выполнена, так как лишь от значений этих констант зависит то, почему окружающий нас внешний мир выглядит так-то, а не иначе".
Все величины из списка, кроме α, имеют размерности в системе СИ, скомпонованные из пяти единиц – kg, m, s, C, K - суммарное количество которых равно 5. Поэтому можно произвести замену восьми этих величин на три безразмерных числа и пять констант - эталонов массы, длины, времени, электрического заряда и температуры (в конце статьи будут указаны формулы по которым вычислены эти значения).

Теперь любые из принятых сегодня фундаментальных постоянных можно вычислить по формулам :

В чем смысл такой замены, явный минус которой – потеря точности ?
При переходе к безразмерным величинам, выгоды в плане концептуального понимания и упрощения уравнений могут перевесить этот недостаток. Это особенно важно в теоретической физике и космологии, где мы ищем наиболее фундаментальные и простые законы, описывающие мир.
И действительно, мы получаем простой доступ к четырем! космологическим параметрам Вселенной

https://en.wikipedia.org/wiki/Observable_universe
M≈1,5∙10^53 kg, R≈4,4∙ 10^26 m ,
T≈13,799 ± 0,021 млрд.лет≈ 4,354∙10^17 s
Для "постоянной" Хаббла Planck mission в 2018 опубликовало значение 67.4±0.5 (km/s)/Mpc. Hubble Space Telescope и James Webb Space Telescope в 2023 определяют более высокие значения 74.03±1.42 (km/s)/Mpc.
Далее, считаем возможным высказать предположение, что Nm является не константой, а переменной величиной, которую назовем Главным Счетчиком, а числа Ne и Np - большими числами электрона и протона соответственно.
Последствия такого предположения настолько обширны, что требуют всестороннего изучения. А его подтверждением будет экспериментальная фиксация изменения значений некоторых величин, которые в настоящее время принято считать постоянными.
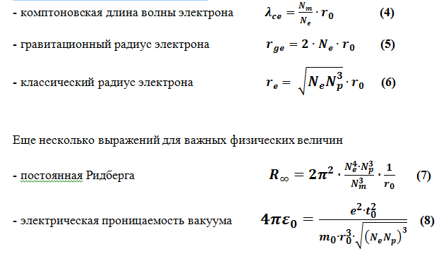
Пока посмотрим на некоторые стандартные формулы, которые принимают новый «структурированный» вид:

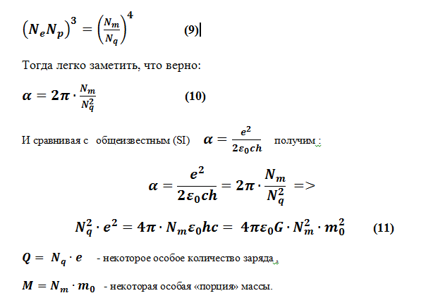
Еще интереснее может быть замена большого числа Np на Nq по следующей схеме:



Выводы
В работе предложена замена 7 размерных и 1 безразмерной фундаментальных постоянных на 3 безразмерных и 5 размерных. Смысл такой замены заключается в возможности перейти к более фундаментальному пониманию физики, где законы природы выражаются через безразмерные величины, которые не зависят от выбранных единиц измерения.
Преимущества такого подхода:
- Универсальность: Безразмерные параметры не зависят от системы единиц, что делает их более универсальными для описания физических явлений в разных масштабах и условиях.
- Фундаментальность: Безразмерные константы отражают соотношения между различными физическими величинами и дают более глубокое понимание структуры Вселенной.
- Космологическая интерпретация: Такая замена открывает доступ к дополнительным космологическим параметрам Вселенной, которые связаны с её структурой и эволюцией. Это может быть полезно для описания глобальных свойств Вселенной и её динамики.
Хотя явным минусом является временная потеря точности в вычислениях при переходе к безразмерным величинам, выгоды в плане концептуального понимания и упрощения уравнений могут перевесить этот недостаток. Это особенно важно в теоретической физике и космологии, где мы ищем наиболее фундаментальные и простые законы, описывающие мир.
Предположение о том, что Nm является счетчиком, может привести к пересмотру наших представлений о стабильности значений некоторых фундаментальных постоянных и открыть новые горизонты в понимании природы изменчивости физических законов. Выводы могут быть проверены экспериментально, так как заявляемая точность измерения фундаментальных постоянных на сегодняшний день позволяет выявить вариации значений некоторых из них за период в несколько лет, что соответствует интервалу 4 года, установленному CODATA для обновления значений.
Автор: DikyAV
