Привет! Наверное, у многих словосочетание «регулируемый резистор» ассоциируется с обычным потенциометром.
Потенциометр — это компромиссное решение, часто используемое на этапе отладки аналоговых узлов или в случаях, когда требуется аналоговое управление со стороны человека, например, для регулировки громкости в аудиоусилителе или изменения яркости света с помощью диммера.
В поисках линейной вольт амперной характеристики
Потенциометр это хорошо, но что делать, если нам необходимо изменять сопротивление динамически? В этом случае нам поможет JFET! Для начала договоримся, что собой представляет резистор с точки зрения вольт-амперной характеристики (далее — ВАХ). Здесь всё предельно просто: это прямая линия, ток линейно зависит от напряжения.

Если обратить внимание на ВАХ JFET-транзистора, можно заметить участок, напоминающий ВАХ резистора. Этот участок находится в очень узкой область, которую часто называют омической областью работы транзистора.

Для понимания, о каких порядках и Ids в омической области идёт речь, это примерно 1V и 10mA соответственно. Однако точные значения зависят от конкретной модели транзистора. Для наглядности приведём пару ВАХ, построенных на основе SPICE-моделей транзистора. Для примера 2N5019 InterFET.
Как и в идеализированной ВАХ, виден характерный линейный участок при напряжениях
Уже на этом этапе можно возразить: ведь у биполярного транзистора или MOSFET транзистора ВАХ очень похожа. Зачем применять именно JFET в роли регулируемого резистора? Это справедливый вопрос, и для ответа на него можно рассмотрим типичную ВАХ для биполярного транзистора и MOSFET.

Да, здесь есть весьма узкий участок который с натяжкой можно назвать линейным, однако есть ряд важных недостатков:
-
Интересующая на линейность на очень узком участке Vce, которая значительно меньше, чем в JFET.
-
Изменение тока база, не так значительно меняет наклон ВАХ в аналогичной омической области JFET, это говорит о том, что эмулировать сопротивление в широком диапазоне номиналов сложно
-
Нет линейности в точке около нуля напряжения, это хорошо видно при увеличение масштаба.
Что же касается MOSFET, то тут ситуации обстоит несколько лучше с точки зрения линейности. Однако диапазон
Также стоит отметить, что для MOSFET характерна более крутая проходная характеристика по сравнению с JFET. Это означает, что незначительные смещения и шумы будут вносить существенную ошибку в эмуляцию сопротивления. Для демонстрации этого тезиса рассмотрим проходные характеристики JFET — 2N5019 и MOSFET — 2N7002BK, и наложим гипотетический шум в 0.5V для наглядности крутизны.
Как видно, наш гипотетический шум приводит к разным на порядок изменение тока(или сопротивления, в случаях применения транзистора как VCR).
Линейна ли омическая область JFET?
После того как разобрались с кандидатом для эмуляции резистора, разберёмся, а насколько хорош наш JFET в данной роли. И тут опять прибегнем к симуляции. Итак, построим ВАХ нашего транзистора и максимально приближенного по номиналу резистора при постоянном напряжении Vgs.
И заодно посмотрим в % отклонения сопротивления JFET(зеленый график) от резистора(красная прямая).
График снят при постоянном Vgs:
Отклонение от идеального сопротивления связано с тем, что в уравнение для Ids(как следствие и сопротивления) есть квадратичная зависимость от
И уже из общих соображений: если есть квадратичная зависимость, прямой линии быть не может. А именно этого мы и добиваемся от ВАХ (вспоминаем ВАХ резистора). Для многих применений отклонение в единицы процентов не играют существенной роли. Тем не менее, стоит заострить внимание, как линеаризовать ВАХ JFET в омической области. Для этого ещё раз посмотрим на зависимость Ids(

Делается это за счёт добавления резисторов R3 и R4:
Для того чтобы не закапываться в вычисления, запишем уравнение где Ids без учета V2 и R2, но с учетом R3 и R4.

Далее элементарная сокращение при R3 = R4

Остаётся проверить результат добавление резисторов R3 и R4 в симуляции:
Размах отклонений ±1.5% это весьма существенное улучшение по сравнению с тем, что было до этого.
Применение JFET как Voltage-controlled resistor (далее VCR)
После того как мы разобрались с работой JFET в омической области ВАХ, неплохо было бы найти этому применению. Пожалуй, наиболее широкое применение данного эффекта можно найти в так называемых схемах компрессоров аналогового сигнала. Представьте, что у вас есть аналоговый тракт с конечным коэффициентом усиления. На его вход подаётся переменный аналоговый сигнал. Если речь идёт о реальных аналоговых трактах, то всегда можно подать такой сигнал, который заведёт усилитель в насыщение. Это приведёт к серьёзным искажениям сигнала. Добавляются нежелательные частотные составляющие (из-за резких обрывов формы сигнала), которых не было в исходном сигнале.
Чтобы с этим бороться, необходимо либо уменьшать общий коэффициент усиления всего тракта, но если подобного рода выбросы нечастое явление, будет страдать усиления сигнала в остальное время. Поэтому требуется менять коэффициент усиления или аттенюацию «на лету», и в этом нам поможет JFET, который будет работать как VCR.
С помощью VCR нам нужно аттенюировать сигнал в те моменты, когда входной уровень может привести аналоговый тракт в насыщение. Причём желательно делать это плавно, в противном случае, если мы будем скачкообразно включать и отключать аттенюацию по факту превышения порога, это само по себе будет вносить нежелательные искажения. Для описания плавности применения аттенюации в аналоговых компрессорах вводятся два временных параметра: Attack и Release.
Attack – по сути описывает время с какой скоростью увеличивается коэффициент аттенуации в случая превышения threshold. Часто является функцией от амплитуды превышения, чем сильней превышение, тем быстрей увеличивается аттенуация.
Release - с какой скоростью уменьшается коэффициент аттенюации.
(Некоторые компрессоры вводят такое понятие, как Hold — это время, в течение которого аттенюация удерживается на постоянном уровне перед тем, как начнётся фаза Release. Однако в нашей схеме этот режим реализован не будет.)
Attack и Release это не всё
(Некоторые компрессоры вводят такое понятие, как Hold — это время, в течение которого аттенюация удерживается на постоянном уровне перед тем, как начнётся фаза Release. Однако в нашей схеме этот режим реализован не будет.)
Для демонстрации вышесказанного, перенесём все на временные диаграммы: входного сигнала, коэффициента усиления аналогового тракта, выходной сигнал.
Реализация в схеме
Теперь попробуем реализовать данный подход в виде схемы. Для простоты начнём со структурной схемы.
Центральным компонентом схемы является усилитель с возможностью подстройки коэффициента усиления. Этот коэффициент будет обратно пропорционален напряжению на конденсаторе C1.Напряжение на конденсаторе увеличивается, когда выходной сигнал приближается к уровню насыщения усилителя — в эти моменты активируется источник тока I1, который заряжает конденсатор. Это так называемое attack time.Когда риск перегрузки усилителя миновал, коэффициент усиления возвращается к номинальному значению за счёт разряда конденсатора C1 через источник тока I2 — это release time.
Выпрямитель необходим для детектирования перегрузки как при положительных, так и при отрицательных напряжениях.
Остановимся подробнее на некоторых участках схемы.
Усилитель
Усилитель с управляемым коэффициентом усиления реализован по следующей схеме:
Здесь у нас обычный не инвертирующий усилитель, коэффициент усиления которого рассчитывается по формуле: G = R3 / [R2 + R_JFET] (влияние резисторов R1, R4 и R5 не учитывается, так как оно незначительно).
В свою очередь, сопротивление R_JFET зависит от напряжения V4. В дальнейшем вместо источника V4 будет использоваться схема, формирующая напряжение на затворе в момент приближения усилителя к насыщению. В нашем случае сопротивление J1 прямо пропорционально напряжению на затворе. При увеличении напряжения на затворе коэффициент усиления G уменьшается — а это как раз то, что нам нужно для аттенюации сигнала.
Зависимость коэффициента усиления от напряжения V4 представлена на графике:
Выпрямитель
Поскольку речь идёт о сравнительно малых амплитудах сигнала, не хочется терять драгоценные 0.3–0.7V на прямом падении напряжения диода. Вместо классического выпрямителя будем использовать схему идеального двухполупериодного выпрямителя по следующей схеме:
Для понимания работы данной схемы важно договориться о двух аксиомах:
-
Операционный усилитель с обратной связью будет стремиться выровнять напряжения на не инвертирующем и инвертирующем входах.
-
Падение напряжения на диоде в данной схеме считаем равным 0.6V.
Следовательно, при положительной полуволне U2 будет увеличивать напряжение на выходе (пытаясь уравнять напряжения на входах через контур обратной связи, выделенный красным). В этом режиме диод D1 открыт, а диод D2 закрыт, так как на аноде D2 будет напряжение, равное входному, а на катоде — входное плюс 0.6V. Добавка в +0.6V образовалась как компенсация падения напряжения на D1.
При отрицательной полуволне напряжение на выходе будет уменьшаться до тех пор, пока напряжение на инвертирующем входе не станет таким же, как на не инвертирующем (не забываем, что так работает обратная связь). Для этого выходное напряжение должно установиться примерно на уровне -Vin- 0.6V.
Таким образом, входное напряжение -1V становится входом для инвертирующего усилителя на базе с коэффициентом усиления -1. На не инвертирующем входе U3 будет 0V, так как диод D1 закрыт (токи утечки не учитываются).
Данная схема имеет несколько недостатков:
-
Необходим конденсатор C1 для устранения колебаний при положительной полуволне. По сути, он нужен, чтобы сделать обратную связь на высоких частотах максимально быстрой. Из-за этого немного меняется форма выходного выпрямленного сигнала.
-
Присутствуют небольшие искажения в моменты перехода сигнала из отрицательной полуволны в положительную.
Для нас эти недостатки не критичны, поскольку выпрямленный сигнал используется только как детектор перегрузки.
Детектор и источники тока
Сам детектор для простоты реализован на базе биполярного транзистора, который открывается в моменты, когда напряжение на выходе превышает 0,6V*10. В случае превышения запускается постоянный источник тока, который линейно заряжает конденсатор — это attack time. Когда за счёт уменьшения коэффициента усиления устраняется перегрузка, источник тока I1 перестаёт работать, и за счёт постоянно работающего I2 происходит разряд конденсатора (release time) и как следствие — возврат к номинальному значению коэффициента усиления.
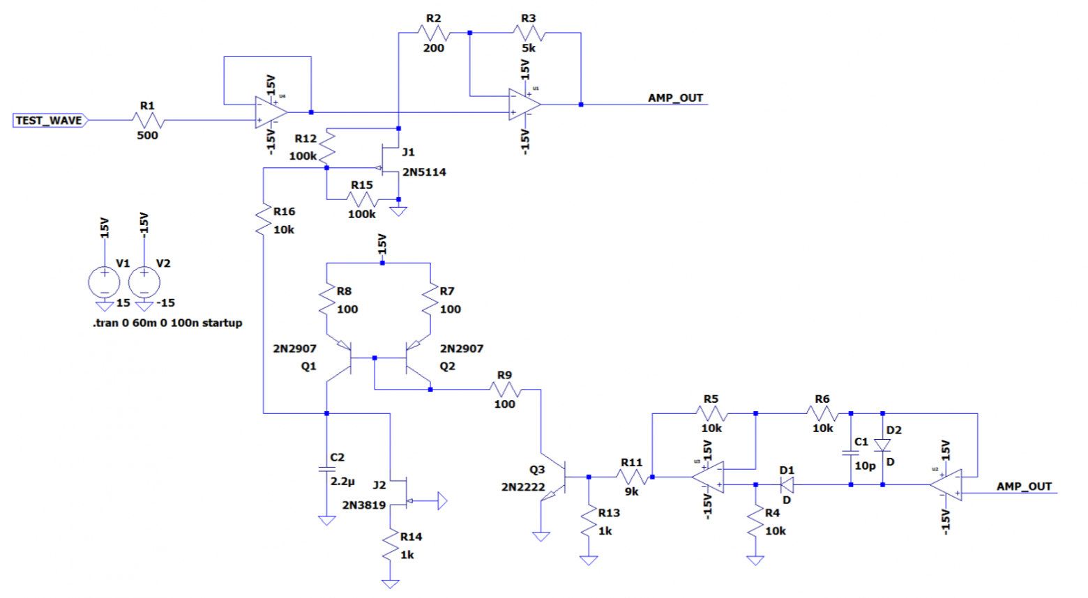
Сопоставляя структурную схему и модель, схема выглядит следующим образом:
Для наглядности работы участка схемы, подадим тестовое воздействие, эмулирующие возникновение перегрузки:
Анализ полной схемы
Проанализируем схему целиком:
Для этого на порт TEST_WAVE подадим три пачки синусоиды частотой 10kHz и амплитудой 0.8V.
Для начала посмотрим на первые две пачки внимательней на разных участках схемы: вход(TEST_WAVE), затвор J1 и выход(AMP_OUT)
Увеличение напряжения на Vgs приводит к снижению коэффициента усиления тракта, что видно по выходному сигналу — он симметрично снижается с 12V до 9V. Также стоит обратить внимание на важность времени release time. К моменту появления следующей пачки амплитуда выходного сигнала уже не достигает 12V, так как напряжение на затворе ещё не успело опуститься до 0V. Однако, если посмотреть все три пачки, то благодаря большому временному интервалу между второй и третьей пачкой напряжение на затворе успевает опуститься до 0V, и перегрузка снова достигает 12V.
Заключение
Рассмотренное использование JFET в омической области, пожалуй, одно из самых популярных применений JFET в данной области ВАХ. Так же хочу заметить, что существует множество схем компрессоров с применением JFET и без, данная упрощенная схема выбрана лишь для демонстрации особенностей работы на приближенном к реальному миру примеру.
Автор: 404Ohm
