Привет! Можно ли обмануть инфракрасный датчик периметра, если посветить на его фотоприёмник инфракрасным фонариком? — Нет, потому что охранный излучатель не просто вырабатывает инфракрасный луч, но модулирует его яркость особым образом.
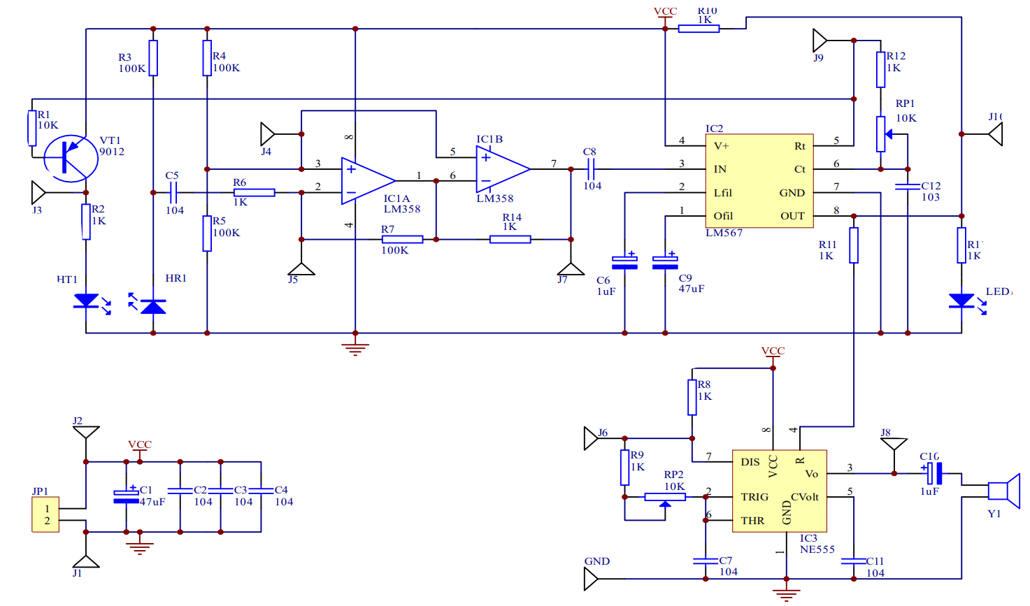
В простейшем случае это просто сигнал определённой частоты, которая детектируется микросхемой фазовой автоподстройки частоты LM567. Сегодня мы соберём экспериментальную модель датчика периметра как раз на её основе.
Этот радиоконструктор представляет особенный интерес, так как без доработки плата является неработоспособной. Причина проблемы состоит на этот раз не в ошибке принципиальной схемы или токоведущих дорожек на плате, а в интерференции между двумя функциональными узлами устройства.
▍ Учимся у китайцев
Платформой для нашего эксперимента послужит девятнадцатая по счёту «секретная китайская плата». Так я называю радиоконструкторы, выпускаемые для китайских конкурсов, олимпиад и экзаменов по электронике.
До проведения мероприятия эти комплекты для самостоятельной сборки и всю информацию про них держат в секрете. А после того, как событие состоялось, неиспользованные излишки наборов попадают на Алиэкспресс, Амазон и другие торговые площадки.
«Секретные платы» содержат интересные компоненты, схемотехнические решения, замаскированные ошибки и задания, которые можно решать на разных компетентностных уровнях. Коллекционирование и сборка этих пособий стали моим хобби. Вот список того, что уже заработало и исследовано.
- ШИМ-регулятор на операционных усилителях
- Кодовый замок
- Световой эффект на регистре сдвига
- Электронный экзаменатор
- Простой цифровой частотомер без микроконтроллера
- Регулятор яркости светодиода
- Два секундомера на логических микросхемах
- Простой контроллер светофора
- Таймер обратного отсчёта
- Исключающее ИЛИ и двоичный полусумматор
- Резистивный цифро-аналоговый преобразователь
- Контроллер стиральной машины
- Многоканальная охранная сигнализация
- Как работает шариковая мышка?
- Усовершенствованный частотомер без микроконтроллера
- Продвинутый контроллер светофора
- Очень простой тахометр на интересных микросхемах
- Стабилизатор напряжения с цифровым управлением, но без микроконтроллера
▍ Приступаем к эксперименту
Сегодняшний радиоконструктор разработан для вступительного экзамена 2021 года в профессиональных колледжах и институтах китайской провинции Чунцин.
На тему сигнализаций мы уже собирали восьмиканальный пульт охраны и модуль объёмного датчика движения. Настала очередь датчика периметра.
Схема, которую предлагается собрать и наладить, на первый взгляд является совершенно тривиальной и просто обязана сразу заработать.

▍ Изучаем LM567
«Сердцем» устройства является восьмивыводная микросхема фазовой автоматической подстройки частоты (ФАПЧ, phase-locked loop, PLL) LM567.

Выводы 4 и 7 — это, соответственно, плюс питания и земля. Микросхема рассчитана на однополярное питание напряжением от 3.5 до 8.5 вольт.
Вывод с номером 1 соединён с выходом фазового детектора I (in phase) и входом выходного каскада с открытым коллектором, способным коммутировать ток до 100 миллиампер, втекающий в ножку 8. Этого достаточно, например, для питания обмотки малогабаритного электромагнитного реле.
Для стабильной работы выходного буфера между первым выводом и землёй следует подключить фильтрующий конденсатор, сглаживающий нечёткие срабатывания фазового детектора.
Второй вывод соединён с выходом квадратурного детектора и также нуждается во внешнем конденсаторе фильтра низких частот (ФНЧ). Его ёмкость должна быть не более половины от ёмкости конденсатора, подключённого к выводу 1.
Тем не менее, обоим конденсаторам обычно требуется значительная ёмкость — от одного до нескольких микрофарад или даже выше. Поэтому чаще всего используются электролитические конденсаторы.
Резистор и конденсатор, подключаемые к пятому и шестому выводам LM567, образуют времязадающую RC-цепочку. Диапазон центральных частот, на которые можно настроить микросхему, простирается от сотой доли герца до пятисот килогерц.
Если квадратурный детектор сможет защёлкнуть фазу колебаний встроенного RC-генератора с входным сигналом, то фазовый детектор откроет выходной транзистор буфера с открытым коллектором.
Для того, чтобы произошло фазовое защёлкивание, необходимо совпадение частот внешнего и внутреннего сигналов с определённой точностью. Ширина полосы срабатывания определяется соотношением центральной частоты и ёмкостей интегрирующих конденсаторов на выходах детекторов.

Также она зависит от амплитуды входного сигнала.

Фазовое защёлкивание достигается не мгновенно, а по прошествии времени. Для него требуется некоторое число циклов, зависящее от ширины полосы срабатывания и повлиявших на неё факторов.
Если заземлить вход — ножку с номером 3, то микросхема превращается в квадратурный генератор, вырабатывающий два сигнала с фазовым сдвигом 90 градусов. А если подать на вход логическую единицу, то произойдёт инвертирование выходного сигнала.

Соединение первого вывода с пятым, то есть выхода фазового детектора с выводом на времязадающий резистор, превращает микросхему в генератор частоты, управляемой напряжением.

А если соединить пятый вывод с третьим — входом детекторов, то получается генератор двух частот — центральной и удвоенной. Это пригодится для электронного музыкального инструмента (ЭМИ) с двумя регистрами, которые можно переключать или смешивать посредством аттенюаторов.
Ранее микросхема LM567 уже встречалась нам в радиоконструкторе «Электронный замок», где использовалась только одна из тех функций, которые заложили предусмотрительные разработчики.

Здесь при совпадении частоты колебаний мультивибратора на микросхеме U2 — интегральном таймере NE555 (КР1006ВИ1) — с центральной частотой RC-генератора микросхемы U3 срабатывает реле K1 и зажигается светодиод LED2.
Для того, чтобы настроить две микросхемы в унисон, предусмотрены целых три подстроечных резистора. RP1 регулирует частоту срабатывания LM567, а RP2 и RP3 отвечают, соответственно, за грубую и точную настройку частоты колебаний релаксационного генератора на 555 таймере.
▍ Исследуем схему
В нашем сегодняшнем эксперименте участвуют те же самые микросхемы, но 555 таймер IC3 используется как генератор тона для малогабаритного восьмиомного громкоговорителя Y1, и не подаёт сигналов на LM567. Во всяком случае, не должен подавать, хотя далее выяснится обратное.

Сигнал с пятого выхода микросхемы IC2 поступает через резистор R1 на базу транзистора VT1. Этот транзистор структуры P-N-P, работающий в каскаде с общим эмиттером, нагружен на инфракрасный светодиод HT1, включённый последовательно с токоограничивающим резистором R2.
▍ Особенности фотодиодов
Сигнал инфракрасного датчика HR1 поступает на вход микросхемы LM567, но перед этим его приходится усиливать.
Если бы мы имели дело с инфракрасными фототранзисторами, как в простом тахометре на счётчиках-дешифраторах CD40110B или определителе направления вращения энкодера, то было бы достаточно подтянуть резистором коллектор к плюсу питания или эмиттер к земле, и снимать с него готовый сигнал.

Однако сигнал фотодиода очень слабый, поэтому для его усиления потребовался сдвоенный операционный усилитель (ОУ) IC1.
▍ Искусственная средняя точка
Неинвертирующие входы обоих ОУ IC1A и IC1B подключены к «виртуальной земле» — средней точке делителя напряжения, образованного двумя резисторами R4 и R5. Сопротивления этих резисторов одинаковы, поэтому в искусственной средней точке мы имеем половину напряжения питания.

Правилом хорошего тона при создании «виртуальной земли» является её заземление по переменному току электролитическим конденсатором, параллельно которому нередко включают и керамический конденсатор для более эффективного шунтирования высокочастотных помех.
Разработчики платы решили не прибегать к такому схемотехническому «излишеству», а лучше было бы всё-таки предусмотреть фильтрующий конденсатор.
▍ Усилитель сигнала фотодиода
Первый ОУ используется в инвертирующем включении. Чтобы рассчитать параметры схемы с операционными усилителями, следует вспомнить два идеализированных правила:
- при наличии замкнутой петли отрицательной обратной связи (ООС) напряжение на выходе ОУ будет таким, чтобы поддерживать потенциалы инвертирующего и неинвертирующего входов равными,
- входное сопротивление ОУ очень высоко, поэтому его входными токами можно пренебречь.
Исходя из закона Ома для участка цепи, получаем следующие уравнения, где номера токов соответствуют номерам резисторов и Ua — напряжение на выходе IC1A относительно виртуальной земли:
I7 = Ua/R7 = Ua/100k;
I6 = -Uвх/R6 = -Uвх/1k;
I7 = I6;
Ua/100k = -Uвх/1k;
Ua = -100Uвх.
▍ Усилитель ошибки
Но как нам рассчитать коэффициент передачи инвертирующего усилителя на ОУ IC1В? Петля ООС замкнута резистором R14, включенным между выходом и инвертирующим входом операционного усилителя. Но этот инвертирующий вход напрямую соединён с выходом ОУ IC1A, а неинвертирующий вход — с искусственной средней точкой.
Получается, что нижним плечом делителя отрицательной обратной связи будет выходное сопротивление IC1A. Если принять его равным 10 омам, то коэффициент передачи второго инвертирующего усилителя составит -100, как и первого, что даст общее усиление в 10000 раз.
На самом деле, перед нами нечто среднее между усилителем с ООС и компаратором. Это не схемотехническая ошибка, а известный и широко применяемый в электронике узел, называемый усилителем ошибки.
Особенно часто такие усилители могут повстречаться в системах автоматического регулирования, например, стабилизаторах напряжения и тока. Популярная микросхема ШИМ-контроллера TL494 содержит целых два усилителя ошибки, позволяющих реализовать целых две независимых друг от друга петли отрицательной обратной связи.
Усилитель ошибки имеет очень высокий коэффициент передачи и усиливает отклонение входного сигнала от определённого эталонного значения, которым в данном случае является потенциал виртуальной земли.
В данном случае слабый импульс с фотодиода будет усилен практически до клиппинга в сторону напряжения питания или земли. И с точно таким же успехом будет усилена наводка на токоведущую дорожку платы или помеха по шине питания.
▍ Работа схемы
Итак, если ничто не блокирует путь инфракрасного луча от светодиода к фотодиоду, микросхема LM567 получает с выхода усилителя ошибки сигнал с частотой своего собственного RC-генератора, которая регулируется подстроечным резистором RP1.
Формула для расчёта этой частоты выглядит как 1/1.1RC. Получается диапазон центральных частот LM567 от 10 до 90 кГц. На всей протяжённости этого диапазона происходит фазовое защёлкивание, если ему ничто не мешает.
Выходной транзистор LM567 открыт, красный светодиод LED не светится, и мультивибратор на таймере IC3 находится в состоянии сброса.
Далее мы перегораживаем путь луча, и в отсутствии входного сигнала микросхема закрывает выходной транзистор. Загорается светодиод, и пищит громкоговоритель.
Когда препятствие на пути инфракрасного луча убрано, фазовое защёлкивание должно возобновиться, светодиод погаснуть, а динамик замолчать. Однако это происходит не всегда.
При некоторых соотношениях частот, вырабатываемых NE555 и LM567, их сигналы интерферируют и не дают произойти фазовому защёлкиванию. Громкоговоритель продолжает гудеть, а светодиод светится
Этот эффект был ещё более выраженным, пока мной не был припаян резистор номиналом 100 Ом последовательно с динамиком. Фазовое защёлкивание было вообще неустойчивым, и получалось через раз.
▍ Видео и выводы
Данный конструктор заставляет задуматься о недоработках и взаимных влияниях в электронных схемах и конструкциях. Участник экзамена должен суметь найти неисправность и устранить её на практике.
Первый шаг к разгадке тайны конструктора очень прост. При вытащенном из панельки таймере NE555 инфракрасный датчик работает просто идеально, что видно по включению и выключению красного светодиода.
Второй шаг — понять, что самым сильным источником помехи является ток питания громкоговорителя, и предпринять меры по снижению этого тока.
После успешной наладки собранного устройства экзаменуемому предлагается описать предложения по усовершенствованию схемы. В конечном итоге учитывается также аккуратность монтажа платы.
Автор: Гитарная электроника
