
Новое исследование говорит о том, что самую большую опасность в случае падения астероида на Землю будет представлять не сам факт его столкновения с поверхностью. Самую большую опасность для всех нас будет представлять ударная волна, которую астероид создаст при входе в атмосферу.
Результаты исследования, принятые для публикации в научном журнале «Meteoritics and Planetary Science», указывают на то, что большинство смертей от достаточно крупного астероида будут вызваны взрывной волной при его входе в атмосферу. Причем независимо от того, будет ли он разрушен, еще находясь в воздушном пространстве, или же непосредственно упадет на поверхность целиком. Уж не знаю, сможет ли эта новость снизить градус напряжения, но для создания наиболее катастрофического эффекта астероиду потребуется войти в атмосферу рядом с густонаселенным городским районом. Хорошая же новость заключается в том, что крупные астероиды падают на Землю очень и очень редко.
Если взять среднестатистический астероид, то его орбитальная скорость вокруг Солнца составляет порядка 108 000 км/ч (или около 30 км/с).
«На такой скорости при вхождении в земную атмосферу создастся колоссальный объем энергии. Результатом этого будет высвобождение очень мощный ударной волны», — говорит ведущий автор исследования Клеменс Рамф из Саутгемптонского университета.
«Это событие будет сопровождаться появлением очень мощных торнадообразных ветров, спускающихся на поверхность вслед за астероидом, а также падением множества более мелких обломков, созданных этим космическим объектом».
В некоторых случаях он может полностью разрушиться еще в атмосфере планеты, но если астероид сможет сохранить свою целостность, то в конечном итоге упадет на поверхность, образовав ударный кратер и разбросав на несколько километров в округе свои обломки вперемешку с грунтом и прочим мусором. Разумеется, одним из результатов этого события станет начало мощнейших землетрясений. Определенно, это станет не самым лучшим днем в истории планеты и особенно для тех несчастных душ, которым не посчастливится жить недалеко от места падения.
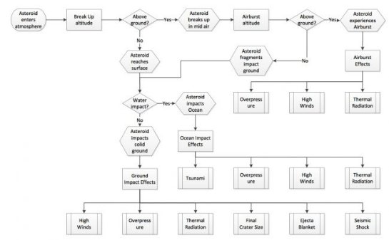
Для оценки объема смертности в результате астероидной угрозы Рамф рассмотрел три возможных сценария развития событий: с учетом последствий, вызванных астероидом, при котором объект сгорит в атмосфере еще до своего падения на поверхность; с учетом места его падения на Землю; а также с учетом его падения в океан и образовавшихся после этого цунами.

Диаграмма показывает различные варианты развития сценариев и их последствий
В своем исследовании Рамф схематичным образом изобразил различные возможные варианты вхождения и падения астероида и в качестве примера разобрал два из них более подробно. В первом случае он предположил, что может произойти, если в Атлантический океан в 130 километрах от береговой линии Рио-де-Жанейро упадет астероид размером 200 метров. Подобное событие, по словам Рамфа, вызовет приблизительно 50 000 смертей. Его подсчеты говорят о том, что 75 процентов от этих смертей будет вызвано появившимся после падения астероида мощнейшим цунами. Оставшиеся 25 процентов, вероятнее всего, погибнут под воздействием мощной ударной волны от воздушного взрыва.
Более ранние исследования по вопросу возможных последствий тоже сообщали о катастрофических воздействиях цунами, однако в исследовании Рамф немаловажную роль отводит континентальным шельфам, которые будут являться своеобразным буфером, рассеивающим основную мощь цунами возле возвышенностей и вдоль наклонных отмелей.
Во втором сценарии Рамф рассмотрел вариант, при котором падение астероида произойдет в Лондоне и Берлине. В двух случаях виновниками торжества являются два разных по размеру астероида – 50 и 200 метров соответственно, — а также рассматриваются два уровня воздействия: только при наличии воздушного взрыва ударной волны либо воздушного взрыва вместе с падением объекта. Результаты можно глянуть на графике ниже. Жирными черными цифрами выделено предполагаемое количество жертв.

Как можно заметить, речь в данном случае может идти уже о миллионах погибших. При этом большинство из этих жертв (приблизительно 85 процентов) будут вызваны волнами воздушного взрыва, даже в том случае, если астероид упадет на землю, добавив к списку еще несколько сотен тысяч погибших. Около 15 процентов жителей будут убиты жаром, создаваемым ударной волной. И оставшееся количество жертв будет связано с резким волновым давлением, землетрясениями, самим паданием объекта и обломков астероида.
Перспективы не из приятных, следует признать. При этом стоит всегда помнить, что события подобного масштаба (падение крупных астероидов) происходят, по подсчетам тех же ученых, приблизительно раз в 400 000 лет. Сейчас же единственным оправданием, которое хотя бы как-то способно снизить градус беспокойства, является то, что большинство поверхности планеты по-прежнему остается незаселенным, поэтому вероятность падения астероида над городом находится на относительно низком уровне. И все же, может, действительно следовало бы поддержать ученых в их идее сбивать опасные объекты ядерными зарядами еще на их подступе к Земле?
