3 ноября 1957 года Советский Союз запустил Второй искусственный спутник Земли с первым живым «пассажиром» — собакой Лайкой. Сенсационный успех и секретность проектов до сих пор оставляют «за кадром» выдающиеся достижения специалистов в области радиоэлектронной аппаратуры, чьё участие в космической гонке отечественной литературой практически не рассматривается, что совершенно несправедливо.
О чём речь?
— Где бревно?
— Хер его знает, говорят, на спутнике макаку чешет.
Перевод:
— Где капитан Деревянко?
— Не знаю, но, говорят, что работает по закрытому каналу связи и отслеживает американские испытания прототипа торпеды Мk-48.
Любопытный факт: от начала первых полётов человека (не в космос — просто первых полётов братьев Райт) до запуска советского Спутника-1 прошло примерно столько же времени, что и после Спутника-1 до наших дней. Джордж Людвиг (George H. Ludwig)1 в своей книге [2] отмечает, что космическая тематика прочно вошла в нашу жизнь, при этом первоначальный смысл терминов в быту довольно заметно исказились: например, когда говорят «принеси сюда транзистор», часто имеют в виду транзисторный радиоприёмник, а под словами «включай спутник» надо понимать подключение к спутниковой связи.

Рис. 1 Российские болельщики на чемпионате мира по регби 2011 года подбадривают свою команду, размахивая плакатом с надписью: ”Мы победили в космической гонке”. (Mike Hewitt / Getty Images) [3].
Мало кто знает и помнит, что освоение космического пространства — это не только разработка ракетных двигателей, космических аппаратов и оборудования жизнеобеспечения космонавтов (астронавтов, тайконавтов...), но и сложная радиоэлектронная аппаратура, с большим или меньшим интеллектом, на основе более или менее высокотехнологичной «элементной базы» (транзисторов, резисторов, реле...). Аппаратурная гонка в космосе подчас не менее интересна, чем гонка, которую мы привыкли называть космической. И последствия этой гонки не очевидны как для широких масс, так и, надо признать, для специалистов.
В интернете, в частности, в Википедии [4], можно прочесть, что первые транзисторы в космосе использовались в первом американском спутнике Explorer 1. На советских же спутниках они в ограниченном количестве появились не то начиная со Спутника-3 (запуск 15 мая 1958 года) [5], не то вовсе с Луны-3 (запуск 20 апреля 1960 года)2 [6]. Есть, правда, утверждения о том, что сплавно-диффузионные транзисторы П401 появились уже в передатчике первого искусственного спутника Земли [7], [8] и, таким образом, «наши успехи в космосе и в транзисторах явились миру одновременно» [8]. Но есть и скептики, которые считают, что транзисторов на первых советских искусственных спутниках просто не могло быть, поскольку наша страна «сильно отставала» в технологическом отношении от Соединённых Штатов и в аппаратуре специального назначения, как минимум, вплоть до конца 1970-х годов использовались лампы. В качестве аргумента сторонники этой версии приводят ламповый бортовой вычислитель АВМ-25 истребителя МиГ-25, который в 1976 году угнал в Японию В.И. Беленко. Машина АВМ-25 была не только на лампах — она была аналоговой3, что для крутых диванных Интернет-специалистов (то есть неспециалистов) равносильно приговору. Почему так было — тема отдельной статьи. Убеждённость в том, что отечественная электроника и микроэлектроника значительно отставали от западной, а сейчас и вовсе мертвы, — довольно распространена. Чего стоят анекдоты на тему «самой большой микроэлектроники в мире», «микросхем с четырьмя ножками и двумя ручками для переноски», «отечественного микропроцессора на лампах» и др.
Попробуем разобраться с аспектом космической гонки, связанным с использованием транзисторов, т.е., по сути, с началом использования полупроводниковой электроники в космосе. Мы постараемся найти источники возникших мифов и, по возможности, их развеять — по крайней мере, в части, касающейся аппаратуры первых спутников.
Первые транзисторы
Аппаратура, предназначенная для спутников, должна удовлетворять повышенным требованиям к габаритам, массе, потребляемой мощности и надёжности, поэтому неудивительно, что в качестве активных элементов электронных передающих устройств как в СССР, так и в США рассматривали именно полупроводниковые транзисторы (в СССР их называли в то время кристаллическими триодами). В книге Е.Я. Пумпера «Кристаллические диоды и триоды» 1953 года [10]4 приводится фотография, наглядно демонстрирующая сравнительные размеры электронной лампы и транзистора.

Рис. 2 Сравнение лампы и полупроводникового транзистора из [10].
За время, прошедшее после изобретения транзистора Шокли, Бардином и Браттейном в конце 1940-х и до начала космической эры, транзисторы изменились довольно заметно. Точечные транзисторы были вытеснены плоскостными, плоскостные — сплавными, и так далее, пока их все не вытеснили планарные [11]. Кремниевые транзисторы вытеснили германиевые, хотя и далеко не сразу. Первый кремниевый транзистор сделала в 1954 году компания Texas Instruments [12]5, и, забегая вперёд, транзисторы именно этой компании использовали в первых американских спутниках [14].

Рис. 3 Бардин, Шокли и Браттейн в лаборатории Bell

Рис. 4 Сплавной транзистор. Квадратная пластина — база, с одной стороны к ней приварена бусина эмиттера, с другой — бусина коллектора (из Википедии)
Полупроводниковое производство в СССР началось в 1947 году с линии по производству германиевых детекторов для радиолокации, вывезенной из Германии. Разработками занималась группа под руководством А. В. Красилова в НИИ-160 (ныне — АО «НПП «Исток» им. Шокина). С. Г. Мадоян — выпускница Московского химико-технологического института — в 1948-1949 гг. разработала макет первого точечного германиевого транзистора в СССР [15], [16]. Первый лабораторный образец работал не больше часа, а затем требовал новой настройки [15]
![]() Рис. 5 Александр Викторович Красилов |
![]() Рис. 6 Сусанна Гукасовна Мадоян. 1950 г. |
![]() Рис. 7 Вадим Евгеньевич Лашкарёв |
![]() Рис. 8 Академик Аксель Иванович Берг |
В 1950 году транзисторная тематика появилась в ЦНИИ-108 МО (ныне АО «Центральный научно-исследовательский радиотехнический институт имени академика А. И. Берга»), Физическом институте Академии наук, Ленинградском физико-техническом институте и других организациях. Первые точечные транзисторы изготовлены В.Е. Лашкарёвым в лаборатории при Институте физики АН Украинской ССР. Из-за секретности исследований часто в тот период разные научные группы делали практически одно и то же, получали схожие результаты и делали открытия независимо друг от друга. Такая ситуация продолжалась до ноября 1952 года, когда вышел специальный номер американского журнала «Труды института радиоинженеров» (Proceedings of IRE, ныне Proceedings of IEEE), полностью посвященный транзисторам [15]. В начале 1953 года заместитель министра обороны академик А. И. Берг подготовил письмо в ЦК КПСС о развитии работ по транзисторам, и в мае министр промышленности средств связи М. Г. Первухин провел в Кремле совещание, посвященное полупроводникам, на котором приняли решение об организации специализированного НИИ полупроводниковой электроники (НИИ-35, ныне НПП «Пульсар»). В «Пульсар» перевели лабораторию А.В. Красилова, в которой создали первый в СССР опытный образец германиевого плоскостного («слоистого») транзистора. Эта разработка легла в основу серийных приборов П1-П3 (1955 г.) и их модификаций [15].
![]()
|
![]()
|
Рис. 9 Первые германиевые и кремниевые советские транзисторы
Первые кремниевые сплавные транзисторы появились в СССР в 1956 году (П104-П106), затем в 1956-1957 гг. — германиевые П401-П-403 (30-120 МГц), а также П418 (500 МГц). Как видим, к запуску первого искусственного спутника Земли в СССР было производство как германиевых, так и кремниевых транзисторов, хотя даже 1960-е годы процент выхода годных кремниевых транзисторов составлял всего 19,3% [15]. По данным [15], в 1957 году советская промышленность выпустила 2,7 миллионов транзисторов (для сравнения, в США выпуск транзисторов в этом году составил 28 миллионов штук, а число различных типов достигло 600). Первые германиевые транзисторы работали в диапазоне температур до +85 oC [11]6 и их характеристики были нестабильны, что отвращало от транзисторов как военных, так и политическое руководство СССР.
Транзисторы и военные
В среде «транзисторостроителей» популярна история, согласно которой транзисторы получили широкое распространение, благодаря находчивости изобретателей, заявивших, что транзистор нельзя использовать для «спецприменений», и недальновидности военных [17]. По всей видимости, эта история имеет под собой реальное основание.
Создатели первого транзистора не могли знать всё, на что он окажется способен, но администрация Bell Labs понимала, что значение этого открытия — огромно, и делала всё от неё зависящее, чтобы об открытии узнали в научных кругах [18]. На 30 июня 1948 года назначили большую пресс-конференцию для того, чтобы объявить об открытии. Но перед тем, как показать транзистор публике, его нужно было показать военным. Была надежда на то, что военные не станут засекречивать эту разработку, но было понятно, что они могут это сделать. 23 июня Ральф Боун (Ralph Bown)7 показывал транзистор группе офицеров. Он показал кристалл с проводами и то, что он может усиливать электрический сигнал эффективнее, чем массивная вакуумная лампа. Он также рассказал им, что ровно такую же демонстрацию собираются провести через неделю, при этом формально не спросив у них на это разрешения. Военные обсудили этот вопрос между собой после демонстрации, но, в конце концов, никто из них не высказался в пользу засекречивания этой темы. То ли уже из-за собственной недальновидности, то ли в виде дополнительной защиты от посягательств военных было заявлено, что «the transistor is expected to be used primarily in hearing aids for the deaf» («ожидается, что транзистор будет использоваться, главным образом, в слуховых аппаратах для глухих») [19]. В результате пресс-конференция прошла без помех [20]. Журнал New York Times поместил заметку о транзисторе на странице 46 в разделе «Новости радио» после «пространной заметки о возобновлении репортажей некой несравненной мисс Брукс» [17].
В начале сентября 1951 года Bell Labs провели симпозиумы в Мюррей Хилл, штат Нью-Джерси, в ходе которых инженеры в довольно общих чертах объясняли, как сделать точечные транзисторы, и рассказывали о текущем прогрессе со сплавными транзисторами. При этом ничего не говорили о конкретном процессе изготовления и о военных применениях. Первый симпозиум посетили свыше 300 человек (в основном, военные), каждый из которых заплатил взнос $25000 (двадцать пять тысяч долларов 1951 года8) [21]. Многие фирмы хотели производить транзисторы самостоятельно, а не покупать их, и многие в этом преуспели. Фирма Philips и вовсе изготовила транзистор без посещения этих семинаров, пользуясь только информацией из американских газет. Надо отметить, что AT&T не способствовала, но и не препятствовала тому, чтобы другие фирмы производили транзисторы [21].
В 1951 году было всего лишь четыре американских компании, изготавливающих транзисторы для коммерческих применений: Texas Instruments, International Business Machines (IBM), Hewlett-Packard и Motorola. Они получили лицензии за те самые $25000 с низким роялти. Их пригласили на второй симпозиум в апреле 1952 года, где секреты изготовления транзисторов были полностью раскрыты. К 1952 году фирм-производителей стало восемь, к 1953 — пятнадцать, а к 1956 году было, по крайней мере, двадцать шесть компаний, производящих германиевые транзисторы, с доходом более 14 миллионов долларов в год. При этом американские военные были основным потребителем транзисторов. В 1952 году производители полупроводников из Bell Labs подписали военных контрактов на сумму свыше 5 миллионов долларов [21]. Доля финансирования исследований (R&D, Research and Development) со стороны военных с 1953 по 1955 гг выросла до 50% [22].
При всём этом, будущее полупроводников для военных оставалось неясным, т.к. транзистор был «шумным», по сравнению с лампами, он выдерживал меньшие нагрузки, мог быть повреждён от внезапных скачков напряжений, его характеристики были нестабильны в температурном диапазоне, а частотный диапазон был относительно узок. Усугублял ситуацию большой разброс параметров между двумя транзисторами. Цена транзисторов также была высока: первые образцы стоили $20, к 1953 году они подешевели до $8, в то время как лампы стоили около $1 [21]. Кремниевые меза-транзисторы компании Fairchild Semiconductor были проданы IBM в количестве 100 штук по цене $150 (каждый) в 1958 году — в то время как германиевые транзисторы стоили тогда менее $5 [23]. В середине 1960-х эти же транзисторы стали стоить менее 10 центов за штуку [24].
А что со слуховыми аппаратами? Они действительно появились в США в 1952-1953 годах [25], [21], и это стало первым невоенным использованием транзистора. AT&T выдала бесплатные лицензии на использование в слуховых аппаратах в память о работе Александра Белла с глухими [21].
К сожалению, у этой истории есть малоизвестное печальное продолжение, которое касается уже Советского Союза. Профессор Я.А. Федотов (автор одной из первых монографий по транзисторам 1955 года [26]) в 1994 году в статье «Электроника шлёт SOS!» [27] упоминает «убийственный» приговор, который вынесли на одном из заседаний Совмина СССР в 1956 году: «Транзистор никогда не войдёт в серьёзную аппаратуру. Единственно перспективная для него область применения — это аппараты для тугоухих...». Знакомые выражения, не правда ли? Федотов пишет: «Это недоверие к транзистору и тяга к старой ламповой технике объяснялись непониманием новой ситуации в электронике». И это за год до запуска первого спутника! Таким образом, всё то, чего избегали и успешно избежали американские «транзисторостроители», навалилось на отечественных: секретность, отсутствие централизации, непонимание перспектив высшим политическим руководством СССР. Очевидно, в таких условиях у транзисторов было мало шансов попасть на борт.
Если не транзистор, то что?
Была ли альтернатива транзисторам? Ведь, повторимся, «на борт» можно поставить не любой прибор, а только с требуемыми характеристиками по надёжности. Альтернатива появилась в конце 1940-х годов, т.е. практически одновременно с транзисторами, в виде стержневых радиоламп. Ввиду секретности темы, отследить историю изобретения и развития этого типа радиоламп довольно сложно, и часто приходится довольствоваться информацией с интернет-форумов [28].
Июнь 1946 года. Совмин СССР поручает Заводу 617 (в скором будущем — Союзному научно-исследовательский институт № 617 (НИИ-617) с опытным заводом Госкомитета Совета Министров СССР по радиоэлектронике) в Новосибирске разработку сверхминиатюрных и особопрочных ламп для бортовых вычислительных комплексов авиационной техники. Руководить работами назначили В.Н. Авдеева.

Рис. 10 Валентин Николаевич Авдеев
Валентин Николаевич Авдеев родился 16 мая 1915 года в г. Котельниче Вятской губернии. После получения начального образования работал на заводе «Светлана» (ныне ПАО «Светлана») в Ленинграде. Окончил заводской техникум, затем учился во Всесоюзном заочном институте технического образования в 1934-1938 гг. В 1941 году на полгода был отправлен на стажировку в США (на заводы Radio Corporation of America, RCA) для изучения производства радиоламп. Когда началась Великая Отечественная война, вместе с коллективом завода был эвакуирован в Новосибирск. Там работал сначала мастером участка, с 1942 года — главным инженером завода, с 1943 — заместителем начальника лаборатории. Сверхминиатюрные радиолампы были разработаны ОКБ завода 617 к 1947 году, а с 1948 года началось секретное производство. С 1949 года открыта работа «Молекула» по созданию сверхминиатюрных ламп повышенной виброустойчивости. На базе лаборатории № 1 создаётся НИИ-617, директором которого назначается Авдеев.
Стержневые радиолампы были практически свободны от недостатков, присущих «обычным» радиолампам и, в отличие от транзисторов того времени, могли работать в полном температурном диапазоне. Создана серия радиоламп: 1Ж17Б, 1Ж18Б, 1Ж24Б, 1Ж29Б и 1П24Б. В 1960 году в журнале «Радио» опубликована статья [29], посвящённая принципам работы стержневых радиоламп, в которой отмечены преимущества этого типа, а также заявлена граничная частота — более 200 МГц, что более чем соответствовало требованиям по частоте приёма радиосигналов с первого искусственного спутника Земли (см. [30]).

Рис. 11 Сравнение «обычных» и стержневых радиоламп из статьи в журнале «Радио» [29]
За создание стержневых радиоламп В.Н. Авдеев был избран членом-корреспондентом АН СССР в 1958 году (в тот же год, когда С.П. Королёва избрали действительным членом). Это при том, что В.Н. Авдеев никогда не защищал диссертаций — ни кандидатской, ни тем более докторской.
Авторы статьи в журнале «Радио» сетуют: «Несколько лет назад, когда появились полупроводниковые приборы, некоторые радиоспециалисты склонны были сразу же «похоронить» электронную лампу. У лампы, которая на протяжении десятков лет приносила радиоэлектронике один триумф за другим, вдруг обнаружилось множество недостатков… Электронная лампа по сравнению с полупроводниковым триодом несомненно имеет ряд недостатков, но ведь общеизвестны и замечательные достоинства лампы...». И добавляют: «К сожалению, приходится отметить, что вопрос о масштабах применения, а следовательно, и производства стержневых ламп решается недостаточно оперативно, несмотря на то, что эти лампы существуют уже много лет и получили высокую оценку». В этих словах — явное недоверие к «новомодным» транзисторам.
Стержневые радиолампы использовались не только в космосе и авиации — на их основе созданы радиостанции для спецназа ГРУ и КГБ СССР (Р-353 «Протон»), переносная УКВ-радиостанция Р-126, комплекс радиостанций «МАРС» для МВД и др. [31].
Транзисторы в первых спутниках
Soviet Army's RED STAR:
Uncle Sam thought of launching a Sputnik into the sky.
He announced it to the whole world, not two days but two years in advance.
The boastful and rich uncle called his Sputnik Vanguard.
The name was beautiful and quite chic,
But it turned out to be pshik.Из подборки журнала Time о реакции мировых СМИ на неудачный запуск американского спутника «Авангард» 16 декабря 1957 года. VANGUARD'S AFTERMATH: JEERS AND TEARS Monday, Dec. 16, 1957 [32]
Наша страна запустила не просто первый искусственный спутник Земли (а потом и вывела первого человека в космос), но после первого спутника в течение 7 месяцев были запущены 2 полноценных космических лаборатории — Спутник-2 с Лайкой и Спутник-3, с помощью аппаратуры которого, в частности, были открыты естественные радиационные пояса Замли9. Американский первый спутник Explorer 1 на 3 месяца опередил Спутник-3, однако по своим «функциональным» характеристикам был ближе к Спутнику-1, а по весу был меньше его почти в 4 раза. Запуск Спутника-1 вызвал заслуженное уважение учёных, недоумение и даже страх обывателей на Западе, всеобщую радость и торжество в СССР и бурю эмоций политиков. Приведу лишь два характерных высказывания советских и американских политиков (цитирую по [34]). Первый секретарь ЦК КПСС Н.С. Хрущёв: «Кажется, название „Авангард“ отражало уверенность американцев в том, что именно их спутник будет первым в мире. Но… наш советский спутник стал первым, именно он оказался в авангарде...». Сенатор и будущий президент США Линдон Джонсон: «Я не верю, что это поколение американцев желает примириться с положением, когда каждую ночь приходится засыпать при свете коммунистической луны». Неудивительно, что космическая гонка стала ожесточённой.
Для наглядности, в таблице ниже представлены даты запуска и основные массо-габаритные характеристики первых искусственных спутников Земли.
| Дата запуска | Название | Страна | Габариты | Масса, кг |
| 04.10.1957 | Спутник-1 | СССР | ~58 см (без антенн) | 83,6 |
| 03.11.1957 | Спутник-2 | СССР | 2 м х 4 м | 508 |
| 01.02.1958 | Explorer 1 | США | около 1 м в длину | 21,5 |
| 17.03.1958 | Vanguard-I | США | 16,3 см (без антенн) | 1,474 |
| 26.03.1958 | Explorer 3 | США | около 2 м в длину | 13,97 |
| 15.05.1958 | Спутник-3 | СССР | 1,73 м х 3,57 м | 1327 |
Отголоски ожесточённости гонки слышны и сейчас. Так, в 2015 году (№138) журнал National Geographic Россия напечатал короткую, но весьма примечательную своей непрофессиональной ангажированностью заметку «Спутник „Авангард-1“: всё ещё в авангарде». Привожу её полностью: «Размером с дыню и весом около килограмма, „Авангард-1“ стал первым спутником на солнечных батареях и важным шагом США в космической гонке. Пытаясь догнать Советский Союз, запустивший в 1957 году „Спутник-1“ и „Спутник-2“, США отправили на орбиту „Авангард-1“ 17 марта 1958 года. Хрущев уничижительно называл его „грейпфрутом“. Однако более крупные „Спутники“ сошли с орбиты и сгорели при вхождении в атмосферу в 1958 году, а „Авангард-1“ летает до сих пор. Он прекратил передачу данных в 1964 году, когда отказали последние фотоэлементы. Но устройство удерживает титул старейшего искусственного спутника на орбите и, по прогнозам, продержится там еще около 240 лет» (конец цитаты) [35]. При всём уважении к National Geographic и американским разработчикам «Авангарда-I», думаю, что здесь комментарии излишни.
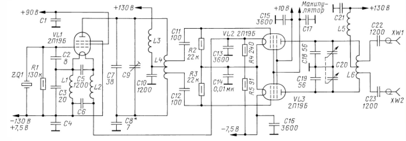
Вернёмся к транзисторам. Как мы уже отмечали, некоторые авторы утверждали, что транзисторы появились уже на Спутнике-1, причём приводили даже тип транзистора — П401 [8], [7]. Сайт [15] тоже приводит это утверждение, хотя и делает оговорку, что более вероятно применение стержневых радиоламп. Долгое время на разных форумах разные энтузиасты пытались понять, что к чему, но разобраться было практически невозможно вплоть до появления публикации ОАО «Российские космические системы» (ранее НИИ-885) отчёта по Спутнику-1. Текста этой публикации у меня нет, но её цитируют в журнале «Радио» (№ 4, 2013)[36], там же приводят схему передатчика первого искусственного спутника Земли:

Рис. 12 Схема основного передатчика «Спутника-1» на 20 МГц
На схеме нет ни одного транзистора, зато есть стержневые радиолампы 2П19Б. Получается, правы те, кто считает, что первые транзисторы появились только в американском Explorer 1?

Рис. 13 Уильям Пикеринг, Джеймс Ван Аллен и Вернер фон Браун демонстрируют полномасштабную модель спутника Explorer 1 на пресс-конференции в Вашингтоне после подтверждения вывода спутника на орбиту

Рис. 14 Джордж Людвиг с резервной копией Explorer 1
Этот вопрос напрямую задали Джорджу Людвигу, разработчику систем Explorer 1 [37]. Он ответил, что раньше действительно так считал, но затем исследовал этот вопрос подробнее и выяснил, что хотя Советы не использовали транзисторов в Спутнике-1, они использовали их в одном из приборов Спутника-2, запущенного в ноябре 1957 года. Людвиг сетует: «Конечно, у них (у Советов) была намного больше вместимость и их носители могли выводить вакуумные лампы и нужные им батареи». При этом он подчёркивает, что Explorer 1 стал первым спутником, аппаратура которого была полностью на транзисторах (напомним, что устройств типа стержневых радиоламп в США не было). Куратор интервью даёт ссылку на публикацию 2001 года [38], где утверждается следующее: „Спутник-2 был настоящей научной платформой, содержавшей различные электронные компоненты. В дополнение к радиопередатчику и кабине для Лайки, в нём были детекторы солнечного ультрафиолета и рентгеновских лучей, а на корпусе ракеты были смонтированы приборы для исследования космических лучей“. И далее: „Два идентичных детектора в эксперименте с космическими лучами работали как регистраторы сцинтилляций, обусловленных заряженными частицами. Импульсы подсчитывались полупроводниковой (на основе триодов) схемой...“. К сожалению, в статье нет ссылки на источник этой информации. Увы, в зарубежной литературе, случается, путают Спутник-2 и Спутник-3 (например, это произошло в [39], хотя в более ранней статье одного из соавторов путаницы нет [40]).
Так в каком же советском аппарате впервые использовали транзисторы? Достоверно известно только о Спутнике-3 [5]. Спутник-2 запущен всего лишь через месяц после Спутника-1 — какова вероятность попадания на борт транзисторов, в любом качестве? Честно говоря, мала, учитывая не только отношение к транзисторам в руководстве СССР, но и другие соображения. Как уже отмечалось ранее, германиевые транзисторы (а именно их в основном выпускала советская промышленность и о них было известно достаточно, чтобы судить о надёжности) нестабильны в диапазоне температур, и там, где нужна температуры выше +85 oC, их не применяли. С другой стороны, американские германиевые транзисторы страдали от тех же болезней [37], но их в Explorer 1, по свидетельству Людвига, применяли наряду с кремниевыми, поскольку германиевые имели меньшее напряжение база-эмиттер (0,2 В против 0,5 В у кремниевых), поэтому в ряде схем с напряжением питания 2,8 В применяли именно их10.
Первые транзисторные радиоприёмники
Позвольте, но откуда тогда упоминание транзистора П401 рядом со Спутником? На самом деле, учитывая рекомендованную частоту Спутника 40 МГц [30] и тот факт, что граничная частота П401 составляла 30 МГц, трудно себе представить этот транзистор в качестве кандидата для установки на борт. Причина, по которой этот транзистор упоминается в контексте Спутника, может быть комичной. Помните ремарку о том, что в быту путают транзистор и транзисторный радиоприёмник? Так вот, в 1957 году на Воронежском радиозаводе стали выпускать радиоприёмник «Спутник», схема которого представлена ниже [41].

Рис. 15 Схема радиоприёмника «Спутник» (1957 г.)
В схеме без труда можно найти и П401, и П402, и другие транзисторы. Первые образцы были произведены в апреле 1957 года, за 5 месяцев до запуска Спутника-1. Корпус был выполнен из высушенной сосны, пропитанной спиртовым раствором целлюлозы, и обтянут декоративным пластиком.

Рис. 16 Транзисторный радиоприёмник «Спутник»
Габариты — 185х125х49 мм, вес с аккумуляторами — 950 г. На верхней грани корпуса находилась солнечная батарея! Стоимость аппарата составляла 514 рублей — это была примерно средняя зарплата рабочего в то время.
Так из-за недостатка данных по Спутникам произошла путаница со «Спутниками».
И что из этого следует?
В следующем 2017 году мы (Россия и весь мир) будем отмечать 60-летие запуска Первого и Второго искусственных спутников Земли. Хотелось бы обратиться к руководству АО «Российские Космические Системы» с предложением опубликовать к этому времени отчёт о системах «Спутника-2» и «Спутника-3», поскольку очевидно, что это имеет огромное историческое значение не только для космической отрасли, но и для электронной промышленности России, которая жива, несмотря ни на что.
Превосходство советской космической техники над американской невольно сыграло против развития отечественных транзисторов, поскольку были подходящие радиолампы, позволяющие решать имеющиеся задачи, не заботясь об экономии габаритов и массы так, как это приходилось делать американцам. В результате, оглядываясь назад, мы видим, насколько ушли вперёд автоматические космические системы НАСА, в настоящее время активно занимающиеся исследованием Солнечной системы (Марс, Юпитер, Сатурн, Плутон...). Не отстаёт и Европейское космическое агентство ЕКА, активно занимающееся малогабаритными спутниками (микро- и наноспутниками). Едва ли человек в ближайшие десятилетия освоит Солнечную систему, но это сможет сделать человеческий разум «руками» автоматических аппаратов, обладающих необходимым «интеллектом». После упадка 1990-2000 годов, несмотря на определённые успехи отечественных разработчиков, России остро не хватает собственных микросхем, способных решать вычислительные задачи современного уровня или даже уровня завтрашнего дня (ведь космические проекты планируются несколько лет) и обладающих при этом необходимой радиационной стойкостью и сбоеустойчивостью. И проблема здесь не столько в имеющемся технологическом отставании, сколько в отсутствии единого понимания облика таких вычислительных систем и, следовательно, в недостатке не только электронной компонентной базы, но и надёжного и эффективного программного обеспечения. Нельзя повторять ошибок прошлого — нужно учиться на них.
2 Рудольф Бакитько, начальник отдела АО „Российские космические системы“: „Это был первый в мире приемо-передатчик для дальней космической связи. Он работал в ультракоротковолновом диапазоне, был сделан на первых транзисторах, которые только создали в НИИ-35 и сразу нам привезли“.
3 Кстати, аналоговая система управления использовалась в космических кораблях „Союз“ вплоть до модификации „Союз-ТМА-М“, впервые отправившейся к Международной Космической Станции
в 2010 году и на которой впервые перешли на цифровую систему [9].
4 Любопытный факт: книга сдана в набор 11 июля 1953 года, т.е. в год смерти Сталина и менее чем через неделю после Июльского пленума ЦК КПСС, где была „разоблачена“ деятельность Л.П.
Берии.
5 В литературе можно встретить утверждение о том, что первые кремниевые транзисторы сделали в 1958 году в Fairchild Semiconductor (см., например, [13]). На самом деле, в 1954 году Texas Instruments сделали первый кремниевый транзистор плоскостного типа (grown-junction), а Fairchild
в 1958 году разработали кремниевый меза-транзистор 2N697, после чего в 1959 году — планарный
2N1613.
6 Военный температурный диапазон в СССР и России — от -60oC до +125oC. В США — -55oC...+125oC.
7 Пионер радиосвязи. В Первую Мировую войну во главе технического департамента радиолабораторий занимался разработкой вакуумных ламп. Награждён медалью почёта IEEE (IEEE Medal of
Honor) «За обширный вклад в область радио и за его ведущую роль в делах Института».
8 Не верится, но так в источнике: [21]. Правда, другой источник не упоминает о размере взноса сентябрьского симпозиума, а говорит лишь о том, что за сумму $25000 компании получили лицензии и доступ к симпозиуму 1952 года [22].
9 В зарубежной литературе они называются поясами Ван Аллена (Van Allen belts), а в СССР одно время использовали термин „пояса Ван Аллена-Вернова“. [33]
10 Всего в Explorer 1 использовали 29 транзисторов, не считая транзисторов в одном усилителе. Это были транзисторы Western Electric WE 53194, 2N64, 2N328, 1N496 и 2N335. Подробнее см. в [37]
Использованные источники
[1] http://www.anekdot.ru/an/an0608/o060802.html, 2006, Доступ: 19.10.2016
[2] G. Ludwig, Opening Space Research: Dreams, Technology, and Scientific
Discovery, ser. Special Publications. Wiley, 2013. [Online]. Available:
books.google.ru/books?id=KjxofdQNdVoC Доступ: 19.10.2016
[3] Bigpicture, bigpicture.ru/?p=202699, 2011, Доступ: 19.10.2016
[4] Wikipedia, en.wikipedia.org/wiki/Explorer_1, Доступ: 19.10.2016
[5] space-vanguard.narod.ru/apparaty-sputniki.html, accessed: 19 October
2016.
[6] Владимир Корягин: «А у нас туалет горит — ужас!». С чем СССР столкнулся на темной стороне Луны. 2016. Accessed: 19 October 2016.
<anchor>[7] Ю.А. Кузнецов, А.Г. Васильев: “Полупроводниковая электроника”, Динамика радиоэлектроники, pp. 123-144, 2007.
[8] Ю.Р. Носов: “К 60-летию изобретения транзистора”, Электросвязь: история и современность, pp. 30-32, 2008.
[9] Lenta.ru, “К МКС отправился первый цифровой ”Союз ” lenta.ru
news/2010/10/08/souyz/, 2010, accessed: 19 October 2016.
[10] Е.Я. Пумпер: Кристаллические диоды и триоды. Госэнергоиздат, 1953. URL gen.lib.rus.ec/book/index.php?md5=0C726CE8BADDC5FF9AE683A8A69DCB3A.
[11] А. В. Нефедов, В.И. Гордеева: Отечественные полупроводниковые приборы и их зарубежные аналоги. Справочник. М.: Радио и связь, 1990.
[12] Texas Instruments, www.ti.com/ww/eu/shapinginnovation, accessed: 19
October 2016.
[13] А. Кощеев: Как Хрущев удушил метод повышения эффективности экономики (МПЭ).
www.koshcheev.ru/2016/06/13/hrushchev-mpe.
[14] Texas Instruments, www.ti.com/corp/docs/company/history/timeline
semicon/1950/docs/58orbit.htm, accessed: 19 October 2016.
[15] “Музей электронных раритетов,” www.155la3.ru.
[16] “Разработка первых транзисторов в СССР,” statehistory.ru/1320
Razrabotka-pervykh-tranzistorov-v-SSSR/.
[17] Ю. Р. Носов: “Парадоксы транзистора”, Квант, pp. 4-8, 2006.
[18] W. F. Brinkman, D. E. Haggan, and W. W. Troutman, “A history of the invention
of the transistor and where it will lead us,” IEEE Journal of Solid-State Circuits,
vol. 32, no. 12, pp. 1858–1865, Dec 1997.
[19] L. B. Ebert, “What the story of the invention of the transistor teaches us. about
21st century patent practice,” in J. Marshall Rev. Intell. Prop., 2008, pp. 80–89.
[20] M. Riordan and L. Hoddeson, Crystal Fire. The Invention of the Transistor and
the Birth of the Information Age. W. W. Norton & Company, 1998.
[21] D. Morton and J. Gabriel, Electronics: the life story of a technology. Johns
Hopkins University Press, 2007.
[22] T. J. Misa, Leonardo to the Internet: Technology and Culture from the
Renaissance to the Present. JHU Press, 2013.
[23] L. Berlin, The Man Behind the Microchip: Robert Noyce and the Invention of
Silicon Valley. Oxford University Press, 2006
[24] R. K. Bassett, To the Digital Age: Research Labs, Start-up Companies, and the
Rise of MOS Technology. JHU Press, 2007.
[25] MED-EL, “Learn about the history of hearing aids,” www.medel.
com/blog/learn-about-the-history-of-hearing-loss-part-1/, December 2015,
accessed: 19 October 2016.
[26] Я.А. Федотов: Кристаллические триоды. М.: Государственное Энергетическое издательство, 1955.
[27] Я.А. Федотов: “Электроника шлёт „SOS“!”, Радио, 1994.
[28] “Форум сайта retrotexnika.ru,” www.retrotexnika-forum.ru/talk
viewtopic.php?f=1&t=513&start=150, accessed: 19 October 2016.
[29] В. Суханов, А. Киреев: “Стержневые лампы. Принцип работы и конструкция”, Радио, pp. 34-38, 1960.
[30] “Наблюдения за сигналами искусственых спутников Земли,” Радио, no. 7,
p. 17, 1957.
[31] М. Антонов, “Тайна русских тандемов,” sosnovka41.narod.ru/antonov
antonov.files/tandems.htm.
[32] content.time.com/time/magazine/article/0,9171,893768,00.html,
accessed: 19 October 2016.
[33] Б.Е. Черток: Ракеты и люди. Фили-Подлипки-Тюратам. М.: Машиностроение, 1999.
[34] А. Лавренов, И. Афанасьев: Большой космический клуб. М.: РТСофт, 2006.
[35] National Geographic Россия, “Спутник «Авангард-1»: все еще в авангарде,” www.
nat-geo.ru/science/154124-sputnik-avangard-1-vse-eshche-v-avangarde/,
2015.
[36] Степанов, “Передатчик первого ИСЗ,” Радио, no. 4, pp. 55–56, 2013.
[37] “A transistor museum interview with dr. george ludwig,” www.
semiconductormuseum.com/Transistors/LectureHall/Ludwig/Ludwig_Page5.
htm.
[38] M. Williamson, “The early development of spacecraft electronics,” Engineering
Science and Education Journal, vol. 10, no. 2, pp. 68–74, Apr 2001.
[39] S. Gerardin and R. Ecoffet, “Radiation effects in advanced components,” in
RADECS 2015 Short Course, 2015.
[40] R. Ecoffet, “Overview of in-orbit radiation induced spacecraft anomalies,” IEEE
Transactions on Nuclear Science, vol. 60, no. 3, pp. 1791–1815, June 2013.
[41] В. Пестриков: “Первые советские транзисторные радиоприёмники”, Радиохобби, 2008.
Автор: maxgorbunov






