Привет! Лучшее профессиональное образование — максимально приближённое к реальной жизни. Как минимум в этом смысле пособия для конкурсов и экзаменов по электронике в китайских колледжах заслуживают звания одних из лучших.
Сегодня мы будем собирать почти настоящую плату управления стиральной машины и изучать алгоритмы её работы.
Разработчики набора не забыли добавить традиционную парочку ошибок, чтобы работа испытуемого заключалась не только в аккуратной установке деталей по предложенной схеме, но и сопровождалась пониманием того, как она должна работать, и что необходимо изменить, чтобы она заработала как надо.
В отличие от комплектов для сборки таймера обратного отсчёта, контроллера светофора, цифрового частотомера и кодового замка, каждый из которых требовал привести плату в соответствии со схемой, наш сегодняшний кейс содержит ошибку в самой принципиальной схеме.

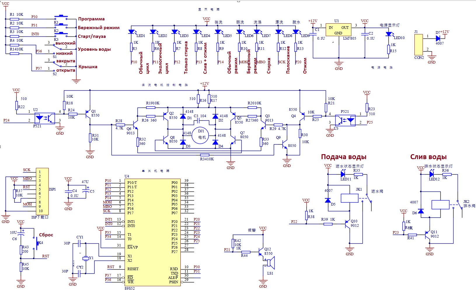
Казалось бы, здесь всё выглядит правильно. Обмотки 5-вольтовых реле JK1 и JK2 включены в эмиттерные цепи биполярных транзисторов Q10 и Q11.
▍ Особенности индуктивной нагрузки
Чтобы предохранить транзисторы от пробоя импульсами самоиндукции, возникающими в обмотках реле при прерывании тока, предусмотрены защитные диоды D5 и D6.
Резисторы R38 и R40 подтягивают базы транзисторов к +5 вольтам питания, формируемым последовательным линейным стабилизатором U1. Транзисторы S9012 имеют структуру P-N-P, что отображает стрелочка эмиттера, смотрящая в сторону базы на условном обозначении в схеме.
И это означает, что такой транзистор открывается минусом, а подтяжка к плюсу поддерживает его в закрытом состоянии, даже если соответствующий выход микроконтроллера U4 находится в режиме входа с высоким сопротивлением.
В случае реальной стиральной машины эта подтяжка просто жизненно необходима, ведь реле JK1 открывает клапан подачи свежей воды из водопровода, а JK2 запускает откачку отработанной воды в канализацию.
▍ Подводные камни микроконтроллеров
Большинство микроконтроллеров имеют многофункциональные выводы, режим работы и назначение которых можно многократно переопределять по ходу выполнения микропрограммы.
В процессе инициализации после аппаратного сброса переназначаемые выводы находятся в режиме входа и имеют высокое входное сопротивление, пока микропрограмма не переключит их на выход. Было бы совсем плохо и небезопасно, если бы в этот момент открывался входной клапан и включался насос.
R39 и R41 служат токоограничительными сопротивлениями в базовых цепях транзисторов Q10 и Q11. В данном случае эти резисторы не являются обязательными, поскольку каскад с общим коллектором (эмиттерный повторитель) обладает высоким входным сопротивлением, и ток базы транзистора будет равен коллекторному, делённому на коэффициент передачи тока.

Радиоконструктор был укомплектован транзисторами 9012 с буквенным индексом H, означающим коэффициент усиления по току от 144 до 202.
▍ Читаем обозначения реле
Чтобы рассчитать ток, потребляемый обмоткой популярного реле SONGLE SRD-05VDC-SL-C, следует также учесть буквенные индексы. Такие реле часто встречаются в модулях для Ардуино и всевозможной бытовой технике.
SRD — это наименование модели, 05VDC означает номинальное рабочее напряжение 5 вольт постоянного тока, S — герметичный корпус, позволяющий промывать плату с установленным реле. Если бы вместо буквы S была F, это означало бы герметизацию корпуса реле не на всю высоту.

Корпус реле с индексом F предоставляет защиту только от флюса при автоматизированной пайке, тогда как полная промывка платы с реле запрещена.
Даже если бы проект предполагал ручной монтаж радиокомпонентов с помощью паяльника, то для такого устройства, как стиральная машина, внутри корпуса которой присутствует вода, конечно же, следует выбирать реле с влагозащищённым герметизированным корпусом.
Буквенный индекс L обозначает низкую потребляемую мощность обмотки реле — 360 милливатт. Сопротивление пятивольтовой обмотки с таким потреблением составляет 70 Ом. Буква D вместо L означала бы 450 мВт и 55 Ом.

И наконец, последняя буква отображает тип контактной группы реле: А — нормально разомкнутая, работающая на замыкание, B — нормально замкнутая, работающая на размыкание и С — работающая на переключение.

Чтобы рассчитать фактический ток, протекающий через обмотку реле, нам остаётся узнать напряжение на ней. Напряжение низкого уровня на выходе микроконтроллера STC 89C52RC не нормируется.

Зато нормируются выходные токи, исходя из которых можно сделать вывод, что выходы микроконтроллера однотактные и состоят из нижнего ключа на полевом транзисторе с изолированным затвором и слабой подтяжки к плюсу питания, выполненной в виде резистора или токоограничивающего диода.
Иными словами, перед нами выходы с открытым стоком и слабой подтяжкой. Именно по причине этой особенности архаичных микроконтроллеров разработчики платы воспользовались для управления реле транзисторами структуры P-N-P и активным низким уровнем.
Если пренебречь падением напряжения на выходном транзисторе микроконтроллера, то напряжение на обмотке реле будет равняться пяти вольтам минус падение на резисторе в цепи базы и минус прямое падение на эмиттерном переходе.

Типичное напряжение база-эмиттер для транзистора S9012 равняется 0.67 В. Получается порядка 4 вольт на обмотке реле. Сила тока через её сопротивление 70 Ом составит в таком случае 57 миллиампер.
Тогда при коэффициенте передачи тока 170 ток базы будет равняться 335 микроамперам, и, соответственно, падение 350 мВ на резисторе 1 кОм.
Как видим, падением напряжения на нижнем ключе выхода микроконтроллера при таком токе действительно можно пренебречь, и сумма напряжений на катушке реле, транзисторе и резисторе составляет 0.67 + 0.33 + 4, то есть, ровно 5 вольт.
Резисторы подтяжки базы R38 и R40 неспроста подключены к токоограничивающим резисторам R39 и R41 со стороны выводов микроконтроллера, а не со стороны баз транзисторов. Ведь в противном случае получился бы резистивный делитель напряжения.
На базу транзистора поступали бы не 5 — 0.33 = 4.67 В, а вдвое меньше. Катушке реле досталось бы менее двух вольт, что недостаточно для срабатывания реле.
Преимуществом схемы с общим коллектором для питания обмотки реле является минимизация управляющего тока. В схеме с общим эмиттером он был бы выше, что повысит нагрузку на выход микроконтроллера.
Однако мы не учли токов, протекающих через резисторы R38 и R40. При напряжении 5 вольт через сопротивление 1 килоом протекает целых 5 миллиампер, что уже может превысить нагрузочную способность вывода.

Соответственно, на нижнем ключе выхода микроконтроллера может падать до 250 милливольт, что в конечном итоге снизит напряжение на обмотке реле до границы гарантированного срабатывания.

Итак, мы получили снижение надёжности устройства. Адекватным решением данной проблемы является увеличение сопротивления резисторов R38 и R40 до 10 килоом.
Тогда ток через каждый из них составит 500 микроампер, что не перегрузит выход микроконтроллера, и при этом вполне достаточно для защиты высокоомного входа каскада с общим коллектором от помех.
При использовании эмиттерного повторителя можно было бы вообще отказаться от токоограничивающего резистора в цепи базы, но в схемах с микроконтроллерами эти резисторы лучше всё же предусматривать. Резистор защитит микроконтроллер в случае пробоя транзистора.
Если применять полевой транзистор вместо биполярного, то последовательный резистор в цепи затвора необходим всегда. Несмотря на то что полевой транзистор управляется не током, а напряжением, ток перезарядки ёмкости затвора может быть слишком большим для выхода микроконтроллера.
▍ А где же ошибка?
Чрезмерно низкое сопротивление резисторов подтяжки — это скорее не ошибка, а недочёт, могущий как вовсе не проявиться за весь срок эксплуатации стиральной машины, так и вызывать неожиданные сбои в срабатывании реле, особенно если на плате сконденсируется немного паров воды, что ещё более повысит силу тока на выходе микроконтроллера.

В схеме включения зуммера LS1 мы видим уже адекватное значение сопротивления R42. Однако транзистор включён неправильно: перепутаны местами коллектор и эмиттер.
После исправления ошибки получается каскад с общим эмиттером. Здесь ток базы задаётся резистором R44.
Предположим, что транзистор 8550 находится в режиме насыщения: потребляемый зуммером ток ниже произведения тока базы на коэффициент передачи тока.

Тогда напряжение база-эмиттер составит 1 вольт, а ток через резистор R44 сопротивлением 1 килоом составит 4 миллиампера. Даже если бы нам достался транзистор с буквенным индексом В и минимальным коэффициентом передачи тока, 4*85 = 340 мА. Зуммер потребляет гораздо меньше.
Итак, даже после исправления ошибки мы видим ещё один недочёт: база транзистора потребляет избыточный ток со слабого вывода архаичного микроконтроллера.
Было бы лучше переставить зуммер из коллекторной цепи Q12 в эмиттерную, превратив каскад в эмиттерный повторитель, либо увеличить сопротивление R44 до 10 килоом, что снизит ток на выходе микроконтроллера до 400 микроампер.
Эти маленькие зуммеры прекрасно работают даже при напряжении ниже 3 вольт, но если нам необходима полная громкость, то лучше будет воспользоваться именно схемой с общим эмиттером. А ещё лучше — полевым транзистором в схеме с общим истоком. Тогда зуммер получит практически все пять вольт.
▍ H-мост
Следующий и последний узел схемы, если не считать групп кнопок, переключателей и светодиодов, — это электронный переключатель полярности коллекторного электродвигателя DJ1.

Если подаётся питание на светодиод правой оптопары U3, то её фототранзистор откроется и просадит на землю базу Q4. Это транзистор структуры P-N-P, включённый по схеме с общим эмиттером.
Q4 откроется и тем самым подаст положительное напряжение на базу Q3. Структура последнего N-P-N, поэтому он откроется тоже.
Далее по цепочке откроется P-N-P транзистор Q5. На правом по схеме выводе электродвигателя DJ1 появится напряжение положительной полярности.
Также откроется N-P-N транзистор Q8, соединяя левый вывод DJ1 с землёй схемы. Электродвигатель будет вращаться.
А если подать напряжение на светодиод левой оптопары U2, то откроются транзисторы Q1, Q6, Q2 и Q7. Левый вывод DJ1 соединится с плюсом питания, а правый — с землёй, и электродвигатель станет вращаться в противоположном направлении.
Также откроется защитный транзистор Q9, не позволяющий открыть Q3, Q5 и Q8, если подано напряжение на светодиоды обеих оптопар. Это защищает выходные транзисторы H-моста от сквозного тока.
Однако от последнего не защищён транзистор Q4. В его эмиттерную цепь следовало бы включить резистор, без которого Q4 и Q9 обязательно сгорят, если запитаны светодиоды обеих оптопар.
Резисторы R16 и R17 задают максимальную скорость вращения электродвигателя, и при их сопротивлении по 510 Ом последний вообще не стартует. Устойчивый запуск DJ1 обеспечивается при сопротивлении R17 130 Ом.
Ещё лучше было бы установить оба резистора номиналами 200 Ом, чтобы нагрузка на них, а, соответственно, и нагрев, были бы одинаковыми. Однако и при номиналах 510 и 130 Ом температура резисторов находится в пределах нормы.
Диоды D1-D4 и конденсатор С3 подавляют импульсы самоиндукции с обмоток двигателя, не позволяя им пробивать транзисторы и создавать помехи.
▍ Модель заработала!
С правильным положением Q12 и номиналом R17 модель стиральной машины работает как положено, что можно наблюдать на видео.
Кнопка К1 осуществляет выбор одной из четырёх программ работы, что отображается светодиодами LED1-LED4.

Обычный цикл состоит из следующих этапов:
- залив воды (до 4 минут),
- стирка (6 минут),
- слив воды (до 2 минут),
- залив воды,
- полоскание (2 минуты),
- слив воды,
- залив воды,
- полоскание,
- слив воды,
- отжим.
Экологичный цикл содержит один цикл полоскания вместо двух:
- залив воды,
- стирка,
- слив воды,
- залив воды,
- полоскание,
- слив воды,
- отжим.
Программа «только стирка» не только не отжимает бельё, но и не полоскает его, и даже не сливает воду:
- залив воды,
- стирка.
Речь идёт о стиральной машине с верхней загрузкой, где можно было постирать несколько порций белья в одном и том же растворе моющего средства. Мои родители пользовались полуавтоматической машиной «Чайка-3» именно так. Сырое бельё откладывалось в тазик. Слив воды с порошком происходил после того, как постирали последнюю порцию. Далее каждую порцию белья полоскали в чистой воде и отжимали.
Данный контроллер предусматривает возможность такого варианта стирки. Если открыть крышку бака (перевести тумблер S2 в нижнее положение) и нажать кнопку «старт/пауза», запускается слив воды, после которого каждую порцию белья можно прополоскать и отжать, запустив программу экологичного цикла, но без моющего средства.
Также можно запустить только слив и отжим, для чего предусмотрена последняя, четвёртая программа:
- слив воды,
- отжим.
Бережный режим отличается от обычного пониженными оборотами электродвигателя, которые в данной модели микроконтроллер регулирует при помощи широтно-импульсной модуляции.
Если на этапе залива воды в течение 4 минут не получается достичь её номинального уровня в баке (переключатель S1 остаётся в нижнем положении), зуммер сообщает об ошибке звуковым сигналом.
Так китайские методисты познакомили нас и всех пользователей этого радиоконструктора с принципами работы автоматической стиральной машины и заставили задуматься о выходах микроконтроллеров и режимах работы транзисторов.
Автор: Гитарная электроника
