Приветствую!
В далеком (или не очень) 2021 году я узнал, что звук можно передавать не только с помощью классических динамических головок (колонок). Существует, так называемый, направленный звук. Данная технология довольно распространена, просто я был не в курсе. Применяется, в основном, для локализации звука в узком луче. Хороший пример — это музеи, выставки, картинные галереи и т. д. Подошли к экспонату, над вами установлен такой излучатель, вы слушаете информацию, отошли на метр — ничего не слышно. А можно ли передать звук на десятки метров? Спойлер: можно.
Я даже скажу больше, таким образом звук можно передавать на сотни метров. Хороший пример — система LRAD (Long Range Acoustic Device). Направленная акустическая система, способная излучать звук на большие расстояния (до 1 км) при интенсивности 150 дБ и выше вблизи установки. Тут область применения и воздействие другие, но суть в направленном луче, что меня и заинтересовало.
Решил разработать плату ультразвукового усилителя и протестировать, реально ли добиться хоть сколько-то больших расстояний. Тут как раз на шелкографии видна дата 04/2021.

Рис.1. Плата ультразвукового усилителя.
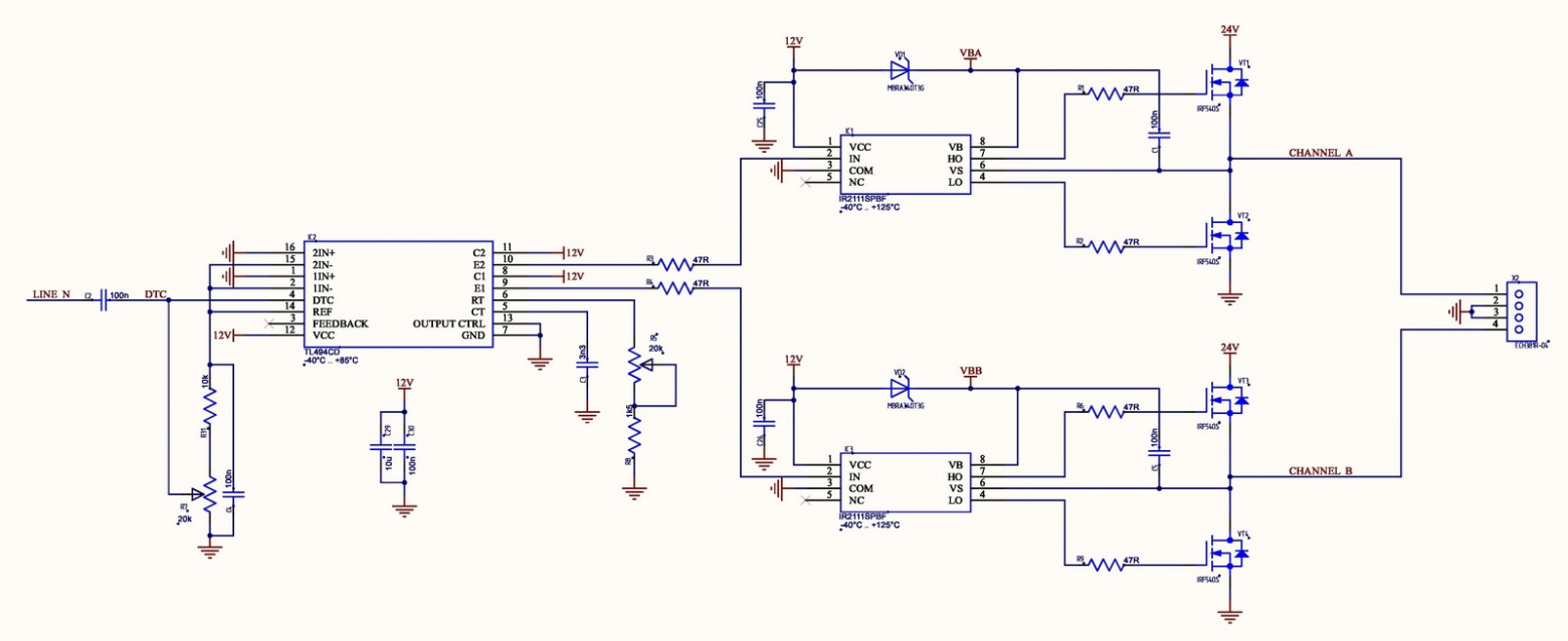
Для тестов на плате я расположил микроконтроллер, но так его и не задействовал, так как интереснее попробовать передать не (условный) синус, а именно звук. В качестве модулятора используется микросхема TL494CD. На вход подаем звук с предварительного усилителя, на выходе управляем полумостовыми драйверами IR2111SPBF, которые, в свою очередь, раскачивают транзисторы STP60NF06. Схема двухканальная.

Рис.2. Часть схемы ультразвукового усилителя.
Для управления ключами используется напряжение 12В (реализовал на DC/DC TPS54560), на стоках транзисторов 24В напрямую от внешнего блока питания.
Когда все это делал, приобрел два ультразвуковых динамика, все собрал, подключил, но результатам доволен не был. Для работы системы необходимо большое количество излучателей. Забросил.

Рис.3. Ультразвуковые динамики.
Недавно решил реанимировать проект, так как интерес к нему так и не угас за несколько лет. Приобрел ультразвуковые передатчики с резонансной частотой 40кГц. 50 штук. Установил на текстолитовую макетку. Шаг получился немного не ровный, но в нескольких источниках встречал информацию, что расстояние между передатчиками не принципиально, хотя мне казалось, что должно зависеть от длины волны.

Рис.4. Установка ультразвуковых излучателей на макетную печатную плату.
Ради интереса решил к усилителю подключить только один излучатель. Эффекта нет вообще. Звук практически не слышен. Я немного расстроился, но руки опускать не стал. На всякий случай проверил, все ли верно с частотой. Подстроил, чтобы все было четко, и продолжил собирать панель.

Рис.5. Генерация на входе драйвера ключей.
С обратной стороны все излучатели соединены параллельно. Непонятно, насколько у них большой разброс по резонансной частоте — это может сильно повлиять на дальность передачи. После окончания сборки получилась такая панель.

Рис.7. Готовая панель с излучателями.
Проверяем, что у нас творится на выходах транзисторов (в режиме нагрузки).

Рис.6. Генерация на выходе транзистора.
Тут нужно еще подумать. Я брал излучатели «STJF TCT40-16T». По даташиту максимальное напряжение составляет 80В. Мой DC/DC на вход выдерживает 60В. По мере увеличения напряжения дальность растет (забегая вперед). Так что, думаю, что еще поиграюсь с мощностью. Осталось достать блок питания на 50-60 вольт (как минимум, можно взять от PoE инжектора на 54В).

Сигнал решил подать от миниатюрного модуля плеера «DFPlayer». Несколько раз его использовал в других проектах, рекомендую. Есть как кнопки управления, так и UART для отправки команд на проигрывание файлов. Приклеил. Термоклей — наше все.

Рис.8. DFPlayer на плате усилителя.
Дальше началось самое интересное — тестирование. Сказать, что я был удивлен — значит не сказать ничего! После первого запуска с одним излучателем и практически нулевым эффектом, я не ждал чего-то особенного. Результат с панелью — 30 метров! Одинаковая слышимость по всей протяженности! Для полноценного тестирования мешают стены коридора (офиса), так как происходит паразитное отражение, но если направлять строго на объект, то все идеально. Направил в открытое окно — внизу ничего не слышно (дальность около 50-60 метров). С этим разберемся немного позже.
Чтобы все это можно было тестировать, необходимо удаленное управление. Как раз недавно использовал приемо-передатчики на 433МГц. Снова термоклей. Синей изолентой не получилось.

Рис.9. Приемник RF 433МГц на усилителе.
Для управления плеером припаял твердотельное реле CPC1014. Жмем кнопку на пульте — играет музыка. Теперь можно полноценно тестировать. До этого у меня была пара приемник и передатчик на 315МГц с красивым пультом в корпусе. Я его спалил (антенна приемника упала на выход ключевого транзистора). Сгорел все. Пришлось сделать свой пульт, приклеив (слава патенту SU891738A1) холдер батарейки CR2032 и установив кнопку.

Рис.10. Слева пуль на 315МГц, справа мое произведение искусства.
Тесты продолжаются. Решил задействовать второй канал: жду, когда приедут еще 60 излучателей. За счет увеличения количества трансмиттеров и величины напряжения ожидаю прирост расстояния в два раза. Главное — не забыть перепаять электролит, который на 35В, а то были прецеденты.
Небольшое демонстрационное видео (YouTube) для понимания эффекта направленного звука. Качество звука при записи на камеру немного страдает — не справляется микрофон телефона.
P.S.: нашел блок питания на 52В. По ощущениям уровень громкости увеличился в два раза, теперь над панелью может практически левитировать маленький полиэтиленовый пакетик. На сколько увеличилось расстояние, пока не понятно, нужны тесты.
Спасибо за внимание и успехов!
Автор: the_bat
