
Доброго вам времени суток, уважаемые гики и сочувствующие!
Для любителей тратить своё свободное время на разработку бесполезных уникальных носимых электронных устройств вопрос питания этих самых устройств встаёт всякий раз при разработке новой конструкции и требует экономичного, эффективного и компактного решения. Кроме того, при модернизации различного рода устройств с батарейным питанием возможность использовать штатные батареи уменьшает объём и продолжительность работ. Описанное ниже устройство решает вопрос питания для устройств мощностью до 3,5 Вт.
Итак, для начала сформулируем список требований для источника питания:
1. Стабилизированное регулируемое выходное напряжение от 1,5 до 5,5 В
2. Входное напряжение от 1,8 В (минимальное напряжение двух последовательно включённых NiMH аккумуляторов) до 5,5 В (максимальное напряжение USB).
3. Мощность не менее трёх Вт.
4. Автоматическое переключение из повышающего (boost) в понижающий режим (buck) и наоборот.
5. Высокая эффективность — КПД не менее 95%
6. Компактность — в любом случае не шире диаметра стандартного элемента типоразмера АА
7. Минимальные размеры
8. Минимальное число компонентов, отсутствие ненадёжных и подверженных быстрому старению электролитических конденсаторов.
Всем этим требованиям отвечает интегральная схема TPS63000. Единственным относительно неудобным свойством этой ИС является её сверхкомпактный SMD корпус VSON размером 3х3 мм с одиннадцатью контактными площадками на нижней стороне. Микросхема не нуждается во внешнем диоде, а размеры накопительного дросселя благодаря высокой частоте преобразования весьма малы.
Мой вариант включения микросхемы выглядит так:

Как видно из приведённой принципиальной схемы, число компонентов минимально, и все они существуют в исполнении SMD.
Немного о свойствах и номиналах компонентов:
Все конденсаторы керамические многослойные, типоразмера 1206 с материалом изоляции X7R и номинальным напряжением 10 В.
Почему типоразмер 1206 вместо рекомендованного в даташите 0603? Дело в том, что желаемая компактность модуля и нахождение его в закрытом корпусе могут привести к значительному нагреву печатной платы и компонентов. Керамические многослойные конденсаторы могут терять до 70% ёмкости при нагреве. В этой публикации говорится о значительном улучшении температурной стабильности ёмкости конденсаторов при увеличении типоразмера. Кроме того, более крупные компоненты проще запаивать на плату (при ручной пайке, естественно). Почему номинальное напряжение 10 В вместо рекомендованных 6,3 В? Потому, что паранойя: по мне, лучше переплатить пару центов, но получить большую надёжность, чем разрушать свою нервную систему из-за неработающего устройства.
Теперь перейдём к накопительному дросселю. Его типоразмер несколько увеличен по сравнению с техдокументацией: вместо 4012 был использован 4018. Этому есть объяснение. Один из важнейших параметров накопительного дросселя — ток насыщения. Проще говоря, это величина силы тока, при достижении которой индуктивность дросселя начинает резко снижаться, и при дальнейшем росте тока он превращается в кусок проволоки. Негативные последствия этого: повышенная нагрузка на управляющие ключи микросхемы, нагрев дросселя, снижение эффективности преобразователя. Для 4012 ток насыщения составляет от 2,3 А (снижение индуктивности на 10%) до 2,5 А (снижение индуктивности на 30%), а для LPS 4018 уже от 2,7 А (10%) до 2,9 А (30%). TPS63000 имеет на внутренних ключах ограничение по току 3 А. Соответственно, для выжимания всех соков полного использования потенциала микросхемы более подходящим является LPS4018. Кроме того, 4018 имеет более низкое активное сопротивление, чем 4012 (0,07 Ом против 0,1 Ом). Соответственно, тепловые потери в дросселе также будут ниже. Кстати, в пользу выбора дросселя с большим током насыщения говорит также тот факт, что с ростом температуры этот параметр также ухудшается, и некоторый запас будет совсем нелишним. Теперь о выборе величины индуктивности дросселя: в техдокументации указана индуктивность 2,2 мкГн как средняя для среднего случая, при этом упомянуто, что увеличение индуктивности уменьшает пульсации напряжения на нагрузке, но ухудшает реакцию на изменение нагрузки. Кроме того, из-за бессердечной дамы по имени физика при увеличении индуктивности и сохранении типоразмера падает ток насыщения и растёт активное сопротивление. В общем, увеличивать величину индуктивности я не стал. Как я оцениваю максимальный ток, теоретически могущий возникнуть в дросселе? Я пользуюсь самым примитивным методом (чёрт возьми, я просто уверен, что для это есть специальные формулы!): для создания «точки отсчёта» берём самый жёсткий режим — повышение напряжения до 5 В, при нагрузке 800 мА постоянного тока. Соответственно, выходная мощность составляет 4 Вт. Четыре Ватта при 1,8 В (минимальное входное напряжение TPS63000) означают силу постоянного тока 2,2 А. Вроде бы, дросселя 4012 должно хватить с избытком. Но в данном случае необходимо учесть, что импульсный преобразователь половину времени «накачивает» дроссель, а другую половину времени её «разряжает» в нагрузку (это, конечно, очень грубое описание принципа работы, но для наших целей оно достаточно). Соответственно, для обеспечения постоянного входного тока 2,2 А необходим пульсирующий ток 4,4 А. Поскольку внутренние ключи микросхемы ограничены по току до 3 А, про преобразование с 1,8 В и 2,2 А до 5 В и 800 мА можно забыть. Учитывая неидеальность компонентов, потери и нагрев, реалистичным будет 700 мА при 5 В на выходе, соответственно 1,5 А при 2,3 В на входе. Если же отталкиваться от 1,8 В входного напряжения, то максимальный выходной ток при 5 В составит 500 мА. Нетрудно подсчитать, что в этом максимально «неудобном» для микросхемы режиме выходная мощность составит всего лишь 2,5 Вт.
Остальные элементы устройства не критичны, резисторы и конденсатор 100 нФ я взял типоразмера 1206 из-за удобства монтажа.
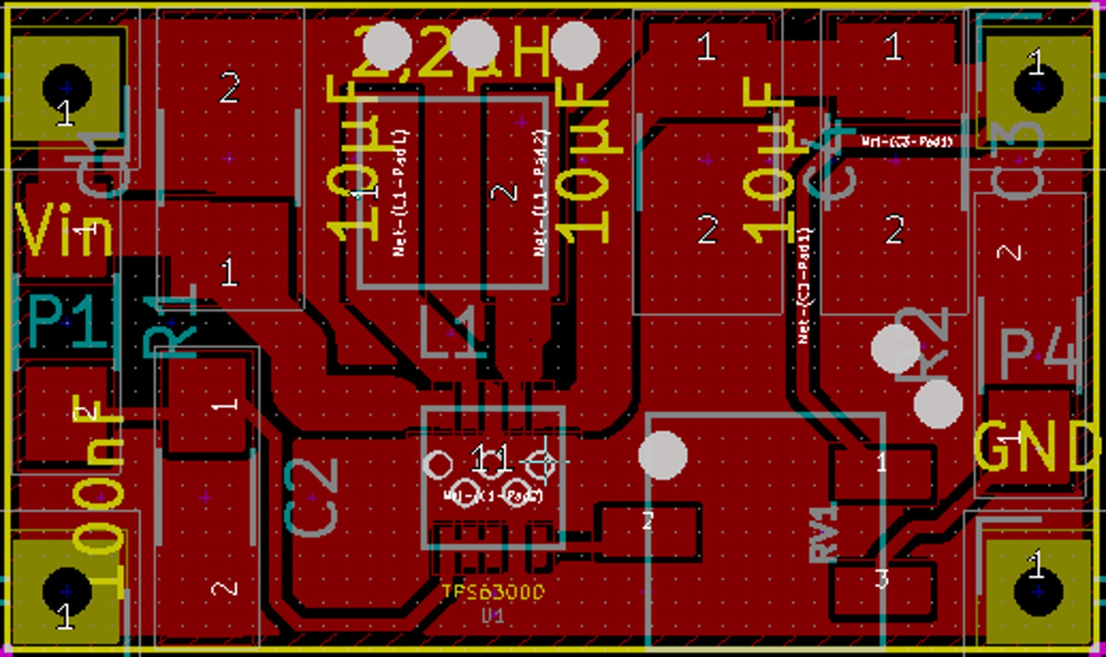
Печатная плата разработана в KiCAD. Она двусторонняя, тыльная сторона — сплошной слой меди, выполняющий роль радиатора. На площадке под теплоотводящий контакт микросхемы выполнены сквозные отверстия с металлизацией, для передачи тепла на тыльную сторону платы.
Рисунок платы, размер 14х24 мм. Конечно, её можно было сделать раза в два меньше, но в этом случае площадь теплоотвода могла оказаться недостаточной. Я просто уверен, что при создании платы нарушил все гайдлайны создания высокочастотных устройств:
Готовый экземпляр:

Устройство в сборе, на этом фото мои пайки выглядят особенно отвратительно:

В сравнении с аккумуляторами АА и 18650:

Испытания преобразователя показали полную работоспособность устройства, максимальный выходной ток при 5 В составил 720 мА, т.е. около 3,6 Вт. Эти параметры были возможны только при входном напряжении не ниже 2,3 В (на один вольт меньше, чем указано в техдокументации). Плата при этом нагревается до 63°С, что вполне допустимо для применённых в устройстве компонентов. Регулировка выходного напряжения работает хорошо. Никаких помех питаемому устройству и соседствующей аппаратуре не замечено.
Здесь папка с проектом KiCAD.
Публикуется под лицензией WTFPL.
Ну, и традиционное: Have fun!
Автор: melchermax
